


贵州省贵阳市六校联盟2024-2025学年高二上学期联合考试(一)生物试卷(解析版)
展开 这是一份贵州省贵阳市六校联盟2024-2025学年高二上学期联合考试(一)生物试卷(解析版),共18页。试卷主要包含了选择题等内容,欢迎下载使用。
一、选择题:本题共16小题,每小题3分,共48分。在每小题给出的四个选项中,只有一项是符合题目要求的。
1. 维持内环境稳态是人体正常生命活动的重要条件。下列关于人体内环境与稳态的叙述,正确的是( )
A. 渗透压、酸碱度和温度是内环境理化性质的三个主要方面
B. 细胞外液渗透压的90%以上来源于血浆蛋白
C. 正常人的血浆pH接近中性,与它含有HCO3-、NO3-等离子有关
D. 葡萄糖、无机盐、水分、血红蛋白都属于内环境的成分
【答案】A
【分析】内环境是指人体细胞赖以生存的细胞外液体环境,主要包括血浆、淋巴和组织液。人体内环境的稳态是正常机体在神经系统和体液的调节下,通过各个器官、系统的协调活动共同维持内环境的相对稳定状态,即内环境成分及其理化性质处于动态稳定状态。
【详解】A、细胞外液的理化性质包括渗透压、酸碱度和温度等三个主要方面,A正确;
B、细胞外液渗透压的90%以上来源于Na+和Cl-,B错误;
C、正常人的血浆pH接近中性,与它含有HCO3-,HPO42-,H2PO4-等离子有关,C错误;
D、血红蛋白位于红细胞内,不属于内环境的成分,D错误。
故选A。
2. 某同学参加学校秋季运动会长跑后,感觉全身酸痛,并大量出汗,下列有关说法正确的是( )
A. 该同学应补充淡盐水,并注意适当散热
B. 剧烈运动时,人体细胞以无氧呼吸为主
C. 由于糖的消耗,血浆渗透压会显著降低
D. 当人体内环境pH失衡时,酶促反应速率加快
【答案】A
【分析】人体水盐平衡的调节是神经—体液调节的结果。剧烈运动时,出汗会丢失盐分,细胞代谢增强,细胞内乳酸含量增加,糖类消耗增加,但在机体的调节作用下,血糖基本稳定,水盐基本平衡,pH 也维持相对稳定。
【详解】A、由于出汗会丢失盐分,应该及时补充盐水,剧烈运动导致产热增加,所以要注意适当散热,维持水盐与体温平衡,A正确;
B、人体剧烈运动时所需能量主要由有氧呼吸提供,无氧呼吸只能起到能量的补充,B错误;
C、糖的消耗,可通过肝糖原分解和非糖类物质转化,使得血糖维持动态平衡,所以血浆渗透压不会发生明显改变,C错误;
D、人体内环境pH失衡时,酶活性减弱,酶促反应速率会降低,D错误。
故选A。
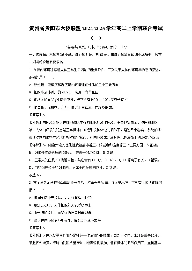
3. 抽血检查是常见的疾病检查项目,成人一般采用静脉采血,婴幼儿可采用指尖采血。下图为人体内环境示意图,请据图分析以下说法错误的是( )
A. 无论是采用静脉采血还是指尖采血,所得检样中的液体成分均为图中的④和①
B. 检测指标可包括血浆蛋白、血糖、激素、尿素和无机盐等
C. 某病原体感染导致③所在管道的盲端堵塞,可导致①总量增多而引起组织水肿
D. 血检能反映健康状况原因之一由于②需要的营养物质和产生的废物依赖血液运输
【答案】A
【分析】分析题图:图中①-④依次为组织液、组织细胞、淋巴液、血浆。
【详解】A、图中①-④依次为组织液、组织细胞、淋巴液、血浆,静脉采血液体成分主要为④血浆,指尖采血液体成分为④血浆和①组织液,A错误;
B、血浆蛋白、血糖、激素、尿素和无机盐都可以存在于血浆中,都可以通过静脉采血或指尖采血进行检测,B正确;
C、③淋巴液所在的盲端淋巴管被堵塞,使淋巴液回流到血浆受阻,导致①组织液总量增多,从而引起组织水肿,C正确;
D、由内环境是细胞与外界进行物质交换的媒介可知,血检能反应健康状况是由于②组织细胞需要的营养物质和产生的代谢废物依赖血液运输,D正确。
故选A。
4. 下列关于神经系统组成的叙述,正确的是( )
A. 中枢神经系统包括大脑和脊髓
B. 外周神经系统包括脊髓和脊神经
C. 自主神经系统属于外周神经系统
D. 神经系统的基本单位是反射弧
【答案】C
【分析】神经系统由脑、脊髓和它们所发出的神经组成,脑和脊髓是神经系统的中枢部分,叫中枢神经系统;由脑发出的脑神经和由脊髓发出的脊神经是神经系统的周围部分,叫周围神经系统;神经系统的结构和功能的基本单位是神经元。
【详解】A、中枢神经系统包括脑和脊髓,A错误;
B、周围神经系统包括与脑相连的脑神经和与脊髓相连的脊神经,B错误;
C、自主神经属于周围神经系统,C正确;
D、神经系统的基本单位是神经元,D错误;
故选C。
5. 下列关于自主神经系统对内脏活动调节特点的说法,错误的是( )
A. 交感神经和副交感神经的活动是不受意识控制的
B. 机体兴奋时,交感神经活动占优势;安静时,副交感神经活动占优势
C. 交感神经占优势时,会促进胃肠的蠕动,利于消化
D. 自主神经系统的作用仍然受到大脑皮层控制,不能完全自主
【答案】C
【分析】神经系统包括中枢神经系统和外周神经系统,中枢神经系统由脑和脊髓组成,脑分为大脑、小脑和脑干;外周神经系统包括脊神经、脑神经、自主神经,自主神经系统包括交感神经和副交感神经。交感神经和副交感神经是调节人体内脏功能的神经装置,所以也叫内脏神经系统,因为其功能不完全受人类的意识支配,所以又叫自主神经系统,也可称为植物性神经系统。
【详解】A、交感神经和副交感神经都属于外周神经系统中的传出神经,是不受意识控制的,A正确;
B、交感神经和副交相反的作用往往是相反的,机体兴奋时,交感神经活动占优势;安静时,副交感神经活动占优势,B正确;
C、当人体处于安静状态下,副交感神经活动占优势,心跳减慢、胃肠蠕动加强,利于消化,此时交感神经活动不占优势,C错误;
D、自主神经系统并非完全自主,也受大脑皮层等高级中枢的控制,D正确。
故选C。
6. 为了探究神经调节的相关机制,某生物研究小组用夹子夹住脊蛙(去除脑而保留脊髓的蛙称为脊蛙)的左腿使之不能收缩,用稀醋酸刺激左腿,蛙的右腿会去挠被涂抹的部位。此现象说明( )
A. 神经冲动传到脑,脑发生的神经冲动传到未受刺激的腿,使之作出反应
B. 脊蛙未受刺激的右腿上也有此反射的感受器
C. 反射弧缺少神经中枢也能发生反射
D. 左侧的传入神经通过脊髓中的中间神经元和右侧的传出神经有联系
【答案】D
【分析】反射弧包括感受器、传入神经、神经中枢、传出神经和效应器。当感受器接受刺激产生兴奋时,会通过传入神经将兴奋传至神经中枢,而后通过分析、综合,再通过传出神经对效应器做出调节。
【详解】A、脊蛙已经去除了脑,因此其做出的反应与脑无关,即神经冲动不会传到脑,脑也不会对脊髓的反射活动做出调节,A错误;
B、用稀醋酸刺激这一条腿,蛙的另一条腿会去挠被涂抹的部位,说明脊蛙未受刺激的另一条腿上也有此反射的效应器,B错误;
C、反射的发生需要有完整的反射弧,缺少神经中枢不能发生反射,C错误;
D、受刺激一侧的传入神经通过脊髓中的中间神经元和另一侧的传出神经有联系,因此,一侧受到刺激,神经冲动可传到另一条腿上,进而出现反应,D正确。
故选D。
7. “蒌蒿满地芦芽短,正是河豚欲上时。"河豚是一种美味的食材,但其体内含有的河豚毒素是一种剧毒的神经毒素,若烹饪不当会引发中毒。河豚毒素能特异性地抑制Na+通道,且作用时间越长,效果越明显;但河豚毒素对K+通道无直接影响。下列分析错误的是( )
A. 增加神经细胞间隙的Na+浓度不能有效治疗河豚毒素中毒
B. 河豚毒素会减小动作电位的峰值,增大静息电位的峰值
C. 河豚毒素中毒后人的肌肉会松弛,随着时间延长症状逐渐增强
D. 河豚毒素经提纯、减毒后可作镇痛药物或麻醉药
【答案】B
【分析】动作电位的形成Na+内流的结果,Na+的浓度差决定了动作电位的峰值,内外浓度差越大,峰值越大。静息电位的强度与K+的浓度差有关,K+的浓度差越大,静息电位的绝对值越大。负离子如氯离子的内流会形成抑制作用,导致膜内负电荷增多。
【详解】A、河豚毒素会抑制Na+通道,增加细胞间隙的Na+浓度对河豚毒素中毒没有治疗效果,A正确;
B、河豚毒素能特异性地抑制Na+通道,且作用时间越长,效果越明显,但河豚毒素对K+通道无直接影响,说明与静息电位变化无关,B错误;
C、河豚毒素抑制Na+通道,不能产生兴奋,中毒后人的肌肉会松弛,用时间越长,效果越明显,说明随着时间延长症状逐渐增强,C正确;
D、河豚毒素通过抑制Na+通道而抑制兴奋,提纯、减毒后可作为镇痛药物或麻醉药,D正确。
故选B。
8. 抑郁症,也被称为抑郁障碍,是一种高发病、高临床治愈率但复发率也高的精神障碍。防治抑郁症成为了全民关注的热门话题。抑郁症与单胺类神经递质(兴奋性神经递质)传递效能下降有关。单胺氧化酶是一种单胺类神经递质的降解酶。单胺氧化酶抑制剂(MAOI)是一种目前常用的抗抑郁药。如图是正在传递兴奋的突触结构的局部放大示意图,下列说法不正确的是( )
A. 抑郁症可能是单胺类神经递质过少引起的
B. 图中①是突触前膜,此处信号转化为电信号转变为化学信号
C. MAOI的作用原理是破坏单胺类神经递质,使突触间隙的神经递质浓度降低
D. 单胺类神经递质与蛋白M结合后,将导致细胞Y膜电位由外正内负变为外负内正
【答案】C
【分析】题图分析,细胞X是突触前神经元,细胞Y是突触后神经元,①表示突触前膜,通过胞吐释放神经递质;蛋白M表示神经递质的受体,能够与神经递质特异性结合,同时还是钠离子通道;突触间隙中的神经递质降解酶可以将神经递质降解,使得神经递质灭活。
【详解】A、抑郁症与单胺类神经递质(兴奋性神经递质)传递效能下降有关,因此抑郁症可能是单胺类神经递质过少引起的,A正确;
B、由图可知,①是突触前膜,接受兴奋后,突触前膜通过胞吐释放递质,进而使电信号转变为化学信号,B正确;
C、单胺氧化酶是一种单胺类神经递质的降解酶,MAOI能抑制单胺类氧化酶的活性,使突触间隙的单胺类递质的浓度增加,C错误;
D、蛋白M是突触后膜上的受体,单胺类神经递质与蛋白M结合后,兴奋传到突触后膜,使细胞Y膜外的电位由外正内负变为外负内正,从而产生动作电位,D正确。
故选C。
9. 排尿不仅受到脊髓的控制,也受到大脑皮层的调控。下面是排尿反射的示意图,据图分析错误的是( )
A. 膀胱储尿达到一定程度时,会引起尿意,尿意的产生在g
B. 交感神经兴奋,会使膀胱缩小
C. 脊髓排尿中枢损伤时,不能发生排尿反射,大脑皮层损伤时,会造成尿失禁
D. 神经系统存在分级调节的情况
【答案】B
【分析】一、排尿反射的低级中枢在脊髓,高级中枢在大脑皮层,脊髓的低级中枢受大脑皮层的高级中枢调控,据图分析:f是上行传导束,h是下行传导束。
二、神经系统包括中枢神经系统和外周神经系统,中枢神经系统由脑和脊髓组成,脑分为大脑、小脑和脑干;外周神经系统包括脊神经、脑神经、自主神经;自主神经系统包括交感神经和副交感神经;交感神经和副交感神经是调节人体内脏功能的神经装置,所以也叫内脏神经系统,因为其功能不完全受人类的意识支配,所以又叫自主神经系统,也可称为植物性神经系统。
【详解】A、膀胱储尿达到一定程度时,a膀胱壁中的感受器接受刺激产生神经冲动,经b传入神经、c脊髓排尿中枢、f上行传导束至g大脑皮层,产生尿意,A正确;
B、排尿反射中副交感神经兴奋,会使膀胱缩小,B错误;
C、据图可知,脊髓排尿中枢损伤时,神经冲动无法传导至效应器,故不能发生排尿反射,而大脑皮层损伤时,排尿反射的低级中枢正常,可发生排尿发射,但因大脑皮层损伤将不受控制,会造成尿失禁,C正确;
D、据图可知,排尿反射的低级中枢在脊髓,高级中枢在大脑皮层,脊髓的低级中枢受大脑皮层的高级中枢调控,故神经系统存在分级调节的情况,D正确。
故选B。
10. 为探究运动对海马脑区发育和学习记忆能力的影响,将小鼠分为运动组和对照组,运动组每天进行适量的跑步、游泳等有氧运动。数周后,发现运动组小鼠海马脑区发育水平比对照组提高了1.5倍,靠学习记忆找到特定目标的时间缩短了约40%。下列说法正确的是( )
A. 小鼠的学习和记忆由海马区控制,不需要多个脑区和神经通路的参与
B. 规律的有氧运动有助于小鼠位于大脑皮层下的海马脑区形成长时记忆
C. 规律的有氧运动使小鼠形成的记忆不需要反复强化就可成为永久记忆
D. 规律的有氧运动可能会增加小鼠神经元间联系,以利于即时信息交流
【答案】D
【分析】大脑皮层除了对外部世界感知,还具有语言、学习、记忆和思维等方面的高级功能。语言文字是人类进行思维的主要工具,是人类特有的高级功能。学习和记忆指神经系统不断地接受刺激,获得新的行为、习惯和积累经验的过程。条件反射的建立也就是动物学习的过程。短时记忆可能与神经元之间即时的信息交流有关,尤其是与大脑皮层下一个形状像海马的脑区有关。长时记忆可能与突触形态及功能的改变以及新突触的建立有关。
【详解】A、学习是神经系统不断接受刺激,获得新行为、习惯和积累经验的过程,记忆是将获得的经验进行储存和再现,A错误;
B、根据题意可知,运动组海马脑区发育水平比对照组提高了1.5倍,靠学习记忆找到特定目标的时间缩短了约40%,说明规律适量的有氧运动有利于小鼠位于大脑皮层下的海马脑区形成短时记忆,B错误;
C、长时记忆可能与突触形态及功能的改变以及新突触的建立有关,规律的有氧运动促进了学习记忆,即增强了神经元之间的联系与新突触的建立,但也需要反复强化才成为永久记忆,C错误;
D、短时记忆可能与神经元之间即时的信息交流有关,尤其是与大脑皮层下一个形状像海马的脑区有关,故规律的有氧运动可能会增加小鼠神经元间联系,以利于即时信息交流,D正确。
故选D。
11. 下列是促胰液素发现过程中的一些实验操作。有关叙述正确的是( )
①稀盐酸→小肠肠腔→胰腺分泌胰液;
②稀盐酸→静脉血液→“?”;
③稀盐酸→小肠肠腔(去除神经)→胰腺分泌胰液。
A. ①与②对比说明只有盐酸刺激小肠时才能分泌胰液
B. ①与③之间两组对比说明胰腺分泌胰液的过程不受神经调节
C. 该实验的结果可通过抽取血样来检测;②中“?”应为“胰腺不分泌胰液”
D. 斯他林和贝利斯在验证其假设时,设计了“小肠黏膜+稀HCl+砂子→研磨→制成提取液→小肠肠腔”的方案
【答案】A
【分析】分析实验:①与②组成的实验的自变量是盐酸刺激的部位,因变量是胰液是否分泌,其结果说明稀盐酸是通过小肠肠腔起作用的,不能直接起作用。
【详解】A、①与②都是用稀盐酸刺激,刺激小肠肠腔,胰腺分泌胰液,将稀盐酸静脉注射血液,不分泌胰液,说明只有盐酸刺激小肠时才能分泌胰液,A正确;
B、①与③的共同前提条件是稀盐酸刺激,故两组对比只能说明稀盐酸刺激导致胰腺分泌胰液的过程可以不受神经调节,至于胰腺是否还直接或间接受神经调节,无法通过①与③的对比得出,还需进一步探究,B错误;
C、该实验的现象是胰腺是否能分泌胰液。胰液是消化液,分泌后进入消化道而非血液,所以不能通过抽取血样来检测,C错误;
D、斯他林和贝利斯在验证其假设(小肠黏膜可能产生了一种化学物质)时,设计的实验方案是将制成的提取液注入狗的静脉血液而非小肠肠腔中,D错误。
故选A。
12. 生物科学是一门以实验为基础的科学,众多的原理和结论的得出都来自实验,在激素的发现与探究历程中科学家们也设计了许多巧妙的实验。下列叙述不正确的是( )
A. 给公鸡摘除睾丸和移植睾丸以证明睾丸分泌雄激素,应用的是“减法原理”
B. 结扎狗的胰管,使胰腺萎缩,用萎缩的胰腺提取液可治疗狗的糖尿病
C. 在激素研究的实验中,制备胰腺提取物后,将其静脉注射到胰腺受损而诱发糖尿病的狗体内,收效甚微的原因是胰岛素被胰蛋白酶分解
D. 科学家在研究激素的过程中,常采用摘除法和移植法
【答案】A
【分析】促胰液素是人们发现的第一种激素,由小肠黏膜分泌,可以通过血液运输作用于胰腺,促进胰腺分泌胰液。与常态相比,人为增加某种影响因素的称为“加法原理”,与常态相比,人为减少某种影响因素的称为“减法原理”。
【详解】A、给公鸡摘除睾丸和移植睾丸以证明睾丸分泌雄激素,分别应用的是“减法原理”和“加法原理”,A错误;
B、结扎狗的胰管,使胰腺萎缩,用萎缩的只剩胰岛的胰腺提取液(含胰岛B细胞分泌的胰岛素)可治疗狗的糖尿病,B正确;
C、胰腺的提取液中含有胰腺腺泡细胞分泌的胰蛋白酶,胰岛素的化学本质是蛋白质,故被胰蛋白酶分解,失去降低血糖的功能,故在激素研究的实验中,制备胰腺提取物后,将其静脉注射到胰腺受损而诱发糖尿病的狗体内,收效甚微,C正确;
D、科学家在研究激素的过程中,常采用摘除法和移植法,即“减法原理”和“加法原理”,D正确。
故选A。
13. 下列关于激素的来源和作用的叙述,错误的是( )
A. 生长激素——垂体——调节生长发育
B. 肾上腺素——肾上腺髓质——提高机体的应激能力
C. 性激素——卵巢或睾丸——促进生殖器官的发育和生殖细胞的形成
D. 促甲状腺激素释放激素——下丘脑——促进甲状腺激素分泌
【答案】D
【分析】动物激素是由内分泌器官或细胞分泌的化学物质。
【详解】A、垂体分泌的生长激素可以调节生长发育,A正确;
B、肾上腺髓质分泌的肾上腺素可以提高代谢,提高机体的应激能力,B正确;
C、卵巢或睾丸分泌的性激素属于脂质,可以促进生殖器官发育、生殖细胞的生成、第二性征出现等,C正确;
D、下丘脑分泌促甲状腺激素释放激素,功能是促进垂体分泌促甲状腺激素,D错误。
故选D。
14. 下图曲线表示某人从早餐开始到12时血糖浓度的变化情况,下列相关叙述中错误的是( )
A. 早餐到9时之间胰高血糖素分泌增加引起血糖上升
B. 9时—10时之间胰岛素分泌增加,肝糖原和肌糖原合成加快
C. 10时半—11时半之间血液流经肝脏后葡萄糖含量上升
D. 从早餐到12时有糖皮质激素、肾上腺素等激素参与血糖平衡的调节
【答案】A
【分析】血糖的主要来源是食物中的糖类的消化和吸收、肝糖原分解和脂肪等非糖物质的转化;血糖的主要支路为进入细胞氧化分解、合成糖原、转化成某些氨基酸和甘油三酯等。
【详解】A、早餐到9时之间食物消化分解形成葡萄糖,葡萄糖进入血浆引起血糖上升,A错误;
B、体内胰岛素水平的上升,一方面促进血糖进入组织细胞进行氧化分解,进入肝、肌肉并合成糖原,进入脂肪细胞和肝细胞转变为甘油三酯等,故9时—10时之间胰岛素分泌增加,肝糖原和肌糖原合成加快,B正确;
C、肝脏中的肝糖原可以分解形成葡萄糖,故10时半—11时半之间经过肝脏的血管中葡萄糖的含量上升,C正确;
D、人体内有多种激素参与调节血糖浓度,如糖皮质激素、肾上腺素、甲状腺激素等,它们通过调节有机物的代谢或影响胰岛素的分泌和作用,直接或间接地提高血糖浓度;故从早餐到12时有糖皮质激素、肾上腺素等激素参与血糖平衡的调节,D正确。
故选A。
15. 下列有关动物激素调节特点的叙述,正确的是( )
①激素可以在生物体内大量合成而储存备用
②激素都是经过靶细胞膜上的受体识别后起作用的
③激素在核糖体上合成,分泌后可以通过体液定向运输到靶细胞
④垂体产生的促甲状腺激素只作用于甲状腺细胞
⑤各激素彼此关联,相互影响。如胰岛素和胰高血糖素的作用相抗衡,共同维持机体血糖平衡
⑥激素的量极微,不组成细胞结构,不提供能量,可作为催化剂起催化作用
A. ④⑤B. ②④⑤C. ④⑤⑥D. ②⑤
【答案】A
【分析】激素是由内分泌腺的腺细胞所分泌的、对人体有特殊作用的化学物质。它在血液中含量极少,但是对人体的新陈代谢、生长发育和生殖等生理活动,却起着重要的调节作用。激素分泌异常会引起人体患病。
【详解】①激素在生物体内含量较少,不能大量储存,①错误;
②激素需要与受体结合后发挥作用,但受体可以位于细胞膜上,也可位于细胞内,②错误;
③激素不都是蛋白质,所以不都在核糖体上合成。且激素通过体液运输,是不定向的,③错误;
④促甲状腺激素的受体位于甲状腺,垂体产生的促甲状腺激素只作用于甲状腺细胞,④正确;
⑤各激素彼此关联,相互影响。如胰岛素可降低血糖,胰高血糖素可升高血糖。两种激素的作用相抗衡,共同维持机体血糖平衡,⑤正确;
⑥激素的量极微,不组成细胞结构,不提供能量,也不起催化作用,激素作为信使传递信息,⑥错误。
故选A。
16. 胰液由胰腺外分泌腺分泌,经导管定向运输至小肠肠腔中,催化食物中多种大分子物质的消化水解。食物引起的胰液分泌增加是一个复杂的过程,如下图所示。据图分析下列叙述正确的是( )
A. ①⑤过程使胰腺分泌胰液与②⑤过程使胰腺分泌胰液均是非条件反射
B. 看到美味可口的食物经②⑤引起胰液分泌的过程是神经调节,不需要信息分子的参与
C. 神经调节的作用范围比体液调节更准确、更广泛
D. 食物刺激经①③④引起胰液分泌的过程是神经—体液调节,比①⑤过程速度慢
【答案】D
【分析】非条件反射是生来就有的,不学就会的低级反射活动;条件反射是在非条件反射的基础 上,在生活、学习、工作中通过学习形成的,是后天性行为,需在大脑皮层的参与下完成的高级反射活动。
【详解】A、图中食物刺激经①⑤引起胰腺分泌胰液的过程是动物先天就有的活动,属于非条件反射,但②⑤过程使胰腺分泌胰液是条件反射,A错误;
B、看到美味可口的食物经②⑤引起胰液分泌的过程是神经调节,需要信息分子(神经递质)的参与,B错误;
C、体液调节相比神经调节来说,范围更广泛,C错误;
D、食物刺激经①③④引起胰液分泌的过程既有激素的参与又有神经中枢的参与,属于神经—体液调节,比①⑤过程(①⑤过程是神经调节)速度慢,D正确。
故选D。
二、非选择题:共52分。
17. 下图是内环境稳态与各系统的功能联系示意图,回答相关问题。
(1)图甲中,a表示______系统,b表示______系统。
(2)病人因呼吸受阻,肌细胞会因无氧呼吸产生大量乳酸,乳酸可以与血液中的______发生反应,使血液的pH维持相对稳定。
(3)图乙中,B液与A液成分上的主要区别是______。
(4)内环境稳态维持的主要调节机制是______调节网络。
【答案】(1)①. 呼吸 ②. 消化
(2)缓冲物质(NaHCO3、Na2HPO4)
(3)B液中有较多蛋白质
(4)神经—体液—免疫
【分析】内环境由血浆、组织液、淋巴组成,内环境是细胞与外界环境进行物质交换的媒介;内环境的理化性质包括渗透压、温度和酸碱度,在一定的范围内维持相对稳定;内环境稳态是在神经、体液和免疫调节的共同作用下,通过机体的各器官,系统的分工合作,协调统一而实现的。
【小问1详解】由题图可知,通过系统a与外界完成气体交换,a是呼吸系统;通过系统b养料进入循环系统,b是消化系统。
【小问2详解】人体细胞无氧呼吸的产物是乳酸,血浆中缓冲物质如NaHCO3可以与乳酸反应,使血液的pH在一定的范围内维持相对稳定。
【小问3详解】图乙中,B液为血浆,与A液(组织液)相比,血浆中蛋白质含量比较高。
【小问4详解】内环境稳态的调节机制是在神经-体液-免疫调节网络下进行。
18. 如图甲表示反射弧结构模式图,图乙是图甲中某一结构的亚显微结构模式图。据图回答下列问题。
(1)b表示反射弧中的______,c表示的结构是______。
(2)当e受到破坏后,刺激b产生的结果是______(填“有/无感觉,有/无运动”)。
(3)兴奋通过图乙的传递过程中,信号的变化情况是______(用文字和箭头表示)。
(4)如果破伤风梭菌产生的破伤风毒素可阻止神经末梢释放甘氨酸,从而引起肌肉痉挛(收缩),由此可见甘氨酸属于______(填“兴奋”或“抑制”)性神经递质,它经扩散通过突触间隙,然后与突触后膜上的受体特异性结合可引起______(填“Na+”或“Cl-”)内流。
(5)可卡因会影响大脑中与愉悦传递有关的神经元,使得神经元接受多巴胺信息的受体______(填“增加”或“减少”),引起食用者成瘾。
【答案】(1)①. 传入神经 ②. 突触
(2)有感觉,无运动 (3)电信号→化学信号→电信号
(4)①. 抑制 ②. Cl-
(5)减少
【分析】分析图甲:a是感受器,b是传入神经,c是突触,d是神经中枢,e是传出神经,f是效应器。分析图乙:A是突触小体,B是突触后膜所在的神经元,①是轴突末梢,②是线粒体,③是突触小泡,④是突触间隙,⑤是突触前膜,⑥是突触后膜。
【小问1详解】b所在的神经元上有神经节,故b表示反射弧中的传入神经。c是两个神经元相接触构成的突触。
【小问2详解】e是传出神经,当e受到破坏后,刺激b,兴奋能沿传入神经传至大脑皮层,但不能传至效应器,故机体会产生感觉,但不能产生运动。
【小问3详解】图乙为突触结构,兴奋在突触前膜由电信号转化为化学信号,在突触后膜处发生化学信号转变形成电信号,即兴奋通过图乙的传递过程中,信号的变化情况是电信号→化学信号→电信号。
【小问4详解】破伤风梭菌产生的破伤风毒素可阻止神经末梢释放甘氨酸,从而引起肌肉痉挛(收缩),即兴奋性增强,由此可见甘氨酸属于抑制性神经递质,它经扩散通过突触间隙,与突触后膜上的受体特异性结合,引起Cl-内流,导致膜电位表现为外正内负的静息电位差增大,从而抑制突触后膜兴奋。
【小问5详解】可卡因会影响大脑中与愉悦传递有关的神经元,使得神经元接受多巴胺信息的受体减少,多巴胺与受体结合减少,兴奋性降低,因此为了保持机体的兴奋性,机体会不断复吸可卡因,从而引起食用者成瘾。
19. 有一种寒冷叫“忘穿秋裤”,随着资阳秋冬的到来,气温也开始慢慢下降,为了抵御寒风,人体甲状腺激素的分泌增加。如图为甲状腺激素的分泌调节示意图,其中a、b和c表示人体内三种内分泌腺,①、②和③表示三种不同的激素。请回答下列相关问题。
(1)图中a表示_______________, c表示_______________。
(2)甲状腺激素是甲状腺所分泌的激素,作用于人体几乎全部细胞,是因为__________。甲状腺激素具有很重要的作用,包括___________________。
(3)甲状腺滤泡上皮细胞内I-浓度比血液中的高20~25倍,I-可通过__________的方式进入甲状腺细胞。若人体从外界吸收的I-过少,则体内促甲状腺激素的含量比正常人的________(填“高”或“低”)。
(4)下丘脑垂体甲状腺轴体现了甲状腺激素分泌过程中存在__________调节,甲状腺激素含量过高反过来会抑制下丘脑和垂体的作用,该生理过程体现了________________调节。
【答案】(1)①. 垂体 ②. 下丘脑
(2)①. 几乎全身所有细胞都有甲状腺激素的受体 ②. 调节体内的有机物代谢、促进生长和发育、提高神经的兴奋性
(3)①. 主动运输 ②. 高
(4)①. 分级 ②. 反馈
【分析】据图分析,图中a表示垂体,b表示甲状腺,c表示下丘脑,①表示促甲状腺激素释放激素,②表示促甲状腺激素,③表示甲状腺激素。
【小问1详解】甲状腺激素的分泌存在:下丘脑→促甲状腺激素释放激素→垂体→促甲状腺激素→甲状腺→甲状腺激素,同时甲状腺激素还能对下丘脑和垂体进行负反馈调节,据此判断图中的a是垂体,c表示下丘脑。
【小问2详解】激素需要与受体结合后发挥作用,几乎所有的细胞表面都有甲状腺激素的特异性受体,因此甲状腺激素几乎对全身的细胞都会起到作用;甲状腺激素的作用:调节体内的有机物代谢、促进生长和发育、提高神经的兴奋性等。
【小问3详解】甲状腺滤泡上皮细胞内I-浓度比血液中的高20~25倍,甲状腺滤泡上皮细胞吸收I-是逆浓度梯度的,故I-进入甲状腺细胞的运输方式为主动运输;碘元素是合成甲状腺激素的原料,若人体吸收的I-过少,则会导致甲状腺激素减少,进而导致血液中甲状腺激素含量减少,对垂体的反馈抑制作用减弱,进而使垂体分泌的促甲状腺激素的含量增多。
【小问4详解】从调节方式上来看,甲状腺激素的分泌过程中存在下丘脑-垂体-甲状腺的分级调节过程,同时甲状腺激素的含量也调控下丘脑和垂体的分泌,即存在反馈调节。
20. 在刚结束的巴黎奥运会上,运动健儿们的表现精彩纷呈。运动员在高强度的训练中,每天需要大量补水和补充电解质。人体水盐平衡的调节离不开抗利尿激素(ADH)和醛固酮的作用,醛固酮能促进肾小管和集合管对K+的排出,如图为ADH的作用机理示意图。回答下列相关问题。
(1)血浆渗透压是指______。
(2)当人饮水不足时,细胞外液渗透压升高,位于______中的渗透压感受器会受到刺激,促使相应器官分泌、释放抗利尿激素。图中当抗利尿激素与受体结合后,通过M蛋白促进含有水通道蛋白的囊泡向细胞膜转移,增加肾小管和集合管细胞膜上水通道蛋白的数量,从而增加______,导致尿量减少。
(3)某患者血压高,服用降压药后血压仍不下降,经检查发现其患有肾上腺皮质腺瘤(会导致肾上腺皮质分泌的醛固酮增加)。抽血进行检测后发现患者血浆中______(填离子名称)含量低于正常值,______(填离子名称)含量高于正常值。
(4)某运动员由于水土不服,赛前出现了发烧的症状,在持续发烧39℃的过程中,机体的产热______散热(填“大于”、“等于”或“小于”)。
【答案】(1)血浆中单位体积内溶质微粒对水的吸引力
(2)①. 下丘脑 ②. 肾小管和集合管对水的重吸收
(3)①. K+ ②. Na+
(4)等于
【分析】分析题图:ADH与特异性受体结合后,会导致含水通道蛋白的囊泡与细胞膜融合,引起细胞膜上水通道蛋白数量增加,促进水的运输,从而增加水的重吸收。
【小问1详解】血浆渗透压是指血浆单位体积中溶质微粒对水的吸引力。
【小问2详解】当人饮水不足时,细胞外液渗透压升高,对下丘脑中的渗透压感受器的刺激增强,导致由下丘脑合成分泌并经垂体释放的抗利尿激素增加。当抗利尿激素与受体结合后,通过M蛋白促进含有水通道蛋白的囊泡向细胞膜转移,增加肾小管和集合管细胞膜上水通道蛋白的数量,从而增加肾小管和集合管对水的重吸收,导致尿量减少。
【小问3详解】醛固酮具有保钠排钾的作用,肾上腺皮质腺瘤患者体内的醛固酮的含量增加,通过尿液排出的钾离子的量增多,肾小管和集合管吸收的钠离子增多,造成体内缺钾,血液中钾离子的含量应低于正常值,钠离子的含量应高于正常值。
【小问4详解】根据题意可知,患者持续发烧39℃,此时体温恒定,则机体的产热等于散热。
21. 为了探究调节体温的中枢是否位于下丘脑,某生物兴趣小组制定了以下实验方案。
实验假设:下丘脑中有调节体温的主要中枢。
材料用具:略。
实验步骤:
Ⅰ.取两只性别、年龄和生理状况一致的成年小白鼠,标记为甲组、乙组,并测定体温;
Ⅱ.用手术方法破坏甲组小鼠的下丘脑,乙组小白鼠相同位置手术但对下丘脑不做处理,作为对照;
Ⅲ.把甲组小鼠置于10℃环境中,乙组小白鼠置于30℃环境中;
Ⅳ.在相对安静的条件下观察24小时,在这期间,每隔4小时分别测量一次体温,并做好记录。
(1)该兴趣小组设计的实验方案有些不妥之处,请提出改进意见a._____;b._____。
预期结果与结论:
(2)若______,则假设成立;若甲、乙两组小白鼠体温均______,则假设不成立。
【答案】(1)①. 应增加两组小白鼠的数量,避免偶然因素导致实验结果不准确 ②. 甲、乙两组小白鼠应置于相同的较低温度
(2)①. 甲组小白鼠体温发生明显改变,乙组小白鼠体温保持相对恒定 ②. 保持相对恒定
【分析】本实验是探究调节体温的中枢是否位于下丘脑,自变量为下丘脑是否正常,因变量为体温正否能正常调节,其它无关变量应相同且适宜。
【小问1详解】该实验中甲、乙两组均只有一只小鼠,存在偶然性,应增加两组小白鼠的数量,避免偶然因素导致导致实验结果不准确。本实验的自变量为下丘脑是否正常,温度属于无关变量,各组应相同,为保证实验结果更容易被观察,甲、乙两组小白鼠应置于相同的较低温度下培养,以研究小鼠在低温条件下的自身体温调节功能。
【小问2详解】若调节体温的中枢在下丘脑,则甲组由于下丘脑结构被破坏,导致不能调节体温维持稳定,而乙组的下丘脑结构正常,则功能也正常,能在低温条件下通过自身调节维持体温稳定;故若甲组小白鼠体温发生明显改变,乙组小白鼠体温保持相对恒定,则假设成立;若假设不成立,则下丘脑结构是否正常不影响体温调节,即甲、乙两组小白鼠体温均保持相对恒定。
相关试卷 更多
- 1.电子资料成功下载后不支持退换,如发现资料有内容错误问题请联系客服,如若属实,我们会补偿您的损失
- 2.压缩包下载后请先用软件解压,再使用对应软件打开;软件版本较低时请及时更新
- 3.资料下载成功后可在60天以内免费重复下载
免费领取教师福利 





