搜索
      上传资料 赚现金

      辽宁省锦州市2023_2024学年高二生物下学期期末考试含解析

      • 1.49 MB
      • 2025-05-25 11:54:49
      • 56
      • 1
      • 教习网2972821
      加入资料篮
      立即下载
      辽宁省锦州市2023_2024学年高二生物下学期期末考试含解析第1页
      1/34
      辽宁省锦州市2023_2024学年高二生物下学期期末考试含解析第2页
      2/34
      辽宁省锦州市2023_2024学年高二生物下学期期末考试含解析第3页
      3/34
      还剩31页未读, 继续阅读

      辽宁省锦州市2023_2024学年高二生物下学期期末考试含解析

      展开

      这是一份辽宁省锦州市2023_2024学年高二生物下学期期末考试含解析,共34页。
      1.本试卷考试时间为75分钟,满分100分。
      2.答卷前,考生务必将自己的姓名、准考证号填写在答题卡上。
      3.答选择题时,选出每小题答案后,用2B铅笔把答题卡对应题目的答案标号涂黑。如需改动,用橡皮擦干净后,再选涂其它答案标号;答非选择题时,将答案写在答题卡上相应区域内,超出答题区域或写在本试卷上无效。
      一、选择题:本题共15小题,每小题2分,共30分。在每小题给出的四个选项中,只有一项是符合题目要求的。
      1. 铁观音是中国传统名茶,要经过采青、晒青、炒青、揉捻、烘焙等工序才能制成成品。铁观音富含多种氨基酸,其中天冬氨酸、谷氨酸的含量明显高于其他茶类。下列相关叙述正确的是( )
      A. 茶叶采摘、充分晒干后,剩余的物质主要是无机盐
      B. 铁观音中含有的天冬氨酸和苏氨酸都属于必需氨基酸
      C. 同一株茶树上幼叶细胞比老叶细胞自由水的占比高
      D. 泡茶时铁观音叶片变得舒展是细胞渗透吸水的结果
      2. 人体中的携氧蛋白又被称为“分子肺”,可以携带并运输O2,主要包括红细胞中的血红蛋白、肌肉细胞中的肌红蛋白和脑组织中的脑红蛋白,三者同属球蛋白家族,但氨基酸序列差异较大。下列叙述错误的是()
      A. 携氧蛋白中与肽键直接相连的原子为C和N
      B. 组成血红蛋白的部分氨基酸的R基中含有铁元素
      C. 三者同属球蛋白家族,但空间结构有所区别
      D. 研究携氧蛋白有利于缺氧缺血损伤性疾病的治疗
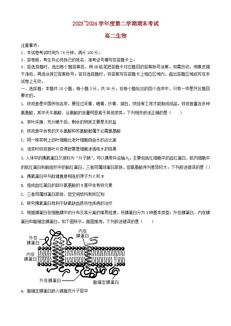
      3. 根据膜蛋白在细胞膜中的分布及其分离的难易程度,将膜蛋白分为3种基本类型:外在膜蛋白、内在膜蛋白和脂锚定膜蛋白,如下图所示。据图推测,下列叙述错误的是( )
      A. 脂锚定膜蛋白嵌入磷脂双分子层中
      B. 膜蛋白可以自由运动,以行使信号转导、细胞识别及物质运输等功能
      C. 相比内在膜蛋白,外在膜蛋白易于从细胞膜上分离
      D. 细胞膜上的转运蛋白属于内在膜蛋白
      4. 易位子是一种位于内质网膜上的蛋白质复合体,其中心有一个直径大约2纳米的通道,能与信号肽结合并引导新合成多肽链进入内质网,若多肽链在内质网中未正确折叠,则会通过易位子运回细胞质基质。下列说法错误的是( )
      A. 新合成的多肽链进入内质网时未直接穿过磷脂双分子层
      B. 从内质网运往高尔基体的蛋白质也是通过易位子进入高尔基体的
      C. 易位子与核孔均具有运输某些大分子物质进出的能力
      D. 易位子进行物质运输时具有识别能力,体现了内质网膜的选择性
      5. 房颤(心房颤动)是临床上危害严重且最常见的心律失常疾病,最新研究表明,其致病机制是核孔复合体的运输障碍。下列叙述错误的是()
      A. 核质之间的物质通过自由扩散的方式进出核孔
      B. 房颤可能是某些RNA输出细胞核障碍所致
      C. 代谢越旺盛的细胞单位核膜面积的核孔数目越多
      D. 核孔是核质间物质交换和信息交流的通道
      6. 颜色反应可以用来检测生物分子。下列说法不正确的是()
      A. 向豆浆中先加入双缩脲试剂A液,后加入B液,混匀后即可检测氨基酸
      B. 将斐林试剂甲液、乙液等量混合均匀后,加入梨汁中,水浴加热可检测还原糖
      C. 将火腿肠研磨后加入碘液,可用于检测火腿肠是否含有淀粉
      D. 从菜花研磨液中提取的DNA,可用二苯胺试剂沸水浴加热鉴定
      7. 胰腺炎的发生与胰蛋白酶的过量分泌有关,临床上常用胰蛋白酶抑制剂类药物进行治疗。研究发现,柑橘黄酮对胰蛋白酶具有抑制作用,其抑制率的高低与两者之间作用力的大小呈正相关,相关实验结果如图所示。下列说法正确的是()
      A. 胰蛋白酶以胞吐的方式从胰腺细胞进入组织液,成为内环境的重要成分
      B. 催化蛋白质水解时,胰蛋白酶比无机催化剂提供的活化能更多
      C. 同一浓度下,低温时柑橘黄酮与胰蛋白酶之间的作用力较大
      D. 本实验自变量是柑橘黄酮的浓度,各组使用的胰蛋白酶浓度应相同
      8. 研究人员将32P标记的磷酸注入某离体活细胞中,短时间内迅速分离出细胞内的ATP,发现ATP带有放射性,且ATP的含量与注入前几乎一致。下列叙述正确的是()
      A. 分离出的ATP理论上都带有放射性
      B. 该过程中ATP和ADP之间转化迅速
      C. 32P在ATP的3个磷酸基团中出现的概率相等
      D. 带放射性的ATP水解后产生的腺苷也有放射性
      9. 酒曲酿制的米酒是中国的一种传统饮品,家庭自制米酒的主要流程如图所示。酒曲中主要有根霉和酵母菌两种微生物,二者分工合作完成酒精发酵。下列叙述正确的是()
      A. 酒曲中根霉的主要作用是将淀粉水解为葡萄糖
      B. 添加活化酒曲后,为避免污染常需要进行湿热灭菌
      C. 发酵中途需经常打开盖子观察发酵情况,此举也有助于提供O2
      D. 发酵时需要采取保温措施,将温度维持在35℃左右
      10. 柠檬酸是一种应用广泛的食品酸度调节剂,工业生产上可通过黑曲霉的发酵制得,其发酵环节包括:①选育菌种;②扩大培养;③配制培养基;④灭菌;⑤接种;⑥发酵等。下列有关说法错误的是()
      A. ①可通过诱变育种获得产酸量高的黑曲霉
      B. ②可为⑤提供大量菌种以缩短发酵时间
      C. ④过程主要依靠添加抗生素提供无菌的环境
      D. ⑥过程要及时添加必需的营养成分、控制发酵条件
      11. 谷氨酰胺酶(PG酶)是一种催化L-β-谷氨酰胺水解成L-谷氨酸和氨的反应的酶,能增大蛋白质的溶解性,提高食品工业中蛋白质的利用率。研究人员利用谷氨酰胺-甘氨酸(谷氨酰胺-甘氨酸遇热易分解)为唯一氮源从土壤中筛选产PG酶的金黄杆菌,实验过程如下图。下列有关叙述错误的是()
      A. 经过程③接种后的培养皿不能立即倒置培养
      B. 培养基Ⅱ可用于土壤中能产生PG酶的金黄杆菌的分离
      C. 培养基Ⅲ可用于金黄杆菌的发酵培养以获得PG酶
      D. 对培养基Ⅰ进行灭菌时应选择高压蒸汽灭菌
      12. 植物组织培养的不同阶段均涉及对光照的控制。下列叙述错误的是()
      A. 脱分化过程通常需要避光,有利于愈伤组织形成和生长
      B. 再分化过程通常需提供光,无光条件下形成的试管苗一般为黄化苗
      C. 在有光照条件下培养植物组织,培养基中无需添加有机物成分
      D. 光既是培养物光合作用的能量来源,也是调节培养物生长发育的信号
      13. 微囊法是一种动物细胞培养法,其方法是将一定数量的动物细胞封闭在半透膜的微囊中,然后再将这种包含有细胞的微囊悬浮于培养液中培养。培养液中的水和营养物质可透过半透膜进入微囊供应给细胞,细胞的代谢物也可透过半透膜被排出,而细胞分泌的大分子物质则被阻留而积累于囊内。下列有关叙述错误的是()
      A. 微囊法培养能保护细胞少受损伤,有利于大规模培养动物细胞
      B. 微囊悬浮培养能防止培养过程中出现细胞贴壁生长和接触抑制现象
      C. 微囊法培养动物细胞,有利于获得高度纯化的大分子细胞产物
      D. 细胞培养过程需无菌无毒的环境
      14. 近年来,人工智能(AI)算法在蛋白质工程领域的应用已经被开发,下列关于AI算法在蛋白质工程领域应用的设想中,实现难度最大的是()
      A. 根据人类对蛋白质的功能需求设计蛋白质的高级结构
      B. 根据蛋白质的空间结构推测其氨基酸序列
      C. 按照设定的氨基酸序列推测mRNA的碱基序列
      D. 按照设定的mRNA的碱基序列设计新基因
      15. 当前生物技术发展非常迅猛,很多生物技术的应用已经与我们的日常生活密切相关。下列有关生物技术的说法错误的是( )
      A. 由于技术问题,生殖性克隆可能孕育出有严重生理缺陷的克隆人
      B. 为避免可能产生的基因歧视,基因检测机构不能随意泄露基因检测的结果
      C. 对囊胚进行分割时,必须对整个胚胎结构进行均等分割
      D. 消除生物武器威胁、防止生物武器扩散是生物安全防控的重要方面
      二、选择题:本题共5小题,每小题3分,共15分。在每小题给出的四个选项中,有一项或多项符合题目要求。全部选对得3分,选对但选不全的得1分,有选错的得0分。
      16. 溶酶体所含的水解酶是由附着型核糖体合成的。当细胞处于“饥饿”状态时,溶酶体吞噬消化分解一部分细胞器来获取能量,该现象为细胞自噬;休克时,机体细胞溶酶体内的酶向组织内外释放,多在肝和肠系膜等处,引起细胞和组织自溶。下列说法不正确的是()
      A. 细胞自噬后的产物均以代谢废物的形式排出细胞外
      B. 溶酶体是高尔基体出芽形成的,其膜蛋白的含量和种类与高尔基体膜的相同
      C. 休克时,测定血液中溶酶体水解酶的含量高低,可作为细胞损伤轻重程度的定量指标
      D. 自噬体和溶酶体的融合说明了生物膜在结构上具有选择透过性
      17. 蛋白质的合成和运输过程可以分为两条途径。途径一是共翻译转运:在游离核糖体上合成出一段肽链(信号肽)后,信号肽会引导核糖体一起转移到粗面内质网上继续合成,再经一系列加工后转运至溶酶体、细胞膜或分泌到细胞外。途径二是翻译后转运:在游离核糖体上完成肽链合成,然后转运至线粒体、叶绿体、细胞核或细胞质基质等处。下列分析错误的是()
      A. 用3H标记亮氨酸的羧基可确定某种蛋白质的转运是何种途径
      B. 细胞内蛋白质的合成都起始于细胞质中的游离核糖体
      C. 构成细胞骨架的蛋白质的合成和运输需经过共翻译转运途径
      D. 唾液淀粉酶、胰岛素等蛋白质类激素分泌需经过共翻译转运途径
      18. 为探究低温对植物细胞质壁分离的影响,某生物兴趣小组分别取经常温(25℃)和低温(4℃)处理24h的葫芦藓叶片,将其浸润在质量浓度为0.3g/mL的蔗糖溶液中,观察并记录植物细胞的初始质壁分离平均时间、相同时间内发生质壁分离的细胞所占比例及原生质体长度与细胞长度的比值,结果如图1、图2所示。下列有关实验的分析,正确的是()
      A. 实验中细胞的质壁分离现象可以在低倍显微镜下观察
      B. 与常温相比,低温处理后葫芦藓叶片细胞失水速率增加
      C. 推测低温可使细胞内的自由水减少,引起细胞液浓度升高
      D. 实验结果可直接说明低温导致细胞膜流动性降低
      19. 下表为抗丙肝病毒的单克隆抗体制备过程中的操作步骤及其目的或结果。下列叙述正确的是()
      A. ①是促使B细胞产生更多的抗体
      B. ②是小鼠的骨髓瘤细胞
      C. ③是在特定的鉴别培养基上培养
      D. ④是能分泌所需抗体的杂交瘤细胞
      20. 由于人类的活动,郊狼的生存受到了严重威胁,野生郊狼的数量不断减少,濒临灭绝。科研人员利用下图所示流程培育出郊狼乙。该培育郊狼乙的流程中涉及多项生物技术,下列相关叙述正确的是()
      A. 获取郊狼供体细胞的过程无需在无菌无毒环境中进行
      B. 该流程可说明郊狼体细胞的细胞核具有全能性
      C. 将胚胎植入代孕家犬前,通常代孕家犬需要注射性激素
      D. 郊狼乙的遗传物质与代孕家犬不同,与郊狼甲的基本相同
      三、非选择题:本题共5小题,共55分。
      21. 盐碱地中所含的盐分影响作物的正常生长,科研人员提出选育耐盐碱作物、让作物适应盐碱地的治理思路。比如,在某些地区可以发展具有较强耐盐碱能力的海水稻。请回答下列问题:
      (1)盐碱地上大多数作物很难生长,甚至会因为缺水而出现“烧苗”现象,主要原因是___________。在植物细胞发生质壁分离过程中,外界溶液、细胞质基质、细胞液的浓度从大到小依次是__________(用文字和“>”表示)。
      (2)将普通水稻放在适宜浓度的NaNO3溶液中培养,根细胞吸收一个Na+时会排出一个H+,吸收一个NO3-时会排出一个HCO3-。一段时间后培养液中的NO3-浓度下降、Na+浓度上升,则实验过程中培养液pH的变化趋势是_______。培养液中Na+浓度上升的原因是_________。
      (3)下图为海水稻抗逆性相关生理过程的示意图。
      注:SOSI和NHX为膜上两种蛋白质。
      ①上图中该细胞膜上消耗ATP并将H+跨膜运输到细胞外的蛋白质,除了运输H+的功能外,还具有________功能。
      ②上图中SOSI和NHX介导的运输方式__________(填“是”、“不是”)相同。
      ③上图中细胞吸水速率受到__________的共同影响。
      22. 从米胚芽中提取的M(脂肪酶抑制剂)可作为一种良好的减肥药。为探讨M的抑制机理,研究者将M、底物乳液、胰脂肪酶按3种顺序加入,反应相同时间后测定和计算对酶促反应的抑制率,结果如图所示。
      (1)该实验的自变量是__________。
      (2)顺序3应该是__________进行反应。
      (3)该实验需要在__________℃的条件下进行,其pH和小肠中相同(7.6)。
      (4)根据实验结果可知,顺序3的抑制率最高,说明M的抑制机理是__________。
      (5)某人想采用水果代替主食米饭、面食来达到减肥的目的,你认为该做法是否合理,__________。你的理由是____________。
      23. 自然情况下,牛的生育率很低,畜牧业生产上可通过下图两种途径实现良种牛的快速大量繁殖。分析回答下列问题:
      (1)图中的激素处理是应用___________促使雌性牛超数排卵。
      (2)途径1受精前,需将采集到的卵母细胞在体外培养到_________期。
      (3)为了某些需要,途径1需对胚胎的性别进行鉴定,应从被测的囊胚中取出几个__________细胞。胚胎移植后还需要对受体进行__________检查。
      (4)途径1进行胚胎移植前,不需要对供体和受体进行免疫检查,原因是__________。
      (5)途径2可用___________(化学方法)激活重构胚,并培育至_________阶段再移植。
      (6)途径1试管牛的性别是__________性,途径2克隆牛的性别是__________性。
      24. 精氨酸可以促进细胞生长因子的分泌,从而促进伤口愈合。其可通过微生物发酵大量生产。研究人员研究了大肠杆菌的精氨酸合成过程,并对菌株进行改造,获得了高产菌株。以下是该项研究的部分内容及结果。
      (1)精氨酸在大肠杆菌体内的合成过程如图1所示。在大肠杆菌细胞内,过多的精氨酸会抑制ArgA的活性。
      ①图1所示LysE转运精氨酸至胞外的方式属于___________。
      ②将另一种细菌来源的ArgA引入大肠杆菌,发现该酶不受过量精氨酸抑制。这是因为该酶与大肠杆菌的ArgA相比_________。
      (2)为提高目标菌株的筛选效率,研究人员构建了重组质粒,部分结构如图2。导入该重组质粒的大肠杆菌中,荧光蛋白表达量和精氨酸的量正相关。图2中启动子是RNA聚合酶结合的特定DNA序列,与转录起始有关。
      据图2解释,荧光蛋白的表达量可反映精氨酸的量的原因是_________。
      (3)将上述重组质粒导入大肠杆菌中,获取菌株A。对菌株A进行诱变,以筛选高产菌株,操作过程如图3,图中1~V是操作步骤。
      ①图3的步骤I~V中,须无菌操作的是_________;须对菌株进行培养的是__________。
      ②结合实验目的,下列关于培养基①~④的叙述正确的是________。
      A.②是选择培养基
      B.①~④的碳源的种类可以完全相同
      C.④是选择培养基
      D.①②的氮源及其比例可以与③④的不同
      25. 透明质酸是一种应用广泛的粘性多糖,研究者欲改造枯草芽孢杆菌,通过添加诱导型启动子来协调菌体生长与产物生产之间的关系。
      (1)为通过外源添加诱导剂来控制基因的表达,研究者选择了含木糖诱导型启动子的p质粒,其中EcRV酶切位点的识别序列为5'-GATATC-3',Xbal酶切位点的识别序列为5'-TCTAGA-3'。透明质酸合成酶基因H以a链为转录模板链。利用PCR扩增H基因时,需要在引物的5'端添加限制酶识别序列。为了使图1中酶切后的H基因按照正确的方向与p质粒连接,依据图中已知碱基序列,PCR引物的碱基序列为_____。
      (2)为协调菌体生长与产物生产之间的关系,将构建好的重组质粒转入经_____处理后的枯草芽孢杆菌(D菌),在含_____的培养基上筛选,得到枯草芽孢杆菌E(E菌)。对E菌进行工业培养时,培养基应先以蔗糖为唯一碳源,接种2小时后添加_____,以诱导E菌产生更多的透明质酸。
      (3)外源质粒在细菌细胞中遗传不稳定、易丢失,研究者尝试将重组质粒进行改造,利用同源区段交叉互换的方法将H基因插入枯草芽孢杆菌D的基因组mpr位点,得到整合型枯草芽孢杆菌F(F菌)。请在图2方框中画出F菌的基因组_____。
      (4)对三种枯草芽孢杆菌进行培养,结果如图3。结合上述研究,请选择适宜工业发酵生产的菌种并阐明理由_____。
      操作步骤
      目的或结果
      处死注射了丙肝病毒特定抗原的小鼠,取出脾脏

      诱导上述细胞与②融合
      产生多种融合细胞

      淘汰未融合的细胞及同种融合细胞
      进行抗原-抗体检测
      筛选出④
      注射到健康小鼠体内
      获得抗丙肝病毒的单克隆抗体
      2023~2024学年度第二学期期末考试
      高二生物
      注意事项:
      1.本试卷考试时间为75分钟,满分100分。
      2.答卷前,考生务必将自己的姓名、准考证号填写在答题卡上。
      3.答选择题时,选出每小题答案后,用2B铅笔把答题卡对应题目的答案标号涂黑。如需改动,用橡皮擦干净后,再选涂其它答案标号;答非选择题时,将答案写在答题卡上相应区域内,超出答题区域或写在本试卷上无效。
      一、选择题:本题共15小题,每小题2分,共30分。在每小题给出的四个选项中,只有一项是符合题目要求的。
      1. 铁观音是中国传统名茶,要经过采青、晒青、炒青、揉捻、烘焙等工序才能制成成品。铁观音富含多种氨基酸,其中天冬氨酸、谷氨酸的含量明显高于其他茶类。下列相关叙述正确的是( )
      A. 茶叶采摘、充分晒干后,剩余的物质主要是无机盐
      B. 铁观音中含有的天冬氨酸和苏氨酸都属于必需氨基酸
      C. 同一株茶树上幼叶细胞比老叶细胞自由水的占比高
      D. 泡茶时铁观音叶片变得舒展是细胞渗透吸水的结果
      【答案】C
      【解析】
      【分析】组成生物体的化学元素根据其含量不同分为大量元素和微量元素两大类:(1)大量元素是指含量占生物总重量万分之一以上的元素,包括C、H、O、N、P、S、K、Ca、Mg等;(2)微量元素是指含量占生物总重量万分之一以下的元素,包括Fe、Mn、Zn、Cu、B、M等。
      【详解】A、茶叶采摘、充分晒干后,剩余的物质主要是有机化合物,充分焚烧后的灰烬主要是无机盐,A错误;
      B、铁观音中含有的苏氨酸是必需氨基酸,天冬氨酸是非必需氨基酸,B错误;
      C、同一株茶树中幼叶细胞比老叶细胞代谢旺盛,因此幼叶细胞中自由水的占比高,C正确;
      D、泡茶时茶叶细胞已经死亡,原生质体失去选择透过性,不能发生渗透作用,D错误。
      故选C。
      2. 人体中的携氧蛋白又被称为“分子肺”,可以携带并运输O2,主要包括红细胞中的血红蛋白、肌肉细胞中的肌红蛋白和脑组织中的脑红蛋白,三者同属球蛋白家族,但氨基酸序列差异较大。下列叙述错误的是()
      A. 携氧蛋白中与肽键直接相连的原子为C和N
      B. 组成血红蛋白的部分氨基酸的R基中含有铁元素
      C. 三者同属球蛋白家族,但空间结构有所区别
      D. 研究携氧蛋白有利于缺氧缺血损伤性疾病的治疗
      【答案】B
      【解析】
      【分析】蛋白质是生命活动的主要承担者,蛋白质的结构多样,在细胞中承担的功能也多样:①有的蛋白质是细胞结构的重要组成成分,如肌肉蛋白;②有的蛋白质具有催化功能,如大多数酶的本质是蛋白质;③有的蛋白质具有运输功能,如载体蛋白和血红蛋白;④有的蛋白质具有信息传递,能够调节机体的生命活动,如胰岛素;⑤有的蛋白质具有免疫功能,如抗体。
      【详解】A、蛋白质中连接两个氨基酸分子的化学键叫作肽键,与肽键直接相连的原子为C和N,A正确;
      B、血红蛋白中的铁元素位于血红蛋白的辅基血红素中,组成血红蛋白的氨基酸中不含铁元素,B错误;
      C、血红蛋白、肌红蛋白和脑红蛋白同属球蛋白家族,但三者的氨基酸序列差异较大,空间结构也应有所区别,C正确;
      D、携氧蛋白可以携带并运输O2,因此研究携氧蛋白的作用机制,有利于缺氧缺血损伤性疾病的治疗,D正确。
      故选B。
      3. 根据膜蛋白在细胞膜中的分布及其分离的难易程度,将膜蛋白分为3种基本类型:外在膜蛋白、内在膜蛋白和脂锚定膜蛋白,如下图所示。据图推测,下列叙述错误的是( )
      A. 脂锚定膜蛋白嵌入磷脂双分子层中
      B. 膜蛋白可以自由运动,以行使信号转导、细胞识别及物质运输等功能
      C. 相比内在膜蛋白,外在膜蛋白易于从细胞膜上分离
      D. 细胞膜上的转运蛋白属于内在膜蛋白
      【答案】B
      【解析】
      【分析】细胞膜主要由脂质和蛋白质组成。此外,还有少量的糖类。其中脂质约占细胞膜总量的50%,蛋白质约占40%,糖类占2%∽10%。在组成细胞的脂质中,磷脂最丰富,功能越复杂的细胞其膜上的蛋白质的种类和数量就越多。
      【详解】A、由图可知脂锚定膜蛋白嵌入磷脂双分子层中,A正确;
      B、膜蛋白不可以自由运动,但可以使信号转导、细胞识别及物质运输等功能,B错误;
      C、相比内在膜蛋白,外在膜蛋白与细胞膜的链接弱,易于从细胞膜上分离,C正确;
      D、据图分析可知,内在膜蛋白贯穿细胞膜,故细胞膜上的转运蛋白属于内在膜蛋白,D正确。
      故选B。
      4. 易位子是一种位于内质网膜上的蛋白质复合体,其中心有一个直径大约2纳米的通道,能与信号肽结合并引导新合成多肽链进入内质网,若多肽链在内质网中未正确折叠,则会通过易位子运回细胞质基质。下列说法错误的是( )
      A. 新合成的多肽链进入内质网时未直接穿过磷脂双分子层
      B. 从内质网运往高尔基体的蛋白质也是通过易位子进入高尔基体的
      C. 易位子与核孔均具有运输某些大分子物质进出的能力
      D. 易位子进行物质运输时具有识别能力,体现了内质网膜的选择性
      【答案】B
      【解析】
      【分析】内质网是对来自核糖体合成的多肽进行进一步加工,高尔基体主要是对蛋白质进行分装和分泌。
      【详解】A、根据题意可知,内质网膜上有一个直径大约2纳米的通道,能与信号肽结合并引导新合成多肽链进入内质网,所以新合成的多肽链进入内质网时未直接穿过磷脂双分子层,A正确;
      B、若多肽链在内质网中正确折叠,则会运往高尔基体,该过程是通过囊泡运输的,B错误;
      C、易位子是一种位于内质网膜上的蛋白质复合体,能控制某些大分子物质的进出,与核孔的功能一样,具有运输某些大分子物质进出的能力,C正确;
      D、易位子能与信号肽结合并引导新合成多肽链进入内质网,若多肽链在内质网中未正确折叠,则会通过易位子运回细胞质基质,所以易位子进行物质运输时具有识别能力,体现了内质网膜的选择性,D正确。
      故选B。
      5. 房颤(心房颤动)是临床上危害严重且最常见的心律失常疾病,最新研究表明,其致病机制是核孔复合体的运输障碍。下列叙述错误的是()
      A. 核质之间的物质通过自由扩散的方式进出核孔
      B. 房颤可能是某些RNA输出细胞核障碍所致
      C. 代谢越旺盛的细胞单位核膜面积的核孔数目越多
      D. 核孔是核质间物质交换和信息交流的通道
      【答案】A
      【解析】
      【分析】细胞核的结构有核膜、核孔、染色体、核仁。核孔的功是能实现核质之间频繁的物质交换和信息交流。
      【详解】A、自由扩散属于跨膜运输,物质进出核孔并没有穿过膜,A错误;
      B、房颤其致病机制是核孔复合体的运输障碍,故可能是某些RNA输出细胞核障碍所致,B正确;
      C、代谢越旺盛的细胞核质之间的物质交流和信息传递越频繁,故代谢越旺盛的细胞单位核膜面积的核孔数目越多,C正确;
      D、核孔能实现核质之间频繁的物质交换和信息交流,D正确。
      故选A。
      6. 颜色反应可以用来检测生物分子。下列说法不正确的是()
      A. 向豆浆中先加入双缩脲试剂A液,后加入B液,混匀后即可检测氨基酸
      B. 将斐林试剂甲液、乙液等量混合均匀后,加入梨汁中,水浴加热可检测还原糖
      C. 将火腿肠研磨后加入碘液,可用于检测火腿肠是否含有淀粉
      D. 从菜花研磨液中提取的DNA,可用二苯胺试剂沸水浴加热鉴定
      【答案】A
      【解析】
      【分析】生物组织中化合物的鉴定:(1)斐林试剂可用于鉴定还原糖,在水浴加热的条件下,产生砖红色沉淀。(2)蛋白质可与双缩脲试剂产生紫色反应。(3)脂肪可用苏丹Ⅲ染液鉴定,呈橘黄色。(4)淀粉遇碘液变蓝。
      【详解】A、双缩脲试剂可用于检测蛋白质而非氨基酸,使用时向豆浆中先加入双缩脲试剂A液,摇匀后加入B液,A错误;
      B、斐林试剂可用于检测还原糖,将斐林试剂甲液、乙液混合后,加入梨汁中,水浴加热可检测还原糖,B正确;
      C、碘液与淀粉反应呈蓝色,将火腿肠研磨后加入碘液,可用于检测火腿肠是否含有淀粉,C正确;
      D、从菜花研磨液中提取的DNA,可用二苯胺试剂沸水浴加热鉴定,两者反应呈蓝色,D正确。
      故选A。
      7. 胰腺炎的发生与胰蛋白酶的过量分泌有关,临床上常用胰蛋白酶抑制剂类药物进行治疗。研究发现,柑橘黄酮对胰蛋白酶具有抑制作用,其抑制率的高低与两者之间作用力的大小呈正相关,相关实验结果如图所示。下列说法正确的是()
      A. 胰蛋白酶以胞吐的方式从胰腺细胞进入组织液,成为内环境的重要成分
      B. 催化蛋白质水解时,胰蛋白酶比无机催化剂提供的活化能更多
      C. 同一浓度下,低温时柑橘黄酮与胰蛋白酶之间的作用力较大
      D. 本实验自变量是柑橘黄酮的浓度,各组使用的胰蛋白酶浓度应相同
      【答案】C
      【解析】
      【分析】1、实验过程中可以变化的因素称为变量。其中人为改变的变量叫自变量,随着自变量的变化而变化的变量称做因变量。除自变量外、实验过程中可能还会存在一些可变因素,对实验结果造成影响,这些变量称为无关变量。除了一个因素以外,其余因素都保持不变的实验叫做对照实验。对照实验一般要设置对照组和实验组,在对照实验中,除了要观察的变量外,其他变量都应当始终保持相同。
      2、酶的特性:高效性、专一性和作用条件温和。
      3、影响酶活性的因素主要是温度和pH。
      【详解】A、胰蛋白酶从胰腺细胞分泌出来之后进入消化道,不属于内环境的成分,A错误;
      B、酶的作用是降低化学反应的活化能,催化蛋白质水解时,胰蛋白酶比无机催化剂降低的活化能更多,B错误;
      C、根据图示信息,相同浓度下,27℃时的抑制率比另外两个温度的抑制率高,由于抑制率的高低与两者之间作用力的大小呈正相关,这说明低温时柑橘黄酮与胰蛋白酶之间的作用力较大,C正确;
      D、根据图示信息可以看出,本实验的自变量是柑橘黄酮的浓度、处理的温度,为保证无关变量相同且适宜,各组使用的胰蛋白酶的浓度应相同,D错误。
      故选C。
      8. 研究人员将32P标记的磷酸注入某离体活细胞中,短时间内迅速分离出细胞内的ATP,发现ATP带有放射性,且ATP的含量与注入前几乎一致。下列叙述正确的是()
      A. 分离出的ATP理论上都带有放射性
      B. 该过程中ATP和ADP之间转化迅速
      C. 32P在ATP的3个磷酸基团中出现的概率相等
      D. 带放射性的ATP水解后产生的腺苷也有放射性
      【答案】B
      【解析】
      【分析】ATP由腺嘌呤、核糖和3个磷酸基团连接而成,细胞中ATP含量很低,ATP 与ADP可以迅速转化,ATP和ADP的转化过程中,能量来源不同,ATP水解释放的能量,来自特殊的化学键中的化学能,并用于生命活动;合成ATP的能量来自呼吸作用或光合作用。
      【详解】A、分离出的ATP中,有部分ATP带有放射性,并非全部都有放射性,A错误;
      B、将32P标记的磷酸注入某离体活细胞中,短时间内迅速分离出细胞内的ATP,ATP的含量与注入前几乎一致,说明ATP 与ADP可以迅速转化,且处于动态平衡中,B正确;
      C、32P在ATP的3个磷酸基团中出现的概率不相等,在末端磷酸基团出现的概率最高,C错误;
      D、腺苷由核糖和腺嘌呤组成,带放射性的ATP水解后产生的腺苷没有放射性,D错误。
      故选B。
      9. 酒曲酿制的米酒是中国的一种传统饮品,家庭自制米酒的主要流程如图所示。酒曲中主要有根霉和酵母菌两种微生物,二者分工合作完成酒精发酵。下列叙述正确的是()
      A. 酒曲中根霉的主要作用是将淀粉水解为葡萄糖
      B. 添加活化酒曲后,为避免污染常需要进行湿热灭菌
      C. 发酵中途需经常打开盖子观察发酵情况,此举也有助于提供O2
      D. 发酵时需要采取保温措施,将温度维持在35℃左右
      【答案】A
      【解析】
      【分析】果酒的制作离不开酵母菌,酵母菌是兼性厌氧微生物,在有氧条件下,酵母菌进行有氧呼吸,大量繁殖,把糖分解成二氧化碳和水;在无氧条件下,酵母菌能进行酒精发酵。故果酒的制作原理是酵母菌无氧呼吸产生酒精。
      【详解】A、根据题干“酒曲中主要有根霉和酵母菌两种微生物,二者分工合作完成酒精发酵”可推测,酒曲中根霉的主要作用是将淀粉水解为葡萄糖,为酵母菌的酒精发酵提供原料,A正确;
      B、米酒的制作需要依靠根霉和酵母菌的活性完成,添加活化酒曲后不能进行湿热灭菌,B错误;
      C、酒精发酵需要无氧环境,经常打开盖子会中断酵母菌的无氧发酵过程,C错误;
      D、酒精发酵时将温度维持在18~30℃左右较为合适,D错误。
      故选A
      10. 柠檬酸是一种应用广泛的食品酸度调节剂,工业生产上可通过黑曲霉的发酵制得,其发酵环节包括:①选育菌种;②扩大培养;③配制培养基;④灭菌;⑤接种;⑥发酵等。下列有关说法错误的是()
      A. ①可通过诱变育种获得产酸量高的黑曲霉
      B. ②可为⑤提供大量的菌种以缩短发酵时间
      C. ④过程主要依靠添加抗生素提供无菌的环境
      D. ⑥过程要及时添加必需的营养成分、控制发酵条件
      【答案】C
      【解析】
      【分析】发酵工程是指采用现代工程技术手段,利用微生物的某些特定功能,为人类生产有用的产品,或直接把微生物应用于工业生产过程的一种技术。发酵工程的内容包括菌种选育、培养基的配置、灭菌、种子扩大培养和接种、发酵过程和产品的分离提纯等方面。
      【详解】A、①可通过诱变育种获得产酸量高的黑曲霉,A正确;
      B、扩大培养可增加黑曲霉的浓度,故②可为⑤提供大量的菌种以缩短发酵时间,B正确;
      C、④过程主要依靠灭菌技术提供无菌的环境,抗生素可能会对黑曲霉造成不利影响,且在产品中难以分离,C错误;
      D、⑥过程要及时添加必需的营养成分、控制发酵条件,给黑曲霉提供适宜的发酵环境,D正确。
      故选C。
      11. 谷氨酰胺酶(PG酶)是一种催化L-β-谷氨酰胺水解成L-谷氨酸和氨的反应的酶,能增大蛋白质的溶解性,提高食品工业中蛋白质的利用率。研究人员利用谷氨酰胺-甘氨酸(谷氨酰胺-甘氨酸遇热易分解)为唯一氮源从土壤中筛选产PG酶的金黄杆菌,实验过程如下图。下列有关叙述错误的是()
      A. 经过程③接种后的培养皿不能立即倒置培养
      B. 培养基Ⅱ可用于土壤中能产生PG酶的金黄杆菌的分离
      C. 培养基Ⅲ可用于金黄杆菌的发酵培养以获得PG酶
      D. 对培养基Ⅰ进行灭菌时应选择高压蒸汽灭菌
      【答案】D
      【解析】
      【分析】1、培养基:(1)概念:人们按照微生物对营养物质的不同需求,配制出的供其生长繁殖的营养基质;(2)营养构成:各种培养基一般都含有水、碳源、氮源、无机盐,此外还要满足微生物生长对pH、特殊营养物质以及氧气的要求。例如,培养乳酸杆菌时需要在培养基中添加维生素,培养霉菌时需将培养基的pH调至酸性,培养细菌时需将pH调至中性或微碱性,培养厌氧微生物时则需要提供无氧的条件。
      【详解】A、如果接种后,立即将培养基倒置,可能造成培养液滴落,所以为防止培养液滴落,接种后的培养皿不能立即倒置培养,A正确;
      B、分析题图可知,培养基II是固体培养基,可用于土壤中能产生PG酶的金黄杆菌的分离,B正确;
      C、养基III是液体培养基,可用于金黄杆菌的发酵培养以获得PG酶,C正确;
      D、培养基I中的谷氨酰胺-甘氨酸遇热易分解,灭菌时温度不宜过高,不能选择高压蒸汽灭菌,D错误。
      故选D。
      12. 植物组织培养的不同阶段均涉及对光照的控制。下列叙述错误的是()
      A. 脱分化过程通常需要避光,有利于愈伤组织的形成和生长
      B. 再分化过程通常需提供光,无光条件下形成的试管苗一般为黄化苗
      C. 在有光照的条件下培养植物组织,培养基中无需添加有机物成分
      D. 光既是培养物光合作用的能量来源,也是调节培养物生长发育的信号
      【答案】C
      【解析】
      【分析】植物组织培养的原理是植物细胞具有全能性,其过程为:离体的植物组织,器官或细胞经过脱分化过程形成愈伤组织(高度液泡化,无定形状态薄壁细胞组成的排列疏松、无规则的组织),愈伤组织经过再分化过程形成胚状体,进一步发育成为植株。
      【详解】A、脱分化过程通常需要避光,有利于愈伤组织的形成和生长,A正确;
      B、再分化过程通常需提供光,无光条件下形成的试管苗一般为黄化苗,B正确;
      C、在有光照的条件下培养植物组织,培养基中需添加有机物成分,C错误;
      D、光既是培养物光合作用的能量来源,也是调节培养物生长发育的信号,D正确。
      故选C。
      13. 微囊法是一种动物细胞培养法,其方法是将一定数量的动物细胞封闭在半透膜的微囊中,然后再将这种包含有细胞的微囊悬浮于培养液中培养。培养液中的水和营养物质可透过半透膜进入微囊供应给细胞,细胞的代谢物也可透过半透膜被排出,而细胞分泌的大分子物质则被阻留而积累于囊内。下列有关叙述错误的是()
      A. 微囊法培养能保护细胞少受损伤,有利于大规模培养动物细胞
      B. 微囊悬浮培养能防止培养过程中出现细胞贴壁生长和接触抑制现象
      C. 微囊法培养动物细胞,有利于获得高度纯化的大分子细胞产物
      D. 细胞培养过程需无菌无毒的环境
      【答案】B
      【解析】
      【分析】一般来说,动物细胞培养需要满足的条件有:营养;无菌、无毒的环境;适宜的温度、pH和渗透压;气体环境。动物细胞培养的流程为:对新鲜取材的动物组织进行处理→将组织分散成单个细胞→制成细胞悬液→转入培养瓶中进行原代培养→传代培养。
      【详解】A、由题意可知:微囊法能使动物细胞在固定的环境中增殖,因此能保护细胞少受损伤,有利于大规模培养动物细胞,A正确;
      B、微囊悬浮培养能防止培养过程中细胞贴壁生长,但是仍然会出现接触抑制现象,B错误;
      C、微囊法培养动物细胞,细胞分泌的大分子物质被阻留而积累于囊内,将囊破坏就能获得生物大分子,因此有利于获得高度纯化的大分子细胞产物,C正确;
      D、为了防止杂菌污染,细胞培养过程需无菌无毒的环境,D正确。
      故选B。
      14. 近年来,人工智能(AI)算法在蛋白质工程领域的应用已经被开发,下列关于AI算法在蛋白质工程领域应用的设想中,实现难度最大的是()
      A. 根据人类对蛋白质的功能需求设计蛋白质的高级结构
      B. 根据蛋白质的空间结构推测其氨基酸序列
      C. 按照设定的氨基酸序列推测mRNA的碱基序列
      D. 按照设定的mRNA的碱基序列设计新基因
      【答案】A
      【解析】
      【分析】蛋白质工程的过程:根据中心法则逆推以确定目的基因的碱基序列:预期蛋白质功能→设计预期的蛋白质结构→推测应有氨基酸序列→找到对应的脱氧核苷酸序列(基因);最终还是回到基因工程上来解决蛋白质的合成。
      【详解】根据中心法则逆推以确定目的基因的碱基序列:预期蛋白质功能→设计预期的蛋白质结构→推测应有氨基酸序列→找到对应的脱氧核苷酸序列(基因)。其中根据人类对蛋白质的功能需求设计蛋白质的高级结构是最难实现的。A正确,BCD错误。
      故选A。
      15. 当前生物技术发展非常迅猛,很多生物技术的应用已经与我们的日常生活密切相关。下列有关生物技术的说法错误的是( )
      A. 由于技术问题,生殖性克隆可能孕育出有严重生理缺陷的克隆人
      B. 为避免可能产生的基因歧视,基因检测机构不能随意泄露基因检测的结果
      C. 对囊胚进行分割时,必须对整个胚胎结构进行均等分割
      D. 消除生物武器威胁、防止生物武器扩散是生物安全防控的重要方面
      【答案】C
      【解析】
      【分析】生物技术的安全性主要集中在生物安全、食物安全和环境安全三个方面。
      生物安全在农业领域中,指遗传修饰生物(如转基因作物)对人体及生态系统造成的安全性问题;在生态领域中,指外来有害生物的引进和扩散,对人类生产和健康造成不利影响的各种传染病、害虫、真菌、细菌、线虫、病毒和杂草等。除此之外,生物安全还包括生物遗传资源流失、实验室生物安全、微生物耐药性、生物恐怖袭击等。生物安全是人的健康、动植物健康、生态环境健康三者安全统一的概念。
      【详解】A、由于克隆技术尚不成熟,现在做克隆人很可能孕育出有严重生理缺陷的孩子,理由是重构胚胎成功率低,移植入母体子宫后胚胎着床率低、流产率高、胎儿畸形率高,出生后死亡率高等,正常的个体极少,A正确;
      B、为了尽力规避基因诊断的风险,避免可能产生的基因歧视,基因检测机构不能随意泄露基因检测的结果,B正确;
      C、对囊胚进行胚胎分割时,必须对内细胞团进行均等分割,C错误;
      D、生物武器威胁巨大,消除生物武器威胁、防止生物武器扩散是生物安全防控的重要方面,D正确。
      故选C。
      二、选择题:本题共5小题,每小题3分,共15分。在每小题给出的四个选项中,有一项或多项符合题目要求。全部选对得3分,选对但选不全的得1分,有选错的得0分。
      16. 溶酶体所含的水解酶是由附着型核糖体合成的。当细胞处于“饥饿”状态时,溶酶体吞噬消化分解一部分细胞器来获取能量,该现象为细胞自噬;休克时,机体细胞溶酶体内的酶向组织内外释放,多在肝和肠系膜等处,引起细胞和组织自溶。下列说法不正确的是()
      A. 细胞自噬后的产物均以代谢废物的形式排出细胞外
      B. 溶酶体是高尔基体出芽形成的,其膜蛋白的含量和种类与高尔基体膜的相同
      C. 休克时,测定血液中溶酶体水解酶的含量高低,可作为细胞损伤轻重程度的定量指标
      D. 自噬体和溶酶体的融合说明了生物膜在结构上具有选择透过性
      【答案】ABD
      【解析】
      【分析】溶酶体内含有多种水解酶,是细胞内的“消化车间”。细胞膜的功能与膜蛋白的种类和数量有关。生物膜功能特性是选择透过性,结构特性是流动性。
      【详解】A、细胞自噬后的产物,一部分以代谢废物的形式排出细胞外,另一部分被细胞再利用,A错误;
      B、溶酶体是高尔基体出芽形成的,膜功能主要与膜蛋白的含量和种类有关,溶酶体膜与高尔基体膜功能不一样,膜蛋白的种类和含量就有差异,B错误;
      C、休克时,机体细胞溶酶体内的酶向组织内外释放,所以测定血液中溶酶体水解酶的含量高低,可作为细胞损伤轻重程度的定量指标,C正确;
      D、自噬体和溶酶体的融合体现了生物膜在结构上具有一定的流动性,D错误。
      故选ABD。
      17. 蛋白质的合成和运输过程可以分为两条途径。途径一是共翻译转运:在游离核糖体上合成出一段肽链(信号肽)后,信号肽会引导核糖体一起转移到粗面内质网上继续合成,再经一系列加工后转运至溶酶体、细胞膜或分泌到细胞外。途径二是翻译后转运:在游离核糖体上完成肽链合成,然后转运至线粒体、叶绿体、细胞核或细胞质基质等处。下列分析错误的是()
      A. 用3H标记亮氨酸的羧基可确定某种蛋白质的转运是何种途径
      B. 细胞内蛋白质的合成都起始于细胞质中的游离核糖体
      C. 构成细胞骨架的蛋白质的合成和运输需经过共翻译转运途径
      D. 唾液淀粉酶、胰岛素等蛋白质类激素分泌需经过共翻译转运途径
      【答案】AC
      【解析】
      【分析】在蛋白质的合成和分选过程中,细胞内蛋白质的合成都起始于细胞质基质中的游离核糖体,不同的蛋白质去向不同,需要进入内质网的蛋白质会合成信号肽,信号肽会引导核糖体一起转移到粗面内质网上继续合成蛋白质。
      【详解】A、脱水缩合过程中,氨基酸的羧基会将H脱去,用3H标记亮氨酸的羧基不能确定转运途径,A错误;
      B、细胞内蛋白质的合成都起始于细胞质中的游离核糖体,不同的蛋白质去向不同,需要进入内质网的蛋白质会合成信号肽,信号肽会引导核糖体一起转移到粗面内质网上继续合成,B正确;
      C、共翻译转运是溶酶体蛋白、细胞膜蛋白或分泌蛋白运输途径,细胞骨架蛋白是翻译后转运途径,C错误;
      D、唾液淀粉酶、胰岛素等蛋白质类激素属于分泌蛋白,它们的的分泌需经过共翻译转运途径,D正确。
      故选AC。
      18. 为探究低温对植物细胞质壁分离的影响,某生物兴趣小组分别取经常温(25℃)和低温(4℃)处理24h的葫芦藓叶片,将其浸润在质量浓度为0.3g/mL的蔗糖溶液中,观察并记录植物细胞的初始质壁分离平均时间、相同时间内发生质壁分离的细胞所占比例及原生质体长度与细胞长度的比值,结果如图1、图2所示。下列有关实验的分析,正确的是()
      A. 实验中细胞的质壁分离现象可以在低倍显微镜下观察
      B. 与常温相比,低温处理后葫芦藓叶片细胞失水速率增加
      C. 推测低温可使细胞内的自由水减少,引起细胞液浓度升高
      D. 实验结果可直接说明低温导致细胞膜流动性降低
      【答案】AC
      【解析】
      【分析】具有中央液泡的成熟的植物细胞,当外界溶液浓度大于细胞液浓度时,水渗出细胞,导致细胞失水,由于原生质层的伸缩性大于细胞壁的伸缩性,进而引起细胞壁与原生质层逐渐分离,即发生质壁分离。分析题文描述和题图可知,质壁分离的细胞,其原生质体长度与细胞长度的比值表示质壁分离的程度,比值越大,质壁分离程度越小。低温处理可使细胞质壁分离程度变小,质壁分离速度变慢。
      【详解】A、质壁分离是指植物细胞因失水而导致其原生质层和细胞壁逐渐分离的现象,该现象可以在低倍显微镜下观察,A正确;
      B、与常温相比,低温处理后的植物细胞,其初始质壁分离平均时间长,说明低温处理后葫芦藓叶片细胞失水速率减慢,B错误;
      C、常温和低温处理相同时间后,低温处理组发生质壁分离的细胞所占比例远低于常温处理组,且低温处理组质壁分离的细胞原生质体长度与细胞长度的比值大于常温处理组,说明低温处理的叶片细胞质壁分离程度显著低于常温处理的,因此低温处理后细胞失水减少,而细胞失水能力与细胞液浓度大小呈负相关,再结合植物细胞中自由水比例降低可避免气温下降导致结冰而损害自身可推测,低温处理导致植物细胞中自由水减少,细胞液浓度升高,C正确;
      D、实验结果只能说明温度会影响植物细胞的质壁分离,并不能直接说明低温对细胞膜流动性的影响,D错误。
      故选AC。
      19. 下表为抗丙肝病毒的单克隆抗体制备过程中的操作步骤及其目的或结果。下列叙述正确的是()
      A. ①是促使B细胞产生更多的抗体
      B. ②是小鼠的骨髓瘤细胞
      C. ③是在特定的鉴别培养基上培养
      D. ④是能分泌所需抗体的杂交瘤细胞
      【答案】BD
      【解析】
      【分析】制备单克隆抗体的具体过程:用特定抗原免疫小鼠,使小鼠产生经过免疫的B淋巴细胞,诱导各种淋巴细胞可与骨髓瘤细胞发生融合,形成杂交瘤细胞,在选择性培养基中,未融合的骨髓瘤细胞、未融合的淋巴细胞死亡,以及同种相同细胞的融合体不能增殖,只有融合的杂交瘤细胞存活和增殖→筛选和克隆化→单克隆抗体的大量制备。
      【详解】A、丙肝病毒特定抗原能引起机体发生免疫反应,处死注射了丙肝病毒特定抗原的小鼠,取出脾脏,目的①为获得已免疫的B淋巴细胞,A错误;
      B、②将已免疫的B淋巴细胞与小鼠骨髓瘤细胞进行融合,目的是获得融合细胞,B正确;
      C、③是在特定的选择培养基上培养进行筛选杂交瘤细胞,能淘汰未融合的细胞及同种融合细胞,C错误;
      D、进行专一抗体阳性检测,是利用了抗原-抗体杂交技术筛选出④能分泌所需抗体的杂交瘤细胞 ,D正确。
      故选BD。
      20. 由于人类的活动,郊狼的生存受到了严重威胁,野生郊狼的数量不断减少,濒临灭绝。科研人员利用下图所示流程培育出郊狼乙。该培育郊狼乙的流程中涉及多项生物技术,下列相关叙述正确的是()
      A. 获取郊狼供体细胞的过程无需在无菌无毒环境中进行
      B. 该流程可说明郊狼体细胞的细胞核具有全能性
      C. 将胚胎植入代孕家犬前,通常代孕家犬需要注射性激素
      D. 郊狼乙的遗传物质与代孕家犬不同,与郊狼甲的基本相同
      【答案】BD
      【解析】
      【分析】动物细胞核移植技术是将动物一个细胞的细胞核移入去核的卵母细胞中,使这个重新组合的细胞发育成新胚胎,继而发育成动物个体的技术。
      【详解】A、获取郊狼供体细胞的过程需用到动物细胞培养,而动物细胞培养需要无菌、无毒环境,A错误;
      B、由郊狼甲克隆出郊狼乙,可得出郊狼体细胞的细胞核具有全能性,B正确;
      C、将胚胎植入代孕家犬前,需进行同期发情处理,进行同期发情处理主要使用的是孕激素和前列腺素两类,不同的动物的处理方法不同,但不是通过注射性激素进行同期发情,C错误;
      D、郊狼乙的遗传物质中细胞质遗传物质来自家犬,细胞核遗传物质来自郊狼甲,因此郊狼乙的遗传物质与代孕家犬不同,与郊狼甲的基本相同,D正确。
      故选BD。
      三、非选择题:本题共5小题,共55分。
      21. 盐碱地中所含的盐分影响作物的正常生长,科研人员提出选育耐盐碱作物、让作物适应盐碱地的治理思路。比如,在某些地区可以发展具有较强耐盐碱能力的海水稻。请回答下列问题:
      (1)盐碱地上大多数作物很难生长,甚至会因为缺水而出现“烧苗”现象,主要原因是___________。在植物细胞发生质壁分离过程中,外界溶液、细胞质基质、细胞液的浓度从大到小依次是__________(用文字和“>”表示)。
      (2)将普通水稻放在适宜浓度的NaNO3溶液中培养,根细胞吸收一个Na+时会排出一个H+,吸收一个NO3-时会排出一个HCO3-。一段时间后培养液中的NO3-浓度下降、Na+浓度上升,则实验过程中培养液pH的变化趋势是_______。培养液中Na+浓度上升的原因是_________。
      (3)下图为海水稻抗逆性相关生理过程的示意图。
      注:SOSI和NHX为膜上两种蛋白质。
      ①上图中该细胞膜上消耗ATP并将H+跨膜运输到细胞外的蛋白质,除了运输H+的功能外,还具有________功能。
      ②上图中SOSI和NHX介导的运输方式__________(填“是”、“不是”)相同。
      ③上图中细胞吸水的速率受到__________的共同影响。
      【答案】(1) ①. 土壤盐分过多,土壤溶液浓度大,甚至大于植物根部细胞的细胞液浓度从而导致植物根系因渗透失水而出现“烧苗”现象 ②. 外界溶液浓度>细胞质基质浓度>细胞液浓度
      (2) ①. 增大 ②. 根吸收水的速率大于吸收Na+的速率
      (3) ①. 催化##催化ATP水解 ②. 是 ③. 细胞内外渗透压(或浓度差)和细胞膜上水通道蛋白数量
      【解析】
      【分析】①具有中央液泡的成熟的植物细胞,当外界溶液浓度大于细胞液浓度时,导致细胞失水,由于原生质层的伸缩性大于细胞壁的伸缩性,进而引起细胞壁与原生质层逐渐分离,即发生质壁分离。
      ②自由扩散、协助扩散和主动运输的比较
      【小问1详解】
      由于土壤盐分过多,土壤溶液浓度大,甚至大于植物根部细胞的细胞液浓度,从而导致植物根系因渗透失水而出现“烧苗”现象。当细胞液浓度低于外界溶液浓度时,植物细胞会发生质壁分离,故浓度大小依次为:外界溶液浓度>细胞质基质浓度>细胞液浓度。
      【小问2详解】
      将普通水稻放在适宜浓度的NaNO3溶液中培养,根细胞吸收一个Na+时会排出一个H+,吸收一个NO3-时会排出一个HCO3-。一段时间后培养液中的NO3-浓度下降、Na+浓度上升。可见,根细胞吸收NO3-的速率更大,而吸收Na+较少,则说明排出的H+小于排出的HCO3-,因此实验过程中培养液pH的变化趋势是增大。
      培养液中Na+浓度上升的原因是根细胞吸收Na+较少,并且水分大量进入细胞内,导致培养液中水分降低,换言之,根吸收水的速率大于吸收Na+的速率,造成培养液中Na+浓度上升。
      【小问3详解】
      ①由图可知:该细胞膜上消耗ATP并将H+跨膜运输到细胞外的蛋白质可以催化ATP水解,除了运输H+的功能外,还具有催化功能。
      ②图中SOSI和NHX介导的运输,都是利用H+顺浓度梯度跨膜运输产生的电化学势能,驱动Na+以主动运输的方式进行逆浓度梯度跨膜运输,因此SOSI和NHX介导的运输方式是相同的。
      ③图中细胞吸水的方式有自由扩散和在水通道蛋白协助下进行的协助扩散,说明细胞吸水的速率受到细胞内外渗透压(或浓度差)和细胞膜上水通道蛋白数量的共同影响。
      22. 从米胚芽中提取的M(脂肪酶抑制剂)可作为一种良好的减肥药。为探讨M的抑制机理,研究者将M、底物乳液、胰脂肪酶按3种顺序加入,反应相同时间后测定和计算对酶促反应的抑制率,结果如图所示。
      (1)该实验的自变量是__________。
      (2)顺序3应该是__________进行反应。
      (3)该实验需要在__________℃的条件下进行,其pH和小肠中相同(7.6)。
      (4)根据实验结果可知,顺序3的抑制率最高,说明M的抑制机理是__________。
      (5)某人想采用水果代替主食米饭、面食来达到减肥的目的,你认为该做法是否合理,__________。你的理由是____________。
      【答案】(1)抑制剂、底物和酶的顺序变化 (意思对即得分)
      (2)底物乳液与抑制剂混合预热10min后加入胰脂肪酶
      (3)37 (4)该脂肪酶抑制剂主要通过与底物结合,进而阻碍底物-酶的结合来达到抑制作用的
      (5) ①. 不合理 ②. 水果富含糖类,糖类可以大量转化为脂肪
      【解析】
      【分析】题意分析,本实验的目的是探讨该脂肪酶抑制剂的抑制机理,根据柱形图信息可知,顺序3应该是抑制剂与底物乳液混合预热10分钟后加入胰脂肪酶进行反应。
      小问1详解】
      本实验的目的是探讨该脂肪酶抑制剂的抑制机理,实验的自变量是抑制剂使用顺序的不同,因变量是抑制率的变化。
      【小问2详解】
      结合分析可知,该实验的自变量是抑制剂、底物和酶的顺序变化,因此,顺序 3 应该是底物乳液与抑制剂混合预热 10min 后,加入胰脂肪酶进行反应。
      【小问3详解】
      温度和pH均为无关变量,实验过程中要求无关变量相同且适宜,因此,该实验需要在 37℃、pH 为 7.6 左右的条件下进行,
      【小问4详解】
      根据实验结果可知,顺序3的抑制率最高,这说明该脂肪酶抑制剂主要通过与底物结合,进而阻碍底物-酶的结合来达到抑制作用的。
      【小问5详解】
      水果中糖含量较为丰富,糖摄入过多会转变为脂肪,所以水果代替主食米饭、面食来达到减肥的目的,是不合理的。
      23. 自然情况下,牛的生育率很低,畜牧业生产上可通过下图两种途径实现良种牛的快速大量繁殖。分析回答下列问题:
      (1)图中的激素处理是应用___________促使雌性牛超数排卵。
      (2)途径1受精前,需将采集到的卵母细胞在体外培养到_________期。
      (3)为了某些需要,途径1需对胚胎的性别进行鉴定,应从被测的囊胚中取出几个__________细胞。胚胎移植后还需要对受体进行__________检查。
      (4)途径1进行胚胎移植前,不需要对供体和受体进行免疫检查,原因是__________。
      (5)途径2可用___________(化学方法)激活重构胚,并培育至_________阶段再移植。
      (6)途径1试管牛的性别是__________性,途径2克隆牛的性别是__________性。
      【答案】(1)促性腺激素
      (2)MⅡ (3) ①. 滋养层 ②. 妊娠
      (4)受体子宫对外来胚胎基本不发生免疫排斥反应
      (5) ①. Ca2+载体(或乙醇、蛋白酶合成抑制剂) ②. 桑葚胚##囊胚
      (6) ①. 雌性或雄 ②. 雌
      【解析】
      【分析】动物细胞核移植技术是将动物一个细胞的细胞核移入去核的卵母细胞中,使这个重新组合的细胞发育成新的胚胎,继而发育成动物个体的技术。试管动物是通过人工操作使卵子在体外受精,经培养发育为早期胚胎后,再进行移植产生的个体。
      【小问1详解】
      欲促使供体雌性牛超数排卵,可以用促性腺激素处理
      【小问2详解】
      途径1是培育试管牛的过程,受精前,需将采集到的卵母细胞在体外培养到MⅡ期。
      【小问3详解】
      对胚胎的性别进行鉴定时,应从被测的囊胚中取滋养层细胞,因为滋养层细胞将来发育成胎膜和胎盘,不参与胎儿组织、器官的构建。胚胎移植后还需要对受体进行妊娠检查,以确定胚胎移植是否成功。
      【小问4详解】
      由于受体子宫对外来胚胎基本不发生免疫排斥反应,所以进行胚胎移植前,不需要对供体和受体进行免疫检查。
      【小问5详解】
      途径2是采用核移植技术培育克隆牛的过程。在核移植过程中,供体细胞核进入卵母细胞形成重构胚。之后,可以用Ca2+载体、乙醇和蛋白酶合成抑制剂等化学方法激活重构胚,使其完成细胞分裂和发育。当重构胚发育到桑葚胚或囊胚阶段时,再进行胚胎移植。
      【小问6详解】
      途径1试管牛的产生过程属于有性生殖,其性别是雌性或雄性。途径2克隆牛的产生过程属于无性生殖,其性别与提供体细胞的供体一致,为雌性。
      24. 精氨酸可以促进细胞生长因子的分泌,从而促进伤口愈合。其可通过微生物发酵大量生产。研究人员研究了大肠杆菌的精氨酸合成过程,并对菌株进行改造,获得了高产菌株。以下是该项研究的部分内容及结果。
      (1)精氨酸在大肠杆菌体内的合成过程如图1所示。在大肠杆菌细胞内,过多的精氨酸会抑制ArgA的活性。
      ①图1所示LysE转运精氨酸至胞外的方式属于___________。
      ②将另一种细菌来源的ArgA引入大肠杆菌,发现该酶不受过量精氨酸抑制。这是因为该酶与大肠杆菌的ArgA相比_________。
      (2)为提高目标菌株的筛选效率,研究人员构建了重组质粒,部分结构如图2。导入该重组质粒的大肠杆菌中,荧光蛋白表达量和精氨酸的量正相关。图2中启动子是RNA聚合酶结合的特定DNA序列,与转录起始有关。
      据图2解释,荧光蛋白的表达量可反映精氨酸的量的原因是_________。
      (3)将上述重组质粒导入大肠杆菌中,获取菌株A。对菌株A进行诱变,以筛选高产菌株,操作过程如图3,图中1~V是操作步骤。
      ①图3的步骤I~V中,须无菌操作的是_________;须对菌株进行培养的是__________。
      ②结合实验目的,下列关于培养基①~④的叙述正确的是________。
      A.②是选择培养基
      B.①~④的碳源的种类可以完全相同
      C.④是选择培养基
      D.①②的氮源及其比例可以与③④的不同
      【答案】(1) ①. 主动运输 ②. 分子结构(或空间结构)不同
      (2)精氨酸含量较低时,ArgP蛋白基因表达出的ArgP蛋白能与启动子2结合,影响RNA聚合酶与启动子2的结合,导致荧光蛋白基因表达量下降。当精氨酸含量升高时,精氨酸能与ArgP蛋白结合,解除ArgP蛋白对启动子2的影响,荧光蛋白基因表达形成的荧光蛋白增多
      (3) ①. I~V ②. I、Ⅱ、Ⅳ ③. BD
      【解析】
      【分析】物质进出细胞的方式有主动运输、协助扩散、自由扩散、胞吞和胞吐。
      【小问1详解】
      ①由图可知,精氨酸至胞外需要载体并消耗能量,所以运输方式是主动运输。
      ②两种不同来源的ArgA均可以催化谷氨酸经过一系列反应转化为精氨酸,但发现从另一种细菌来源的ArgA引入大肠杆菌,不受过量精氨酸抑制,这是因为该酶与大肠杆菌的ArgA相比分子结构不同。
      【小问2详解】
      荧光蛋白的表达量可反映精氨酸的量,其原因是精氨酸含量较低时,ArgP蛋白基因表达出的ArgP蛋白能与启动子2结合,影响RNA聚合酶与启动子2的结合,导致荧光蛋白基因表达量下降。当精氨酸含量升高时,精氨酸能与ArgP蛋白结合,解除ArgP蛋白对启动子2的影响,荧光蛋白基因表达形成的荧光蛋白增多。
      【小问3详解】
      ①由题图信息可知,该操作是为了对菌株A进行诱变,以筛选高产菌株,为了保证实验结果更准确,整个操作流程都需要保证无菌,即对应步骤I~V,由图3操作步骤可知,须对菌株进行培养的是I、Ⅱ、Ⅳ。
      ②A、②是固体培养基,目的是可以形成单菌落,便于挑取单菌落并转接,A错误;
      B、①~④的培养基都是培养菌种A,碳源的种类可以完全相同,B正确;
      C、④是液体培养基,扩大培养,C错误;
      D、该操作的目的是筛选精氨酸产量高的菌株,所以①②的氮源及其比例可以与③④的不同,D正确。
      故选BD。
      25. 透明质酸是一种应用广泛的粘性多糖,研究者欲改造枯草芽孢杆菌,通过添加诱导型启动子来协调菌体生长与产物生产之间的关系。
      (1)为通过外源添加诱导剂来控制基因的表达,研究者选择了含木糖诱导型启动子的p质粒,其中EcRV酶切位点的识别序列为5'-GATATC-3',Xbal酶切位点的识别序列为5'-TCTAGA-3'。透明质酸合成酶基因H以a链为转录模板链。利用PCR扩增H基因时,需要在引物的5'端添加限制酶识别序列。为了使图1中酶切后的H基因按照正确的方向与p质粒连接,依据图中已知碱基序列,PCR引物的碱基序列为_____。
      (2)为协调菌体生长与产物生产之间的关系,将构建好的重组质粒转入经_____处理后的枯草芽孢杆菌(D菌),在含_____的培养基上筛选,得到枯草芽孢杆菌E(E菌)。对E菌进行工业培养时,培养基应先以蔗糖为唯一碳源,接种2小时后添加_____,以诱导E菌产生更多的透明质酸。
      (3)外源质粒在细菌细胞中遗传不稳定、易丢失,研究者尝试将重组质粒进行改造,利用同源区段交叉互换的方法将H基因插入枯草芽孢杆菌D的基因组mpr位点,得到整合型枯草芽孢杆菌F(F菌)。请在图2方框中画出F菌的基因组_____。
      (4)对三种枯草芽孢杆菌进行培养,结果如图3。结合上述研究,请选择适宜工业发酵生产的菌种并阐明理由_____。
      【答案】(1)5'-GATATCCTAGTG-3'和5'-TCTAGAATGGGC-3'
      (2) ①. Ca2+/CaCl2 ②. 四环素 ③. 木糖
      (3) (4)F菌;F菌比E菌生长迅速,透明质酸产量高,H基因整合到细菌基因组上,不易丢失
      【解析】
      【分析】1、PCR 的每个循环过程包括高温变性、低温退火、中温延伸三个不同的阶段:(①变性:加热使模板 DNA 在高温下(94℃左右)双链间的氢键断裂而形成两条单链;②退火;使溶液温度降至50~60℃,模板DNA与引物按碱基配对原则互补结合,③延伸:溶液反应温度升至72℃,耐热 DNA聚合酶以单链DNA为模板,在引物的引导下,利用反应混合物中的4种脱氧核苷三磷酸(dNTP),按5′→3′方向复制出互补DNA。
      2、PCR技术的引物设计需考虑两方面因素:第一是能与模板链3′端进行碱基互补配对,第二是要能产生与质粒连接的酶切位点。
      3、基因工程的基本操作程序:目的基因的获取、基因表达载体的构建、将目的基因导入受体细胞、目的基因的检测与鉴定,其中基因表达载体的构建是基因工程的核心。
      【小问1详解】
      透明质酸合成酶基因H以a链为转录模板链,转录时mRNA自身的延伸方向为5′→3′,即转录是从DNA的3′ 端开始的,所以应在引物的5′ 端改造加添限制酶识别序列;再结合质粒中启动子的方向可知,a链3′端连接启动子,5′端连接终止子,所以需要在PCR扩增仪中加入的引物序列为5'-GATATCCTAGTG-3'和5'-TCTAGAATGGGC3'。
      【小问2详解】
      将目的基因导入微生物细胞常用Ca2+处理法,Ca2+处理受体细胞,可使其处于一种能吸收周围环境中DNA分子生理状态,这种细胞叫感受态细胞。由图1可知P质粒含有四环素抗性基因,因此可在含四环素培养基上筛选,得到枯草芽孢杆菌E。枯草芽孢杆菌(D菌)生长需要蔗糖作为碳源和能源物质,2h后由于枯草芽孢杆菌E(E菌)存在木糖诱导型启动子,因此此时可添加木糖,以诱导E菌产生更多的透明质酸。
      【小问3详解】
      由题意可知,mpr位点为改造后的重组质粒和D菌的同源区段,其间只含有 ,所以这一部分交叉互换,将H基因插入到了枯草芽孢杆菌的基因组mpr位点,而失去了四环素抗性基因,故最终得到的F菌的基因组为 。
      【小问4详解】
      由图3可知,F菌比E菌生长迅速,透明质酸产量高,培养基中不需要添加四环素,H基因整合到细菌DNA上,不易丢失,适宜工业发酵生产。
      操作步骤
      目的或结果
      处死注射了丙肝病毒特定抗原的小鼠,取出脾脏

      诱导上述细胞与②融合
      产生多种融合细胞

      淘汰未融合的细胞及同种融合细胞
      进行抗原-抗体检测
      筛选出④
      注射到健康小鼠体内
      获得抗丙肝病毒的单克隆抗体
      物质转运方式
      被动运输
      主动运输
      自由扩散
      协助扩散
      运输方向
      顺浓度梯度
      顺浓度梯度
      逆浓度梯度
      是否需要转运蛋白
      不需要
      需要
      需要
      是否消耗能量
      不消耗
      不消耗
      消耗

      相关试卷 更多

      资料下载及使用帮助
      版权申诉
      • 1.电子资料成功下载后不支持退换,如发现资料有内容错误问题请联系客服,如若属实,我们会补偿您的损失
      • 2.压缩包下载后请先用软件解压,再使用对应软件打开;软件版本较低时请及时更新
      • 3.资料下载成功后可在60天以内免费重复下载
      版权申诉
      若您为此资料的原创作者,认为该资料内容侵犯了您的知识产权,请扫码添加我们的相关工作人员,我们尽可能的保护您的合法权益。
      入驻教习网,可获得资源免费推广曝光,还可获得多重现金奖励,申请 精品资源制作, 工作室入驻。
      版权申诉二维码
      欢迎来到教习网
      • 900万优选资源,让备课更轻松
      • 600万优选试题,支持自由组卷
      • 高质量可编辑,日均更新2000+
      • 百万教师选择,专业更值得信赖
      微信扫码注册
      手机号注册
      手机号码

      手机号格式错误

      手机验证码 获取验证码 获取验证码

      手机验证码已经成功发送,5分钟内有效

      设置密码

      6-20个字符,数字、字母或符号

      注册即视为同意教习网「注册协议」「隐私条款」
      QQ注册
      手机号注册
      微信注册

      注册成功

      返回
      顶部
      学业水平 高考一轮 高考二轮 高考真题 精选专题 初中月考 教师福利
      添加客服微信 获取1对1服务
      微信扫描添加客服
      Baidu
      map