搜索
      上传资料 赚现金

      安徽省宿州市2024-2025学年高一上学期1月期末考试生物试题(解析版)

      • 1.29 MB
      • 2025-05-23 12:35:53
      • 86
      • 0
      •  
      加入资料篮
      立即下载
      安徽省宿州市2024-2025学年高一上学期1月期末考试生物试题(解析版)第1页
      1/20
      安徽省宿州市2024-2025学年高一上学期1月期末考试生物试题(解析版)第2页
      2/20
      安徽省宿州市2024-2025学年高一上学期1月期末考试生物试题(解析版)第3页
      3/20
      还剩17页未读, 继续阅读

      安徽省宿州市2024-2025学年高一上学期1月期末考试生物试题(解析版)

      展开

      这是一份安徽省宿州市2024-2025学年高一上学期1月期末考试生物试题(解析版),共20页。试卷主要包含了选择题,非选择题等内容,欢迎下载使用。
      1. 细胞学说与生命系统结构层次是生物学中不可分割的两个重要概念。它们之间存在密切的联系,共同构成了生物学的基本框架和理论体系。下列相关叙述错误的是( )
      A. 施莱登的研究从生命系统结构层次中的组织水平深入到了细胞水平
      B. 施莱登认为新细胞是从老细胞的细胞核中长出来的
      C. 一切生命活动都离不开细胞,病毒是最小的生命系统
      D. 没有显微镜的发明,细胞学说的建立将不可能实现
      【答案】C
      【分析】细胞学说的主要内容:
      (1)细胞是一个有机体,一切动植物都由细胞发育而来,并由细胞和细胞产物所组成;
      (2)细胞是一个相对独立的单位,既有它自己的生命,又对与其他细胞共同组成的整体的生命起作用;
      (3)新细胞可以从老细胞中产生。
      【详解】A、施莱登通过对花粉、胚珠和柱头组织的观察,发现这些组织都是由细胞构成的,即从生命系统结构层次中的组织深入到了细胞,A正确;
      B、施莱登认为新细胞是从老细胞的细胞核中长出来的,虽然这种观点有误,但这确实是施莱登的结论,B正确;
      C、生命系统的基本单位是细胞,即细胞才是最小的生命系统,C错误;
      D、一般情况下,人的肉眼看不到细胞,所以没有显微镜的发明,细胞学说的建立将不可能实现,D正确。
      故选C。
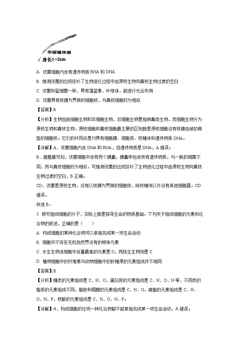
      2. 《科学》杂志报道,生物学家们发现了一种无需借助显微镜就能用肉眼看到的细菌,名为华丽硫珠菌,它也是有史以来人类发现的最大的细菌(如图)。该菌细胞中含有两个膜囊,膜囊甲包含所有遗传物质;膜囊乙充满了水,占细菌总体积的73%,紧贴细胞壁。下列相关叙述正确的是( )
      A. 该菌细胞内含有遗传物质RNA和DNA
      B. 推测该菌的出现弥补了生物进化过程中由原核生物向真核生物过渡的空白
      C. 该菌和蓝细菌一样,具有藻蓝素、叶绿体,能进行光合作用
      D. 该菌具有核膜为界限的细胞核,与真核细胞较为相似
      【答案】B
      【分析】生物包括细胞生物和非细胞生物,非细胞生物是指病毒类生物,而细胞生物分为原核生物和真核生物。原核细胞和真核细胞最主要的区别就是原核细胞没有核膜包被的典型的细胞核;它们的共同点是均具有细胞膜、细胞质、核糖体和遗传物质DNA。
      【详解】A、该菌细胞内含DNA和RNA,但遗传物质是DNA,A错误;
      B、据题意可知,该菌细胞中含有两个膜囊,膜囊甲包含所有遗传物质,与一般的细菌不同,而与真核细胞较为相似,可推测该菌的出现弥补了生物进化过程中由原核生物向真核生物过渡的空白,B正确;
      CD、该菌是原核生物,没有以核膜为界限的细胞核,除核糖体以外没有其他细胞器,CD错误。
      故选B。
      3. 研究组成细胞的分子,实际上就是探寻生命的物质基础。下列关于组成细胞的元素和化合物的叙述,正确的是( )
      A. 构成细胞的某种化合物可以单独完成某一项生命活动
      B. 细胞中不存在无机自然界没有的特殊元素
      C. 水生生物活细胞中含量最高的元素是O,而陆生生物则是C
      D. 植物细胞中的纤维素与动物细胞中的肝糖原的元素组成并不相同
      【答案】B
      【分析】糖类的元素组成是C、H、O,蛋白质的元素组成是C、H、O、N等,不同类的脂质的元素组成不同,脂肪和固醇的元素组成是C、H、O,磷脂的元素组成是C、H、O、N、P,核酸的元素组成是C、H、O、N、P。
      【详解】A、构成细胞的任何一种化合物都不能单独完成某一项生命活动,A错误;
      B、构成细胞的任何一种元素都能在无机自然界中找到,即细胞中不存在无机自然界没有的特殊元素,B正确;
      C、活细胞中,含量最高的元素都是O,C错误;
      D、植物细胞中的纤维素与动物细胞中的肝糖原的元素组成相同,都是C、H、O,D错误。
      故选B。
      4. 科学工作者研究了钙和硼对某种植物花粉粒萌发和花粉管生长的影响,结果如图所示。下列结论与结果不相符的是( )
      A. 硼对该植物的生命活动必不可少
      B. 钙对花粉管生长有明显影响,而一定范围内几乎不影响花粉粒的萌发
      C. 钙和硼对花粉粒萌发和花粉管生长都有同样的影响
      D. 适宜浓度的硼或钙明显有利于花粉粒萌发或花粉管生长
      【答案】C
      【分析】分析左图可知,钙对花粉管生长的影响呈倒U形,即钙浓度对花粉管生长是在一定浓度范围内有促进作用,超过一定的范围就是抑制作用;而钙对花粉萌发的影响是直线,随着钙浓度增加,花粉萌发速率并没有提高,也就是说钙在一定范围内几乎不影响花粉萌发速率;从右图可知,硼对花粉萌发的影响呈倒U形,即硼浓度对花粉萌发是在一定浓度范围内有促进作用,超过一定的范围就是抑制作用;而硼对花粉管的影响是直线,随着硼浓度增加,花粉管生长速率并没有提高,也就是说硼在一定范围内几乎不影响花粉管生长速率。
      【详解】A、从右图可知,适宜浓度的硼有利于花粉的萌发,由此可知,硼对该植物的生命活动必不可少,A正确;
      B、分析题图曲线可知,钙浓度对花粉管生长是在一定浓度范围内有促进作用,超过一定的范围就是抑制作用,而一定浓度范围内几乎不影响花粉粒萌发,B正确;
      C、分析题图曲线可知,钙浓度对花粉管生长有影响,但不影响花粉萌发速率,硼对花粉萌发有影响,但对于花粉管生长速率无影响,C错误;
      D、分析题图可知,适宜浓度的钙有利于花粉管的生长,适宜浓度的硼有利于花粉的萌发,D正确。
      故选C。
      5. 下图是人体内葡萄糖转化成脂肪的部分过程示意图。下列有关叙述错误的是( )

      A. 图中X代表的物质是甘油
      B. 图中乙酰辅酶A 可能是机体能源物质代谢中的一个枢纽性物质
      C. 长期偏爱高糖膳食的人,图示过程会加强,造成脂肪的积累
      D. 糖类可以转化为脂肪,但脂肪不能转化为糖类
      【答案】D
      【分析】图示过程为人体内葡萄糖转化为脂肪的部分过程。据图可知,乙酰辅酶A可转化产生脂肪酸,葡萄糖分解产生丙酮酸,丙酮酸转化为物质X,X与脂肪酸反应产生脂肪。脂肪由甘油和脂肪酸组成,可知X为甘油。
      【详解】A、图示表示葡萄糖经复杂变化可以转化合成脂肪的过程,脂肪由脂肪酸和X(甘油)合成,A正确;
      B、据图可知,乙酰辅酶A 可能是机体能源物质(糖类和脂肪)代谢中的一个枢纽性物质,B正确;
      C、从图示过程可以看出,葡萄糖可以转化为脂肪,所以长期摄入高糖食物,图示过程会加强,C正确;
      D、糖类可以转化为脂肪,当糖代谢发生障碍,不能供能时,脂肪也能转化为少量糖类,D错误。
      故选D。
      6. DNA可以像指纹一样用来识别身份,在刑侦、医疗等方面用来鉴定个人身份等。如图表示DNA指纹图,下列叙述正确的是( )
      A. DNA的彻底水解产物有4种
      B. 与RNA相比,DNA中特有的碱基是尿嘧啶
      C. 据图分析,怀疑对象最可能是1号
      D. DNA指纹技术依据的原理是DNA分子是多样的
      【答案】C
      【分析】DNA分子具有:(1)稳定性:是指DNA分子双螺旋空间结构的相对稳定性;(2)多样性:构成DNA分子的脱氧核苷酸虽只有4种,配对方式仅2种,但其数目却可以成千上万,更重要的是形成碱基对的排列顺序可以千变万化,从而决定了DNA分子的多样性;(3)特异性:每个特定的DNA分子中具有特定的碱基排列顺序,而特定的排列顺序代表着遗传信息,所以每个特定的DNA分子中都贮存着特定的遗传信息,这种特定的碱基排列顺序就决定了DNA分子的特异性。
      【详解】A、DNA的彻底水解产物有6种(四种碱基、一种脱氧核糖、一种磷酸),A错误;
      B、与RNA相比,DNA中特有的碱基是胸腺嘧啶,B错误;
      C、据图分析,怀疑对象最可能是1号,其与从受害者体内分离的样品基本吻合,C正确;
      D、每个特定的DNA分子中具有特定的碱基排列顺序,而特定的排列顺序代表着遗传信息,所以每个特定的DNA分子中都贮存着特定的遗传信息,这种特定的碱基排列顺序就决定了DNA分子的特异性。DNA指纹技术依据的原理是DNA分子的特异性,D错误。
      故选C。
      7. 科学家设计的仅1纳米宽的分子转子,与特定的靶细胞结合后,该转子可由紫外光驱动,能以每秒200~300万的转速进行旋转,从而在单个细胞的膜上钻孔。下列分析错误的是( )
      A. 将治疗试剂运送到细胞中,分子转子需要钻开一层生物膜
      B. 钻孔后才能运送治疗试剂,说明了细胞膜能控制物质进出
      C. 细胞质基质和线粒体能为分子转子的驱动提供必须的能量
      D. 一个细胞是否能成为靶细胞,很可能与表面的糖蛋白有关
      【答案】C
      【分析】细胞膜的三个功能:
      (1)将细胞与外界环境分隔开。
      (2)控制物质进出细胞。细胞膜的控制作用是相对的,环境中一些对细胞有害的物质有可能进入;有些病毒、病菌也能侵入细胞,使生物体患病。
      (3)进行细胞间的信息交流。
      【详解】A、细胞膜是单层膜,因此将治疗试剂运送到细胞中,分子转子需要钻开一层生物膜,A正确;
      B、钻孔前治疗试剂不能通过细胞膜进入细胞,说明细胞膜能控制物质进出,B正确;
      C、由题意可知,分子转子的驱动所需要的能量来自紫外光,并不是由细胞质基质和线粒体提供的,C错误;
      D、糖蛋白与细胞识别有关,所以一个细胞是否能成为靶细胞,很可能与其表面的糖蛋白有关,D正确。
      故选C。
      8. 研究人员对X、Y和Z三种细胞器的化学成分进行了分析,结果如图所示。下列有关叙述错误的是( )
      A. 分离细胞器常用的方法是差速离心法
      B. X可能是线粒体、叶绿体或核糖体
      C. Y可能是蛋白质加工的场所
      D. Z中不含膜结构,但其含磷元素
      【答案】B
      【分析】X含有蛋白质、脂质和核酸,可能是线粒体或叶绿体,Y是单层膜细胞器结构,可能是内质网或高尔基体,Z为核糖体。
      【详解】A、分离细胞器常用的方法是差速离心法,A正确;
      B、X含有蛋白质、脂质和核酸,可能是线粒体或叶绿体,核糖体不含脂质,B错误;
      C、Y可能是内质网或高尔基体,可能是蛋白质加工的场所,C正确;
      D、Z为核糖体,没有膜结构,因其含有RNA,故含有P元素,D正确。
      故选B。
      9. 核孔复合物(NPC)是复杂的蛋白分子复合物,可实现核质间频繁的物质交换和信息交流。最新研究表明,心房颤动(房颤)与核孔复合物的运输障碍有关。下列相关叙述正确的是( )
      A. 附着NPC的核膜是单层膜结构
      B. NPC是核质之间进行物质交换的唯一通道
      C. NPC保证了DNA等大分子可以进出细胞核
      D. 房颤可能由核质之间的信息交流障碍导致
      【答案】D
      【分析】细胞核能够控制细胞的代谢和遗传,是与细胞核的结构分不开的。细胞核由核膜(双层膜,把核内物质与细胞质分开)、核仁(与某种RNA 的合成以及核糖体的形成有关)、染色质(主要由DNA和蛋白质组成,DNA 是遗传信息的载体)和核孔(实现核质之间频繁的物质交换和信息交流)组成。
      【详解】A、核膜是双层膜,能够把核内物质与细胞质分开,A错误;
      B、NPC可实现细胞核与细胞质之间的交流,其数量越多,细胞代谢越旺盛,但NPC不是核质之间进行物质交换的唯一通道,B错误;
      C、NPC保证了蛋白质、RNA等大分子物质进出细胞核,DNA则不能,C错误;
      D、房颤动的致病机制是核孔复合体的运输障碍,所以心房颤动的患者细胞核内外的信息交流可能会出现异常,D正确。
      故选D。
      10. 渗透作用是指两种不同浓度的溶液隔以半透膜,溶剂分子从低浓度的溶液通过半透膜进入高浓度溶液中的现象。下列相关叙述正确的是( )
      A. 葡萄糖溶液中的葡萄糖通过半透膜属于渗透作用
      B. 在一个渗透系统中,溶剂分子透过半透膜是双向的
      C. 原生质层相当于半透膜,而细胞膜不相当于半透膜
      D. 腌制果脯时,果脯变甜源于植物细胞主动吸收了糖
      【答案】B
      【分析】渗透作用:水分子(或其他溶剂分子)通过半透膜的扩散,即水分子(或其他溶剂分子)从其分子多→分子少的区域流动。渗透现象发生的条件有两个:①有半透膜;②半透膜两侧有物质的量浓度差。当半透膜两侧溶液浓度相等时,细胞处于动态平衡状态。
      【详解】A、葡萄糖溶液中的葡萄糖通过半透膜不属于渗透作用,因为葡萄糖是溶质,并非溶剂,A错误;
      B、在一个渗透系统中,溶剂分子可以自由透过半透膜,因此是双向的,B正确;
      C、植物细胞的原生质层相当于半透膜,动物细胞的细胞膜也相当于半透膜,C错误;
      D、腌制果脯时,植物细胞因失水过多死亡,植物细胞死亡后,细胞膜变成全透性的,糖分才会进入植物细胞,该过程为扩散,D错误。
      故选B。
      11. 科研人员利用紫色洋葱鳞片叶的外表皮细胞和不同溶液进行了若干实验,测得液泡相对体积(正常状态下液泡体积记为1.0)与细胞吸水能力的关系如图所示。下列叙述正确的是( )
      A. A、B、C三点中,C点细胞液的浓度最高
      B. B→C过程,细胞体积显著增加
      C. 与B点相比,A点时洋葱细胞原生质层的紫色更深
      D. 若研究B→A→B过程,可选用一定浓度的KNO3溶液
      【答案】D
      【分析】植物细胞发生失水或吸水,引起质壁分离和复原现象。
      【详解】A、观察曲线,A、B、C三点A点吸水能力最高,液泡体积最小,故其细胞液的浓度最高,A错误;
      B、 B - C过程中,液泡相对体积增加,细胞吸水,但由于植物细胞具有细胞壁,细胞体积不会显著增加,B错误;
      C、 与B点相比,A点时液泡相对体积较小,细胞液浓度较高,但原生质层是无色的,液泡里的紫色更深,C错误;
      D、 一定浓度的KNO3溶液中,细胞会先失水后吸水,会出现B→A→B过程,D正确。
      故选D。
      12. 下列有关胞吞和胞吐说法错误的是( )
      A. 变形虫可通过胞吞摄取单细胞生物等食物
      B. 胞吞胞吐过程的进行需要消耗细胞呼吸所释放的能量
      C. 只有大分子化合物可以通过胞吐的形式排出细胞
      D. 母乳中存在某种抑制抗体被水解的物质,说明抗体可被新生儿通过胞吞的方式吸收
      【答案】C
      【分析】胞吞胞吐是大分子的进出细胞的方式,比如蛋白质的分泌等,需要消耗能量,胞吞胞吐体现了细胞膜具有流动性。
      【详解】A、变形虫既能通过胞吞摄取单细胞生物等食物,又能通过胞吐排出食物残渣和废物,A正确;
      B、在物质的跨膜运输过程中,胞吞、胞吐是普遍存在的现象,它们也需要消耗细胞呼吸所释放的能量,B正确;
      C、胞吐作用不仅运输大分子物质,也会转运小分子物质。 比如乙酰胆碱、去甲肾上腺素等神经递质的转运以胞吐的形式进行,C错误;
      D、母乳中的抗体属于蛋白质,是生物大分子,新生儿小肠上皮细胞可以通过消耗ATP,直接通过胞吞的方式吸收母乳中抗体,D正确。
      故选C。
      13. 下图为某酶促反应中,不同温度条件下底物浓度随时间变化的曲线图。相关叙述正确的是( )
      A. 该酶最适温度在25℃~45℃之间,60℃时已失活
      B. 增加底物浓度会使酶的活性升高,t2、t3两点将左移
      C. 若在45℃条件下提高酶浓度,总产物生成量将增加
      D. t1~t2时间段,25℃条件下的平均反应速率比45℃的快
      【答案】D
      【分析】影响酶促反应速率的因素主要有:温度、pH、底物浓度和酶浓度等。温度能影响酶促反应速率,在最适温度前,随着温度的升高,酶活性增强,酶促反应速率加快;到达最适温度时,酶活性最强,酶促反应速率最快;超过最适温度后,随着温度的升高,酶活性降低,酶促反应速率减慢。据图分析可知,在45℃时酶的活性最高,其次是25℃时,60℃条件下,由于温度过高,酶已失活。
      【详解】A、据图分析可知,在45℃时酶的活性最高,其次是25℃时,60℃条件下,由于温度过高,酶已失活,但由于图中涉及到的温度很少,因此该酶最适温度不一定在25℃~45℃之间,A错误;
      B、酶的活性只与温度、pH等因素有关,与底物浓度无关,增加底物浓度不会使酶的活性升高,B错误;
      C、在45℃条件下,提高酶浓度,反应速率会加快,但由于底物的量是一定的,所以总产物生成量不会增加,C错误;
      D、反应速率可以用单位时间内底物浓度的变化量来表示。在t1~t2时间段,25℃条件下底物浓度下降得更快,所以25℃条件下的平均反应速率比45℃的快,D正确。
      故选D。
      14. 磷酸肌酸是存在于肌肉等部位的一种高能磷酸化合物,其可在肌酸激酶的催化下,快速将磷酸基团和能量转移给ADP生成ATP和肌酸。当细胞中肌酸积累时,会被ATP磷酸化而生成磷酸肌酸和ADP。下列叙述正确的是( )
      A. 磷酸肌酸快速将磷酸基团转移给ADP不利于维持体内ATP含量
      B. 磷酸肌酸中含2个特殊化学键,是机体生命活动的直接能源物质
      C. 积累的肌酸转化为磷酸肌酸时所需的ATP均来源于细胞质基质
      D. 短时间剧烈运动时合成ATP所需要的能量可来源于磷酸肌酸
      【答案】D
      【分析】ATP的结构简式为A-P~P~P,其中A代表腺苷,P代表磷酸基团,ATP是生命活动中的直接能源物质。
      【详解】A、磷酸肌酸快速将磷酸基团转移给ADP而生成ATP,有利于维持体内ATP含量,A错误;
      B、根据题意不能判断磷酸肌酸中含有特殊化学键的个数,且磷酸肌酸不作为直接能源物质,B错误;
      C、积累的肌酸转化为磷酸肌酸时所需的ATP可来源于细胞质基质和线粒体,C错误;
      D、短时间剧烈运动时,合成ATP所需要的能量可来源于磷酸肌酸,因为磷酸肌酸可以快速将磷酸基团和能量转移给ADP生成ATP,D正确。
      故选D。
      15. 科研人员将某绿色植物置于密闭、黑暗的装置(装置内有一个冷光灯,未开启)中,装置内CO2和O2含量的变化情况,如图所示。下列相关叙述正确的是( )

      A. 0~5min,该植物细胞内产生NADH的场所有细胞质基质和线粒体
      B. 15~25min,该植物不进行有氧呼吸,产生CO2的场所是细胞质基质
      C. 在10min时,若开启装置内的冷光灯,则装置内CO2浓度会一直下降
      D. 该实验的自变量是时间和装置内气体含量,绿色植物的种类是无关变量
      【答案】A
      【详解】A、0~5min,装置内氧气在消耗,说明该绿色植物能进行有氧呼吸,有氧呼吸过程中,NADH的产生场所有细胞质基质和线粒体,A正确;
      B、15~25min,装置内氧气在缓慢减少,说明该植物依然能进行有氧呼吸,B错误;
      C、在10min时,若开启装置内的冷光灯,绿色植物会进行光合作用,光合作用会消耗CO2,但当光合速率与呼吸速率相等时,装置内CO2浓度将不再改变,C错误;
      D、装置内气体含量属于因变量,D错误。
      故选A。
      二、非选择题(本题包括5小题,共55分)
      16. 太平湖生物群落多样,植被繁茂,水鸟众多,鱼类丰富。该湖位于黄山脚下,旅游资源丰富,湖光山色得天独厚,湖水清澈碧透,青山起伏连绵,被誉为“黄山情侣”、“中华翡翠”等。回答下列问题:
      (1)从生命系统结构层次角度分析,太平湖中水鸟和水草的差异在于_____。
      (2)太平湖中的蓝细菌和水草都属于_____(填“自养”或“异养”)生物,作此判断的理由是_____。
      (3)太平湖内所有水鸟不能构成一个种群,原因是_____。
      (4)某同学取太平湖中的一滴水,并用于制作临时装片。在高倍显微镜下,观察到的一个视野如图所示。若要观察草履虫甲的全貌,则可以采取的措施有_____。
      (5)太平湖属于淡水生态系统,若生活污水不加以处理直接、大量排入淡水生态系统,很可能会引起水华现象,原因是_____。
      【答案】(1)水鸟有系统层次,水草没有系统层次
      (2)①. 自养 ②. 两者都能进行光合作用,能进行光合作用的生物都是自养生物
      (3)太湖内有多种水鸟,而一个种群是一定区域内同种生物所有个体构成的集合
      (4)向右上方移动装片;转动转换器换成低倍镜(并调节细准焦螺旋)
      (5)生活污水含有大量N和P元素,这些元素能引起藻类大量繁殖
      【分析】 生命系统的结构层次:(1)生命系统的结构层次由小到大依次是细胞、组织、器官、系统、个体、种群、群落、生态系统和生物。(2)地球上最基本的生命系统是细胞,分子、原子、化合物不属于生命系统。(3)生命系统各层次之间层层相依,又各自有特定的组成、结构和功能。(4)生命系统包括生态系统,所以应包括其中的无机环境。
      【小问1详解】
      与动物细胞相比,植物细胞无系统层次,从生命系统结构层次角度分析,太平湖中水鸟和水草的差异在于水鸟有系统层次,水草没有系统层次。
      【小问2详解】
      由于蓝细菌和水草都能进行光合作用,能进行光合作用的生物都是自养生物,故两者都是自养生物。
      【小问3详解】
      太湖内有多种水鸟,而一个种群是一定区域内同种生物所有个体构成的集合,故太平湖内所有水鸟不能构成一个种群。
      【小问4详解】
      据图可知,图中的甲位于右上方,故若要观察草履虫甲的全貌,则可以采取的措施有:向右上方移动装片;转动转换器换成低倍镜(并调节细准焦螺旋)。
      【小问5详解】
      生活污水含有大量N和P元素,这些元素能引起藻类大量繁殖,故若生活污水不加以处理直接、大量排入淡水生态系统,很可能会引起水华现象。
      17. 图1表示细胞内某些有机物的元素组成和功能关系,X、Y、Z、P分别为构成对应化合物的基本单位。图2为某化合物的部分结构示意图。
      (1)图1的化合物Ⅰ、Ⅱ、Ⅲ、Ⅳ、Ⅴ中属于生物大分子的为__________。
      (2)脂质中除Ⅰ外,还有固醇类物质,包括____________(写出3个)等。
      (3)若图2为Ⅱ的部分结构,则④的中文名称是____________。在黑藻细胞中,含碱基A、T、C、G的核苷酸有______种。
      (4)化合物P的结构通式为_________,Ⅳ结构的多样性决定其功能的多样性,如参与细胞结构、免疫(防御)、_______、_______、调节(信息传递)功能等。
      【答案】(1)Ⅱ、Ⅲ、Ⅳ、Ⅴ
      (2)胆固醇、维生素D、性激素
      (3)①. 鸟嘌呤脱氧核糖核苷酸 ②. 7
      (4)①. ②. 运输 ③. 催化
      【分析】分析题图可知,Ⅰ为细胞内的良好的储能物质,即脂肪;Ⅱ、Ⅲ是遗传信息的携带者,其中Ⅱ主要分布在细胞核,为DNA,则Y为其单体脱氧核苷酸;Ⅲ主要分布在细胞质,为RNA,则Z为其单体核糖核苷酸;Ⅳ是生命活动的承担者,为蛋白质,则P为氨基酸。细胞内的有机物共有的元素为C、H、O,因此甲代表的元素为C、H、O;根据淀粉和纤维素,可知X代表葡萄糖,Ⅴ代表糖原。
      【小问1详解】
      分析题图可知,Ⅰ为细胞内的良好的储能物质,即脂肪;Ⅱ、Ⅲ是遗传信息的携带者,其中Ⅱ主要分布在细胞核,为DNA,则Y为其单体脱氧核苷酸;Ⅲ主要分布在细胞质,为RNA,则Z为其单体核糖核苷酸;Ⅳ是生命活动的承担者,为蛋白质,则P为氨基酸。根据淀粉和纤维素,可知X代表葡萄糖,Ⅴ代表糖原。
      【小问2详解】
      I是细胞内良好的储能物质脂肪,脂质中除Ⅰ脂肪外,还包括磷脂和固醇,固醇类物质包括胆固醇、维生素D、性激素等。
      【小问3详解】
      若图2为Ⅱ(DNA)的部分结构,则④的中文名称是鸟嘌呤脱氧核糖核苷酸。在黑藻细胞中含有DNA与RNA,所以含碱基A、T、C、G的核苷酸有7种。
      【小问4详解】
      化合物P为氨基酸,结构通式为Ⅳ是蛋白质,蛋白质结构的多样性决定其功能的多样性,如蛋白质具有参与组成细胞结构、免疫、催化、运输、调节等重要功能。
      18. 光合作用和呼吸作用是植物的重要代谢活动,根据所学知识并联系生活实践回答:
      (1)苹果中含有丰富的营养成分,为保持苹果的口感、营养及满足持续供应,通常在苹果采摘后放在气调保鲜库中保鲜。
      ①水是苹果生长过程中必需的物质,水被吸收进入细胞会参与多种代谢,其在呼吸作用中参与的具体反应过程是____。苹果在干旱条件下产量明显降低,从有机物合成角度分析,其原因是____。
      ②气调保鲜库保鲜苹果时应设定的环境条件是低温、高浓度CO2、低浓度O2和一定的湿度,其原因是____。
      (2)多肉、仙人掌等景天科植物的气孔白天关闭、夜晚开放,其呼吸作用及光反应的过程和场所均与菠菜等植物相同,但利用CO2合成有机物的过程有显著不同(如下图所示)。

      ①景天科植物可进行两次CO2固定,具体场所分别是____;光反应中光能转变为活跃的化学能储存在____(化合物)中。
      ②景天科植物在黑暗条件下能吸收CO2但不能制造有机物,原因是____。
      【答案】(1)①. 有氧呼吸的第二阶段,即丙酮酸和水反应生成二氧化碳和 [H]。 ②. 在干旱条件下,气孔部分关闭,CO2的供应减少,CO2的固定减弱,C3的生成减少,C3还原减弱,有机物的合成减少 ③. 低温可以降低细胞呼吸相关酶的活性,减少有机物的消耗;高CO2浓度可以抑制细胞呼吸;低O2浓度可以减弱有氧呼吸强度;一定的湿度可以保持苹果的水分,减少水分散失。
      (2)①. 细胞质基质和叶绿体基质 ②. ATP和NADPH ③. 没有光照,光反应不能进行,无法为暗反应提供ATP和NADPH
      【分析】根据图示,景天科植物,夜晚气孔开放,吸收CO2,固定成为OAA,转化成苹果酸储存在液泡中,而白天气孔关闭不吸收CO2,利用呼吸作用产生的CO2和夜晚储存在液泡中的苹果酸进行光合作用的暗反应。
      【小问1详解】
      ①水在呼吸作用中参与的具体反应过程是有氧呼吸的第二阶段,即丙酮酸和水反应生成二氧化碳和 [H],苹果在干旱条件下产量明显降低,从有机物合成角度分析,其原因是在干旱条件下,苹果绿叶的气孔部分关闭,CO2的供应减少,CO2的固定减弱,C3的生成减少,C3还原减弱,有机物的合成减少。
      ②气调保鲜库保鲜苹果时应设定低温、高CO2浓度、低O2浓度和一定的湿度的环境条件,原因是低温可以降低细胞呼吸相关酶的活性,减少有机物的消耗;高CO2浓度可以抑制细胞呼吸;低O2浓度可以减弱有氧呼吸强度;一定的湿度可以保持苹果的水分,减少水分散失。
      【小问2详解】
      ①夜晚气孔开放,从外界吸收的CO2,与PEP发生系列反应生成苹果酸储存在液泡中,这是第一次固定,场所是细胞质基质,白天时,苹果酸运出液泡,在细胞质中分解产生CO2进入叶绿体中来进行暗反应,这是第二次固定,场所是叶绿体基质。景天科植物光反应与其他植物相同,光能转变为活跃的化学能储存在ATP和NADPH中。
      ②景天科植物在夜晚黑暗条件下不能制造有机物,因为没有光照,光反应不能进行,无法为暗反应提供ATP和NADPH。
      19. 细胞是一个开放的系统,系统的边界——细胞膜是控制物质进出细胞的门户。图1是细胞膜的流动镶嵌模型示意图,①~③代表物质输入输出细胞的方式。图2为Na+和葡萄糖进出小肠上皮细胞的示意图,请据图回答问题:
      (1)水分子主要以_____方式(从图1中序号①②③中选)进出细胞;人的小肠上皮细胞吸收葡萄糖,而不吸收比葡萄糖相对分子质量小的木糖,说明了细胞膜具有_____的功能。
      (2)由图2可见,Na+从肠腔进入小肠上皮细胞的具体跨膜运输方式是_____,Na+从小肠上皮细胞到组织液的跨膜运输方式是_____。
      (3)主动运输过程中既可消耗来自ATP直接提供的能量,也可利用某些离子或分子电化学梯度的势能。图2中葡萄糖从肠腔进入小肠上皮细胞的跨膜运输方式是_____,你判断的依据是:①被选择吸收的物质_____;②从图中可见,其所需要的能量直接来自于_____。
      (4)已知O2有利于细胞代谢产生能量(ATP),人在饮酒时酒精跨膜运输至胃黏膜上皮细胞,下图中与酒精跨膜运输方式相符合的是_____(填字母)。
      【答案】(1)①. ② ②. 控制物质进出细胞
      (2)①. 协助扩散 ②. 主动运输
      (3)①. 主动运输 ②. 逆浓度梯度(高浓度到低浓度)③. Na+电化学梯度势能
      (4)AC
      【分析】自由扩散:顺浓度梯度运输,不需要转运蛋白和能量。
      协助扩散:顺浓度梯度运输,需要转运蛋白,不需要能量。
      主动运输:逆浓度梯度运输,需要载体和能量。
      【小问1详解】
      水分子进出细胞的方式主要是通过水通道蛋白的②协助扩散,图1中,①代表自由扩散,②代表协助扩散,③代表主动运输。人的小肠上皮细胞吸收葡萄糖,而不吸收比葡萄糖相对分子质量小的木糖,说明细胞膜具有控制物质进出细胞的功能。
      【小问2详解】
      根据图示可知,Na+从肠腔进入小肠上皮细胞是顺着浓度梯度进行的,不消耗能量,需要载体蛋白,因此运输方式属于协助扩散;Na+从小肠上皮细胞到组织液逆着浓度梯度运输,并且消耗了ATP,因此属于主动运输。
      【小问3详解】
      葡萄糖从肠腔进入小肠上皮细胞的跨膜运输是逆着浓度梯度进行的:从低浓度到高浓度运输(逆浓度梯度),从图中可见,其所需要的能量来自于Na+电化学梯度的势能。
      【小问4详解】
      依据题干信息,O2有利于细胞代谢产生能量,酒精跨膜运输至胃黏膜上皮细胞的过程,属于自由扩散,运输速率与膜内外的浓度差呈正相关,运输速率与O2浓度无关,AC正确,BD错误。
      故选AC。
      20. 科研人员为了研究某经济作物的不同叶龄叶片的净光合速率的差异以及干旱、冷害胁迫对该经济作物净光合速率的影响,进行了相关实验,实验结果如图所示。回答下列问题:
      注:d是单位“天”,a是单位“年”;CT表示对照组,D表示干旱组,C表示冷害组,D&C表示干旱冷害组
      (1)植物体内的光合色素中,不能吸收红光的是_____。从绿叶中提取光合色素时,常用的试剂是_____。
      (2)该经济作物的叶龄从0~1a期间,净光合速率的变化规律是_____。在该实验的基础上,该科研人员为了继续研究该经济作物1a叶龄叶片的总光合速率,还应测量的数据是_____,测量环境是_____。
      (3)根据实验结果分析,为了提高该经济作物的产量,可进行的处理是_____。
      (4)该科研人员得出“干旱能够明显缓解冷害胁迫对该经济作物净光合速率造成的损伤”的结论,依据是_____。
      【答案】(1)①. 类胡萝卜素(或胡萝卜素和叶黄素)②. 无水乙醇
      (2)①. 先增大后减少,其中50~60d叶龄的净光合速率最大 ②. 呼吸速率 ③. 黑暗处理,其他条件与测量净光合速率一致
      (3)进行适当时间、适度干旱处理
      (4)胁迫期D&C组净光合速率小于C组,而恢复期D&C组净光合速率明显大于C组
      【分析】光合作用的原料为水、CO2,动力为光能,都是影响光合作用强度的因素。因此,只要影响到原料、能量的供应,都可能是影响光合作用强度的因素。此外光合作用需要众多酶的参与,因此影响酶活性的因素,如温度,也是影响因子。
      【小问1详解】
      叶绿素主要吸收红光和蓝紫光,类胡萝卜素主要吸收蓝紫光,所以不能吸收红光的是类胡萝卜素(或胡萝卜素和叶黄素);从绿叶中提取光合色素时,由于光合色素能溶解在有机溶剂无水乙醇中,常用的试剂是无水乙醇;
      【小问2详解】
      由图可知,该经济作物的叶龄从0~1a期间,净光合速率的变化规律是随着叶龄增加,净光合速率逐渐增大后减小,其中50~60d叶龄的净光合速率最大;作物的总光合速率 = 净光合速率 + 呼吸速率,所以为了继续研究该经济作物1a叶龄叶片的总光合速率,还应测量的数据是呼吸速率,测量呼吸速率时,要避免光合作用的干扰,所以测量环境是黑暗环境,其他条件与测量净光合速率一致;
      【小问3详解】
      根据实验结果,在恢复期,与CT组相比,D组的净光合速率高于CT组,说明适当时间的干旱处理再恢复后可以提高植株的净光合速率,故为了提高该经济作物的产量,可进行的处理是进行适当时间、适度干旱处理;
      【小问4详解】
      从图中可以看出,胁迫期,D&C组净光合速率小于C组,而在恢复期,干旱冷害组(D&C )的净光合速率大于冷害组(C ) ,说明经过干旱处理后能够明显缓解冷害胁迫对该经济作物净光合速率造成的损伤。

      相关试卷 更多

      资料下载及使用帮助
      版权申诉
      • 1.电子资料成功下载后不支持退换,如发现资料有内容错误问题请联系客服,如若属实,我们会补偿您的损失
      • 2.压缩包下载后请先用软件解压,再使用对应软件打开;软件版本较低时请及时更新
      • 3.资料下载成功后可在60天以内免费重复下载
      版权申诉
      若您为此资料的原创作者,认为该资料内容侵犯了您的知识产权,请扫码添加我们的相关工作人员,我们尽可能的保护您的合法权益。
      入驻教习网,可获得资源免费推广曝光,还可获得多重现金奖励,申请 精品资源制作, 工作室入驻。
      版权申诉二维码
      欢迎来到教习网
      • 900万优选资源,让备课更轻松
      • 600万优选试题,支持自由组卷
      • 高质量可编辑,日均更新2000+
      • 百万教师选择,专业更值得信赖
      微信扫码注册
      手机号注册
      手机号码

      手机号格式错误

      手机验证码 获取验证码 获取验证码

      手机验证码已经成功发送,5分钟内有效

      设置密码

      6-20个字符,数字、字母或符号

      注册即视为同意教习网「注册协议」「隐私条款」
      QQ注册
      手机号注册
      微信注册

      注册成功

      返回
      顶部
      学业水平 高考一轮 高考二轮 高考真题 精选专题 初中月考 教师福利
      添加客服微信 获取1对1服务
      微信扫描添加客服
      Baidu
      map