所属成套资源:2025年高考押题预测卷(浙江卷)
2025年高考押题预测卷:生物(浙江卷02)(解析版)
展开
这是一份2025年高考押题预测卷:生物(浙江卷02)(解析版),共24页。试卷主要包含了细胞内的马达蛋白能够与“货物”等内容,欢迎下载使用。
注意事项:
1.答卷前,考生务必将自己的姓名、准考证号等填写在答题卡和试卷指定位置上。
2.回答选择题时,选出每小题答案后,用铅笔把答题卡上对应题目的答案标号涂黑。如需改动,用橡皮擦干净后,再选涂其他答案标号。回答非选择题时,将答案写在答题卡上。写在本试卷上无效。
3.考试结束后,将本试卷和答题卡一并交回
一、选择题:本部分共20题,共40分。每小题2分。在每题列出的四个选项中,选出最符合题目要求的一项。
1.生物技术是一把双刃剑,它的发展既可以造福人类,同时也伴随着潜在的风险和挑战。下列关于生物技术安全性及伦理问题的叙述,正确的是( )
A.世界各国达成协议仅允许少数国家保存和使用生物武器
B.转基因生物会导致食品安全问题,应禁止使用转基因技术
C.生殖性克隆技术有悖伦理,我国严禁一切用于人的克隆技术
D.设计试管婴儿所引发的主要伦理问题是不适合的胚胎处理问题
【答案】D
【分析】1、转基因生物的安全性问题:食物安全(滞后效应、过敏源、营养成分改变)、生物安全 (对生物多样性的影响)、环境安全(对生态系统稳定性的影响),对待转基因技术的利弊,正确的做法应该是趋利避害,不能因噎废食。
2、中国政府:禁止生殖性克隆人,坚持四不原则(不赞成、不允许、不支持、不接受任何生殖性克隆人实验),不反对治疗性克隆人。
【详解】A、为了世界和平,各国共同努力达成协议,不允许任何国家保存和使用生物武器,A错误;
B、应理性看待转基因生物,而不能一味地禁止,B错误;
C、中国政府禁止生殖性克隆人实验,但不反对治疗性克隆用于治疗疾病,C错误;
D、设计试管婴儿所引发的主要伦理问题是不适合的胚胎处理问题,D正确。
故选D。
2.我国政府倡导生态文明建设,将“全面协调可持续发展”作为基本国策。下列措施中,不符合生态文明建设理念的是( )
A.控制劣质农药、化肥的使用B.将废气净化处理后再排放
C.将农作物秸秆充分燃烧D.研发氟氯烃类制冷剂的替代品
【答案】C
【分析】我国政府倡导生态文明建设,将“全面协调可持续发展”作为基本国策。表达了我们追求自然、经济、社会的持久而协调的发展。从而建立起人口、环境、科学和资源消费之间的协调与平衡,才能实现可持续发展。
【详解】ABD、过度使用农药、化肥可能导致环境污染;将废气净化处理后再排放可以减少空气污染;研发氟氯烃类制冷剂的替代品可以减少对臭氧层的破坏,因此A、B、D选项均符合生态文明建设的理念;
C、将农作物秸秆充分燃烧,会产生空气污染,并不利于物质循环利用,因此不符合生态文明理念,C错误。
故选C。
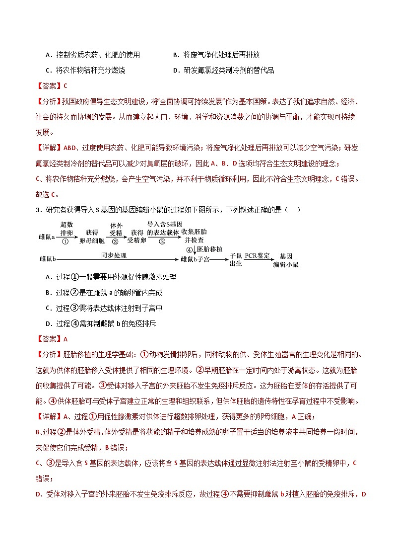
3.研究者获得导入S基因的基因编辑小鼠的过程如下图所示,下列叙述正确的是( )
A.过程①一般需要用外源促性腺激素处理
B.过程②是在雌鼠a的输卵管内完成
C.过程③需将表达载体注射到子宫中
D.过程④需抑制雌鼠b的免疫排斥
【答案】A
【分析】胚胎移植的生理学基础:①动物发情排卵后,同种动物的供、受体生殖器官的生理变化是相同的。这就为供体的胚胎移入受体提供了相同的生理环境。②早期胚胎在一定时间内处于游离状态。这就为胚胎的收集提供了可能。③受体对移入子宫的外来胚胎不发生免疫排斥反应。这为胚胎在受体的存活提供了可能。④供体胚胎可与受体子宫建立正常的生理和组织联系,但供体胚胎的遗传特性在孕育过程中不受影响。
【详解】A、过程①用促性腺激素对供体进行超数排卵处理,获得更多的卵母细胞,A正确;
B、过程②是体外受精,体外受精是将获能的精子和培养成熟的卵子置于适当的培养液中共同培养一段时间,来促使它们完成受精,B错误;
C、③是导入含S基因的表达载体,应该将含S基因的表达载体通过显微注射法注射至小鼠的受精卵中,C错误;
D、受体对移入子宫的外来胚胎不发生免疫排斥反应,故过程④不需要抑制雌鼠b对植入胚胎的免疫排斥,D错误。
故选A。
4.细胞内的马达蛋白能够与“货物”(囊泡或细胞器)结合,沿着细胞骨架定向“行走”,将“货物”转运到指定位置。下列叙述错误的是( )
A.囊泡膜和细胞器膜的基本支架均为磷脂双分子层
B.“货物”可能含有蛋白质和RNA,两者都以碳链为骨架
C.细胞骨架由蛋白质纤维组成,与细胞分裂、分化等有关
D.上述转运途径异常不会影响抗体的分泌
【答案】D
【分析】细胞骨架是由蛋白质纤维组成的网架结构,细胞骨架是真核细胞特有的。
【详解】A、磷脂双分子层是生物膜的基本支架,A正确;
B、蛋白质、多糖及核酸都是生物大分子,都以碳链为骨架,B正确;
C、细胞骨架是由蛋白质纤维组成的网状结构,与细胞运动、分裂、分化以及物质运输等生命活动密切相关,C正确;
D、抗体为分泌蛋白,其运输和分泌过程需要马达蛋白协助,因此马达蛋白转运“货物”的途径异常可能影响抗体的分泌,D错误。
故选D。
5.某岛屿上生活着一种以昆虫为食的小型鸟类A,该岛屿上原本没有蛇类,但近年来由于人类活动,一种以鸟类为食的蛇类B被引入该岛屿。研究发现,鸟类A的种群中存在着两种不同的喙型:长喙型和短喙型。下列有关叙述错误的是( )
A.蛇类对鸟类的捕食可能有利于鸟类群体的进化
B.人类活动可以影响生物群落的演替
C.题中长喙型鸟类和短喙型鸟类存在种间竞争关系
D.鸟类A往往捕食数量较多的昆虫,有利于维持物种多样性
【答案】C
【分析】适应是自然选择的结果;种群是生物进化的基本单位;突变和基因重组提供进化的原材料,自然选择导致种群基因频率的定向改变,进而通过隔离形成新的物种;生物进化的过程实际上是生物与生物、生物与无机环境协同进化的过程;生物多样性是协同进化的结果。
【详解】A、蛇类对鸟类的捕食属于自然选择的一种压力,在这种压力下,具有更适应环境特征(如更有利于逃避捕食等)的鸟类个体更容易存活下来并繁殖后代,从而推动鸟类群体的进化,A正确;
B、原本没有蛇类的岛屿因人类活动引入蛇类,这改变了岛屿上生物群落的物种组成,进而可能影响生物群落的演替方向和速度,人类活动能够对生物群落演替产生影响,B正确;
C、长喙型鸟类和短喙型鸟类都是小型鸟类A的不同类型,它们属于同种生物内部的差异,并不是不同物种间的种间竞争关系,种间竞争是指不同物种之间为了资源等而发生的竞争,C错误;
D、鸟类A捕食数量较多的昆虫,这样可以避免某些昆虫过度繁殖,从而维持生态系统中物种数量的相对平衡,有利于维持物种多样性,D正确。
故选C。
6.生态学家在研究动物种群数量变化时发现,动物种群有一个合适的种群密度,种群密度过大或过小都不利于种群增长,这种现象称为阿利氏规律。图是某地羚羊种群的出生率和死亡率随种群数量的变化曲线,下列说法正确的是( )
A.曲线I表示出生率,曲线Ⅱ表示死亡率,二者都可以直接决定种群密度
B.采用标记重捕法调查羚羊种群密度时,若标记物脱落可能导致调查结果比实际值偏小
C.该地区羚羊的环境容纳量约为100只,但是羚羊种群实际能达到的数量可能超过100只
D.当种群密度过大时,天敌和寄生虫等密度制约因素对种群的影响增大
【答案】D
【分析】种群的数量特征包括种群密度、年龄结构、性别比例、出生率和死亡率、迁入率和迁出率,种群密度是种群最基本的数量特征。
【详解】A、曲线Ⅰ表示死亡率,曲线Ⅱ表示出生率,A错误;
B、采用标记重捕法调查种群密度时,标记物脱落会导致调查结果偏大,B错误;
C、该地区羚羊的环境容纳量约为80只,C错误;
D、天敌和寄生虫等密度制约因素会随着种群密度的增加对种群影响增大,D正确。
故选D。
7.生长素促进细胞伸长的机理过程如图所示,下列相关叙述正确的是( )
A.生长素促进生长主要表现为促进细胞伸长和促进细胞质的分裂
B.生长素可直接与基因结合激活相应基因的表达而发挥作用
C.细胞壁处H+浓度下降,细胞壁变疏松,有利于细胞伸长
D.生长素促进细胞伸长与原生质体生长及细胞壁合成速度加快有关
【答案】D
【分析】生长素是由色氨酸经过一系列反应转变而来的。起作用是促进细胞伸长,进而促进生长,生长素的主要合成部位是幼嫩的芽、叶和发育的种子。
【详解】A、生长素促进生长主要表现为促进细胞伸长和促进细胞核的分裂,A错误;
B、生长素作为信号分子,其不会直接与基因结合激活相应基因的表达而发挥作用,而是需要一系列的信号转导起作用,B错误;
C、细胞壁处pH下降,H+浓度升高,在水解酶的催化下,细胞壁变疏松,有利于细胞伸长,C错误;
D、结合图示可知,生长素促进细胞伸长与原生质体生长及细胞壁合成速度加快有关,进而表现为促进细胞伸长,D正确。
故选D。
8.病毒性肠胃炎多由诺如病毒引起,主要症状有呕吐、腹泻、发热等。该病毒遗传物质为单链RNA,极易造成人体反复感染,危害人体健康。下列叙述错误的是( )
A.经APC细胞摄取处理的诺如病毒成为激活B细胞的第一个信号
B.辅助性T细胞在接受APC细胞呈递的抗原刺激后开始增殖、分化
C.反复感染的原因可能是该病毒易突变,人体缺少相应的抗体
D.细胞毒性T细胞能够裂解靶细胞,体现了免疫系统的防卫功能
【答案】A
【分析】1、体液免疫的过程为,当病原体侵入机体时,一些病原体可以和B细胞接触,这为激活B细胞提供了第一个信号。一些病原体被树突状细胞、B细胞等抗原呈递细胞摄取。抗原呈递细胞将抗原处理后呈递在细胞表面,然后传递给辅助性T细胞。辅助性T细胞表面的特定分子发生变化并与B细胞结合,这是激活B细胞的第二个信号;B细胞受到两个信号的刺激后开始分裂、分化,大部分分化为浆细胞,小部分分化为记忆细胞,细胞因子能促进B细胞的分裂、分化过程;浆细胞产生和分泌大量抗体,抗体可以随体液在全身循环并与这种病原体结合。在多数情况下,抗体与病原体结合后会发生进一步的变化,如形成沉淀等,进而被其他免疫细胞吞噬消化。记忆细胞可以在抗原消失后存活,当再接触这种抗原时,能迅速增殖分化,分化后快速产生大量抗体。
2、细胞免疫的过程:被病毒感染的靶细胞膜表面的某些分子发生变化,细胞毒性T细胞识别变化的信号,开始分裂并分化,形成新的细胞毒性T细胞和记忆T细胞。同时辅助性T细胞分泌细胞因子加速细胞毒性T细胞的分裂、分化。新形成的细胞毒性T细胞在体液中循环,识别并接触、裂解被同样病原体感染的靶细胞,靶细胞裂解、死亡后,病原体暴露出来,抗体可以与之结合,或被其他细胞吞噬掉。
【详解】A、诺如病毒和B细胞接触,为激活B细胞提供了第一个信号,再经抗原呈递细胞摄取处理传递给辅助性T细胞,A错误;
B、辅助性T细胞在接收抗原呈递细胞呈递的抗原刺激后开始增殖、分化并分泌细胞因子,B正确;
C、反复感染该病的原因,可能由于诺如病毒是单链RNA极易变异有关,可能是该病毒易于突变,人体缺少相应的抗体和记忆细胞造成的,C正确;
D、细胞毒性T细胞能够裂解靶细胞,体现了免疫系统的防御(防卫)功能,D正确。
故选A。
9.甲状腺是人体最大的内分泌腺,甲状腺滤泡细胞可以分泌甲状腺激素(TH),甲状腺C细胞可以分泌降钙素(CT),甲状腺背面还有两对甲状旁腺,能分泌蛋白质类的甲状旁腺激素(PTH),其调节机体的机制如图所示,下列说法正确的是( )
A.TH和PTH的分泌都存在分级调节和反馈调节机制
B.若探究PTH的作用,可先摘除实验动物的甲状旁腺,出现症状后再饲喂含有PTH的饲料
C.血钙含量较低时,适当补充维生素D也有利于提升血钙浓度
D.甲状旁腺分泌异常增强或甲状腺C细胞分泌功能异常减弱,均会导致患者出现抽搐现象
【答案】C
【分析】甲状腺激素能够提高神经神经系统的兴奋性,提高代谢水平,还可以促进促进中枢神经系统发育。
【详解】A、由题目信息不能判断PTH的分泌存在分级调节,A错误;
B、PTH是蛋白质类激素,不能通过饲喂法探究其作用,B错误;
C、维生素D能够促进肠道对钙和磷的吸收,血钙过低时,适当补充维生素D也有利于提升血钙浓度,C正确;
D、甲状旁腺分泌增强或甲状腺C细胞分泌功能异常减弱都会提高血钙的浓度,而抽搐是血钙含量过低导致的,D错误。
故选C。
10.神经纤维上存在由神经胶质细胞包裹的髓鞘,髓鞘是绝缘的。密集钠离子通道的轴突暴露区只在两段髓鞘之间的郎飞结处存在,这使得兴奋只能发生在郎飞结处,如图所示。兴奋在郎飞结之间跳跃式传导会引起相邻静息电位的郎飞结快速产生局部电流。下列有关叙述正确的是( )
A.郎飞结处的Na⁺浓度发生改变将明显影响静息电位的大小
B.a、b处的膜内外电位差都为零时,膜对离子的通透性可能不同
C.兴奋在郎飞结之间传递,不利于兴奋在神经纤维上的传导
D.神经系统主要由神经元和神经胶质细胞组成,前者的数量明显多于后者的
【答案】B
【分析】神经纤维未受到刺激时,细胞膜内外的电荷分布情况是外正内负,当某一部位受刺激时,其膜电位变为外负内正。静息时,K+外流,造成膜两侧的电位表现为内负外正;受刺激后,Na+内流,造成膜两侧的电位表现为内正外负,形成动作电位。
【详解】A、Na⁺浓度发生改变影响的是动作电位而非静息电位,A错误;
B、膜内外电位差为零,膜对不同离子的通透性也可能不同,因为通透性取决于离子通道的状态和数量,B正确;
C、兴奋在郎飞结之间跳跃式传导上加快了兴奋的传导速度,是有利于兴奋传导的,C错误;
D、在神经系统中,神经胶质细胞的数量通常远多于神经元,是其10-50倍,D错误。
故选B。
11.下列关于生物进化的叙述,正确的是( )
A.经过隔离而形成的不同物种之间不可能具有相同的遗传信息
B.物种的形成一定要经过长期的地理隔离而达到生殖隔离
C.种群是生物进化的基本单位,且个体差异小有助于种群的延续
D.不同物种之间、生物与环境之间通过相互影响实现了协同进化
【答案】D
【分析】群种是生物进化的基本单位,突变和基因重组产生进化的原材料,自然选择决定生物进化的方向,隔离导致新物种的形成。不同物种之间、生物与无机环境之间在相互影响中不断进化和发展,这就是共同进化。
【详解】A、隔离是指在自然条件下不同种群间的个体不能进行基因交流的现象,生殖隔离是新物种形成的标志,但它们可具有相同的遗传信息,A错误;
B、新物种的形成不一定要经历地理隔离,生殖隔离是新物种形成的标志,如二倍体和四倍体(由二倍体变异而来)杂交会产生三倍体,但三倍体交配不能形成受精卵,二倍体和四倍体是两个物种,但未经历地理隔离,B错误;
C、种群是进化的基本单位,同一种群的所有生物共用一个基因库,个体差异多的种群面对变动时,存在某些能适应新环境的个体几率更大,有利于种群的生存和发展,C错误;
D、不同物种之间在通过生存空间和事物关系等形成密切联系,生物与环境也相互影响,它们在相互影响中不断进化,D正确。
故选D。
12.下列关于被动运输和主动运输的叙述,正确的是( )
A.被动运输都不需要转运蛋白
B.被动运输是顺浓度梯度运输
C.葡萄糖进入红细胞属于自由扩散
D.大分子物质的运输方式都是主动运输
【答案】B
【分析】小分子、离子等物质跨膜运输的方式是自由扩散、协助扩散和主动运输,自由扩散既不需要载体也不需要能量,协助扩散需要转运蛋白不需要能量,主动运输既需要载体蛋白也需要能量;大分子物质的运输方式是胞吐和胞吞,胞吐和胞吞依赖于膜的流动性,需要消耗能量。
【详解】A、被动运输中协助扩散需要转运蛋白协助,A错误;
B、被动运输是顺浓度梯度运输,从高浓度向低浓度扩散,B正确;
C、葡萄糖进入红细胞属于协助扩散,C错误;
D、大分子物质的运输方式是胞吐和胞吞,D错误。
故选B。
13.某卵原细胞正常染色体和倒位染色体由于同源区段的配对及交换,在减数分裂过程中形成倒位环,产生一条含双着丝粒桥的染色体,如图所示,“×”表示非姐妹染色单体的交换位点。无着丝粒片段会因水解而丢失,双着丝粒桥在两着丝粒之间随机发生断裂。不考虑其他变异和基因被破坏的情况,下列说法错误的是( )
A.次级卵母细胞中一条染色单体上的基因不可能是ebcAB
B.卵细胞的基因组成最多有8种可能
C.若卵细胞的基因组成是Dcbe,则第二极体可能是ABCDE,adcbe和E
D.若卵细胞基因组成是EDc,则双着丝粒桥断裂位点一定发生在c、b之间
【答案】B
【分析】染色体结构变异包括:缺失,染色体中某一片段的缺失,猫叫综合征是人的第5号染色体部分缺失引起的遗传病;重复,染色体增加了某一片段,例如,果蝇的棒眼现象就是X染色体上的部分重复引起的;倒位,染色体某一片段的位置颠倒了180度,造成染色体内的重新排列;易位,染色体的某一片段移接到另一条非同源染色体上或同一条染色体上的不同区域。
【详解】A、图示染色体发生了倒位,即正常染色体上的基因序列为ABCD.E,倒位后的染色体上基因序列为adcb●e,图示为该同源染色体联会的状态,同时发生了同源染色体的非姐妹染色单体之间的交换,因此,该同源染色体形成的染色单体上的基因序列依次为:ABCD●E,adcb●e、adD●E和e●bcCBA或ABCD●E,adcb●e,adCBA和e●bcD●E,而形成的染色体桥随机断裂的过程中能产生bcD●E,而ebcAB的基因序列是不可能出现的,A正确;
B、次级卵母细胞正常染色体上的基因序列为ABCD●E,倒位后次级卵母细胞中一条染色单体上基因序列可能有ABCD●E、adcb●e、adD●E、e●bcCBA、ABCD●E、adcb●e、adCBA、e●bcD●E、形成的染色体桥随机断裂的过程中能产生bcD●E,次级卵细胞分裂后产生卵细胞,由于可能随机断裂,故卵细胞的基因组成最多有10种可能,B错误;
C、若卵细胞的基因组成是Debe,说明与之来自同一个次级卵母细胞的第二极体可能是E,结合图示可知,另外一个第一极体产的两个第二极体是ABCDE、adcbe,C正确;
D、结合图示可知,若卵细胞基因组成是EDc,则双着丝粒桥断裂位点可能发生在右侧环状结构的发生在c、b之间,D正确。
故选B。
14.糖类和脂肪属于重要的能源物质,在细胞生命活动中具有重要的作用。下列有关叙述错误的是( )
A.种子中脂肪转化为糖类时氧元素含量增加,导致干重增加
B.淀粉和脂肪彻底氧化分解的产物不同,水解的终产物相同
C.血液中的葡萄糖进入脂肪组织细胞可以转变为储能物质
D.糖类和脂肪相互转化的程度有明显差异,糖类优先供能
【答案】B
【分析】1、糖类一般由C、H、O三种元素组成,分为单糖、二糖和多糖,是主要的能源物质。常见的单糖有葡萄糖、果糖、半乳糖、核糖和脱氧核糖等。植物细胞中常见的二糖是蔗糖和麦芽糖,动物细胞中常见的二糖是乳糖。植物细胞中常见的多糖是纤维素和淀粉,动物细胞中常见的多糖是糖原。淀粉是植物细胞中的储能物质,糖原是动物细胞中的储能物质。2、组成脂质的化学元素主要是C、H、O,有些脂质还含有P和N,细胞中常见的脂质有:(1)脂肪:是由三分子脂肪酸与一分子甘油发生反应而形成的,作用:①细胞内良好的储能物质;②保温、缓冲和减压作用。(2)磷脂:构成膜(细胞膜、核膜、细胞器膜)结构的重要成分。(3)固醇:维持新陈代谢和生殖起重要调节作用,分为胆固醇、性激素、维生素D等。①胆固醇:构成细胞膜的重要成分,参与血液中脂质的运输。②性激素:促进生殖器官的发育和生殖细胞的形成。③维生素D:促进肠道对钙和磷的吸收。
【详解】A、脂肪和糖类的组成元素都是C、H、O,脂肪中C、H比例高,O比例低,糖类中O比例相对较高。当种子中脂肪转化为糖类时,需要添加O元素,导致干重增加,A正确;
B、淀粉和脂肪彻底氧化分解的产物都是CO2和H2O,淀粉水解的终产物是葡萄糖,脂肪水解的终产物是甘油和脂肪酸,二者水解终产物不同,B错误;
C、血液中的葡萄糖进入脂肪组织细胞后,可以在细胞内转变为脂肪等储能物质,C正确;
D、糖类是主要的能源物质,当糖类供能不足时,脂肪才会分解供能,糖类优先供能。糖类和脂肪相互转化的程度有明显差异,糖类可以大量转化为脂肪,而脂肪不能大量转化为糖类,D正确。
故选B。
15.我国科学家屠呦呦因发现青蒿素,于2015年荣获诺贝尔生理学奖或医学奖。青蒿素是从黄花蒿的茎叶中提取的一种小分子化合物,主要具有抗疟疾、抗肿瘤、抗炎等作用。下图为青蒿素合成相关的部分代谢过程,下列叙述错误的是( )
A.酶F和酶G催化的底物都是FPP,所以两种酶的组成和结构都相同
B.①③均代表转录和翻译,翻译时需要mRNA、tRNA、rRNA的参与
C.为了较大的提高青蒿素产量,可促进F基因表达,抑制G基因表达
D.青蒿素合成过程可以说明,性状与基因的关系并不都是一一对应的
【答案】A
【分析】基因表达包括转录和翻译两个过程,其中转录是以DNA的一条链为模板合成RNA的过程,该过程主要在细胞核中进行,需要RNA聚合酶参与;翻译是以mRNA为模板合成蛋白质的过程,该过程发生在核糖体上,需要以氨基酸为原料,还需要酶、能量和tRNA。
【详解】A、酶的特异性不仅取决于底物,还取决于酶的活性位点的结构和化学性质,虽然酶F和酶G催化的底物都是FPP,但这并不意味着它们的组成和结构都相同,故两种酶的组成和结构不一定相同,A错误;
B、①③都是基因指导蛋白质合成的过程,代表转录和翻译,翻译时需要mRNA(翻译的模板)、tRNA(转运氨基酸)、rRNA(参与构成核糖体)的参与,B正确;
C、据图可知,酶F最终可催化青蒿素的形成,而酶G催化其他产物形成,故为了较大的提高青蒿素产量,可促进F基因表达,抑制G基因表达,C正确;
D、青蒿素的合成涉及多个基因和酶,说明性状的形成通常是多个基因共同作用的结果,而不是单一基因决定的,即性状与基因的关系并不都是一一对应的,D正确。
故选A。
16.下图是同一动物体内有关细胞分裂的一组图像。下列说法正确的是( )
A.上述动物一定是雄性个体
B.③所示的细胞一般不发生基因重组
C.③所示的细胞的染色单体数量是④的两倍
D.①④所示的细胞中着丝粒一分为二与星射线的牵引有关
【答案】B
【分析】分析图可知,①细胞中存在同源染色体,且着丝粒分裂,为有丝分裂后期细胞,②细胞中存在同源染色体,且联会后的同源染色体整齐的排列在赤道板两侧,为减数第一次分裂中期细胞,③细胞中存在同源染色体,但无联会等特殊现象,为有丝分裂中期细胞,④细胞中不存在同源染色体,且着丝粒分裂,为减数第二次分裂后期细胞,据此答题即可。
【详解】A、不能判断上述动物一定是雄性个体,A错误;
B、基因重组发生在减数第一次分裂后期,③所示的细胞进行的是有丝分裂,不可能发生基因重组,B正确;
C、③所示的细胞的染色单体数量是8,④细胞的染色单体数量是0,C错误;
D、着丝粒一分为二与星射线的牵引无关,D错误。
故选B。
17.菜豆的豆荚颜色受两对独立遗传的等位基因A/a和B/b控制,存在显性基因时表现为绿色,不存在显性基因时表现为白色。现有两株纯合植株杂交,豆荚均为绿色,自交,所得的表型及比例为绿色:白色=11:1。研究发现,该植物含A基因的某种花粉存在致死现象,不考虑其他变异类型。下列相关叙述错误的是( )
A.若含AB的花粉致死,则亲本的基因型为AAbb和aaBB
B.若进行测交实验,则子代的表型及比例为绿色:白色=2:1
C.产生的可育雌配子有4种且比例为1:1:1:1
D.绿色豆荚植株的基因型有7种,其中纯合子有2种
【答案】B
【分析】基因自由组合定律的实质是:位于非同源染色体上的非等位基因的分离或自由组合是互不干扰的;在减数分裂过程中,同源染色体上的等位基因彼此分离的同时,非同源染色体上的非等位基因自由组合。
【详解】A、已知菜豆的豆荚颜色受两对独立遗传的等位基因A/a和B/b控制,存在显性基因时表现为绿色,不存在显性基因时表现为白色。F2豆荚中绿色∶白色=11∶1,该比值是9∶3∶3∶1演变而来,由此推知F1的基因型为AaBb,若含AB的花粉致死,则两纯合亲本的基因型为AAbb和aaBB,A正确;
B、若F1进行测交实验,且F1作为母本,此时卵细胞不存在致死现象,故子代的表型及比例为绿色∶白色=3∶1,B错误;
C、F1的基因型为AaBb,该植物含A基因的某种花粉存在致死现象,雌配子并没有致死效应,即F1产生的雌配子种类及比例为AB∶Ab∶aB∶ab=1∶1∶1∶1,C正确;
D、当含AB(或Ab)的花粉致死时,F2绿色豆荚植株的基因型有AABb、AaBB、AaBb、AAbb(或AABB)、Aabb、aaBB、aaBb,其中纯合子有2种,即AAbb(或AABB)、aaBB,D正确。
故选B。
阅读下列材料,完成下面小题。
材料1:2024年4月,科学家发现了第一种能固氮的单细胞自养真核生物——贝氏布拉藻,其内部存在一个“特殊氨制造厂”——固氮蓝细菌UCYN-A。科学家推测固氮蓝细菌UCYN-A被贝氏布拉藻内吞后逐步丧失自主性,与宿主细胞间形成了长期互利的共生关系。
材料2:过去认为固氮蓝细菌是作为贝氏布拉藻的内共生体而存在。而近期JnathanZehr团队发现UCYN-A的进化已经超越了内共生阶段。因此提出了一个新的假说,认为贝氏布拉藻内部的固氮蓝细菌应被归类为一个具有双层膜的半自主性细胞器——硝基体。因其表现为不能完全独立生活,大约有一半蛋白质的编码依赖宿主基因组DNA,且在贝氏布拉藻分裂时硝基体也会一分为二并能传给藻类后代。
18.结合上述材料,下列推测不正确的是( )
A.培养含UCYN-A的贝氏布拉藻培养基中无需添加碳源和氮源
B.UCYN-A可能失去了部分光合作用的关键基因
C.硝基体的外膜可能来自贝氏布拉藻的细胞膜
D.UCYN-A中具有内质网等多种具膜细胞器
19.结合上述材料,下列推测合理的是( )
A.硝基体的生命活动由自身基因和宿主细胞的基因共同控制
B.固氮蓝细菌和贝氏布拉藻都会发生染色质/体的周期性变化
C.贝氏布拉藻的遗传物质主要是DNA,固氮细菌的遗传物质主要是RNA
D.硝基体可将氮气转化为氨,可作为藻类合成葡萄糖的原料
【答案】18.D 19.A
【分析】细菌中的多数种类是营腐生或寄生生活的异养生物。细菌的细胞都有细胞壁、细胞膜和细胞质,都没有以核膜包被的细胞核,也没有染色体,但有环状的DNA分子,位于细胞内特定的区域,这个区域叫作拟核。
18.A、贝氏布拉藻是自养生物能自己合成有机物,UCYN-A能固氮,所以培养含UCYN-A的贝氏布拉藻培养基中无需添加碳源和氮源,A正确;
B、因为贝氏布拉藻是自养生物可进行光合作用,UCYN-A与贝氏布拉藻共生,可能失去了部分光合作用的关键基因,B正确;
C、由于是内吞形成的共生关系,硝基体的外膜可能来自贝氏布拉藻的细胞膜,C正确;
D、固氮蓝细菌UCYN-A属于原核生物,原核生物只有核糖体一种细胞器,没有内质网等具膜细胞器,D错误。
故选D。
19.A、硝基体是半自主性细胞器,大约有一半蛋白质的编码依赖宿主基因组DNA,所以其生命活动由自身基因和宿主细胞的基因共同控制,A正确;
B、固氮蓝细菌属于原核生物,没有染色体,不会发生染色质/体的周期性变化,只有真核生物在细胞分裂过程中才会出现染色质/体的周期性变化,B错误;
C、贝氏布拉藻和固氮细菌的遗传物质都是DNA,C错误;
D、硝基体可将氮气转化为氨,但氨不能作为藻类合成葡萄糖的原料,葡萄糖合成的原料是二氧化碳和水,D错误。
故选A。
20.图1为甲家族两种遗传病所涉及两对等位基因的电泳图,α病由等位基因T、t控制,正常人群中的α病致病基因携带者占1/54;β病由等位基因R、r控制。图2为乙家族中α、β遗传病的遗传系谱图,两种病的遗传方式涉及显性遗传和伴性遗传。下列叙述错误的是( )
A.可确定甲家族的儿子不患病,而母亲必患α病
B.甲家族中父亲的基因型可能有4种,都为纯合子
C.α病为常染色体隐性遗传,不确定A带和D带基因的显隐性
D.乙家族中Ⅱ1与Ⅱ2再生一个两病兼患女孩的概率为1/432
【答案】A
【分析】伴性遗传的判断方法 显隐性判断口诀: 隐性遗传:无中生有(父母正常,子女患病)→ 若女儿患病则为常隐,若儿子患病则为伴X隐。 显性遗传:有中生无(父母患病,子女正常)→ 若女儿正常则为常显,若儿子正常则为伴X显。 性别比例分析: 若男性患者多于女性,优先考虑伴X隐性。 若女性患者多于男性,优先考虑伴X显性。
【详解】AB、根据图1和图2可判断,α病为常染色体隐性遗传(如果是伴性遗传,儿子不可能有2种条带),则β病为伴X染色体显性遗传。甲家族中的父亲有关α病的基因型为TT或tt,β病的基因型为XRY或XrY,故可能有4种基因型,都为纯合子,可以肯定甲家族的儿子不患α病,可能患β病,而母亲必患β病,A错误,B正确;
C、α病为常染色体隐性遗传,不确定A带和D带基因的显隐性,C正确;
D、乙家族中Ⅱ1与Ⅱ2再生一个两病兼患女孩的概率为1/54×1/4×1×1/2=1/432,D正确。
故选A。
二、非选择题(共5题,共60分)。
21(12分).油菜素内酯(BR)作为第六大植物激素,被公认可以提高植物的耐热性,缓解高温胁迫对作物的影响。某研究小组以娃娃菜为试材,通过喷施不同浓度BR(T1-T4),探究BR 对高温胁迫的缓解效应及作用机制,结果如表所示。
注:CK:常温对照(20℃);HT:高温对照(38℃);T1:0.05mg/L;T2:0.1mg/L;T3:0. 5mg/L;T4:1mg/L
回答下列问题:
(1)高温使娃娃菜的光合速率下降,一方面通过对光系统Ⅱ(叶绿素、类胡萝卜素复合体)的抑制,使光反应产物 减少。另一方面,通过抑制 ,降低碳反应各个步骤的反应速率。高温胁迫下叶绿素含量会下降,可以用纸层析法分离进行比较,色素可以在滤纸条上分离的原理是 。
(2)将CK 组娃娃菜转移至强光(会破坏色素复合体)下,短时间内其三碳酸含量增加,这是由 速率共同决定的,持续一段时间后与转移前相比三碳酸含量 。植物细胞可溶性还原糖的升高,有利于植物细胞 ,可以有效缓解高温引起的水分胁迫。
(3)在高温胁迫下,植物细胞内的活性氧(如H2O2)增多,攻击蛋白质、磷脂等物质。喷洒 BR 可有效缓解,提高光反应速率,据表格数据分析,原因是 。
(4)研究表明,高温胁迫下植物的光系统遭受损害,其中光系统Ⅱ(PSⅡ)光化学活性降低,而热耗散非光化学淬灭系数(NPQ,植物耗散过剩光能为热的比例)会升高,不同浓度BR 处理后的实验结果如下图。
实验结果表明高温条件下,BR浓度与PSⅡ光化学活性的下降呈 (正相关/负相关)关系。推测 BR 提高光合作用效率的机理是 。
【答案】(1) O2、ATP、NADPH 酶活性 不同色素在层析液中的溶解度不同,在滤纸条上扩散速度有差异
(2) CO2固定速率和三碳酸还原速率(五碳糖再生速率) 下降 渗透吸水
(3)BR 处理使过氧化氢酶活性升高,清除细胞内的活性氧,减少对类囊体膜的伤害
(4) 负相关 BR 通过缓解 PSⅡ光化学活性的下降,减少NPQ诱导,提高光能利用率,进而提高了光合作用的效率
【分析】光合作用在植物细胞的叶绿体中进行,叶绿体类囊体的薄膜上有捕获光能的色素,在类囊体薄膜上和叶绿体基质中还有许多进行光合作用所必需的酶。光合作用的过程分为光反应和暗反应两个阶段。光反应阶段发生在类囊体薄膜上,将光能转化为储存在ATP和NADPH中的化学能;暗反应阶段发生在叶绿体基质中,将ATP和NADPH中的化学能转化为储存在糖类等有机物中的化学能。
【详解】(1)光反应的产物是O2、ATP、NADPH。题目中讲到降低碳反应各个步骤的反应速率,应该是抑制酶活性,而不是二氧化碳浓度。色素可以在滤纸条上分离的原理是不同色素在层析液中的溶解度不同,溶解度大的在滤纸条上扩散的速度大。
(2)将CK组娃娃菜转移至强光条件下,类囊体膜破坏,光反应速率下降,使光反应阶段产生的ATP、NADPH减少,而二氧化碳的固定速率暂时不变,故短时间内其三碳酸含量增加,是由CO2固定速率和三碳酸还原速率共同决定的,光合速率下降一段时间后,三碳酸和五碳糖含量会达到新的平衡,含量较之前均有所下降。可溶性糖使植物细胞的渗透压增加,有利于植物细胞渗透吸水,因而可以缓解高温引起的水分胁迫。
(3)植物细胞内的活性氧 (如H2O2)增多,攻击蛋白质、磷脂等物质,蛋白质和磷脂是膜的主要成分。结合表中数据分析,喷洒了BR溶液之后,细胞内过氧化氢酶的活性显著升高,可以有效清除细胞内的过氧化氢等活性氧,减少对光反应相关的类囊体膜以及酶的伤害。
(4)根据实验结果,随着 BR 浓度的增大,PSII 光化学活性下降得越少,两者呈负相关,在此过程中,NPQ 也随着减少,由此可推测BR 通过减少 PSII 光化学活性的下降,减少 NPQ诱导,提高光能利用率,进而提高了光合作用的效率。
22(12分).甲病是一种常见的遗传性周围神经病(由基因A、a控制),乙病是皮肤角化性遗传病(由基因B、b控制),下图1是家系1和家系2两种病的遗传系谱图,甲病在当地人群中的发病率为p2(0
相关试卷
这是一份2025年高考押题预测卷:生物(浙江卷02)(考试版),共12页。试卷主要包含了细胞内的马达蛋白能够与“货物”等内容,欢迎下载使用。
这是一份2025年高考押题预测卷:生物(北京卷02)(解析版),共20页。
这是一份2024年高考押题预测卷—生物(浙江卷02)(解析版),共21页。
相关试卷 更多
- 1.电子资料成功下载后不支持退换,如发现资料有内容错误问题请联系客服,如若属实,我们会补偿您的损失
- 2.压缩包下载后请先用软件解压,再使用对应软件打开;软件版本较低时请及时更新
- 3.资料下载成功后可在60天以内免费重复下载
免费领取教师福利

