搜索
      上传资料 赚现金

      广东省汕头市2025届高三下学期二模物理试题(Word版附解析)

      • 1.95 MB
      • 2025-05-21 19:47:08
      • 81
      • 0
      • 教习网3275309
      加入资料篮
      立即下载
      压缩包含2份文件 展开
      文件列表(2份) 收起
      原卷
      2025届广东省汕头市高三下学期二模物理试题(原卷版).docx
      预览
      解析
      2025届广东省汕头市高三下学期二模物理试题 Word版含解析.docx
      预览
      正在预览:2025届广东省汕头市高三下学期二模物理试题(原卷版).docx
      2025届广东省汕头市高三下学期二模物理试题(原卷版)第1页
      1/7
      2025届广东省汕头市高三下学期二模物理试题(原卷版)第2页
      2/7
      2025届广东省汕头市高三下学期二模物理试题(原卷版)第3页
      3/7
      2025届广东省汕头市高三下学期二模物理试题 Word版含解析第1页
      1/17
      2025届广东省汕头市高三下学期二模物理试题 Word版含解析第2页
      2/17
      2025届广东省汕头市高三下学期二模物理试题 Word版含解析第3页
      3/17
      还剩4页未读, 继续阅读

      广东省汕头市2025届高三下学期二模物理试题(Word版附解析)

      展开

      这是一份广东省汕头市2025届高三下学期二模物理试题(Word版附解析),文件包含2025届广东省汕头市高三下学期二模物理试题原卷版docx、2025届广东省汕头市高三下学期二模物理试题Word版含解析docx等2份试卷配套教学资源,其中试卷共24页, 欢迎下载使用。
      注意事项:
      1.答题前,考生在答题卡上务必用直径0.5毫米黑色墨水签字笔将自己的姓名、准考证号填写清楚,并贴好条形码。请认真核准条形码上的准考证号、姓名和科目。
      2.作答选择题时,选出每小题答案后,用2B铅笔在答题卡上对应题目选项的答案信息点涂黑,如需改动,用橡皮擦干净后,再选涂其它答案。答案不能答在试卷上。
      3.非选择题必须用黑色字迹的钢笔或签字笔作答,答案必须写在答题卡各题目指定区域内相应位置上;如需改动,先划掉原来的答案,然后再写上新的答案;不准使用铅笔和涂改液。不按以上要求作答无效。
      4.考生必须保持答题卡的整洁。考试结束后,将试卷和答题卡一并交回。
      第Ⅰ卷
      一、单项选择题:本题共7小题,每小题4分,共28分。在每小题给出的四个选项中,只有一项是符合要求的。
      1. 在江南水乡,撑篙行舟是一种传统的水上交通方式。如图所示,船夫使用一根竹篙倾斜撑向河底,就能让船夫和小船一起缓慢向右运动离岸。小船缓慢离岸的过程中,竹篙对河底力的作用点不变,对该过程分析正确的是( )
      A. 竹篙对河底做正功B. 小船受到的合力向左
      C. 小船受到船夫的摩擦力向右D. 船夫受到小船的支持力的冲量为零
      2. 随着中国农业科技的飞速发展,无人机精准播种技术已成为现代农业至关重要的组成部分。如图所示,无人机以速度在匀速水平直线飞行过程中,每隔相等时间释放一颗种子。忽略空气阻力,关于相邻释放的两颗种子运动情况,分析正确的是( )
      A. 在空中均做自由落体运动
      B. 在空中时,水平距离为
      C. 落在同一水平地面时,它们的水平距离为
      D. 在空中运动时,竖直方向的高度差一直保持不变
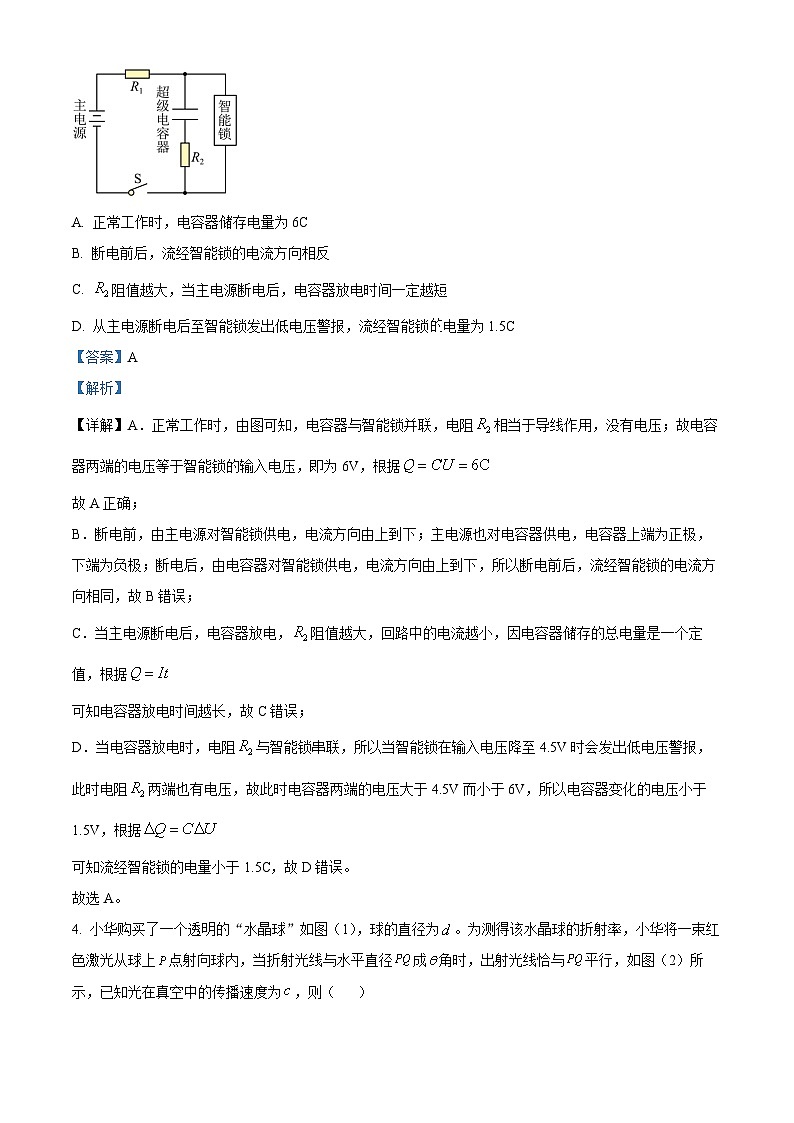
      3. 某智能锁利用超级电容器作为待用电源,其简化电路如图所示。主电源正常工作时(开关S闭合),智能锁的输入电压为6V;当主电源断电(开关S断开),则启用备用电源,智能锁在输入电压降至4.5V时会发出低电压警报。该电容器的电容为1F,及是电路中的小电阻,下列说法正确的是( )
      A. 正常工作时,电容器储存电量为6C
      B. 断电前后,流经智能锁的电流方向相反
      C. 阻值越大,当主电源断电后,电容器放电时间一定越短
      D. 从主电源断电后至智能锁发出低电压警报,流经智能锁的电量为1.5C
      4. 小华购买了一个透明的“水晶球”如图(1),球的直径为。为测得该水晶球的折射率,小华将一束红色激光从球上点射向球内,当折射光线与水平直径成角时,出射光线恰与平行,如图(2)所示,已知光在真空中的传播速度为,则( )
      A. 可测得该水晶球的折射率为
      B. 该红色激光束在“水晶球”中的传播时间为
      C. 若仅将红色激光束换成蓝色激光束,则光在水晶球中的传播速度变大
      D. 增大光线在点的入射角,可以使光线从水晶球射向空气时发生全反射
      5. 某个冬天的早晨,小红打开家里的制暖空调,为使制暖效果更佳,她关闭门窗,一段时间后房间内升高至25℃并保持恒温。房间内的气体可视为质量不变的理想气体,若将一杯装有花粉的10℃水置于该房间内,则下列说法正确的是( )
      A. 制暖空调机工作时,热量从低温物体传递给高温物体
      B. 制暖空调机开始工作后,房间内气体的内能始终保持不变
      C. 待空调稳定后,花粉的运动激烈程度会减弱
      D. 花粉颗粒水中做布朗运动,反映了花粉分子在不停地做无规则运动
      6. 如图所示,用频率为的光照射阴极K,闭合开关,调节滑动变阻器的滑片,使微安表的示数减小为0,此时电压表的示数为。已知普朗克常量为,电子电荷量为,下列说法正确的是( )
      A. 端为电源正极
      B. K板材料的逸出功为
      C. 若保持入射光的频率不变,增大入射光的强度,遏止电压会增大
      D. 只要照射足够长的时间,任何频率的光都能够使K板发出光电子
      7. 如图所示,虚线为静电场中的三个等势面。一电子在A点的电势能小于其在点的电势能,则下列说法正确的是( )
      A.
      B. 电子在A点时的加速度大于其在点时的加速度
      C. 将电子在A点由静止释放,其受静电力将增大
      D. 将电子在A点由静止释放,其电势能将减小
      二、多项选择题:本题共3小题,每小题6分,共18分。在每小题给出的四个选项中,有多项符合题目要求。全部选对的得6分,选对但不全的得3分,有选错的得0分。
      8. 已知某小行星质量为,半径为。若探测器在距离小行星表面高度为处绕其做匀速圆周运动。已知引力常量为,忽略小行星的自转。以下说法正确的是( )
      A. 探测器的运行速度
      B. 探测器的向心加速度
      C. 该小行星的第一宇宙速度为
      D. 若探测器要离开小行星返回地球,需在当前轨道加速
      9. 图为我国某远距离输电系统简化示意图。发电厂输出的交变电流经升压变压器后,通过高压输电线路传输,再经降压变压器降压后供给城市用户用电。已知发电厂输出电压为,输出功率为,升压变压器原副线圈匝数比为,降压变压器原副线圈匝数比为,输电线路总电阻为。保持不变,忽略变压器的能量损耗,以下说法正确的是( )
      A. 输电线路上损失的功率为
      B. 升压变压器的输入电流与降压变压器的输出电流之比为
      C. 若仅减小,输电线路上的电压损失会增大
      D. 当发电厂输出频率增大,降压变压器的输出电压会减小
      10. 如图所示,在直角坐标系中,有一个边长为的正方形区域,点在原点,点和点分别在轴和轴上,该区域内存在垂直于纸面向里的匀强磁场,磁感应强度大小为,一带正电的粒子质量为,电荷量为,以速度从点沿轴正方向射入磁场.不计粒子重力,,.下列说法正确的是( )
      A. 若粒子恰好从点射出磁场,则粒子的速度
      B. 若粒子恰好从边中点射出磁场,则粒子在磁场中运动的时间
      C. 若粒子的速度,则粒子射出磁场时的速度方向与轴正方向的夹角为60°
      D. 若粒子从边射出磁场,则粒子在磁场中运动的时间一定不超过
      第Ⅱ卷
      三、非选择题:本题共5小题,共54分,考生根据要求作答。
      11. 科技小组设计了一个智能种植系统:当室温超过设定温度时,散热模块开始工作,避免高温对植物产生影响.
      (1)系统使用热敏电阻检测温度变化,需要预判该热敏电阻阻值随温度的变化趋势.使用多用电表“×10”倍率的电阻挡正确操作后,指针示数如图1,此时热敏电阻的阻值为________Ω。逐渐升高热敏电阻的温度,发现相同倍率下多用电表指针逐渐向右偏转,由此判断出该热敏电阻的阻值随温度升高而__________(选填“增大”或“减小”).
      (2)系统使用如图2散热电路,假设室温为30℃时,散热模块恰好达到工作电压,已知电源电动势为(忽略内阻),电路中电流为,热敏电阻的阻值为,电阻箱的阻值为,则工作电压的表达式________(用题中符号表示)。若想达到35℃时散热模块才开始工作,则可以______________。
      12. 学习小组利用手机和自行车探究圆周运动的相关知识。已知手机的加速度传感器可以测量x、y、z三个方向的加速度值(如图1),将自行车架起,手机固定在自行车后轮轮毂上(如图(2),轮胎厚度不计),转动踏板,后轮带动手机在竖直面内做圆周运动。
      (1)若加速转动踏板,则手机可测到哪些方向的加速度值不为零?______
      A. x、y方向的加速度值B. x、z方向的加速度值C. y、z方向的加速度值
      (2)利用Phyphx软件可以直接作出向心加速度an与角速度ω的关系图象,为了直观判断它们的关系,应让软件作出an−________(选填“ω”或“ω2”)图像。
      (3)若由(2)所作图像测出斜率为k,已知自行车后轮半径为R,则手机的加速度传感器到轮胎边缘的距离为_____________(用题中符号表示),查阅相关资料得知该手机使用的加速度传感器质量为m,当后轮角速度为ω0时,则手机的加速度传感器做圆周运动的向心力Fn=________(用题中符号表示)。
      13. 如图(1)波浪机以恒定的振动周期在泳池较深的一端制造横波,小铭用频闪相机观察深水区的波形,发现照片中的波形始终没有变化。已知频闪相机每隔2s闪光一次,波浪机振动周期不小于频闪相机的闪光间隔。求:
      (1)波浪机振动频率;
      (2)深水区的波长和波速大小;
      (3)小铭继续观察浅水区的波形,发现波长与水深有关,如图(2),波长发生了什么变化?这个变化可能是水深改变了波的什么物理量造成的?
      14. 小旭利用电磁阻尼作用设计了一个货物缓降器模型,如图所示.单匝矩形金属线框的电阻为,质量为,边长为。线框通过绝缘绳索与质量为()的货物相连。线框上方有足够多的方向相反的匀强磁场,磁感应强度大小均为,方向与线框平面垂直,磁场间隔宽度与线框边长相同,边界与边平行.从适当位置释放货物,一段时间后线框恰能匀速进入磁场Ⅰ。线框从开始进入到全部进入磁场Ⅰ所用时间为,且线框到滑轮的距离足够长,不计摩擦,重力加速度为。求:
      (1)线框刚进入磁场Ⅰ的速度大小;
      (2)线框在时间内产生的焦耳热;
      (3)货物下降的最终速度大小.
      15. 如图所示,小滑块和静止于光滑平台上,之间有质量可忽略不计的炸药。长度的木板c静止于光滑平面上,上表面与平齐,左端紧靠平台,右端固定有半径的半圆形光滑圆轨道.某时刻炸药爆炸,爆炸过程放出的能量均转化为物体和的动能,使物块以速度冲上木板c。已知,,,物块与木板之间动摩擦因数,取10m/s2。
      (1)求爆炸过程中炸药释放的能量;
      (2)若木板固定在平面上,请通过计算说明小滑块是否能到达圆轨道最高点;
      (3)若木板不固定在平面上,要使小滑块既可以到达点又不会从木板上掉下来,求木板长度的取值范围。

      相关试卷 更多

      资料下载及使用帮助
      版权申诉
      • 1.电子资料成功下载后不支持退换,如发现资料有内容错误问题请联系客服,如若属实,我们会补偿您的损失
      • 2.压缩包下载后请先用软件解压,再使用对应软件打开;软件版本较低时请及时更新
      • 3.资料下载成功后可在60天以内免费重复下载
      版权申诉
      若您为此资料的原创作者,认为该资料内容侵犯了您的知识产权,请扫码添加我们的相关工作人员,我们尽可能的保护您的合法权益。
      入驻教习网,可获得资源免费推广曝光,还可获得多重现金奖励,申请 精品资源制作, 工作室入驻。
      版权申诉二维码
      欢迎来到教习网
      • 900万优选资源,让备课更轻松
      • 600万优选试题,支持自由组卷
      • 高质量可编辑,日均更新2000+
      • 百万教师选择,专业更值得信赖
      微信扫码注册
      手机号注册
      手机号码

      手机号格式错误

      手机验证码 获取验证码 获取验证码

      手机验证码已经成功发送,5分钟内有效

      设置密码

      6-20个字符,数字、字母或符号

      注册即视为同意教习网「注册协议」「隐私条款」
      QQ注册
      手机号注册
      微信注册

      注册成功

      返回
      顶部
      学业水平 高考一轮 高考二轮 高考真题 精选专题 初中月考 教师福利
      添加客服微信 获取1对1服务
      微信扫描添加客服
      Baidu
      map