搜索
      上传资料 赚现金

      河北省邢台市卓越联盟2024-2025学年高一下学期4月期中考试生物试题(Word版附答案)

      • 1.33 MB
      • 2025-05-19 20:17:32
      • 55
      • 0
      • 教习网3275309
      加入资料篮
      立即下载
      查看完整配套(共2份)
      包含资料(2份) 收起列表
      试卷
      河北省邢台市卓越联盟2024-2025学年高一下学期4月月考生物试卷.docx
      预览
      答案
      河北省邢台市卓越联盟2024-2025学年高一下学期4月期中生物答案.pdf
      预览
      正在预览:河北省邢台市卓越联盟2024-2025学年高一下学期4月月考生物试卷.docx
      河北省邢台市卓越联盟2024-2025学年高一下学期4月月考生物试卷第1页
      高清全屏预览
      1/8
      河北省邢台市卓越联盟2024-2025学年高一下学期4月月考生物试卷第2页
      高清全屏预览
      2/8
      河北省邢台市卓越联盟2024-2025学年高一下学期4月月考生物试卷第3页
      高清全屏预览
      3/8
      河北省邢台市卓越联盟2024-2025学年高一下学期4月期中生物答案第1页
      高清全屏预览
      1/3
      还剩5页未读, 继续阅读

      河北省邢台市卓越联盟2024-2025学年高一下学期4月期中考试生物试题(Word版附答案)

      展开

      这是一份河北省邢台市卓越联盟2024-2025学年高一下学期4月期中考试生物试题(Word版附答案),文件包含河北省邢台市卓越联盟2024-2025学年高一下学期4月月考生物试卷docx、河北省邢台市卓越联盟2024-2025学年高一下学期4月期中生物答案pdf等2份试卷配套教学资源,其中试卷共11页, 欢迎下载使用。
      本试卷满分 100分,考试用时 75分钟。
      注意事项:
      1 .答题前,考生务必将自己的姓名、考生号、考场号、座位号填写在答题卡上。 2 .回 答选择题时,选出每小题答案后,用铅笔把答题卡上对应题目的答案标号涂黑。如需改动, 用橡皮擦干净后,再选涂其他答案标号。回答非选择题时,将答案写在答题卡上。写在本 试卷上无效。
      3 .考试结束后,将本试卷和答题卡一并交回。
      4 .本试卷主要考试内容:人教版必修 2第 2章第 2节~第 3章。
      一、选择题:本题共 13小题,每小题 2分,共 26分。在每小题给出的四个选项中,只有一项是符 合题目要求的。
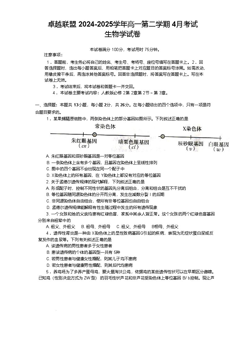
      1 .某果蝇精原细胞中,两条染色体上的部分基因如图所示。下列叙述正确的是
      A. 朱红眼基因和辰砂眼基因是一对等位基因
      B. 一条染色体上含有多个基因,且基因在染色体上呈线性排列
      C. 图中的四个基因不会出现在同一个配子中
      D. X染色体上的所有基因,在 Y染色体上都没有对应的等位基因
      2. 关于孟德尔遗传规律的现代解释,下列叙述正确的是
      A. 形成配子时,控制不同性状的基因先分离后组合,分离和组合是互不干扰的 B. 等位基因随同源染色体的分开而分离,发生在减数分裂 I 的后期
      C. 非同源染色体自由组合,使所有非等位基因也自由组合
      D. 孟德尔遗传规律能解释有性生殖过程中发生的所有遗传现象
      3. 一个女孩和她的父亲均患有红绿色盲,家系中其余人皆正常。这个女孩的两个红绿色盲基因 分别来自祖辈中的
      A. 祖父、外祖父 B. 祖母、外祖母 C. 祖父、外祖母 B相母、外祖父
      4 .遗传性肾炎是一种由 X染色体上的显性致病基因G引起的疾病,表现为无症状蛋白尿或反 复发作的血尿等。下列有关叙述正确的是
      A. 该遗传病的男性患者多于女性患者
      B. 患该遗传病的个体的基因型一共有 5种
      C. 若男性患者与健康女性婚配,则其儿子均不患病 D. 若女性患者与健康男性婚配,则其后代均患病
      5 .养鸡场为了多养产蛋母鸡,要大量淘汰公鸡,依据鸡的某些遗传性状可以在早期区分雌雄。 已知鸡(性别决定方式为 ZW 型) 的羽毛性状芦花和非芦花受染色体上等位基因 B/ b控制。现让芦
      花鸡和非芦花鸡进行杂交,正交子代中芦花鸡:非芦花鸡= 1 :1 ,反交子代均为芦花鸡。下列分析 错误的是
      A. 控制芦花和非芦花的基因位于 Z染色体上
      B. 正交亲本的基因型组合为 ZBWxZbZb
      C. 正交子代中可用于产蛋的是非芦花鸡
      D. 让反交子代芦花鸡相互交配,后代中的雌鸡均为芦花鸡
      6 .用放射性同位素标记 T2 噬菌体的某种成分后,将其与大肠杆菌混合培养,定时取样、搅拌、 离心,并检测沉淀物中的放射性强度,结果如图所示。下列叙述正确的是
      A. 实验中选择的放射性同位素可以是 35S或 32P
      B .实验中被标记的成分是 T2 噬菌体的 DNA或蛋白质
      C. 实际操作中搅拌不充分会导致 ab段的放射性强度减小 D. bc段放射性强度减小是大肠杆菌细胞破裂所致
      7. 生物学实验是生物学研究和学习中不可或缺的一部分,其意义深远且广泛。下列有关叙述错
      误的是
      A. 艾弗里的肺炎链球菌转化实验运用了加法原理并证明了 DNA是遗传物质
      B .鲁宾和卡门用 18O分别标记 H2O和 CO2 ,有力地证明了光合作用释放的 O2 来自 H2O
      C. 采用差速离心法可分离动物细胞中的各种细胞器
      D. 噬菌体侵染细菌的实验没有证明蛋白质和 RNA不是遗传物质
      8 .证实 DNA是遗传物质是生物学史上的一个重要里程碑,相关探索过程中涉及多位科学家的 贡献和一系列关键实验。下图中的曲线① ② 表示格里菲思的肺炎链球菌体内转化实验中相关细菌数 量的变化情况。下列叙述正确的是
      A. 该实验中, ① 对应的细菌不具有致病性, ② 对应的细菌具有致病性
      B. 该实验中, ① 表示 S型细菌的数量变化, ② 表示 R型细菌的数量变化 C. S型细菌与 R型细菌的致病性具有差异的根本原因是发生了细胞分化 D. 该实验证明了 DNA是遗传物质
      9. 某兴趣小组的同学们欲制作一个长度为 9个碱基对的 DNA结构模型。下列叙述错误的是
      A. 制作脱氧核苷酸链时,相邻脱氧核苷酸的磷酸基团直接相连
      B. 该模型中 A一定与 T配对, G一定与 C配对
      C. 构建 DNA平面结构模型依据的是碱基互补配对原则
      D. 不同的同学制作出的 DNA模型的碱基序列往往不同,反映了 DNA分子的多样化
      10. 在含有4种碱基的 DNA双链区段中,胞嘧啶有 a 个,其占该区段全部碱基的比例为 b。下列 叙述错误的是
      A. 在该 DNA双链结构中(A+G)/(T+C)=1
      B. 2b可能大于或等于 0. 5
      C. b越小,该 DNA区段越不稳定
      D. 胸腺嘧啶有(a/b)-2a个
      11 .假设 T2 噬菌体的 DNA中含有碱基 X个,腺嘌呤有 Y个,其一条 DNA单链的部分序列是 5 '
      - GGCTAC- 3'。下列有关叙述正确的是
      A. T2 噬菌体的 DNA的碱基排列在内侧,构成基本骨架
      B. 若 T2 噬菌体的 DNA的一条链上(A+T)/(G+C)=m,则另一条链上该比值也为 m
      C. 题中 DNA单链的互补链的序列是 5'-CCGATG-3'
      D. 大肠杆菌为 T2 噬菌体的复制提供原料、模板、ATP 等
      12. 科学家将 15N标记的大肠杆菌置于含 NH4Cl的培养基中培养若干代,提取DNA进行离心处理,
      结果如图所示,已知 15N/ 15N-DNA离心后为重带, 15N/ 14N-DNA离心后为中带, 14N/ 14N- DNA离心后 为轻带。据图分析,出现图中结果的大肠杆菌至少需要培养
      A. 一代 B. 二代 C. 三代 D. 四代
      13 .真核细胞中的 DNA复制是在细胞分裂前的间期完成的。下列相关叙述正确的是
      A. DNA复制时存在先解旋后复制的特点
      B. DNA复制均在细胞核内进行
      C. DNA复制只以亲代 DNA分子的一条链为模板
      D.DNA复制需要 DNA聚合酶的参与
      二、多项选择题:本题共 5小题,每小题 3分,共 15分。在每小题给出的四个选项中,有两个 或两个以上选项符合题目要求,全部选对得 3分,选对但不全的得 1分,有选错的得 0分。
      14 .DNA复制保证了亲子代间遗传信息的连续性,真核生物染色体上 DNA分子复制过程示意图 如图所示。下列有关叙述错误的是
      A. 图中 1链左侧为其 5'端,右侧为其 3'端
      B.b链和 c 链的延伸都是连续的
      C. 图中 DNA分子复制是从多个起点复制的,最终可得到不同的 DNA分子
      D. 图中 DNA分子环 1、环 2和环 3同时开始进行复制
      15 .某 DNA含有 100对碱基,其中A占 20%。若将该 DNA两条链均用 15N标记,然后放在含
      14N的培养液中复制 3代,则下列说法错误的是 A.该 DNA含有 240个氢键
      B. 所有子代 DNA中含 15N的 DNA占 1/4
      C该 DNA在复制过程中共消耗了 280个胞嘧啶脱氧核糖核苷酸
      D.含 15N的 DNA链占所有子代 DNA链的 1/ 8 ,此结果可证明该 DNA为半保留复制
      16 .将质子泵基因 OSA1所在的双链 DNA置于中性盐溶液中加热,使两条 DNA单链分开,该过 程叫作变性;变性后的 DNA如果慢慢冷却,又能恢复成双链 DNA,该过程叫作复性。已知质子泵基
      因 OSAI 编码区含有 Q个碱基,其中腺嘌呤有 P 个。下列相关说法正确的是 ·
      A.DNA变性时,核苷酸分子间的磷酸二酯键不受影响
      B.图中的子链② 的复制方向错误
      C. 质子泵基因 OSA1 编码区含有 0.5Q-P 个 C—G碱基对
      D. 质子泵基因 OSA1编码区第 n 次复制时需要消耗腺嘌呤(2n-1)P 个
      17 .下图表示核苷酸、基因、 DNA和染色体之间的关系。据图分析,下列叙述错误的是
      A. 图中 b表示脱氧核糖, c 表示 A、 U、 C、 G四种含氮碱基
      B. 图中 c 的排列顺序千变万化,构成了 f 的特异性
      C. 图中的 e 就是有遗传效应的 DNA片段 D. 图中的 c在 h上呈线性排列
      18 .下图是某动物原始生殖细胞进行分裂时不同时期的细胞图像。下列叙述错误的是
      A. 属于有丝分裂的是① ② ④
      B. 图中的② 所示细胞中有4条染色体, 2对同源染色体
      C. 处于减数分裂Ⅰ 的是③
      D. 该动物是雌性,且正常体细胞中染色体数目是 4条 三、非选择题:本题共 5小题,共 59分。
      19 .( 10分) 摩尔根用果蝇为实验材料,设计相关实验证明了基因在X染色体上,部分实验过 程如图所示。假设控制果蝇红眼和白眼的基因为 R/ r。回答下列问题:
      ( 1)摩尔根选择果蝇作为实验材料,与果蝇 (答出 2点) 等优点有关。
      (2)与果蝇眼色相关的基因型一共有 种。
      ( 3)F2 中某只雌果蝇与 F1 雌果蝇基因型相同的概率为
      (4)若让 F1 雌果蝇进行测交,则 F2 的表型及比例是 。该结果能不能证明基因 R/ r 在 X染色体上? (填“ 能 ”或“ 不能”),理由是 。
      20 .( 12分)在真核生物中, DNA的复制是在细胞分裂前的间期,随着染色体的复制而完成的。 真核生物 DNA的结构及发生的相关复制过程分别如图 1、图 2所示。回答下列问题:
      ( 1)图 1中④ 的中文名称是 。 若图 1中 DNA分子含有 100个碱基,将 该 DNA分子放在含有用 32P标记的脱氧核苷酸的培养液中复制一次,则子代的一个 DNA分子的相对 分子质量比原来增加 (2)据图 2分析,酶① 的作用是 ,其作用于图 1中的 (填序号)。
      (3)图 2所示生理过程一般能准确进行,其原因是 ,该过程中 DNA分子进行复制 产生了 c、 d两条子链,这两条 DNA子链的碱基序列是 (填“ 互补 ”或“ 相同”)的,理
      由是 。
      21 .( 12分) 免疫荧光染色法可使特定蛋白质带上荧光素标记,通过荧光显微镜可直观地观察 到被标记的目标蛋白在细胞或组织中的分布情况。实验人员利用该标记技术对某雄性动物(2n=8)细 胞中的两条染色体的着丝粒进行不同颜色的标记(分别用“ ● ”和“ O”表示),并在荧光显微镜下 观察它们的移动路径,结果如图 1所示,其中箭头表示路径;图 2为该动物细胞分裂过程中染色体 数和核 DNA数比值关系的部分图像(每个图只呈现虚线内的图像)。回答下列问题: - 8
      ( 1)观察哺乳动物配子形成过程中的染色体变化时,更适宜从雄性动物的 (填器官) 中选材。
      (2)图 1中① → ② 过程表示同源染色体出现 行为,处于此时期的细胞的名称是 。 图 1细胞中③ → ④ 过程染色体数/ 核 DNA数的值的变化可用图 2中的 (填“ a”或“ b”)表示
      (3)图 2中 b所对应时期,染色体数/ 核 DNA数的值出现变化的原因是 。
      (4)用 P标记该雄性动物精原细胞的全部核 DNA,然后将细胞置于含 31P的培养液中培养,已 知该细胞只进行减数分裂,据此分析,处于减数分裂Ⅰ 时期的细胞中含有 条被 32P 标记的 染色体,最终形成的精子中有 条被 32P 标记的核 DNA单链。
      22 .( 12分) 家族遗传系谱图在遗传病研究、诊断、预防和治疗中具有重要作用。某家族遗传 系谱图如下,甲病由基因 A、 a 控制,乙病由基因 B、 b控制,已知Ⅱ 7 不携带乙病的致病基因。回 答下列问题:
      ( 1)甲病的遗传方式为 遗传,理由是 。控制乙病的基因 B/ b位于 (填“ 常染色体 ”或“ X染色体”)上。
      ( 2)Ⅲ10 的其中一个致病基因来自Ⅰ 代的 号个体, Ⅲ12 的基因型与Ⅲ16 的基因型相同 的概率为 。
      (3)某女性不患甲、乙两病,但其父亲患有乙病,该女性与Ⅲ13 结婚,两人生育的男孩和女孩
      患病的概率是否相等? (填“ 相等 ” 或“ 不相等 ” )。两人生育一个健康女孩的概率为 。
      23 .( 13分) 果蝇是遗传学研究中的模式生物之一 ,有着众多的品系。 一些果蝇品系的部分性 状及基因位置情况如表所示,已知野生型为纯合子,各品系与野生型之间均仅有一对基因有差异, 且表中每对相对性状均受到一对等位基因的控制。回答下列问题:
      ( 1)研究人员以表中裂翅果蝇和野生型果蝇为亲本进行了正反交实验, F1均表现为裂翅。不 考虑 X、Y染色体同源区段。
      ① 控制裂翅的基因位于 (填 “ 常 ”“ X” 或 “ Y” )染色体上。
      ② 若让上述实验中的 F1 随机交配,则子代中裂翅果蝇所占比例为 。
      (2)研究人员让甲和乙品系果绳交配得到 F1 ,F1 果蝇均表现为卷翅灰体。研究人员认为控制卷 翅性状与黑植体性状的基因的遗传遵循自由组合定律,由表可知,其依据是 ,若 F1 与乙品系果蝇交配得 F2 ,则 F2 的表型及比例为 。
      (3)为探究控制裂翅性状的基因是否在 2号染色体上,研究人员让甲和丙品系果蝇交配得到 F1 ,再让 F1雌、雄个体相互交配得 F2 ,观察并统计 F2 的表型及比例。
      预期结果及结论:若实验结果为 ,则控 制裂翅性状的基因不在 2号染色体上;若实验结果为 , 则控制裂翅性状的基因在 2号染色体上。
      品系名称
      特征
      相关基因在染色体上的位置
      野生型
      灰体、直翅、非裂翅
      ____

      卷翅
      2号

      黑檀体
      3号

      裂翅
      待定

      相关试卷 更多

      资料下载及使用帮助
      版权申诉
      • 1.电子资料成功下载后不支持退换,如发现资料有内容错误问题请联系客服,如若属实,我们会补偿您的损失
      • 2.压缩包下载后请先用软件解压,再使用对应软件打开;软件版本较低时请及时更新
      • 3.资料下载成功后可在60天以内免费重复下载
      版权申诉
      若您为此资料的原创作者,认为该资料内容侵犯了您的知识产权,请扫码添加我们的相关工作人员,我们尽可能的保护您的合法权益。
      入驻教习网,可获得资源免费推广曝光,还可获得多重现金奖励,申请 精品资源制作, 工作室入驻。
      版权申诉二维码
      期中专区
      • 精品推荐
      • 所属专辑9份
      欢迎来到教习网
      • 900万优选资源,让备课更轻松
      • 600万优选试题,支持自由组卷
      • 高质量可编辑,日均更新2000+
      • 百万教师选择,专业更值得信赖
      微信扫码注册
      手机号注册
      手机号码

      手机号格式错误

      手机验证码 获取验证码 获取验证码

      手机验证码已经成功发送,5分钟内有效

      设置密码

      6-20个字符,数字、字母或符号

      注册即视为同意教习网「注册协议」「隐私条款」
      QQ注册
      手机号注册
      微信注册

      注册成功

      返回
      顶部
      学业水平 高考一轮 高考二轮 高考真题 精选专题 初中月考 教师福利
      添加客服微信 获取1对1服务
      微信扫描添加客服
      Baidu
      map