搜索
      上传资料 赚现金

      贵州省部分学校2024-2025学年高一下学期3月月考生物试题(解析版)

      • 313.96 KB
      • 2025-05-19 08:55:25
      • 78
      • 0
      •  
      加入资料篮
      立即下载
      贵州省部分学校2024-2025学年高一下学期3月月考生物试题(解析版)第1页
      高清全屏预览
      1/18
      贵州省部分学校2024-2025学年高一下学期3月月考生物试题(解析版)第2页
      高清全屏预览
      2/18
      贵州省部分学校2024-2025学年高一下学期3月月考生物试题(解析版)第3页
      高清全屏预览
      3/18
      还剩15页未读, 继续阅读

      贵州省部分学校2024-2025学年高一下学期3月月考生物试题(解析版)

      展开

      这是一份贵州省部分学校2024-2025学年高一下学期3月月考生物试题(解析版),共18页。试卷主要包含了选择题,非选择题等内容,欢迎下载使用。
      一、选择题:本题共16小题,每小题3分,共48分。在每小题给出的四个选项中,只有一项是符合题目要求的。
      1. 豚鼠的胰腺腺泡细胞将胰蛋白酶原运输至细胞外的过程中,不涉及( )
      A. 能量的消耗B. 生物膜的融合
      C. 载体蛋白的协助D. 生物膜的转化
      【答案】C
      【详解】细胞先将大分子包在小泡内,然后小泡与质膜融合,随后再将这些大分子分泌到细胞之外,这就是胞吐。突触前膜释放乙酰胆碱是通过突触前膜中的突触小泡和突触前膜融合,将神经递质释放到突触间隙,因此属于胞吐方式。物质出入细胞方式中,主动运输和协助扩散均需要载体蛋白的协助。
      A、分泌蛋白的合成与分泌是一个耗能过程。蛋白质在核糖体上的合成、在内质网和高尔基体中的加工以及通过囊泡运输到细胞膜并最终释放到细胞外的过程。这些步骤都需要ATP提供能量,A正确;
      BD、在分泌蛋白的合成与分泌过程中,内质网会形成囊泡将初步加工的蛋白质运送到高尔基体,高尔基体再形成囊泡将加工好的蛋白质运送到细胞膜。这些囊泡与内质网膜、高尔基体膜或细胞膜发生融合和转化,BD正确;
      C、载体蛋白主要参与的是跨膜运输,如协助扩散和主动运输。而分泌蛋白的合成与分泌过程中,蛋白质是通过囊泡运输的,而不是直接通过细胞膜的磷脂双分子层。因此,这个过程不涉及载体蛋白的协助,C错误;
      故选C。
      2. 生命起源于海洋,生命从一开始就离不开水。下列关于水的叙述,错误的是( )
      A. 一般情况下,水是细胞内含量最多的化合物
      B. 由于氢键的存在,水具有较低的比热容
      C. 生物体内的水能运送营养物质和新陈代谢产生的废物
      D. 一定范围内,结合水越多,细胞抵御干旱等不良环境的能力越强
      【答案】B
      【分析】自由水与结合水的关系:自由水和结合水可相互转化细胞含水量与代谢的关系:代谢活动旺盛,细胞内自由水水含量高;代谢活动下降,细胞中结合水水含量高。
      【详解】A、生命活动离不开水,一般情况下,水是细胞内含量最多的化合物,A正确;
      B、水分子之间易形成氢键,有较高的比热容,所以水的温度不容易改变,维持细胞生命活动相对稳定,B错误;
      C、生物体内的水能运送营养物质和新陈代谢产生的废物,是自由水的功能,C正确;
      D、一定范围内,结合水越多,细胞抵御干旱等不良环境的能力越强,代谢越慢,D正确。
      故选B。
      3. 图中的①~④表示某细胞内的部分细胞器。下列有关叙述正确的是( )
      A. 该图是在高倍光学显微镜下观察得到的
      B. 该细胞不可能含有叶绿体、细胞壁等结构
      C. 细胞器①②③④分别有2层、0层、1层、1层膜
      D. 细胞器③能对细胞器④合成的蛋白质进行加工及分类
      【答案】D
      【分析】题图分析:图中①是线粒体,②是中心体,③是高尔基体,④是核糖体。中心体一般分布在动物细胞和低等植物细胞中。
      【详解】A、该图为亚显微结构示意图,需要借助于电子显微镜才能观察到,A错误;
      B、该细胞含有中心体,可能是低等植物可能含有叶绿体、细胞壁等结构,B错误;
      C、①是线粒体,具有双层膜;②是中心体,没有膜结构;③是高尔基体,具有单层膜;④是核糖体,没有膜结构,C错误;
      D、在分泌蛋白的合成和分泌过程中,内质网会形成囊泡将初步加工的蛋白质运送到高尔基体,高尔基体对来自内质网的蛋白质进行加工、分类和包装,D正确。
      故选D。
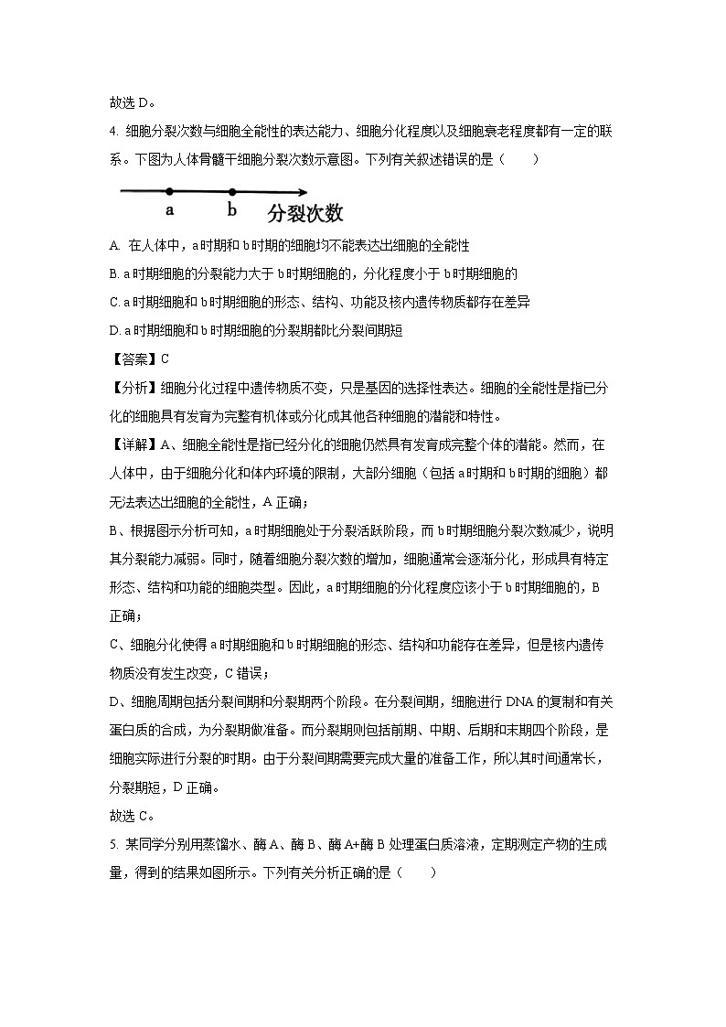
      4. 细胞分裂次数与细胞全能性的表达能力、细胞分化程度以及细胞衰老程度都有一定的联系。下图为人体骨髓干细胞分裂次数示意图。下列有关叙述错误的是( )
      A. 在人体中,a时期和b时期的细胞均不能表达出细胞的全能性
      B. a时期细胞的分裂能力大于b时期细胞的,分化程度小于b时期细胞的
      C. a时期细胞和b时期细胞的形态、结构、功能及核内遗传物质都存在差异
      D. a时期细胞和b时期细胞的分裂期都比分裂间期短
      【答案】C
      【分析】细胞分化过程中遗传物质不变,只是基因的选择性表达。细胞的全能性是指已分化的细胞具有发育为完整有机体或分化成其他各种细胞的潜能和特性。
      【详解】A、细胞全能性是指已经分化的细胞仍然具有发育成完整个体的潜能。然而,在人体中,由于细胞分化和体内环境的限制,大部分细胞(包括a时期和b时期的细胞)都无法表达出细胞的全能性,A正确;
      B、根据图示分析可知,a时期细胞处于分裂活跃阶段,而b时期细胞分裂次数减少,说明其分裂能力减弱。同时,随着细胞分裂次数的增加,细胞通常会逐渐分化,形成具有特定形态、结构和功能的细胞类型。因此,a时期细胞的分化程度应该小于b时期细胞的,B正确;
      C、细胞分化使得a时期细胞和b时期细胞的形态、结构和功能存在差异,但是核内遗传物质没有发生改变,C错误;
      D、细胞周期包括分裂间期和分裂期两个阶段。在分裂间期,细胞进行DNA的复制和有关蛋白质的合成,为分裂期做准备。而分裂期则包括前期、中期、后期和末期四个阶段,是细胞实际进行分裂的时期。由于分裂间期需要完成大量的准备工作,所以其时间通常长,分裂期短,D正确。
      故选C。
      5. 某同学分别用蒸馏水、酶A、酶B、酶A+酶B处理蛋白质溶液,定期测定产物的生成量,得到的结果如图所示。下列有关分析正确的是( )
      A. 该实验的自变量是酶的种类和反应温度
      B. 两种酶混合使用时的催化能力比酶单独使用时的更强
      C. 蒸馏水组及酶A+酶B组是对照组,另外两组都是实验组
      D. 酶A和酶B降低的活化能不同,酶B降低活化能的作用更不显著
      【答案】D
      【分析】酶是由活细胞产生的具有催化作用的有机物,绝大多数酶是蛋白质,极少数酶是RNA。酶的特性:高效性、专一性和作用条件温和的特性。酶促反应的原理:酶能降低化学反应的活化能。
      【详解】A、该实验的自变量是酶的种类及时间,反应温度为无关变量,A错误;
      B、由实验结果可知,两种酶混合使用时,达到平衡所用时间更长,说明两种酶混合使用时的催化能力比酶单独使用时的更弱,B错误;
      C、该实验的蒸馏水组是对照组,其他三组都是实验组,C错误;
      D、由实验结果可知,酶A和酶B单独使用时,酶B达到平衡所用时间更长,说明酶A和酶B降低的活化能不同,酶B降低活化能的作用更不显著,D正确。
      故选D。
      6. 细胞的生命活动离不开能量的供应。糖类、脂肪和ATP等都是细胞内的能源物质。下列有关这几种能源物质的说法,正确的是( )
      A. 糖类是主要的能源物质,细胞中的糖类都可以被水解
      B. 糖类、脂肪和ATP都可以为生命活动直接提供能量
      C. ADP能与磷酸基团结合,该过程常伴随着放能反应
      D. 剧烈运动时,骨骼肌中的ATP合成后被大量储存
      【答案】C
      【分析】ATP的结构简式是A-P~P~P,其中A代表腺苷,T是三的意思,P代表磷酸基团。合成ATP的能量来自呼吸作用或光合作用;ATP水解发生在细胞中任何需能反应的部位,ATP的合成可以发生在线粒体,叶绿体,细胞质基质。
      【详解】A、细胞中的糖类有多糖、二糖、单糖,单糖不能被水解,A错误;
      B、糖类、脂肪等有机物中储存的是稳定的化学能,ATP糖类、脂肪等有机物中储存的是稳定的化学能,B错误;
      C、ADP能与磷酸基团结合,合成ATP,需要能量,因此该过程常伴随着放能反应,C正确;
      D、细胞内的ATP含量并不大,只是转化较快,D错误。
      故选C。
      7. 孟德尔设计测交实验对分离现象的解释进行了验证,下列属于测交实验中演绎推理的内容的是( )
      A. F1体细胞中的成对遗传因子不相融合
      B. F1产生遗传因子组成不同的两种配子
      C. F1的两种配子参与受精的机会相等
      D F1测交后代中高茎植株与矮茎植株数量应该相等
      【答案】D
      【分析】孟德尔采用假说—演绎法得出了基因的分离定律和基因的自由组合定律;其基本步骤:提出问题→作出假说→演绎推理→实验验证→得出结论。
      【详解】ABC、孟德尔的假说包括生物的性状是由细胞中的遗传因子决定的;体细胞中的遗传因子成对存在;配子中的遗传因子成单存在;配子中只含有每对遗传因子中的一个。受精时雌雄配子随机结合,故“F1体细胞中的成对遗传因子不相融合,F1产生遗传因子组成不同的两种配子,F1的两种配子参与受精的机会相等”,属于假说内容,ABC错误;
      D、以F1高茎豆(Dd)与隐性纯合子矮茎豌豆(dd)杂交为例,孟德尔根据假说,推出测交后代中高茎与矮茎植株的数量比应为1:1,D正确。
      故选D。
      8. 孟德尔以豌豆作遗传实验材料,下表表示孟德尔豌豆杂交实验的部分结果。下列判断错误的是( )
      A. 根据F1全部是圆粒豌豆,判断圆粒是显性性状
      B. 根据F2中出现黄色豆荚,判断黄色豆荚是隐性性状
      C. F1红色植株自交,F2中出现红花植株与白花植株的现象叫性状分离
      D. 研究豆荚颜色的实验中,F2中纯合子数量明显多于杂合子
      【答案】D
      【分析】分离定律的实质:在生物的体细胞中,控制同一性状的遗传因子成对存在,不相融合;在形成配子时,成对的遗传因子发生分离,分离后的遗传因子分别进入不同的配子中,随配子遗传给后代。
      【详解】A、圆粒和皱粒杂交,F1全为圆粒,说明圆粒是显性性状,A正确;
      B、F1全为绿色,F2出现黄色,说明黄色豆荚是隐性性状,B正确;
      C、红色与白色杂交,F1全为红色,说明红色为显性,F1红色植株自交,F2中出现红花植株与白花植株的现象叫性状分离,C正确;
      D、研究豆荚颜色的实验中,F1为绿色杂合子,F2中纯合子数量等于杂合子,均为1/2,D错误。
      故选D。
      9. 荷兰豆属于自花传粉的植物。荷兰豆的白花和紫红花受一对遗传因子控制,用纯种白花荷兰豆与纯种紫红花荷兰豆进行杂交实验,如图所示。下列相关叙述错误的是( )
      A. F2中紫红花:白花=3:1
      B. 若F2植株自交,则F3中紫红花:白花=5:3
      C. 若F2紫红花植株自交,则F3白花植株占1/6
      D. 进行人工异花传粉时,母本需去雄蕊、父本需去雌蕊
      【答案】D
      【分析】分离定律的实质:在生物的体细胞中,控制同一性状的遗传因子成对存在,不相融合;在形成配子时,成对的遗传因子发生分离,分离后的遗传因子分别进入不同的配子中,随配子遗传给后代。
      【详解】A、亲本为紫红花和白花杂交,F1都为紫红花,因此紫红花为显性,双亲纯合,则亲本为AA、aa,F1为Aa,F1自交产生F2为紫红花(A_):白花(aa)=3:1,A正确;
      B、若F2植株(1/4AA、1/2Aa、1/4aa)自交,产生白花为1/2×1/4+1/4=3/8,紫红花为5/8,F3中紫红花:白花=5:3,B正确;
      C、若F2紫红花植株(1/3AA、2/3Aa)自交,产生的白花为2/3×1/4=1/6,C正确;
      D、荷兰豆属于自花传粉的植物,进行人工异花传粉时,母本需去雄蕊、父本不需要去雌蕊,D错误。
      故选D。
      10. 在一对相对性状分离比的模拟实验中,下列操作正确的是( )
      A. 两个小桶内小球的总数量须相等
      B. 每个小桶内两种颜色的小球数量相等
      C. 选择透明的小桶以便于观察桶内小球
      D. 已经抓取的小球不能放回小桶
      【答案】B
      【分析】分离定律的实质:在生物的体细胞中,控制同一性状的遗传因子成对存在,不相融合;在形成配子时,成对的遗传因子发生分离,分离后的遗传因子分别进入不同的配子中,随配子遗传给后代。两小桶分别代表雌、雄生殖器官,两小桶内的小球分别代表雌、雄配子。
      【详解】AB、因为雄配子总数远比雌配子多,两个小桶内小球的总数量可以不相等,但每个小桶内两种颜色的小球数量必须相等,A错误,B正确;
      C、选择透明的小桶不利于随机抓取,C错误;
      D、为了保证每次取到小球的概率不受影响,每个桶内的小球取出后,都必须放回原桶,D错误。
      故选B。
      11. 斑马鱼体表的条纹花纹与豹斑花纹是由一对等位基因控制的一对相对性状。两条条纹鱼杂交,F1中豹斑鱼占1/4。下列实验结果中,可能出现的是( )
      A. F1中两条条纹鱼杂交,F2中豹斑鱼占1/4
      B. F1中两条豹斑鱼杂交,F2中条纹鱼占1/4
      C. F1中一条条纹鱼与豹斑鱼杂交,F2不出现豹斑鱼
      D. F1中一条条纹鱼与豹斑鱼杂交,F2中豹斑鱼占1/2
      【答案】ACD
      【分析】分离定律的实质:在生物的体细胞中,控制同一性状的遗传因子成对存在,不相融合;在形成配子时,成对的遗传因子发生分离,分离后的遗传因子分别进入不同的配子中,随配子遗传给后代。
      【详解】A、两条条纹鱼杂交,F1中豹斑鱼占1/4,说明条纹为显性,且双亲可能为Aa、Aa,也可能为XAXa、XAY,若F1中两条条纹鱼(Aa×Aa或XAXa×XAY)杂交,F2中豹斑鱼占1/4,A正确;
      B、豹斑鱼为隐性,则F1中两条豹斑鱼杂交,F2全为豹斑鱼,不会出现条纹鱼,B错误;
      C、如果条纹鱼为纯合子(AA或XAXA),则与豹斑鱼(aa或XaY)杂交,子代不出现豹斑鱼(aa或XaY或XaXa),C正确;
      D、F1中一条条纹鱼(Aa或XAXa)与豹斑鱼(aa或XaY)杂交,F2中豹斑鱼占1/2,D正确。
      故选ACD。
      12. 两对相对性状的杂交实验中,F2中出现了重组性状(不同于亲本的性状组合)——黄色皱粒、绿色圆粒,实验过程如图所示。若以下列纯合个体作亲本进行相同的杂交实验,则F2中会出现重组性状的是( )
      A. 绿色圆粒与绿色皱粒
      B. 绿色圆粒与黄色圆粒
      C. 绿色圆粒与黄色皱粒
      D. 黄色皱粒与黄色圆粒
      【答案】C
      【分析】基因自由组合定律的实质是:位于非同源染色体上的非等位基因的分离或自由组合是互不干扰的;在减数分裂过程中,同源染色体上的等位基因彼此分离的同时,非同源染色体上的非等位基因自由组合。
      【详解】据题图分析可知,F1黄色圆粒自交,F2出现黄色圆粒、黄色皱粒、绿色圆粒、绿色皱粒,由此可知黄色与圆粒都是显性性状,设颜色和形状两对基因分别用 Y/y、R/r 表示,绿色圆粒(yyRR)×绿色皱粒(yyrr)→yyRr(F1)自交→yyR_、yyrr(F2),即F2中没出现重组性状;绿色圆粒(yyRR)×黄色圆粒(YYRR)→YyRR(F1)自交→Y RR、yyRR(F2),即F2中没出现重组性状;绿色圆粒(yyRR)×黄色皱粒(YYrr)→YyRr(F1)自交→Y_R_、Y_rr、yyR_、yyrr(F2),即F2中出现了重组性状;黄色皱粒(YYrr)×黄色圆粒(YYRR)→YYRr(F1)自交→YYR_、YYrr(F2),即F2中没出现重组性状,ABD错误,C正确。
      故选C。
      13. 某种动物的直毛(B)对卷毛(b)为显性,黑色毛(D)对白色毛(d)为显性,控制这两对性状的基因独立遗传。基因型为Bbdd的个体与X交配,子代的表型及其比例为直毛黑色:卷毛黑色:直毛白色:卷毛白色=3:1:3:1。若X和与其自身基因型相同的个体交配,则子代中卷毛黑色个体占( )
      A. 1/8B. 3/8C. 3/16D. 9/16
      【答案】C
      【分析】后代分离比推断法:(1)若后代分离比为显性∶隐性=3∶1,则亲本的基因型均为杂合子;(2)若后代分离比为显性∶隐性=1∶1,则亲本一定是测交类型,即一方是杂合子,另一方为隐性纯合子;(3)若后代只有显性性状,则亲本至少有一方为显性纯合子。
      【详解】Bbdd×X→直毛黑色:卷毛黑色:直毛白色:卷毛白色=3:1∶3:1,即黑色:白色=1:1,直毛:卷毛=3∶1,因此X的基因型为 BbDd,BbDd×BbDd→9/16 B_D_(直毛黑色)、3/16 bbD_(卷毛黑色)、3/16 B_dd(直毛白色)、1/16 bbdd(卷毛白色),ABD错误,C正确。
      故选C。
      14. 某自花传粉植物花瓣颜色由独立遗传的两对等位基因B/b和Y/y控制,b、y基因无具体遗传效应,相关代谢过程如图所示。将蓝花植株(♀)与黄花植株(♂)杂交得F1,取F1红花植株自交,所得F2中红花:黄花:蓝花:白花=7:3:1:1。推测可能不能参与受精作用的配子是( )
      A. 基因型为BY的雌配子
      B. 基因型为By的雄配子
      C. 基因型为bY的雌配子
      D. 基因型为by的雄配子
      【答案】B
      【分析】自由组合定律的实质是:位于非同源染色体上的非等位基因的分离或自由组合是互不干扰的;在减数分裂过程中,同源染色体上的等位基因彼此分离的同时,非同源染色体上的非等位基因自由组合。
      【详解】分析题图可知,白花的基因型为bbyy,蓝花的基因型为B_yy,黄花的基因型为bbY_,红花的基因型为B_Y_,将蓝花植株(♀)与黄花植株(♂)杂交得F1,取F1红花植株自交,F1红花植株自交所得F2中出现了黄花(bbY_)和蓝花(B_yy)的个体,说明F1同时含有Y、y和B、b基因,故F1红花的基因型为BbYy。若没有致死现象,子二代的基因型及比例应是B_Y_:bbY_:B_yy:bbyy=9:3:3:1,而实验结果是7:3:1:1,说明有致死现象,且属于配子致死。白花的基因型是bbyy,则可推知含有by的雌、雄配子都是可育的,又由于B_yy(蓝花)的份数是1而不是3,可推知含有By的雌配子或雄配子致死,B正确。
      故选B。
      15. 选择豌豆作为实验材料是孟德尔获得成功的原因之一。豌豆作为遗传实验材料的优点不包括( )
      A. 具有多对易于区分的相对性状,易于观察、统计
      B. 后代数量多,易收集到用于统计分析的大量数据
      C. 花大,易进行去雄、套袋、人工异花传粉等操作
      D. 控制性状的遗传因子在体细胞中成对存在,在配子中单个存在
      【答案】D
      【分析】豌豆作为遗传学实验材料容易取得成功的原因是:(1)豌豆是严格的自花、闭花授粉植物,在自然状态下一般为纯种;(2)豌豆具有多对易于区分的相对性状,易于观察;(3)豌豆的花大,易于操作;(4)豌豆生长期短,易于栽培。
      【详解】A、豌豆具有多对易于区分的相对性状,如高茎与矮茎、圆粒与皱粒等。这些性状在豌豆植株上表现明显,易于观察和统计,从而有助于孟德尔进行准确的遗传分析,A正确;
      B、 豌豆是自花、闭花授粉植物,在自然状态下是纯种。同时,豌豆植株能产生大量的种子,即后代数量多。这使得孟德尔能够收集到足够多的数据用于统计分析,从而得出可靠的遗传规律,B正确;
      C、豌豆花大,其结构特点使得去雄、套袋、人工异花传粉等操作相对容易进行,这是用豌豆作为遗传实验材料孟德尔获得成功的重要原因,C正确;
      D、多数动物、部分植物的体内,控制性状的遗传因子一般都是在体细胞中成对存在,在配子中单个存在,因此D项不属于豌豆作为遗传实验材料的优点,D错误。
      故选D。
      16. 某自花传粉植物的花色性状由三对独立遗传的等位基因A/a、B/b、C/c控制。当基因型中有两个A基因时开白花,只有一个A基因时开乳白花,三对基因均为隐性时开金黄花,其余情况均开黄花。下列叙述错误的是( )
      A. 稳定遗传的黄花植株的基因型有3种
      B. 白花植株的自交后代均为白花植株
      C. 基因型为AaBbCc的植株自交,后代中乳白花植株占1/4
      D. 基因型为AaBbCc的植株测交,后代中金黄花植株占1/8
      【答案】C
      【分析】基因自由组合定律的实质是:位于非同源染色体上的非等位基因的分离或自由组合是互不干扰的;在减数分裂过程中,同源染色体上的等位基因彼此分离的同时,非同源染色体上的非等位基因自由组合。
      【详解】A、由题意可知,白花对应的基因型为AA__,乳白色的基因型为Aa__,金黄色的基因型为aabbdd,其余为黄色,能稳定遗传的黄花植株的基因型aa BB CC、aa BB cc、aa bb CC,共3种,A正确;
      B、白花对应的基因型为AA_ _,由于AA自交后仍为AA,不会发生性状分离,故白花植株自交后代全部开白花,B正确;
      C、基因型为AaBbCc的植株自交,后代会出现1/4AA _ _(白花),1/2Aa_(乳白 花),1/4aa_(黄花和金黄花),C错误;
      D、基因型AaBbCc的植株测交(AaBbCc× aabbcc),后代基因型为aabbcc(金黄花),概率为(1/2)×(1/4)=1/8,D正确。
      故选C。
      二、非选择题:本题共5小题,共52分。
      17. 用2ml·L-1的KNO3溶液和2ml·L-1的蔗糖溶液分别浸泡紫色洋葱鳞片叶外表皮细胞,观察细胞的质壁分离现象,原生质体(植物细胞去除细胞壁后的结构)的体积变化情况如表所示。回答下列问题:
      (1)该实验选择紫色洋葱鳞片叶外表皮细胞,从细胞结构方面分析,原因是 ______ 。
      (2)根据表格数据可判断,溶液A很可能为2ml·L-1的 ______ 溶液,判断依据是 ______ 。
      (3)浸泡在溶液B中的原生质体的相对体积在0~120s的变化说明,细胞的 ______ (填“吸水”或“失水”)能力逐渐增强。
      (4)在180s时,处于2ml·L-1溶液B中细胞的细胞壁与原生质层之间充满了 ______ ;与120s时相比,180s时溶液A中植物细胞的中央大液泡的体积 ______ ,颜色 ______ 。
      (5)在240s时,溶液A中的植物细胞的细胞液浓度 ______ (填“大于”“等于”或“小于”)其初始状态时的细胞液浓度。
      【答案】(1)紫色洋葱鳞片叶外表皮细胞有细胞壁、紫色的中央大液泡
      (2)①. KNO3 ②. 溶液A中原生质体的相对体积先减小后复原,说明溶液A中的溶质可以进入液泡内使细胞液浓度增大,而KNO3能被植物吸收进入细胞液,蔗糖(在一定时间内)不能被植物吸收进入细胞液
      (3)吸水 (4)①. 蔗糖溶液(或溶液B) ②. 变大 ③. 变浅
      (5)大于
      【分析】植物细胞的吸水和失水:①当外界溶液浓度大于细胞液浓度时,植物细胞失水,出现质壁分离现象。②当外界溶液浓度小于细胞液浓度时,植物细胞吸水,出现质壁分离复原现象。
      【小问1详解】
      紫色洋葱鳞片叶外表皮细胞有细胞壁、紫色的中央大液泡,最容易观察到质壁分离现象。
      【小问2详解】
      溶液A中原生质体的相对体积先减小后复原,说明溶液A中的溶质可以进入液泡内使细胞液浓度增大,而KNO3能被植物吸收进入液泡,使细胞液浓度变大,蔗糖在一定时间内不能进入细胞液。
      【小问3详解】
      浸泡在溶液B中的原生质体的相对体积在0∼120s内逐渐减小,说明细胞正在不断失水。由于细胞失水,细胞液的浓度会逐渐增大,因此细胞的吸水能力也会逐渐增强。
      【小问4详解】
      细胞壁是全透的,原生质层具有选择透过性,因此,在一定时间内,蔗糖可以通过细胞壁而不能通过原生质层。在180s时,处于2ml·L-1溶液B中细胞的细胞壁与原生质层之间充满了蔗糖溶液;与120s时相比,180s时溶液A中植物细胞质壁分离后复原,细胞吸水,中央大液泡的体积变大,颜色变浅。
      【小问5详解】
      在240s时,溶液A中的植物细胞原生质体相对体积与之前相同,但是有部分KNO3已进入液泡,与初始状态相比,细胞液浓度变大。
      18. 光合作用是植物体重要的生命活动。回答下列问题:
      (1)植物在光照条件下,光合作用的光反应为暗反应提供的还原剂是______。此时,细胞中合成ATP的场所有______。
      (2)暗反应主要包括______和C3的还原两个过程。若突然停止光照,则短时间内C3的含量将______,原因是______。
      (3)若叶片的气孔因环境因素而大量关闭,则会导致光合速率______(填“上升”或“下降”),原因是______。
      (4)在最适温度下,菠菜对CO2的吸收速率随光照强度的变化情况如图所示。若菠菜的呼吸速率不变,则至少在b点光照强度下光照______h,才能维持其正常的生命活动。

      【答案】(1)①. NADPH(或还原型辅酶Ⅱ) ②. 细胞质基质、线粒体和叶绿体
      (2)①. CO2的固定 ②. 增多 ③. 光反应产生的NADPH 和 ATP 减少,C3 还原的速率减慢,但短时间内形成C3的速率不变,故C3含量将增多
      (3)①. 下降 ②. 气孔关闭导致外界进入叶片的CO2减少,使光合作用暗反应速率下降 (4)8
      【分析】光合作用:①光反应场所在叶绿体类囊体薄膜,发生水的光解、ATP和NADPH的生成;②暗反应场所在叶绿体的基质,发生CO2的固定和C3的还原,消耗ATP和NADPH。
      【小问1详解】
      植物在光照条件下,光反应产生的NADPH在暗反应中的作用是作为活泼的还原剂参与暗反应 ,并为暗反应提供能量,此时植物细胞既可以进行光合作用又进行呼吸作用,故细胞中合成ATP的场所有细胞质基质、线粒体和叶绿体。
      【小问2详解】
      暗反应总体包括 CO2的固定和C3的还原两个过程。若突然停止光照,则光反应产生的NADPH 和 ATP 减少,C3还原的速率减慢,但短时间内C5和 CO2形成C3的速率不变,导致C3含量将增多。
      【小问3详解】
      若叶片的气孔因环境因素而大量关闭,则会使外界进入叶片的CO2减少,使光合作用暗反应速率下降,从而导致光合速率下降。
      【小问4详解】
      要维持正常的生命活动,菠菜在一昼夜内须有有机物的积累,若在b点光照强度下光照Xh,黑暗处理时间为(24-X)h,故2mX>m(24-X),求得X>8。
      19. 某植物花色有紫色、粉色、白色,分别受基因A1、A2、A3控制,其中任意两种基因之间均为等位基因。现利用紫色甲、紫色乙以及基因型为A3A3的白色品系进行实验,其中有一种纯合植株致死,结果如图所示。回答下列问题:
      (1)该植物紫色花、粉色花、白色花______(填“属于”或“不属于”)相对性状。
      (2)紫色甲、紫色乙的基因型分别是______、______。
      (3)组合③的子代中,紫色花植株与粉色花植株数量比不是3:1的原因是基因型为______的植株死亡;其中,紫色花植株的基因型是______。
      (4)组合①与②的子代紫色花植株杂交,子代中有______种基因型的植株,其中纯合子占______;组合①的子代粉色花植株与组合②的子代紫色花植株杂交,子代中有______种花色的植株。
      【答案】(1)属于 (2)①. A1A2 ②. A1A3
      (3)①. A1A1 ②. A1A2或A1A3
      (4)①. 2 ②. 1/3 ③. 3
      【分析】因分离定律实质:在杂合子细胞中,位于一对同源染色体上的等位基因,具有一定的独立性;当细胞进行减数分裂,等位基因会随着同源染色体的分开而分离,分别进入两个配子当中,独立地随配子遗传给后代。
      【小问1详解】
      相对性状是指一种生物的同一性状的不同表现类型,该植物紫色花、粉色花、白色花属于相对性状。
      【小问2详解】
      组合①的子代出现粉色花植株,说明紫色甲的基因型为 A1A2,组合②的子代出现白色花植株,说明紫色乙的基因型为 A1 A3。
      【小问3详解】
      组合③的子代中,紫色花植株与粉色花植株数量比是 2:1而不是3:1,原因是基因型为 A1A1的植株死亡;子代中紫色花植株的基因型是 A1A2 或 A1A3。
      【小问4详解】
      组合①与②的子代紫色花植株基因型均为 A1A3,杂交子代中,1/4 A1A1(死亡) ,2/4 A1A3,1/4 A3A33种基因型植株,其中纯合子占 1/3;组合①的子代粉色花植株(A2A3)与组合②的子代紫色花植株(A1A3)杂交,子代中有 A1A2(紫花)、A1A3(紫花)、A2A3(粉花)、A3A3(白花)3种花色。
      20. 某品系家猫的毛色有黑色、棕色和黄色,由独立遗传的等位基因A/a、B/b控制,同时含基因A和基因B的个体表现为黑色,不含基因A和基因B的个体表现为黄色,其他基因的个体表现为棕色,两对基因的遗传都与性别无关。回答下列问题:
      (1)该品系家猫中,黑猫有关毛色的基因型有___________种。纯合棕猫的基因型是___________。
      (2)两只黑猫交配,子代中有棕猫和黄猫;若这两只黑猫再次交配,则子代中出现黑猫的概率是___________。
      (3)现有一只健壮的成年棕色雄猫,请设计杂交实验方案判断其是纯合子还是杂合子。
      实验方案:___________。
      结果及结论:___________。
      【答案】(1)①. 4 ②. AAbb和aaBB
      (2)9/16 (3)①. 让该棕色熊猫与多只黄色雌猫进行杂交,观察后代的性状表现 ②. 若子代均为棕色猫,则该雄猫为纯合子;
      若子代中有棕色猫和黄色猫,则该熊猫为杂合子。
      【分析】基因分离定律的实质:在杂合子的细胞中,位于一对同源染色体上的等位基因,具有一定的独立性;生物体在进行减数分裂形成配子时,等位基因会随着同源染色体的分开而分离,分别进入到两个配子中,独立地随配子遗传给后代。
      基因自由组合定律的实质:生物体在进行减数分裂形成配子时,等位基因会随着同源染色体的分开而分离,同时非同源染色体上的非等位基因会自由组合。
      【小问1详解】
      题意显示,同时含基因A和基因B的个体表现为黑色,则该品系家猫中,黑猫有关毛色的基因型有4种,分别为AABB、AaBB、AABb、AaBb。不含基因A和基因B的个体表现为黄色,其他基因的个体表现为棕色,即纯合棕猫的基因型是AAbb和aaBB。
      【小问2详解】
      两只黑猫交配,子代中有棕猫和黄猫(aabb),据此可推测两只黑猫的基因型均为AaBb;若这两只黑猫(AaBb)再次交配,则子代中出现黑猫的概率是3/4×3/4=9/16。
      【小问3详解】
      现有一只健壮的成年棕色雄猫(AAbb、aaBB、Aabb、aaBb),为判断其是纯合子还是杂合子则可以设计测交实验,即实验方案为:让该棕色熊猫与多只黄色雌猫进行杂交,观察后代的性状表现即可。
      结果及结论:若该棕色熊猫的基因型为AAbb或aaBB,即为纯合子,则其子代均为棕色猫;
      若该棕色熊猫的基因型为Aabb或aaBb,即为杂合子,则其子代中有棕色猫和黄色猫。
      21. 人类ABO血型的四种表型对应的基因组成如下表所示,两对基因分别位于9号、19号染色体上。据表回答下列问题:
      (1)人类ABO血型的遗传遵循基因的______定律。
      (2)人群中,基因型种类最多的血型是______型,共有______种;夫妇均为O型血,______(填“能”或“不能”)生出AB型血的孩子。
      (3)夫妇均为AB型血,且生有一个O型血的孩子。①该O型血孩子的基因型是______。②该夫妇再生育一个O型血男孩的可能性是______。
      【答案】(1)(分离定律和)自由组合
      (2)①. O ②. 8 ③. 不能
      (3)① hhIAIA或hhIBIB或hhIAIB ②. 1/8
      【分析】基因分离定律和自由组合定律的实质:进行有性生殖的生物在进行减数分裂产生配子的过程中,位于同源染色体的等位基因随同源染色体分离而分离,分别进入不同的配子中,随配子独立遗传给后代;同时位于非同源染色体上的非等位基因进行自由组合。
      【小问1详解】
      据题干信息分析可知,基因IA、IB、i和基因H、h两对基因分别位于9号、19号染色体上,即二者属于非同源染色体上的非等位基因,因此,人类ABO血型的遗传遵循基因的(分离定律和)自由组合定律。
      【小问2详解】
      根据题意可知,人群中A型血的基因型为HHIAIA、HhIAi、HHIAIA、HhIAi,B型血的基因型为HHIBIB、HhIBi、HHIBIB、HhIBi,均有4种;AB 型血的人的基因型有HHIAIB、HhIAIB2种,O型血的人的基因型有H_ii(HHii、Hhii,2种)、hh_ _(hhIAIA、hhIAIi、hhIBIB、hhIBIi、hhIAIB、hhii,6种),共8种;夫妇均为O型血,不论是H_ii与 H_ii、hh_ _与hh_ _ 还是 H_ii与 hh_ _,都不能生出AB型血(H_IAIB)的孩子。
      【小问3详解】
      夫妇均为AB型血,且生有一个O型血的孩子,则该夫妇的基因型均为HhIAIB,该O型血孩子的基因型是 hhIAIA或hhIBIB或hhIAIB;该夫妇再生育一个O型血男孩的可能性是1/4×1/2=1/8。
      性状
      亲本
      F1性状
      F2性状及个体数
      种子形状
      圆粒×皱粒
      圆粒
      圆粒5474
      皱粒1850
      花的颜色
      红色×白色
      红色
      红色705
      白色224
      豆荚形状
      饱满×不饱满
      饱满
      饱满882
      不饱满299
      豆荚颜色(未成熟)
      绿色×黄色
      绿色
      绿色428
      黄色152
      时间/s/原生质体的相对体积/溶液
      0
      60
      120
      180
      240
      A
      100
      61
      45
      62
      100
      B
      100
      40
      35
      30
      30
      血型
      A
      B
      AB
      O
      基因型
      H_IAIA、H_IAi
      H_IBIB、H_IBi
      H_IAIB
      H_ii、hh_

      相关试卷 更多

      资料下载及使用帮助
      版权申诉
      • 1.电子资料成功下载后不支持退换,如发现资料有内容错误问题请联系客服,如若属实,我们会补偿您的损失
      • 2.压缩包下载后请先用软件解压,再使用对应软件打开;软件版本较低时请及时更新
      • 3.资料下载成功后可在60天以内免费重复下载
      版权申诉
      若您为此资料的原创作者,认为该资料内容侵犯了您的知识产权,请扫码添加我们的相关工作人员,我们尽可能的保护您的合法权益。
      入驻教习网,可获得资源免费推广曝光,还可获得多重现金奖励,申请 精品资源制作, 工作室入驻。
      版权申诉二维码
      欢迎来到教习网
      • 900万优选资源,让备课更轻松
      • 600万优选试题,支持自由组卷
      • 高质量可编辑,日均更新2000+
      • 百万教师选择,专业更值得信赖
      微信扫码注册
      手机号注册
      手机号码

      手机号格式错误

      手机验证码 获取验证码 获取验证码

      手机验证码已经成功发送,5分钟内有效

      设置密码

      6-20个字符,数字、字母或符号

      注册即视为同意教习网「注册协议」「隐私条款」
      QQ注册
      手机号注册
      微信注册

      注册成功

      返回
      顶部
      学业水平 高考一轮 高考二轮 高考真题 精选专题 初中月考 教师福利
      添加客服微信 获取1对1服务
      微信扫描添加客服
      Baidu
      map