若您为此资料的原创作者,认为该资料内容侵犯了您的知识产权,请扫码添加我们的相关工作人员,我们尽可能的保护您的合法权益。
1/23
2/23
3/23
还剩20页未读,
继续阅读
山东省实验中学2024-2025学年高一下学期3月阶段性检测历史试题(原卷版+解析版)
展开
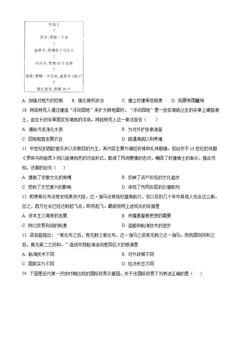
这是一份山东省实验中学2024-2025学年高一下学期3月阶段性检测历史试题(原卷版+解析版),共23页。试卷主要包含了 据《摩奴法典》记载, 下图是古代某帝国形势图等内容,欢迎下载使用。
相关试卷
山东省实验中学2024-2025学年高二下学期6月阶段性测试历史试题(解析版):
这是一份山东省实验中学2024-2025学年高二下学期6月阶段性测试历史试题(解析版),共14页。试卷主要包含了单选题,材料题,综合题等内容,欢迎下载使用。
山东省实验中学2024-2025学年高二下学期期中考试历史试题(原卷版+解析版):
这是一份山东省实验中学2024-2025学年高二下学期期中考试历史试题(原卷版+解析版),共25页。试卷主要包含了 下图为商代王位世系图等内容,欢迎下载使用。
山东省济南市山东师范大学附属中学2024-2025学年高二下学期3月阶段性检测历史试题(原卷版+解析版):
这是一份山东省济南市山东师范大学附属中学2024-2025学年高二下学期3月阶段性检测历史试题(原卷版+解析版),共22页。
相关试卷 更多
资料下载及使用帮助
版权申诉
- 1.电子资料成功下载后不支持退换,如发现资料有内容错误问题请联系客服,如若属实,我们会补偿您的损失
- 2.压缩包下载后请先用软件解压,再使用对应软件打开;软件版本较低时请及时更新
- 3.资料下载成功后可在60天以内免费重复下载
版权申诉
免费领取教师福利

