搜索
      上传资料 赚现金

      山东省临沂市河东区、费县2024-2025学年高二下学期期中联考政治试题(原卷版+解析版)

      • 29.2 KB
      • 2025-05-18 13:35:47
      • 126
      • 0
      • 首发最新试卷真题
      加入资料篮
      立即下载
      山东省临沂市河东区、费县2024-2025学年高二下学期期中联考政治试题(原卷版+解析版)第1页
      高清全屏预览
      1/6
      山东省临沂市河东区、费县2024-2025学年高二下学期期中联考政治试题(原卷版+解析版)第2页
      高清全屏预览
      2/6
      山东省临沂市河东区、费县2024-2025学年高二下学期期中联考政治试题(原卷版+解析版)第3页
      高清全屏预览
      3/6
      还剩3页未读, 继续阅读

      山东省临沂市河东区、费县2024-2025学年高二下学期期中联考政治试题(原卷版+解析版)

      展开

      这是一份山东省临沂市河东区、费县2024-2025学年高二下学期期中联考政治试题(原卷版+解析版),共6页。试卷主要包含了 张某与李某于2020年结婚等内容,欢迎下载使用。
      2025.4
      (命题范围:选必二第2—4单元,选必三第1—2单元)
      注意事项:
      1.答卷前,考生务必将自己的姓名、考生号等填写在答题卡和试卷指定位置。
      2.回答选择题时,选出每小题答案后,用铅笔把答题卡上对应题目的答案标号涂黑。如需改动,用橡皮擦干净后,再选涂其他答案标号。回答非选择题时,将答案写在答题卡上。写在本试卷上无效。
      3.考试结束后,只将答题卡交回即可。
      一、选择题(本题共15小题,每小题3分,共45分。在每小题给出的四个选项中,只有一个选项是最符合题目要求的)
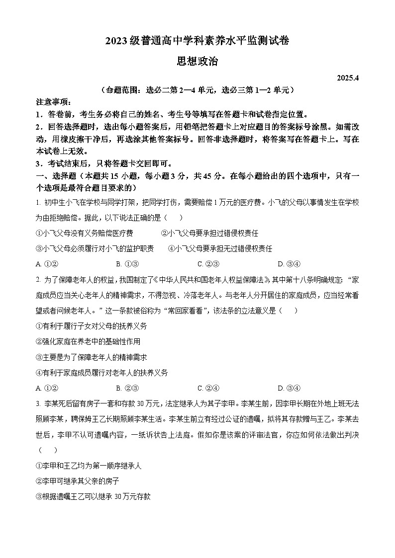
      1. 初中生小飞在学校与同学打架,把同学打伤,需要赔偿1万元的医疗费。小飞的父母以事情发生在学校为由拒绝赔偿。据此,以下说法正确的是( )
      ①小飞父母没有义务赔偿医疗费 ②小飞父母要承担过错侵权责任
      ③小飞父母必须履行对小飞的监护职责 ④小飞父母要承担无过错侵权责任
      A. ①②B. ①③C. ②③D. ③④
      2. 为了保障老年人的权益,我国制定了《中华人民共和国老年人权益保障法》,其中第十八条明确规定:“家庭成员应当关心老年人的精神需求,不得忽视、冷落老年人。与老年人分开居住的家庭成员,应当经常看望或者问候老年人。”这一条款被俗称为“常回家看看”,该法条的立法意义是( )
      ①有利于履行子女对父母的抚养义务
      ②强化家庭在养老中的基础性作用
      ③主要是为了保障老年人的精神需求
      ④有利于家庭成员履行对老年人的扶养义务
      A. ①②B. ②③C. ②④D. ③④
      3. 李某死后留有房子一套和存款30万元,法定继承人为其子李甲。李某生前,因李甲长期在外地上班无法照顾李某,聘保姆王乙长期照顾李某生活。李某生前立有经过公证的遗嘱,拟将其存款赠与王乙。李某去世后,李甲不认可遗嘱内容,一纸诉状告上法庭。假如你是该案的评审法官,你应如何依法做出判决( )
      ①李甲和王乙均第一顺序继承人
      ②李甲可继承其父亲的房子
      ③根据遗嘱王乙可以继承30万元存款
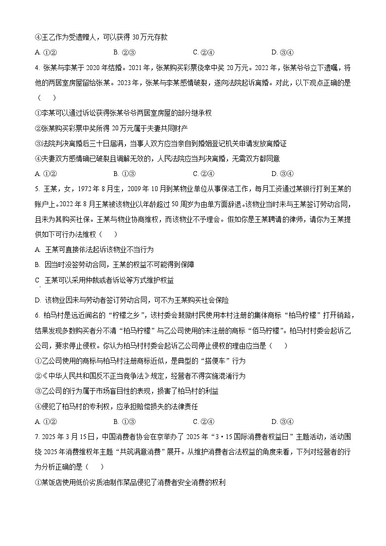
      ④王乙作为受遗赠人,可以获得30万元存款
      A. ①②B. ②③C. ②④D. ③④
      4. 张某与李某于2020年结婚。2021年,张某购买彩票侥幸中奖20万元。2022年,张某爷爷立下遗嘱,将他的两居室房屋留给张某。2023年,张某与李某感情破裂,遂向法院起诉离婚。对此,以下观点正确的是( )
      ①李某可以通过诉讼获得张某爷爷两居室房屋的部分继承权
      ②张某购买彩票中奖所得20万元属于夫妻共同财产
      ③法院判决离婚后三十日届满,当事人双方应当亲自到婚姻登记机关申请发放离婚证
      ④夫妻双方感情确已破裂且调解无效的,人民法院应当判决离婚,无需双方都同意
      A. ①②B. ①③C. ②④D. ③④
      5. 王某,女,1972年8月生,2009年10月到某物业单位从事保洁工作,每月工资通过某银行打到王某的账户上。2022年8月王某被该物业以年龄超过50周岁为由单方面辞退。该物业当时未与王某签订劳动合同,且未为其购买社保。王某与物业协商维权,而该物业不予理会。假如你是王某聘请的律师,请你为王某提供如下可行办法维权( )
      A. 王某可直接依法起诉该物业不当行为
      B. 因当时没签劳动合同,王某的权益不可能得到保障
      C 王某可以采用仲裁或者诉讼等方式维护权益
      D. 该物业因未与劳动者签订劳动合同,可不为王某购买社会保险
      6. 柏马村是远近闻名的“柠檬之乡”,该村委会鼓励村民使用本村注册的集体商标“柏马柠檬”打开销路,结果发现多数购买者分不清“柏马柠檬”与乙公司使用的未注册的商标“佰马柠檬”。柏马村村委会起诉乙公司,要求停止侵权。你认为柏马村村委会起诉乙公司停止侵权的理由应当是( )
      ①乙公司使用的商标与柏马村注册商标近似,是典型的“搭便车”行为
      ②《中华人民共和国反不正当竞争法》规定,经营者不得实施混淆行为
      ③乙公司行为属于市场盲目性的表现,损害了柏马村的利益
      ④侵犯了柏马村的专利权,应承担赔偿损失的法律责任
      A. ①②B. ①③C. ②④D. ③④
      7. 2025年3月15日,中国消费者协会在京举办了2025年“3·15国际消费者权益日”主题活动,活动围绕2025年消费维权年主题“共筑满意消费”展开。从维护消费者合法权益的角度来看,下列对经营者的行为分析正确的是( )
      ①某饭店使用低价劣质油制作菜品侵犯了消费者安全消费的权利
      ②某超市使用防盗货柜摆放待售商品侵犯了消费者的自主选择权
      ③某商家组织虚假交易并作虚假的商业宣传侵犯了消费者的财产权
      ④某厂随包装提供真实、全面的产品说明书维护了消费者的知情权
      A. ①②B. ①④C. ②③D. ③④
      8. 2024年王某大学毕业后,响应党和国家的创业要求,依靠自己掌握的科学技术,个人独资创办了一家自主加工企业,带动了家乡父老共同致富。对此,下列说法正确的是( )
      ①该企业可以冠名有限责任公司
      ②王某需要以个人资产对企业债务承担无限责任
      ③王某缴纳个人所得税依法享有专项附加扣除的权利
      ④王某应诚信经营,及时依法足额缴纳企业所得税
      A. ①②B. ①③C. ②③D. ②④
      9. 权利救济是指在权利人的实体权利遭受侵害的时候,由有关机关或个人在法律所允许的范围内采取一定的补救措施消除侵害,使得权利人获得一定的补偿或者赔偿,以保护权利人的合法权益。下列救济途径符合法律规定的是( )
      ①李某和王某的调解协议经法院依法确认有效后,王某拒绝履行,李某可向法院申请强制执行
      ②张某与祁某因购车发生纠纷,双方约定了仲裁,张某遂提出仲裁申请
      ③赵某与吴某因子女监护问题发生纠纷,双方约定了仲裁,赵某遂提出仲裁申请
      ④孙某对自己因驾车违章而受到交警部门处罚不服,遂向当地机关提出仲裁申请
      A. ①②B. ①③C. ②④D. ③④
      10. 诉讼就是打官司,打官司其实就是打证据,证据是打官司能否取胜的关键砝码。主张权利要靠举证,以下关于举证责任说法可取的是( )
      ①在甲与乙围绕着借款进行的民事诉讼中,甲作为原告应负举证责任
      ②某企业要免除自己的行为与周围土地减产之间的因果关系,须由土地经营者举证
      ③公诉案件中被害人不承担举证责任,不需要提供任何证据
      ④在刑事诉讼自诉案件中,被告人有罪的举证责任由自诉人举证
      A. ①②B. ①④C. ②③D. ③④
      11. 以下观点与思维特征对应正确的是( )
      ①隔岸见烟而知有火,隔墙见角而知有牛——主要体现了思维具有能动性
      ②础润而知雨,月晕而知风——主要体现了思维具有间接性
      ③科学家通过观察动物的行为来预测地震——主要体现了思维具有概括性
      ④朝霞不出门,晚霞行千里——主要体现了思维具有概括性
      A. ①②B. ①③C. ②④D. ③④
      12. 甲、乙、丙、丁四个人在接受警察审讯,其中只有一个人是凶手,对于谁是凶手,他们的回答如下:甲:“乙是凶手”,乙:“丁才是凶手”,丙:“我不是凶手”,丁:“我不是凶手”,已知这四个人中只有一个人说了真话,那么凶手是谁?我们可以巧用逻辑思维的基本规律中的______,迅速准确作出“丙是凶手”的判断。( )
      A. 同一律B. 矛盾律C. 排中律D. 充足理由律
      13. 从概念的外延来看,“中国”和“北京”是( )
      A. 属种关系B. 种属关系C. 交叉关系D. 全异关系
      14. 一只松鼠站在树上,两个猎人围绕这棵树转了一圈,他们走动时,松鼠也跟着他们转。这时,一个猎人说:“我们没有围绕松鼠转一圈,因为我们始终只看到松鼠的正面。”两人争得不可开交。从科学思维角度看,两个猎人发生争论的原因在于( )
      A. 不明白“围绕松鼠转一圈”的外延B. 不明白“围绕松鼠转一圈”的内涵
      C. 犯了“划分标准不一”的逻辑错误D. 犯了“定义过宽”的逻辑错误
      15. “张三和李四是同学”与“张三和李四是学生”这两个判断( )
      A. 都是关系判断B. 都不是关系判断
      C. 前者是关系判断,后者不是关系判断D. 前者不是关系判断,后者是关系判断
      二、非选择题(本大题共4小题,共55分)
      16 近年来有关部门调查发现,部分商家通过伪造商标、以次充好等方式牟取暴利,严重损害消费者权益和正规企业商誉。某市场监管部门持续开展了打击假冒伪劣商品系列专项整治行动,查处了一起制售假冒知名品牌运动鞋案件,查获仿冒商品5万余件,涉案金额超2000万元,依法对涉事企业进行罚款并移送司法机关。
      (1)结合材料,运用法律与生活知识分析国家严厉打击假冒伪劣商品对社会主义市场经济发展的意义。
      (2)运用法律与生活知识,请从经营者角度分析企业应如何践行诚信经营理念,避免陷入假冒伪劣违法陷阱。
      17. 张某与李某是邻居。李某在自家阳台上安装了摄像头,摄像头拍摄范围覆盖了张某家的部分客厅和卧室。张某认为李某的行为侵犯了自己的隐私权,要求李某拆除摄像头,但李某认为摄像头仅用于防盗,并未故意窥探他人隐私,拒绝拆除。双方多次协商未果,张某决定通过法律途径维护自己的合法权益。
      (1)结合材料,分析张某可以通过哪些合法途径解决与李某的纠纷?
      (2)从民事主体的权利与义务角度,说明李某的行为是否构成侵权,并阐述理由。
      18. 某地政府公示了计划在郊区建设一座大型化工厂的相关事宜。部分市民通过社交媒体发起反对活动,认为化工厂会污染环境、危害健康,要求政府取消该项目。政府随后召开听证会,邀请环境专家、企业代表和市民共同参与。专家团队通过科学模型模拟了化工厂的污染扩散范围,提出优化选址和加强环保技术的方案;市民代表则列举了其他地区类似工厂的污染案例。最终,政府综合各方意见,决定重新评估是否在原址实施项目,并承诺采用最高环保标准落实该项目。
      结合材料,运用科学思维知识,说明公民应如何参与政府主导的公共事务。
      19. 某校辩论赛上,正反双方就“人工智能是否会导致人们失业”展开辩论。
      正方观点:①人工智能可以替代简单重复性工作(如生产线操作),所以会导致部分工人失业;②历史上每次技术革命都会造成短期失业,因此人工智能也会如此;③所有使用人工智能的企业都在裁员,可见人工智能的发展必然导致失业率上升。
      反方观点:①人工智能会创造新的就业岗位(如AI维护、数据分析等),不会导致整体失业率上升;②正方以偏概全,仅看到替代效应而忽视创造效应;③有的企业引入人工智能后员工总数反而增加,这说明人工智能不会导致失业率上升。
      (1)运用“逻辑思维规则”知识,分析正反双方论证中存在的逻辑错误。
      (2)结合材料,说明在辩论中应如何遵循逻辑思维的基本规则。

      相关试卷 更多

      资料下载及使用帮助
      版权申诉
      • 1.电子资料成功下载后不支持退换,如发现资料有内容错误问题请联系客服,如若属实,我们会补偿您的损失
      • 2.压缩包下载后请先用软件解压,再使用对应软件打开;软件版本较低时请及时更新
      • 3.资料下载成功后可在60天以内免费重复下载
      版权申诉
      若您为此资料的原创作者,认为该资料内容侵犯了您的知识产权,请扫码添加我们的相关工作人员,我们尽可能的保护您的合法权益。
      入驻教习网,可获得资源免费推广曝光,还可获得多重现金奖励,申请 精品资源制作, 工作室入驻。
      版权申诉二维码
      欢迎来到教习网
      • 900万优选资源,让备课更轻松
      • 600万优选试题,支持自由组卷
      • 高质量可编辑,日均更新2000+
      • 百万教师选择,专业更值得信赖
      微信扫码注册
      手机号注册
      手机号码

      手机号格式错误

      手机验证码 获取验证码 获取验证码

      手机验证码已经成功发送,5分钟内有效

      设置密码

      6-20个字符,数字、字母或符号

      注册即视为同意教习网「注册协议」「隐私条款」
      QQ注册
      手机号注册
      微信注册

      注册成功

      返回
      顶部
      学业水平 高考一轮 高考二轮 高考真题 精选专题 初中月考 教师福利
      添加客服微信 获取1对1服务
      微信扫描添加客服
      Baidu
      map