搜索
      上传资料 赚现金

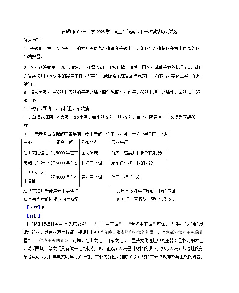
      2025届宁夏回族自治区石嘴山市第一中学高三下学期第一次模拟考试历史试题(含答案)

      • 94.59 KB
      • 2025-05-18 11:30:20
      • 48
      • 0
      • 教习网4170183
      加入资料篮
      立即下载
      2025届宁夏回族自治区石嘴山市第一中学高三下学期第一次模拟考试历史试题(含答案)第1页
      高清全屏预览
      1/13
      2025届宁夏回族自治区石嘴山市第一中学高三下学期第一次模拟考试历史试题(含答案)第2页
      高清全屏预览
      2/13
      2025届宁夏回族自治区石嘴山市第一中学高三下学期第一次模拟考试历史试题(含答案)第3页
      高清全屏预览
      3/13
      还剩10页未读, 继续阅读

      2025届宁夏回族自治区石嘴山市第一中学高三下学期第一次模拟考试历史试题(含答案)

      展开

      相关试卷 更多

      资料下载及使用帮助
      版权申诉
      • 1.电子资料成功下载后不支持退换,如发现资料有内容错误问题请联系客服,如若属实,我们会补偿您的损失
      • 2.压缩包下载后请先用软件解压,再使用对应软件打开;软件版本较低时请及时更新
      • 3.资料下载成功后可在60天以内免费重复下载
      版权申诉
      若您为此资料的原创作者,认为该资料内容侵犯了您的知识产权,请扫码添加我们的相关工作人员,我们尽可能的保护您的合法权益。
      入驻教习网,可获得资源免费推广曝光,还可获得多重现金奖励,申请 精品资源制作, 工作室入驻。
      版权申诉二维码
      高考专区
      • 精品推荐
      • 所属专辑81份
      欢迎来到教习网
      • 900万优选资源,让备课更轻松
      • 600万优选试题,支持自由组卷
      • 高质量可编辑,日均更新2000+
      • 百万教师选择,专业更值得信赖
      微信扫码注册
      手机号注册
      手机号码

      手机号格式错误

      手机验证码 获取验证码 获取验证码

      手机验证码已经成功发送,5分钟内有效

      设置密码

      6-20个字符,数字、字母或符号

      注册即视为同意教习网「注册协议」「隐私条款」
      QQ注册
      手机号注册
      微信注册

      注册成功

      返回
      顶部
      学业水平 高考一轮 高考二轮 高考真题 精选专题 初中月考 教师福利
      添加客服微信 获取1对1服务
      微信扫描添加客服
      Baidu
      map