若您为此资料的原创作者,认为该资料内容侵犯了您的知识产权,请扫码添加我们的相关工作人员,我们尽可能的保护您的合法权益。
1/17
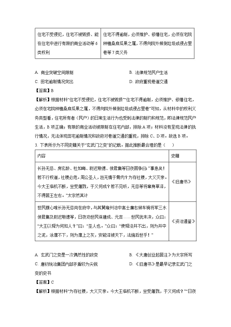
2/17
3/17
还剩14页未读,
继续阅读
2025届陕青宁晋四省区高三下学期新高考质量检测历史试题(解析版)
展开
这是一份2025届陕青宁晋四省区高三下学期新高考质量检测历史试题(解析版),共17页。试卷主要包含了本试卷主要考试内容, 道光年间等内容,欢迎下载使用。
相关试卷
陕青宁晋金太阳2026届高三上学期9月开学联考(26-1002C)历史试题及答案:
这是一份陕青宁晋金太阳2026届高三上学期9月开学联考(26-1002C)历史试题及答案,文件包含陕青宁晋金太阳2026届高三9月开学联考QN历史答案pdf、陕青宁晋金太阳2026届高三9月开学联考QN历史pdf等2份试卷配套教学资源,其中试卷共8页, 欢迎下载使用。
陕青宁晋金太阳2026届高三上学期9月开学联考 历史试卷:
这是一份陕青宁晋金太阳2026届高三上学期9月开学联考 历史试卷,共3页。
2025陕晋宁青高考真题历史试题及答案:
这是一份2025陕晋宁青高考真题历史试题及答案,共6页。
相关试卷 更多
资料下载及使用帮助
版权申诉
- 1.电子资料成功下载后不支持退换,如发现资料有内容错误问题请联系客服,如若属实,我们会补偿您的损失
- 2.压缩包下载后请先用软件解压,再使用对应软件打开;软件版本较低时请及时更新
- 3.资料下载成功后可在60天以内免费重复下载
版权申诉
免费领取教师福利

