若您为此资料的原创作者,认为该资料内容侵犯了您的知识产权,请扫码添加我们的相关工作人员,我们尽可能的保护您的合法权益。
1/25
2/25
3/25
还剩22页未读,
继续阅读
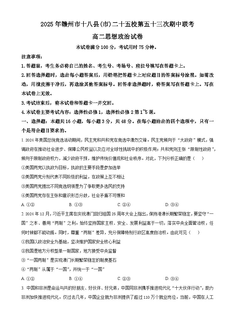
江西省赣州市二十四校重点中学2024-2025学年高二下学期4月期中联考政治试题(原卷版+解析版)
展开
这是一份江西省赣州市二十四校重点中学2024-2025学年高二下学期4月期中联考政治试题(原卷版+解析版),共25页。试卷主要包含了本试卷主要考试内容等内容,欢迎下载使用。
相关试卷
浙江省台金七校联盟2024-2025学年高二下学期期中联考政治试题(原卷版+解析版):
这是一份浙江省台金七校联盟2024-2025学年高二下学期期中联考政治试题(原卷版+解析版),共35页。试卷主要包含了考试结束后,只需上交答题纸等内容,欢迎下载使用。
江西省萍乡市2024-2025学年高二下学期4月期中联考政治试题(原卷版+解析版):
这是一份江西省萍乡市2024-2025学年高二下学期4月期中联考政治试题(原卷版+解析版),共25页。试卷主要包含了考查范围,考生必须保持答题卡的整洁等内容,欢迎下载使用。
江西省六校联考2024-2025学年高二下学期第一次月考政治试题(原卷版+解析版):
这是一份江西省六校联考2024-2025学年高二下学期第一次月考政治试题(原卷版+解析版),共19页。试卷主要包含了选择题,非选择题等内容,欢迎下载使用。
相关试卷 更多
资料下载及使用帮助
版权申诉
- 1.电子资料成功下载后不支持退换,如发现资料有内容错误问题请联系客服,如若属实,我们会补偿您的损失
- 2.压缩包下载后请先用软件解压,再使用对应软件打开;软件版本较低时请及时更新
- 3.资料下载成功后可在60天以内免费重复下载
版权申诉
免费领取教师福利

