江西省2025届高三下学期4月联考生物试题(原卷版+解析版)
展开
这是一份江西省2025届高三下学期4月联考生物试题(原卷版+解析版),共32页。试卷主要包含了本试卷主要考试内容等内容,欢迎下载使用。
注意事项:
1.答题前,考生务必将自己的姓名、考生号、考场号、座位号填写在答题卡上。
2.回答选择题时,选出每小题答案后,用铅笔把答题卡上对应题目的答案标号涂黑。如需改动,用橡皮擦干净后,再选涂其他答案标号。回答非选择题时,将答案写在答题卡上。写在本试卷上无效。
3.考试结束后,将本试卷和答题卡一并交回。
4.本试卷主要考试内容:人教版必修1、2,选择性必修1、2、3。
一、单项选择题:本题共12小题,每小题2分,共24分。在每小题给出的四个选项中,只有一项是符合题目要求的。
1. 异种嵌合是指具有不同遗传性状的早期胚胎聚合发育的现象。将有分化潜能的干细胞通过囊胚互补技术注射到另一器官发育有缺陷的生物囊胚中,可嵌合发育出具有功能性的新组织器官,有望为解决移植器官短缺问题提供新手段。获得嵌合胚胎过程不涉及的技术是( )
A. 细胞培养B. 动物细胞融合C. 早期胚胎培养D. 胚胎移植
2. 蛋白质分选又称蛋白质靶向运输,可将蛋白质靶向运输到细胞特定的部位。细胞质蛋白无信号序列,内质网蛋白有信号序列。除去信号序列后,蛋白驻留在细胞质中,给细胞质蛋白添加上信号序列则出现在内质网中,如图所示。下列叙述错误的是( )
A. 蛋白质分选是细胞功能正常行使的重要保障
B. 信号序列突变的蛋白质会引起细胞内部环境紊乱
C. 内质网蛋白的初始合成和加工场所均是内质网
D. 蛋白质的定位依赖信号序列与靶向运输机制
3. 科学家研发了一种特别的人工神经元,可模仿生物体内中间神经元的基本功能,在脑机接口处接收和发送化学信息。下列叙述中,不是人工神经元所必备的特性的是( )
A 具备细胞器并能产生ATPB. 可进行电信号转换和传递
C. 可以感应和释放信息D. 体积小并能连接神经元
4. 研究发现,敲除某种兼性厌氧酵母(WT)的sqr基因后可获得突变株Δsqr,Δsqr的线粒体数量明显减少,且出现碎片化。在相同的条件下,WT和Δsqr进行细胞呼吸,下列分析错误的是( )
A. WT和Δsqr氧化葡萄糖生成丙酮酸的场所相同
B. Δsqr有氧呼吸强度低,O2的消耗量少
C. 与WT的细胞相比,Δsqr的细胞自噬现象更为明显
D. 有氧条件下,Δsqr呼吸作用的产物只有CO2
5. 下列是生物学部分实验的装置示意图,其中装配正确的是( )
A. B.
C. D.
6. 肥胖严重威胁着人类健康,部分肥胖与基因的甲基化修饰有关。正常机体中H3K9基因发生去甲基化会使转录因子Zfp激活产热基因的表达,并促进脂肪代谢和增加产热。下列叙述正确的是( )
A. H3K9基因的甲基化水平降低会引起肥胖
B. H3K9基因发生甲基化后不能遗传给子代
C. H3K9基因去甲基化后会改变遗传信息
D. 基因甲基化会影响转录而引起表观遗传
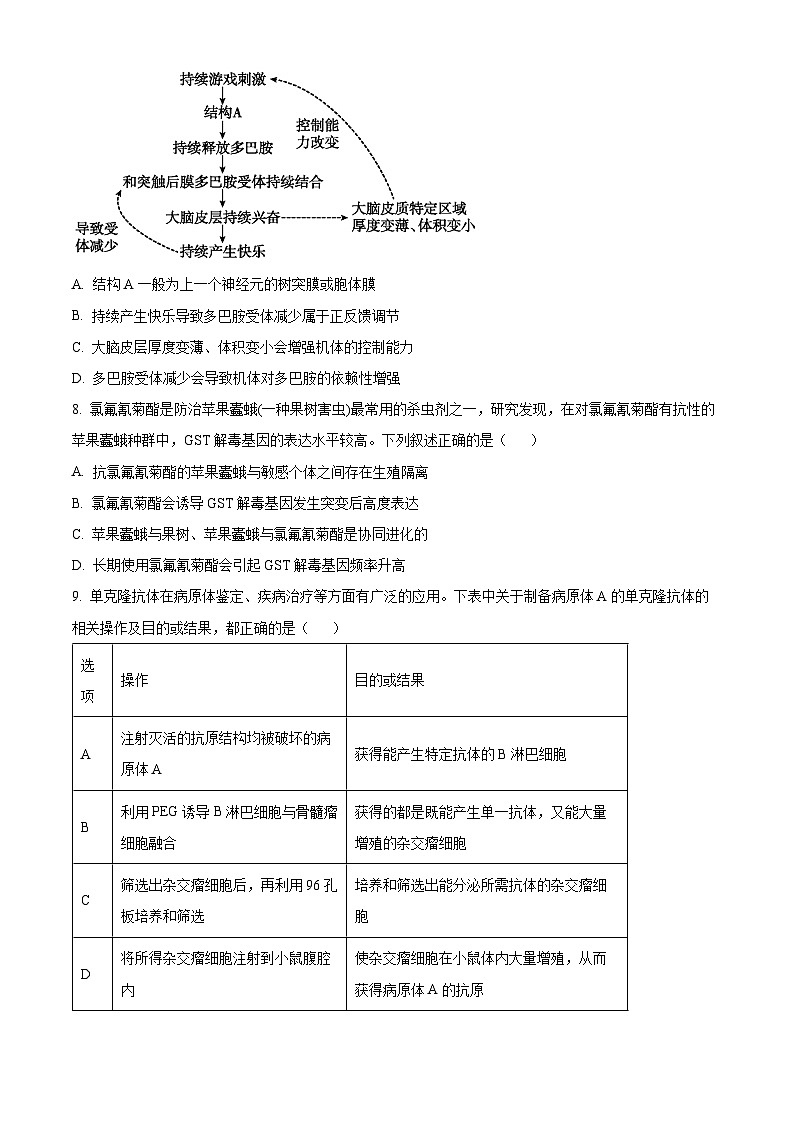
7. 多巴胺是兴奋性神经递质,与人体的情绪、记忆和奖赏等功能有关。持续的游戏刺激会引起多巴胺的持续释放,导致游戏成瘾,其成瘾机制如图所示。下列叙述正确的是( )
A. 结构A一般为上一个神经元的树突膜或胞体膜
B. 持续产生快乐导致多巴胺受体减少属于正反馈调节
C. 大脑皮层厚度变薄、体积变小会增强机体的控制能力
D. 多巴胺受体减少会导致机体对多巴胺的依赖性增强
8. 氯氟氰菊酯是防治苹果蠹蛾(一种果树害虫)最常用的杀虫剂之一,研究发现,在对氯氟氰菊酯有抗性的苹果蠹蛾种群中,GST解毒基因的表达水平较高。下列叙述正确的是( )
A. 抗氯氟氰菊酯的苹果蠹蛾与敏感个体之间存在生殖隔离
B. 氯氟氰菊酯会诱导GST解毒基因发生突变后高度表达
C. 苹果蠹蛾与果树、苹果蠹蛾与氯氟氰菊酯是协同进化的
D. 长期使用氯氟氰菊酯会引起GST解毒基因频率升高
9. 单克隆抗体在病原体鉴定、疾病治疗等方面有广泛的应用。下表中关于制备病原体A的单克隆抗体的相关操作及目的或结果,都正确的是( )
A. AB. BC. CD. D
10. 詹曾一康奈尔假说认为,某些植物母株周围会积累对自身有害的病原菌、昆虫等,从而抑制母株附近自身种子的萌发和幼苗的生长,机制如图所示。下列相关叙述错误的是( )
A. 距母株越近,自身种子分布的数量越多
B. 距母株越远,自身种群密度越大
C. 连续原地栽种某种植株,容易爆发病虫害
D. 该机制促进了物种共存,提高了生物多样性
11. 大肠杆菌中直接编码乳糖分解代谢所需酶类的基因叫结构基因,包括基因lacZ、基因lacY和基因lacA.结构基因的上游有3个对结构基因起调控作用的核苷酸序列,其中操纵基因对结构基因起着“开关”的作用,直接控制结构基因的表达;调节基因能够调节操纵基因的状态,从而对“开关”起着控制作用。不同状态下,大肠杆菌中基因的表达情况如图所示。下列有关叙述正确的是( )
A. 图中调节基因的①过程发生在细胞核,②过程发生在细胞质
B. 启动序列主要是编码氨基酸的起始密码子
C. 无乳糖环境中,乳糖分解代谢所需酶类的基因会表达
D. 有乳糖环境中,乳糖与阻遏蛋白结合从而使操纵基因“打开”
12. 某弃耕地的主要食物链为某植物→田鼠→鼬。田鼠和鼬都是恒温动物,蛇是变温动物,变温动物依赖外界温度来调节体温。生态学家对此食物链的能量流动进行研究,结果如表所示,单位是J⋅hm-2⋅a-1。下列相关叙述正确的是( )
A. 田鼠中流向分解者的能量为3.40×108J⋅hm-2⋅a-1
B. 田鼠和鼬同化的能量中用于自身生长、发育和繁殖的所占比例相对于蛇的多
C. 鼬的粪便中有机物含有的能量来源于鼬的摄入量,实质上来源于田鼠的同化量
D. 用标记重捕法调查田鼠的种群密度时,若标记的田鼠有部分被鼬捕食,则会导致估算结果偏小
二、多项选择题:本题共4小题,每小题4分,共16分。在每小题给出的四个选项中,有两个或两个以上选项符合题目要求,全部选对得4分,选对但不全的得2分,有选错的得0分。
13. 进行性假肥大性肌营养不良是一种单基因(H/h)遗传病,主要表现为肌无力和运动功能减退。某进行性假肥大性肌营养不良患者的系谱如图1所示,对部分成员的H/h基因酶切后进行电泳,结果如图2所示。下列分析正确的是( )
A. 产前可通过遗传咨询准确筛查胎儿是否患该遗传病
B. I-2的致病基因传给II-3,II-3的致病基因可传给III-2
C. III-1与正常男性婚配,生育患该病女儿的概率是1/4
D. III-3与正常男性婚配,生育的男孩患该病的概率是1/4
14. 加拿大一枝黄花(SC)是常见的外来入侵物种,实验小组发现入侵后的SC体内氮元素的含量远远超过了其他数量明显减少的植物,实验小组为了探明SC容易入侵成功的原因,研究了氮元素(用铵态氮处理,单位为mml⋅L-1,对照组的为10mml⋅L-1)对SC地下部分和地上部分生物量的影响,结果如图所示。下列叙述正确的是( )
A. SC入侵后会形成单优势种群落而降低生物多样性
B. SC入侵不会改变当地其他各种植物的生态位
C. 和当地其他植物相比,SC根系较浅,积累氮元素能力弱
D. 高氮环境能促进SC地上部分生长,增强SC的光吸收面积
15. 下丘脑含有两类调节食欲的神经元,分别是促进食欲神经元NPY和抑制食欲神经元POMC。实验小组为了研究胃部迷走神经和抑制性神经递质GABA对小鼠体重和食欲的影响,设置了空白对照组、施加GABA组和切除胃部迷走神经后再施加GABA组,灌胃6周后测定小鼠的摄食量和体重,实验结果如表所示。下列叙述错误的是( )
A. 进入体内GABA能运输到下丘脑直接发挥对食欲的调控作用
B. 下丘脑有控制食欲的神经元,因此小鼠食欲产生的部位是下丘脑
C. 进入体内的GABA能通过刺激迷走神经发挥对食欲的调节作用
D. GABA可能具有促进下丘脑POMC活性、抑制NPY活性的作用
16. 放线菌可产生抗生素,具有抑菌活性。研究人员配制了6种不同培养基培养放线菌A,将培养液离心后取上清液,分别加入不同固体培养基孔洞中,每个固体培养基均涂布有金黄色葡萄球菌,一段时间后检测孔洞周围的抑菌圈直径,结果如图所示。下列叙述错误的是( )
A. 培养基AM6-1和N4最有利于放线菌A产生抗生素
B. 培养基GS和YG最有利于放线菌A产生抗生素
C. 培养基GS和YG中的放线菌A菌体密度最大
D. 培养基AM6-1和N4上的金黄色葡萄球菌生长受抑制
三、非选择题:本题共5小题,共60分。
17. 大豆是一种重要的经济作物,能和根瘤菌共生固氮。某实验小组为研究光照和氮素互作对大豆生长和光合作用的影响,以大豆黑农37幼苗为材料,采用接种根瘤菌和遮光相结合的方法,测定了大豆幼苗相关指标,结果如表1所示。回答下列问题:
表1
(1)根瘤菌和大豆的种间关系为___________。大豆根毛细胞吸收的氮素可用于合成___________(答出2种)等生物大分子。分析实验结果可知,接种根瘤菌能促进大豆幼苗生长,原因是___________。
(2)与正常光照组相比,遮光条件下接种根瘤菌对大豆幼苗叶面积的影响表现为___________(填“促进”或“抑制”)。重复实验发现,遮光程度小时叶面积增大,其生理意义是___________。
(3)对比正常光照和遮光条件下,接种根瘤菌的大豆幼苗生物量数据,可知光照和氮素对大豆幼苗生长的影响是___________。
(4)该实验小组进一步研究了遮光对大豆根瘤菌固氮能力的影响,结果如表2所示。
表2
结合表2数据,从细胞增殖和代谢的角度分析,遮光会降低根瘤菌的固氮能力,原因是___________。
18. 目前,糖尿病已经成为严重影响人类身心健康的公共卫生问题和重大疾病,其主要的致病类型如下。
类型一:患者的胰岛B细胞出现免疫性损伤,在血液中检测到胰岛细胞自身抗体(ICAs)和部分淋巴细胞增多。
类型二:患者的胰岛B细胞功能基本正常,葡萄糖激酶基因缺陷使葡萄糖磷酸化异常,引起胰岛素分泌信号通路障碍,导致胰岛素分泌不足。
类型三:患者的胰岛素受体基因发生突变,胰岛素受体功能缺陷引发胰岛素抵抗,血浆胰岛素浓度高于正常值。
类型四:患者体内检测到胰岛素受体抗体,患者偶见低血糖现象。
回答下列问题:
(1)自我监测是有效控制血糖的重要依据,初诊断患者需要餐前和睡前进行血糖监测。餐前检测血糖浓度比餐后检测更为准确,原因是___________。
(2)类型一糖尿病患者的胰岛B细胞出现免疫性损伤,增多的淋巴细胞主要是___________,该细胞会攻击胰岛B细胞使其损伤甚至裂解。致病类型___________的患者的遗传信息均发生改变,这与遗传因素密切相关。
(3)类型三糖尿病患者体内的胰岛素浓度高于正常值,原因是___________。类型四糖尿病患者出现低血糖可能是胰岛素受体抗体激活___________所引起的。
(4)注射胰岛素、服用BG类药物(增强靶细胞对胰岛素的敏感性)和SU类药物(促进胰岛素分泌)是治疗糖尿病的常用方法。为更精准控制血糖,类型二和类型三糖尿病患者的治疗方法分别是___________、___________。
19. 水体富营养化是全球性的环境问题之一,研究表明,水生植物能有效地去除水中的氮磷,减轻水体富营养化程度。为探究不同植物对富营养化水体的净化效果,研究人员采集了黄花水龙、苦草、凤眼莲和纸莎草,将其置于生态缸中检测水生植物对氮磷的去除率,结果如图1所示。回答下列问题:
(1)水体富营养化时,浮游生物迅速繁殖、___________(答出2点)容易造成水体溶解氧量下降,导致水质恶化,从而使鱼类及其他生物大量死亡,降低生态系统的___________。
(2)在计算第N天的总氮去除率前,需要检测的数据包括___________和培养水生植物第N天时的水体含氮量。实验设置了空白对照组,可以排除___________的影响。分析实验结果可知,对水体的氮磷去除效果较好的水生植物是___________(答出2点)。
(3)硝酸还原酶是硝酸盐同化过程中的关键酶,其活性高低能反映植株氮素营养水平和氮代谢水平。为探究不同植物对水体净化效果的相关机制,研究人员检测了四种植物硝酸还原酶的活性和生长状况,结果如图2所示。
纸莎草对水体氮去除效果较差,主要原因是___________。
20. 蜜蜂没有性染色体,其性别由Csd基因决定。Csd基因是位于同源染色体上相同位置的一组复等位基因,蜜蜂存在11~19种复等位基因,并且每种基因都可出现在雌蜂或雄蜂中,雄蜂中有单倍体和二倍体,Csd基因调控蜜蜂性别的方式如图所示。回答下列问题:
(1)在产生配子的过程中,Csd基因的遗传遵循___________(填“分离”或“自由组合”)定律。
(2)单倍体蜜蜂由卵细胞直接发育而来,单倍体蜜蜂均为雄蜂,其原因是___________。
(3)已知单倍体雄蜂的精子的基因型和体细胞的相同。
①单倍体雄蜂与二倍体雌蜂杂交,由受精卵发育而来的子代个体的性别及比例可能为___________。试用遗传图解的形式进行解释说明________(不同的Csd基因分别用CsdA、CsdB、CsdC⋯⋯表示)。
②蜜蜂的长绒毛(D)和短绒毛(d)、有嗅觉(R)和无嗅觉(r)是两对相对性状。某实验小组让某长绒毛有嗅觉单倍体雄蜂(甲)和基因型为DdRr的雌蜂(乙)杂交,已知甲和乙中不含相同的Csd基因,则通过统计子代___________(填“雌蜂”或“雄蜂”)的表型及比例即可判断这两对基因的位置关系。若结果为___________,则两对基因位于一对同源染色体上。
21. 栽培百合对尖孢镰刀菌不具抗性。研究人员从野生百合中获得了一个抗尖孢镰刀菌侵染的基因L,基因L及其上游启动子pL和下游终止子的结构如图1所示,用于研究启动子pL活性的Ti质粒的结构如图2所示。回答下列问题:
注:图1标注了多个限制酶识别并切割位点;图2中gus基因表达的GUS酶能使X-Gluc变成蓝色。
(1)启动子pL是___________酶识别并结合的序列,以驱动转录。
(2)启动子pL的活性是影响尖孢镰刀菌抗性强弱的关键因素。分析图示可知,构建重组质粒时,要用启动子pL替换质粒的启动子,则要选用限制酶___________切割获取启动子pL序列并插入到gus基因上游。将重组质粒转入___________后再转染百合愈伤组织,以研究启动子pL的活性。确定启动子pL活性的方法和预期结果是___________。
(3)将成功转入启动子pL的百合植株P1∼P3分别用不同的病原菌感染,检测GUS酶的活性,结果如图3所示。实验结果说明这三种病原微生物都能诱导启动子pL的活性增强,其中___________的诱导作用最强。某同学认为将启动子pL基因L转入栽培百合,其抗菌效果可能优于将基因L转入栽培百合,理由是___________。
高三生物学试卷
本试卷满分100分,考试用时75分钟。
注意事项:
1.答题前,考生务必将自己的姓名、考生号、考场号、座位号填写在答题卡上。
2.回答选择题时,选出每小题答案后,用铅笔把答题卡上对应题目的答案标号涂黑。如需改动,用橡皮擦干净后,再选涂其他答案标号。回答非选择题时,将答案写在答题卡上。写在本试卷上无效。
3.考试结束后,将本试卷和答题卡一并交回。
4.本试卷主要考试内容:人教版必修1、2,选择性必修1、2、3。
一、单项选择题:本题共12小题,每小题2分,共24分。在每小题给出的四个选项中,只有一项是符合题目要求的。
1. 异种嵌合是指具有不同遗传性状的早期胚胎聚合发育的现象。将有分化潜能的干细胞通过囊胚互补技术注射到另一器官发育有缺陷的生物囊胚中,可嵌合发育出具有功能性的新组织器官,有望为解决移植器官短缺问题提供新手段。获得嵌合胚胎过程不涉及的技术是( )
A. 细胞培养B. 动物细胞融合C. 早期胚胎培养D. 胚胎移植
【答案】B
【解析】
【分析】动物细胞培养的过程:取动物组织块→剪碎组织→用胰蛋白酶处理分散成单个细胞→制成细胞悬液→转入培养液中(原代培养)→放入二氧化碳培养箱培养→贴满瓶壁的细胞用酶分散为单个细胞,制成细胞悬液→转入培养液(传代培养)→放入二氧化碳培养箱培养。
【详解】嵌合胚胎的不同种细胞的遗传物质不同,不是通过动物细胞融合获得的,不涉及细胞融合,B项符合题意。
故选B。
2. 蛋白质分选又称蛋白质靶向运输,可将蛋白质靶向运输到细胞特定的部位。细胞质蛋白无信号序列,内质网蛋白有信号序列。除去信号序列后,蛋白驻留在细胞质中,给细胞质蛋白添加上信号序列则出现在内质网中,如图所示。下列叙述错误的是( )
A. 蛋白质分选是细胞功能正常行使的重要保障
B. 信号序列突变蛋白质会引起细胞内部环境紊乱
C. 内质网蛋白的初始合成和加工场所均是内质网
D. 蛋白质的定位依赖信号序列与靶向运输机制
【答案】C
【解析】
【分析】分析题图:正常情况下,内质网中的内质网蛋白含有信号序列,内质网外的细胞质基质蛋白不含信号序列。将信号序列与细胞质基质蛋白重组后,内质网中出现了有信号序列的细胞质基质蛋白,而除去了信号序列的内质网蛋白出现于细胞质基质中,说明蛋白质的分布与信号序列有关,有信号序列的蛋白质出现在内质网中,而没信号序列的蛋白质出现于细胞质基质中。
【详解】A、蛋白质分选又称蛋白质靶向运输,可将蛋白质靶向运输到细胞特定的部位,蛋白质需要被运输到特定部位才能发挥作用,A正确;
B、信号序列的突变可能导致蛋白质无法正确运输,从而影响细胞功能,进而引起细胞内部环境的紊乱,B正确;
C、内质网蛋白初始合成是在细胞质中的核糖体上进行的,随后通过信号序列引导进入内质网进行加工,C错误;
D、信号序列是蛋白质定位的关键因素,靶向运输机制则负责将蛋白质运输到正确的位置,D正确。
故选C。
3. 科学家研发了一种特别的人工神经元,可模仿生物体内中间神经元的基本功能,在脑机接口处接收和发送化学信息。下列叙述中,不是人工神经元所必备的特性的是( )
A. 具备细胞器并能产生ATPB. 可进行电信号转换和传递
C. 可以感应和释放信息D. 体积小并能连接神经元
【答案】A
【解析】
【分析】神经调节的基本方式是反射,反射活动的结构基础是反射弧,反射弧包括感受器、传入神经、神经中枢、传出神经和效应器,人体在完成一项反射活动时,必须保持反射弧结构的完整,任何一个环节出现障碍,反射活动就不能正常进行。
【详解】A、人工神经元类似电子元件,可以不具备各类细胞器,也不需要代谢产生ATP,A符合题意;
B、人工神经元需要模仿生物神经元的功能,而生物神经元的核心功能之一就是电信号的转换和传递,因此人工神经元可进行电信号转换和传递,B不符合题意;
C、人工神经元在脑机接口处可接收和发送信息,因此其可以感应和释放信息,C不符合题意;
D、人工神经元需要与生物神经元或其他人工神经元连接以实现功能,且体积小是实际应用中的基本要求(如植入脑机接口),D不符合题意。
故选A。
4. 研究发现,敲除某种兼性厌氧酵母(WT)的sqr基因后可获得突变株Δsqr,Δsqr的线粒体数量明显减少,且出现碎片化。在相同的条件下,WT和Δsqr进行细胞呼吸,下列分析错误的是( )
A. WT和Δsqr氧化葡萄糖生成丙酮酸的场所相同
B. Δsqr有氧呼吸强度低,O2的消耗量少
C. 与WT的细胞相比,Δsqr的细胞自噬现象更为明显
D. 有氧条件下,Δsqr呼吸作用的产物只有CO2
【答案】D
【解析】
【分析】1、有氧呼吸的第一、二、三阶段的场所依次是细胞质基质、线粒体基质和线粒体内膜。有氧呼吸第一阶段是葡萄糖分解成丙酮酸和[H],合成少量ATP;第二阶段是丙酮酸和水反应生成二氧化碳和[H],合成少量ATP;第三阶段是氧气和[H]反应生成水,合成大量ATP。
2、无氧呼吸的场所是细胞质基质,无氧呼吸的第一阶段和有氧呼吸的第一阶段相同。无氧呼吸由于不同生物体中相关的酶不同,一般在大多数植物细胞和酵母菌中产生酒精和二氧化碳,在动物细胞和乳酸菌中产生乳酸。
【详解】A、WT和Δsqr氧化葡萄糖生成丙酮酸的场所相同,均为细胞质基质,A正确;
B、Δsqr的线粒体数量明显减少,且出现碎片化,线粒体是进行真核生物有氧呼吸的主要场所,所以Δsqr有氧呼吸强度低,O2的消耗量少,B正确;
C、Δsqr的线粒体出现碎片化,为维持细胞内部环境的稳定,细胞自噬现象更明显,C正确;
D、Δsqr的线粒体数量明显少且碎片化,导致供能不足,进行呼吸作用可能生成酒精,D错误。
故选D。
5. 下列是生物学部分实验的装置示意图,其中装配正确的是( )
A. B.
C. D.
【答案】C
【解析】
【分析】性状分离比的模拟实验中,通常使用不同颜色的小球或其他可区分的物体来代表不同的等位基因。通过随机抽取和组合这些小球,可以模拟配子的随机组合过程,从而观察后代基因型和表现型的比例。
【详解】A、A装置中,层析液没及滤液细线,这会导致色素溶解在层析液中,不能在滤纸条上分离得到色素带,A错误;
B、B装置需要先接NaOH,将空气中CO2吸收,最后连接澄清石灰水,保证从酵母菌培养液中排出的气体中的二氧化碳来自酵母菌呼吸产生,B错误;
C、土壤小动物具有避光、避高温和趋湿的特性,打开电灯,可使花盆中的小动物进入盛有酒精的试管内,C正确;
D、D装置中每个桶都需要装入数量相等的D小球和d小球,从其中一个桶内抓出一个小球,才能模拟分离定律,D错误。
故选C。
6. 肥胖严重威胁着人类健康,部分肥胖与基因的甲基化修饰有关。正常机体中H3K9基因发生去甲基化会使转录因子Zfp激活产热基因的表达,并促进脂肪代谢和增加产热。下列叙述正确的是( )
A. H3K9基因的甲基化水平降低会引起肥胖
B. H3K9基因发生甲基化后不能遗传给子代
C. H3K9基因去甲基化后会改变遗传信息
D. 基因甲基化会影响转录而引起表观遗传
【答案】D
【解析】
【分析】基因的碱基序列没有变化,但部分碱基发生了甲基化修饰,抑制了基因的表达,进而对表型产生影响。这种DNA甲基化修饰可以遗传给后代,使后代出现同样的表型。像这样,生物体基因的碱基序列保持不变,但基因表达和表型发生可遗传变化的现象,叫作表观遗传。
【详解】A、H3K9基因发生去甲基化会使转录因子Zfp激活产热基因的表达,并促进脂肪代谢和增加产热,从而减缓机体肥胖,因此H3K9基因的甲基化水平降低同样会使转录因子Zfp激活产热基因的表达,并促进脂肪代谢和增加产热,而减缓机体肥胖,A错误;
B、甲基化的基因不影响复制,能通过生殖细胞传递给子代,B错误;
C、H3K9基因的甲基化和去甲基化均不会改变遗传信息,C错误;
D、基因的表达过程包括转录和翻译,基因甲基化修饰可能通过抑制转录过程来抑制基因的表达,从而引起生物表型的改变,这属于表观遗传,D正确。
故选D。
7. 多巴胺是兴奋性神经递质,与人体的情绪、记忆和奖赏等功能有关。持续的游戏刺激会引起多巴胺的持续释放,导致游戏成瘾,其成瘾机制如图所示。下列叙述正确的是( )
A. 结构A一般为上一个神经元的树突膜或胞体膜
B. 持续产生快乐导致多巴胺受体减少属于正反馈调节
C. 大脑皮层厚度变薄、体积变小会增强机体的控制能力
D. 多巴胺受体减少会导致机体对多巴胺的依赖性增强
【答案】D
【解析】
【分析】突触小泡与突触前膜融合,释放神经递质作用于突触后膜上的受体,使得突触后膜兴奋,即使人产生愉悦感。
【详解】A、结构A为突触前神经元或突触小体的膜,A错误;
B、持续产生快乐导致多巴胺受体减少,能减弱快乐的产生,属于负反馈调节,B错误;
C、大脑皮层厚度变薄、体积变小会减弱机体对游戏刺激的控制能力,C错误;
D、多巴胺受体减少后需要更多的多巴胺才能维持机体正常的兴奋,会导致机体对多巴胺的依赖性增强,D正确。
故选D。
8. 氯氟氰菊酯是防治苹果蠹蛾(一种果树害虫)最常用的杀虫剂之一,研究发现,在对氯氟氰菊酯有抗性的苹果蠹蛾种群中,GST解毒基因的表达水平较高。下列叙述正确的是( )
A. 抗氯氟氰菊酯的苹果蠹蛾与敏感个体之间存在生殖隔离
B. 氯氟氰菊酯会诱导GST解毒基因发生突变后高度表达
C. 苹果蠹蛾与果树、苹果蠹蛾与氯氟氰菊酯是协同进化的
D. 长期使用氯氟氰菊酯会引起GST解毒基因频率升高
【答案】D
【解析】
【分析】现代生物进化理论的主要内容:(1)种群是生物进化的基本单位;(2)突变和基因重组为生物进化提供原材料;(3)自然选择决定生物进化的方向;(4)隔离是物种形成的必要条件。
【详解】A、抗氯氟氰菊酯的苹果蠹蛾与敏感个体是同一物种,它们之间不存在生殖隔离,A错误;
B、氯氟氰菊酯不会诱导基因发生突变,B错误;
C、氯氟氰菊酯是防治苹果蠹蛾(一种果树害虫)最常用杀虫剂,氯氟氰菊酯对苹果蠹蛾具有选择作用,两者之间不会协同进化,C错误;
D、氯氟氰菊酯会对苹果蠹蛾进行选择,长期使用氯氟氰菊酯会使抗性个体数量增多,导致GST解毒基因频率升高,D正确。
故选D。
9. 单克隆抗体在病原体鉴定、疾病治疗等方面有广泛的应用。下表中关于制备病原体A的单克隆抗体的相关操作及目的或结果,都正确的是( )
A. AB. BC. CD. D
【答案】C
【解析】
【分析】1、动物细胞培养条件:
(1)无菌、无毒的环境:①消毒、灭菌;②添加一定量的抗生素;③定期更换培养液,以清除代谢废物。
(2)营养物质:糖、氨基酸、促生长因子、无机盐、微量元素等,还需加入血清、血浆等天然物质。
(3)温度和PH:36.5℃士0.5℃;适宜的pH:7.2~7.4。
(4)气体环境:95%空气(细胞代谢必需的)和5%的CO2(维持培养液的pH)。
2、单克隆抗体的优点:特异性强,灵敏度高,能大量制备。可以搭载药物,清除癌细胞。
【详解】A、注射灭活的病原体A,抗原的结构被破坏,不能获得能产生特定抗体的B淋巴细胞,A错误;
B、利用PEG诱导B淋巴细胞与骨髓瘤细胞融合,可以获得多种类型细胞,B错误;
C、筛选出杂交瘤细胞后,再用96孔板培养和筛选。通过这一步骤可以进一步培养和筛选出能分泌所需抗体的杂交瘤细胞,C正确;
D、将所得杂交瘤细胞注射到小鼠腹腔内的目的是获得大量的单克隆抗体,D错误。
故选C。
10. 詹曾一康奈尔假说认为,某些植物母株周围会积累对自身有害的病原菌、昆虫等,从而抑制母株附近自身种子的萌发和幼苗的生长,机制如图所示。下列相关叙述错误的是( )
A. 距母株越近,自身种子分布的数量越多
B. 距母株越远,自身种群密度越大
C. 连续原地栽种某种植株,容易爆发病虫害
D. 该机制促进了物种共存,提高了生物多样性
【答案】B
【解析】
【分析】影响种群数量变化的因素:非生物因素:阳光、温度、水等,其对种群数量变化的影响往往是综合性的。生物因素:种群内部生物因素和种群外部生物因素(原始合作、互利共生、寄生、种间竞争和捕食等)。
【详解】A、从图像中“种子分布”曲线可以看出,随着距母株距离的增加,种子分布的概率降低,即距母株越近,自身种子分布的数量越多,A正确;
B、种群密度是指单位面积或单位体积内种群的个体数量。由图像可知,距母株越远,种子及幼苗存活率升高,但这并不意味着种群密度就越大,因为还需要考虑空间等因素,仅从图像信息无法得出距母株越远,自身种群密度越大的结论,B错误;
C、根据题干信息“某些植物母株周围会积累对自身有害病原菌、昆虫等”,如果连续原地栽种某种植株,这些有害的病原菌、昆虫等会持续积累,所以容易爆发病虫害,C正确;
D、这种机制使得植物种子和幼苗在距离母株一定距离处更易存活和生长,避免了同种植物在同一区域过度竞争,为其他物种提供了生存空间,从而促进了物种共存,提高了生物多样性,D正确。
故选B。
11. 大肠杆菌中直接编码乳糖分解代谢所需酶类的基因叫结构基因,包括基因lacZ、基因lacY和基因lacA.结构基因的上游有3个对结构基因起调控作用的核苷酸序列,其中操纵基因对结构基因起着“开关”的作用,直接控制结构基因的表达;调节基因能够调节操纵基因的状态,从而对“开关”起着控制作用。不同状态下,大肠杆菌中基因的表达情况如图所示。下列有关叙述正确的是( )
A. 图中调节基因的①过程发生在细胞核,②过程发生在细胞质
B. 启动序列主要是编码氨基酸的起始密码子
C. 无乳糖环境中,乳糖分解代谢所需酶类的基因会表达
D. 有乳糖环境中,乳糖与阻遏蛋白结合从而使操纵基因“打开”
【答案】D
【解析】
【分析】1、图1中,调节基因的表达产物阻遏蛋白会与操纵基因结合,阻碍RNA聚合酶与启动子(P)结合,在转录水平上抑制结构基因的表达。2、图2中,如果乳糖与阻遏蛋白结合,使其空间结构改变而失去功能,则结构基因表达,合成乳糖代谢酶,催化乳糖分解。乳糖被分解后又可导致结构基因不表达,该调节机制为(负)反馈调节。
【详解】A、过程①是转录,过程②是翻译,大肠杆菌为原核生物,无细胞核,A错误;
B、启动序列是基因的一个组成部分,位于基因编码区的上游,控制基因转录的起始时间和表达程度,启动序列不被转录,B错误;
C、乳糖被分解后(无乳糖环境)又可导致结构基因不表达。即在缺乏乳糖的环境中,乳糖代谢所需酶类的基因不表达,C错误;
D、乳糖与阻遏蛋白结合,使其空间结构改变而失去功能,“打开”操纵基因,结构基因表达,合成乳糖代谢酶,催化乳糖分解,D正确。
故选D。
12. 某弃耕地的主要食物链为某植物→田鼠→鼬。田鼠和鼬都是恒温动物,蛇是变温动物,变温动物依赖外界温度来调节体温。生态学家对此食物链的能量流动进行研究,结果如表所示,单位是J⋅hm-2⋅a-1。下列相关叙述正确的是( )
A. 田鼠中流向分解者的能量为3.40×108J⋅hm-2⋅a-1
B. 田鼠和鼬同化的能量中用于自身生长、发育和繁殖的所占比例相对于蛇的多
C. 鼬的粪便中有机物含有的能量来源于鼬的摄入量,实质上来源于田鼠的同化量
D. 用标记重捕法调查田鼠的种群密度时,若标记的田鼠有部分被鼬捕食,则会导致估算结果偏小
【答案】C
【解析】
【分析】某一营养级(最高营养级除外)能量的去向:自身呼吸消耗、流向下一个营养级、被分解者分解利用、未被利用。
【详解】A、田鼠流向分解者的能量包括田鼠遗体残骸中的能量和鼬粪便的能量,田鼠同化量的去向包括自身呼吸消耗、流向下一个营养级(鼬的摄入量-同化量)、被分解者分解利用、未被利用。由于田鼠未被利用的能量未知,因此不能计算田鼠中流向分解者的能量,A错误;
B、恒温动物需要更多的能量来维持体温,因此呼吸作用散失的能量所占比例较大,用于自身生长、发育和繁殖的能量所占比例相对蛇等变温动物的少,B错误;
C、粪便量=摄入量-同化量,因此鼬的粪便中含有的能量来源于鼬的摄入量,实质上来源于田鼠的同化量,C正确;
D、用标记重捕法调查田鼠种群密度时,若标记的田鼠有部分被鼬捕食,会导致重捕后被标记的个体数目偏少,使种群密度的估算结果偏大,D错误。
故选C。
二、多项选择题:本题共4小题,每小题4分,共16分。在每小题给出的四个选项中,有两个或两个以上选项符合题目要求,全部选对得4分,选对但不全的得2分,有选错的得0分。
13. 进行性假肥大性肌营养不良是一种单基因(H/h)遗传病,主要表现为肌无力和运动功能减退。某进行性假肥大性肌营养不良患者的系谱如图1所示,对部分成员的H/h基因酶切后进行电泳,结果如图2所示。下列分析正确的是( )
A. 产前可通过遗传咨询准确筛查胎儿是否患该遗传病
B. I-2的致病基因传给II-3,II-3的致病基因可传给III-2
C. III-1与正常男性婚配,生育患该病女儿的概率是1/4
D. III-3与正常男性婚配,生育的男孩患该病的概率是1/4
【答案】BD
【解析】
【分析】假性肥大性肌营养不良是伴X隐性遗传病,女性患病,其父亲和儿子必为患者。
【详解】A、产前通过基因检测才能准确筛查该遗传病胎儿,A错误;
B、III-2只有一种条带,说明条带1为致病基因,II-4只有一种条带,说明不含致病基因,II-3和II-4生出患病儿子,说明该病为隐性遗传病,又因为II-4不含致病基因,可知该病为伴X染色体隐性遗传病。I-2的致病基因传给II-3,III-2的致病基因仅来源于II-3,B正确;
C、III-1为携带者(XHXh),与正常男性(XHY)婚配,生育患该病女儿(XhXh)的概率是0,C错误;
D、III-3为携带者(XHXh)的概率是1/2,与正常男性(XHY)婚配,生育的男孩患该病(XhY)的概率是1/4,D正确。
故选BD。
14. 加拿大一枝黄花(SC)是常见的外来入侵物种,实验小组发现入侵后的SC体内氮元素的含量远远超过了其他数量明显减少的植物,实验小组为了探明SC容易入侵成功的原因,研究了氮元素(用铵态氮处理,单位为mml⋅L-1,对照组的为10mml⋅L-1)对SC地下部分和地上部分生物量的影响,结果如图所示。下列叙述正确的是( )
A. SC入侵后会形成单优势种群落而降低生物多样性
B. SC入侵不会改变当地其他各种植物的生态位
C. 和当地其他植物相比,SC根系较浅,积累氮元素能力弱
D. 高氮环境能促进SC地上部分生长,增强SC的光吸收面积
【答案】AD
【解析】
【分析】1、群落是同一时间内聚集在一定区域中各种生物种群的集合,其研究内容包括群落的边界和范围、群落的物种组成、种间关系、群落演替、生态位、空间结构、群落演替等。
2、生态位是指物种在群落中的地位或作用,包括所处的空间位置,占用资源的情况,以及与其他物种的关系等,研究植物的生态位,需要研究的方面有它在研究区域内的出现频率、种群密度、植株高度以及它与其他物种的关系等;各种生物都占据着相对稳定的生态位,有利于不同生物充分利用环境资源。
【详解】A、SC入侵后会形成单优势种群落而降低生物多样性,A正确;
B、SC入侵会降低当地其他各种植物的生态位,B错误;
C、和当地其他植物相比,SC根系深,积累氮元素能力强,C错误;
D、高氮环境能促进SC地上部分生长,增强SC的光吸收面积,D正确。
故选AD。
15. 下丘脑含有两类调节食欲的神经元,分别是促进食欲神经元NPY和抑制食欲神经元POMC。实验小组为了研究胃部迷走神经和抑制性神经递质GABA对小鼠体重和食欲的影响,设置了空白对照组、施加GABA组和切除胃部迷走神经后再施加GABA组,灌胃6周后测定小鼠的摄食量和体重,实验结果如表所示。下列叙述错误的是( )
A. 进入体内的GABA能运输到下丘脑直接发挥对食欲的调控作用
B. 下丘脑有控制食欲的神经元,因此小鼠食欲产生的部位是下丘脑
C. 进入体内的GABA能通过刺激迷走神经发挥对食欲的调节作用
D. GABA可能具有促进下丘脑POMC活性、抑制NPY活性的作用
【答案】ABD
【解析】
【分析】该实验目的是研究胃部迷走神经和抑制性神经递质GABA对小鼠体重和食欲的影响,因此自变量为是否存在迷走神经、抑制性神经递质GABA,因变量为摄食量和体重。
【详解】A、根据表格的实验结果,对比甲组和乙组实验可知,施加的GABA能增加小鼠的摄食量,因此进入体内的GABA能增强小鼠的食欲,但是丙组切除迷走神经后再施加GABA,对小鼠食欲没有增强作用,由此说明GABA不能直接发挥对食欲的调控作用,A错误;
B、下丘脑有控制食欲的神经元,但是产生食欲的部位是大脑皮层,而不是下丘脑,B错误;
C、根据A项分析可知,GABA不能直接发挥对食欲的调控作用,因此可推测进入体内的GABA能通过刺激迷走神经发挥对食欲的调节作用,C正确;
D、下丘脑含有两类调节食欲的神经元,分别是促进食欲神经元NPY和抑制食欲神经元POMC。GABA能增强食欲,因此GABA可能具有抑制下丘脑POMC活性、促进NPY活性的作用,D错误。
故选ABD。
16. 放线菌可产生抗生素,具有抑菌活性。研究人员配制了6种不同培养基培养放线菌A,将培养液离心后取上清液,分别加入不同固体培养基的孔洞中,每个固体培养基均涂布有金黄色葡萄球菌,一段时间后检测孔洞周围的抑菌圈直径,结果如图所示。下列叙述错误的是( )
A. 培养基AM6-1和N4最有利于放线菌A产生抗生素
B. 培养基GS和YG最有利于放线菌A产生抗生素
C. 培养基GS和YG中的放线菌A菌体密度最大
D. 培养基AM6-1和N4上的金黄色葡萄球菌生长受抑制
【答案】ACD
【解析】
【分析】微生物的分离和纯化,将特定的微生物个体从群体中或从混杂的微生物群体中分离出来的技术叫作分离;在特定环境中只让一种来自同一祖先的微生物群体生存的技术叫作纯化。分离与纯化是研究微生物的基本方法。常用的分离和纯化方法是平板划线法和稀释涂布平板法。
【详解】A、根据实验结果可知,培养基AM6-1和N4培养放线菌A之后,获取的上清液加入涂有金黄色葡萄球菌的固体培养基的空洞内,获得的抑菌圈直径最小,说明抑菌效果最差,即培养基AM6-1和N4培养的放线菌A产生的抗生素最少,因此可说明培养基AM6-1和N4不利于放线菌A产生抗生素,A错误;
B、培养基GS和YG培养放线菌A之后,获取的上清液加入涂有金黄色葡萄球菌的固体培养基的空洞内,获得的抑菌圈直径最大,说明抑菌效果最好,因此可说明培养基GS和YG最有利于放线菌A产生抗生素,B正确;
C、实验结果只能确定不同培养基上培养放线菌A后产生的抗生素的抑菌能力,不能确定哪种培养基培养放线菌A后的菌体密度大,C错误;
D、根据题意可知,金黄色葡萄球菌是在固体培养基上生长的,不是用培养基AM6-1和N4培养的,D错误。
故选ACD。
三、非选择题:本题共5小题,共60分。
17. 大豆是一种重要的经济作物,能和根瘤菌共生固氮。某实验小组为研究光照和氮素互作对大豆生长和光合作用的影响,以大豆黑农37幼苗为材料,采用接种根瘤菌和遮光相结合的方法,测定了大豆幼苗相关指标,结果如表1所示。回答下列问题:
表1
(1)根瘤菌和大豆的种间关系为___________。大豆根毛细胞吸收的氮素可用于合成___________(答出2种)等生物大分子。分析实验结果可知,接种根瘤菌能促进大豆幼苗生长,原因是___________。
(2)与正常光照组相比,遮光条件下接种根瘤菌对大豆幼苗叶面积的影响表现为___________(填“促进”或“抑制”)。重复实验发现,遮光程度小时叶面积增大,其生理意义是___________。
(3)对比正常光照和遮光条件下,接种根瘤菌的大豆幼苗生物量数据,可知光照和氮素对大豆幼苗生长的影响是___________。
(4)该实验小组进一步研究了遮光对大豆根瘤菌固氮能力的影响,结果如表2所示。
表2
结合表2数据,从细胞增殖和代谢的角度分析,遮光会降低根瘤菌的固氮能力,原因是___________。
【答案】(1) ①. 互利共生 ②. DNA、RNA、蛋白质、酶 ③. 根瘤菌能提高大豆幼苗叶绿素的含量,使大豆幼苗吸收更多的光能,从而提高光合速率
(2) ①. 抑制 ②. 叶面积增大能捕获更多的光能,以适应弱光环境
(3)光照和氮素都能促进大豆幼苗生长,且二者存在相互作用;遮光条件下,光照不足限制了大豆对氮素的利用,使得氮素(接种根瘤菌)对大豆生物量的促进作用不明显
(4)遮光条件下,根瘤菌增殖慢,固氮酶活性低
【解析】
【分析】表1分析:该实验的自变量为是否接种根瘤菌和是否遮光和是否接种根瘤菌,因变量为大豆的长势(生物量、叶面积和叶绿素含量)。
【小问1详解】
根瘤菌和大豆的关系是互利共生关系。DNA、RNA、蛋白质、酶中含有氮元素,所以大豆根毛细胞吸收的氮素可用于合成DNA、RNA、蛋白质、酶等生物大分子。依据表中数据可知,正常光照和遮光处理后,接种根瘤菌后大豆幼苗的叶绿素含量均增多,可以吸收更多的光能,增大光反应速率,进而促进大豆幼苗生长,表现为大豆幼苗生物量增加。
【小问2详解】
依据表中信息可知,与正常光照组相比,遮光条件下接种根瘤菌后,大豆幼苗的叶面积减少。说明与正常光照组相比,遮光条件下接种根瘤菌对大豆幼苗叶面积的影响表现为抑制作用。遮光程度小时,光照不足,叶面积增大能使大豆幼苗捕获更多的光能,从而适应弱光照的环境。
【小问3详解】
与遮光组对比,光照组大豆幼苗的生物量较高,与对照组相比,接种根瘤菌后大豆幼苗的生物量均增加,说明光照和氮素均能促进大豆幼苗生长,给予正常光照和接种根瘤菌后,幼苗的生物量较大,说明光照和氮素在促进大豆幼苗生长上存在相互作用。遮光条件下,光照不足限制了大豆对氮素的利用,使得氮素(接种根瘤菌)对大豆生物量的促进作用不明显。
【小问4详解】
遮光组与正常光组相比较,根瘤菌数量较少,根瘤重减轻,固氮酶活性的相对值减弱,说明遮光之所以会降低根瘤菌的固氮能力,是由于遮光条件下,根瘤菌增殖慢,固氮酶活性低。
18. 目前,糖尿病已经成为严重影响人类身心健康的公共卫生问题和重大疾病,其主要的致病类型如下。
类型一:患者的胰岛B细胞出现免疫性损伤,在血液中检测到胰岛细胞自身抗体(ICAs)和部分淋巴细胞增多。
类型二:患者的胰岛B细胞功能基本正常,葡萄糖激酶基因缺陷使葡萄糖磷酸化异常,引起胰岛素分泌信号通路障碍,导致胰岛素分泌不足。
类型三:患者的胰岛素受体基因发生突变,胰岛素受体功能缺陷引发胰岛素抵抗,血浆胰岛素浓度高于正常值。
类型四:患者体内检测到胰岛素受体抗体,患者偶见低血糖现象。
回答下列问题:
(1)自我监测是有效控制血糖的重要依据,初诊断患者需要餐前和睡前进行血糖监测。餐前检测血糖浓度比餐后检测更为准确,原因是___________。
(2)类型一糖尿病患者的胰岛B细胞出现免疫性损伤,增多的淋巴细胞主要是___________,该细胞会攻击胰岛B细胞使其损伤甚至裂解。致病类型___________的患者的遗传信息均发生改变,这与遗传因素密切相关。
(3)类型三糖尿病患者体内的胰岛素浓度高于正常值,原因是___________。类型四糖尿病患者出现低血糖可能是胰岛素受体抗体激活___________所引起的。
(4)注射胰岛素、服用BG类药物(增强靶细胞对胰岛素的敏感性)和SU类药物(促进胰岛素分泌)是治疗糖尿病的常用方法。为更精准控制血糖,类型二和类型三糖尿病患者的治疗方法分别是___________、___________。
【答案】(1)餐后会因糖类的消化、吸收,血糖水平明显升高
(2) ①. 细胞毒性T细胞 ②. 二和三
(3) ①. 胰岛素不能与受体正常结合,作用效果低下导致血糖浓度升高,促进胰岛素分泌 ②. 胰岛素受体
(4) ①. 注射胰岛素或服用SU类药物 ②. 服用BG类药物
【解析】
【分析】血糖偏高时,能直接刺激胰岛B细胞分泌更多胰岛素,胰岛素能促进组织细胞加速摄取、利用、储存葡萄糖,使血糖降低;同时,高血糖也能刺激下丘脑的某区域,通过神经控制促进胰岛B细胞的分泌。血糖偏低时,能直接刺激胰岛A细胞分泌更多胰高血糖素,胰高血糖素能促进肝糖原分解,促进一些非糖物质转化为葡萄糖,使血糖水平升高;同时,低血糖也能刺激下丘脑的另外的区域,通过神经控制促进胰岛A细胞的分泌。
【小问1详解】
餐前检测血糖浓度能避免受食物消化、吸收引起血糖浓度变化因素的影响,因此餐前检测血糖浓度比餐后检测更为准确。
【小问2详解】
细胞毒性T细胞能攻击胰岛B细胞,使其损伤甚至裂解,根据题意可知,类型一属于自身免疫病,遗传物质没有改变,类型二中葡萄糖激酶基因缺陷使葡萄糖磷酸化异常,因此遗传物质发生了改变,类型三中患者的胰岛素受体基因发生突变,因此遗传物质也发生了改变,即致病类型二、三的患者的遗传信息均发生改变,这与遗传因素密切相关。
【小问3详解】
类型三中患者的胰岛素受体基因发生突变,胰岛素不能与受体正常结合,其作用效果低下引起血糖浓度升高,进一步促进胰岛素分泌,因此类型三糖尿病患者体内的胰岛素浓度高于正常值。类型四的患者体内检测到胰岛素受体抗体,该抗体能与胰岛素竞争性的与胰岛素受体结合,患者偶见低血糖现象,可能是患者的胰岛素受体抗体激活了胰岛素受体,发挥了胰岛素的作用,从而使血糖降低。
【小问4详解】
类型二糖尿病患者的胰岛素分泌不足,可通过注射胰岛素或服用SU类药物,提高胰岛素含量。类型三糖尿病患者的胰岛素受体功能缺陷,可通过服用BG类药物来提高靶细胞对胰岛素的敏感性。
19. 水体富营养化是全球性的环境问题之一,研究表明,水生植物能有效地去除水中的氮磷,减轻水体富营养化程度。为探究不同植物对富营养化水体的净化效果,研究人员采集了黄花水龙、苦草、凤眼莲和纸莎草,将其置于生态缸中检测水生植物对氮磷的去除率,结果如图1所示。回答下列问题:
(1)水体富营养化时,浮游生物迅速繁殖、___________(答出2点)容易造成水体溶解氧量下降,导致水质恶化,从而使鱼类及其他生物大量死亡,降低生态系统的___________。
(2)在计算第N天的总氮去除率前,需要检测的数据包括___________和培养水生植物第N天时的水体含氮量。实验设置了空白对照组,可以排除___________的影响。分析实验结果可知,对水体的氮磷去除效果较好的水生植物是___________(答出2点)。
(3)硝酸还原酶是硝酸盐同化过程中的关键酶,其活性高低能反映植株氮素营养水平和氮代谢水平。为探究不同植物对水体净化效果的相关机制,研究人员检测了四种植物硝酸还原酶的活性和生长状况,结果如图2所示。
纸莎草对水体氮去除效果较差,主要原因是___________。
【答案】(1) ①. 微生物分解作用增强、沉水植物的光合作用减弱 ②. 自我调节能力##抵抗力稳定性
(2) ①. 实验初始水体含氮量 ②. 水体自身氮磷含量变化 ③. 凤眼莲和黄花水龙
(3)硝酸还原酶活性低,同化氮的速率小;生长速度慢,对氮的吸收量少
【解析】
【分析】一般来说,生态系统中的组分越多,食物网越复杂,其自我调节能力越强,抵抗力稳定性就越高。
【小问1详解】
水体富营养化时,浮游生物迅速繁殖、微生物分解作用增强、沉水植物的光合作用减弱容易造成水体溶解氧量下降,导致水质恶化,从而使鱼类及其他生物大量死亡,降低生态系统的自我调节能力、抵抗力稳定性。
【小问2详解】
若要计算第N天的总氮去除率,应当理清两个数值:一是实验初始水体总氮量,二是培养水生植物第N天时的水体含氮量。实验设置了空白对照组,其目的是可以排除水体自身氮磷含量变化的影响。依据图1可知,对水体的氮磷去除效果较好的水生植物是凤眼莲和黄花水龙。
【小问3详解】
硝酸还原酶是硝酸盐同化过程中关键酶,其活性高低能反映植株氮素营养水平和氮代谢水平。依据图2,纸莎草的硝酸还原酶活性低,说明其对氮的同化能力弱,且生长速度慢(鲜重中结束与起始的差值最小),对氮的吸收量少,因而对水体氮去除效果较差。
20. 蜜蜂没有性染色体,其性别由Csd基因决定。Csd基因是位于同源染色体上相同位置的一组复等位基因,蜜蜂存在11~19种复等位基因,并且每种基因都可出现在雌蜂或雄蜂中,雄蜂中有单倍体和二倍体,Csd基因调控蜜蜂性别的方式如图所示。回答下列问题:
(1)在产生配子的过程中,Csd基因的遗传遵循___________(填“分离”或“自由组合”)定律。
(2)单倍体蜜蜂由卵细胞直接发育而来,单倍体蜜蜂均为雄蜂,其原因是___________。
(3)已知单倍体雄蜂的精子的基因型和体细胞的相同。
①单倍体雄蜂与二倍体雌蜂杂交,由受精卵发育而来的子代个体的性别及比例可能为___________。试用遗传图解的形式进行解释说明________(不同的Csd基因分别用CsdA、CsdB、CsdC⋯⋯表示)。
②蜜蜂的长绒毛(D)和短绒毛(d)、有嗅觉(R)和无嗅觉(r)是两对相对性状。某实验小组让某长绒毛有嗅觉单倍体雄蜂(甲)和基因型为DdRr的雌蜂(乙)杂交,已知甲和乙中不含相同的Csd基因,则通过统计子代___________(填“雌蜂”或“雄蜂”)的表型及比例即可判断这两对基因的位置关系。若结果为___________,则两对基因位于一对同源染色体上。
【答案】(1)分离 (2)单倍体蜜蜂只有一个Csd基因,相同的Csd基因会导致fem基因的mRNA发生可变剪切,产生femM蛋白,从而表现为雄性
(3) ①. 全部为雌蜂或雌蜂:雄蜂=1:1 ②. ③. 雄蜂 ④. 长绒毛有嗅觉:短绒毛无嗅觉=1:1或长绒毛无嗅觉:短绒毛有嗅觉=1:1
【解析】
【分析】基因分离定律的实质:在杂合子的细胞中,位于一对同源染色体上的等位基因,具有一定的独立性;在减数分裂形成配子的过程中,等位基因会随同源染色体的分开而分离,分别进入两个配子中,独立地随配子遗传给后代。
【小问1详解】
复等位基因位于同源染色体的相同位置上,Csd基因是位于同源染色体上相同位置的一组复等位基因,Csd基因的遗传遵循分离定律。
【小问2详解】
单倍体蜜蜂由卵细胞直接发育而来,只含有一个Csd基因,据图,相同的Csd基因会导致fem基因的mRNA发生可变剪切,产生femM蛋白,从而表现为雄性。
【小问3详解】
①若雄蜂的基因型为CsdA,雌蜂的基因型为CsdACsdB/CsdBCsdC,则雌雄蜂杂交的过程如下:
故单倍体雄蜂与二倍体雌蜂杂交,由受精卵发育而来的子代个体的性别及比例全部为雌蜂或雌蜂:雄蜂=1:1。
②甲、乙没有相同的Csd基因,杂交后由受精卵发育来的子代均为雌蜂,甲(DR)乙(DdRr)子代雌蜂均表现为长绒毛有嗅觉。雄蜂由卵细胞发育而来,因此可根据子代雄蜂的表型及比例,判断两对基因的位置:若长绒毛有嗅觉:短绒毛无嗅觉=1:1或长绒毛无嗅觉:短绒毛有嗅觉=1:1,则两对基因位于一对同源染色体上。
21. 栽培百合对尖孢镰刀菌不具抗性。研究人员从野生百合中获得了一个抗尖孢镰刀菌侵染的基因L,基因L及其上游启动子pL和下游终止子的结构如图1所示,用于研究启动子pL活性的Ti质粒的结构如图2所示。回答下列问题:
注:图1标注了多个限制酶识别并切割的位点;图2中gus基因表达的GUS酶能使X-Gluc变成蓝色。
(1)启动子pL是___________酶识别并结合的序列,以驱动转录。
(2)启动子pL的活性是影响尖孢镰刀菌抗性强弱的关键因素。分析图示可知,构建重组质粒时,要用启动子pL替换质粒的启动子,则要选用限制酶___________切割获取启动子pL序列并插入到gus基因上游。将重组质粒转入___________后再转染百合愈伤组织,以研究启动子pL的活性。确定启动子pL活性的方法和预期结果是___________。
(3)将成功转入启动子pL的百合植株P1∼P3分别用不同的病原菌感染,检测GUS酶的活性,结果如图3所示。实验结果说明这三种病原微生物都能诱导启动子pL的活性增强,其中___________的诱导作用最强。某同学认为将启动子pL基因L转入栽培百合,其抗菌效果可能优于将基因L转入栽培百合,理由是___________。
【答案】(1)RNA聚合
(2) ①. HindIII和BamHI ②. 农杆菌 ③. 将转基因百合愈伤组织置于含有X-Gluc的培养基上培养,培养基产生深蓝色
(3) ①. 交链格孢 ②. 尖孢镰刀菌可诱导启动子pL的活性增强,驱动基因L表达,增强栽培百合的抗性
【解析】
【分析】基因工程的基本操作步骤主要包括四步:①目的基因的获取;②基因表达载体的构建;③将目的基因导入受体细胞;④目的基因的检测与表达。其中,基因表达载体的构建是基因工程的核心。
【小问1详解】
RNA聚合酶与基因启动子结合,启动转录。
【小问2详解】
根据图1和图2可知,Ti质粒去除启动子序列并替换为启动子pL,启动子pL左侧有XbaⅠ、SmaⅠ
、HindⅢ,质粒上启动子上游限制酶为HindⅢ,若要成功替换,左侧选用的酶应为HindⅢ,启动子pL右侧的限制酶为BamHI、SmaⅠ,质粒上启动子下游的限制酶为XbaⅠ、SmaⅠ、BamHI,因此启动子pL右侧的限制酶应选择两者共有的BamHI,故要用启动子pL替换质粒的启动子,则要选用限制酶HindIII和BamHI进行切割;转基因植物常采用农杆菌转化法,因此将重组质粒转入农杆菌中;gus基因表达的GUS酶能使X-Gluc变成蓝色,启动子pL的活性大于原质粒的启动子,因此将转基因百合愈伤组织置于含有X-Gluc的培养基上培养,培养基产生深蓝色。
【小问3详解】
P1、P2、P3组中GUS酶活性最高的为交链格孢,说明交链格孢尖对启动子pL的诱导作用最强;孢镰刀菌可诱导启动子pL的活性增强,驱动基因L表达,增强栽培百合的抗性。将启动子pL-基因L序列转入栽培百合,其抗菌效果可能优于将基因L序列转入栽培百合。
选项
操作
目的或结果
A
注射灭活的抗原结构均被破坏的病原体A
获得能产生特定抗体的B淋巴细胞
B
利用PEG诱导B淋巴细胞与骨髓瘤细胞融合
获得的都是既能产生单一抗体,又能大量增殖的杂交瘤细胞
C
筛选出杂交瘤细胞后,再利用96孔板培养和筛选
培养和筛选出能分泌所需抗体的杂交瘤细胞
D
将所得杂交瘤细胞注射到小鼠腹腔内
使杂交瘤细胞在小鼠体内大量增殖,从而获得病原体A的抗原
某植物
田鼠
鼬
固定的太阳能
摄入量
同化量
呼吸量
摄入量
同化量
呼吸量
2.45×1011
1.09×109
7.50×108
7.15×108
2.44×107
2.25×107
2.18×107
组别
处理方式
摄食量/(g⋅只-1)
体重/g
甲组
生理盐水处理
8.5
36.0
乙组
GABA处理
10.8
47.0
丙组
切除迷走神经后再施加GABA
7.2
24.0
丁组
切除迷走神经
7.2
23.9
处理
数据
测量指标
正常光照
遮光
对照
接种根瘤菌
对照
接种根瘤菌
生物量/g
0.47
0.58
0.15
0.16
叶面积/cm2
1193
13.74
7.85
5.97
叶绿素含量/(μg⋅g-1FW)
741.2
2135.9
1983.7
2027.4
项目
正常光
遮光
根瘤数/株
15.91
9.36
根瘤重/(g⋅个-1)
0.0082
0.0018
固氮酶活性相对值
141.18
86.15
选项
操作
目的或结果
A
注射灭活的抗原结构均被破坏的病原体A
获得能产生特定抗体的B淋巴细胞
B
利用PEG诱导B淋巴细胞与骨髓瘤细胞融合
获得的都是既能产生单一抗体,又能大量增殖的杂交瘤细胞
C
筛选出杂交瘤细胞后,再利用96孔板培养和筛选
培养和筛选出能分泌所需抗体的杂交瘤细胞
D
将所得杂交瘤细胞注射到小鼠腹腔内
使杂交瘤细胞在小鼠体内大量增殖,从而获得病原体A的抗原
某植物
田鼠
鼬
固定的太阳能
摄入量
同化量
呼吸量
摄入量
同化量
呼吸量
2.45×1011
1.09×109
7.50×108
7.15×108
2.44×107
2.25×107
2.18×107
组别
处理方式
摄食量/(g⋅只-1)
体重/g
甲组
生理盐水处理
8.5
36.0
乙组
GABA处理
10.8
47.0
丙组
切除迷走神经后再施加GABA
7.2
24.0
丁组
切除迷走神经
7.2
23.9
处理
数据
测量指标
正常光照
遮光
对照
接种根瘤菌
对照
接种根瘤菌
生物量/g
0.47
0.58
0.15
0.16
叶面积/cm2
11.93
13.74
7.85
5.97
叶绿素含量/(μg⋅g-1FW)
741.2
2135.9
1983.7
2027.4
项目
正常光
遮光
根瘤数/株
15.91
9.36
根瘤重/(g⋅个-1)
0.0082
0.0018
固氮酶活性相对值
141.18
86.15
相关试卷
这是一份2025届江西省新八校联考模拟预测生物试题(原卷版+解析版)(高考模拟),文件包含2025届江西省新八校联考模拟预测生物试题原卷版docx、2025届江西省新八校联考模拟预测生物试题解析版docx等2份试卷配套教学资源,其中试卷共33页, 欢迎下载使用。
这是一份2025届江西省新八校联考模拟预测生物试题(原卷版+解析版)(高考模拟),共33页。试卷主要包含了单项选择题,多项选择题,非选择题等内容,欢迎下载使用。
这是一份江西省部分高中学校2025届高三下学期4月联考生物试题(原卷版+解析版),共32页。
相关试卷 更多
- 1.电子资料成功下载后不支持退换,如发现资料有内容错误问题请联系客服,如若属实,我们会补偿您的损失
- 2.压缩包下载后请先用软件解压,再使用对应软件打开;软件版本较低时请及时更新
- 3.资料下载成功后可在60天以内免费重复下载
免费领取教师福利

