湖南省A佳2024-2025学年高二下学期期中考试历史试卷(Word版附解析)
展开
这是一份湖南省A佳2024-2025学年高二下学期期中考试历史试卷(Word版附解析),文件包含湖南省A佳2024-2025学年高二下学期期中考试历史试题原卷版docx、湖南省A佳2024-2025学年高二下学期期中考试历史试题Word版含解析docx等2份试卷配套教学资源,其中试卷共21页, 欢迎下载使用。
注意事项:
1.答题前,先将自己的班级、姓名、准考证号写在试题卷和答题卡上,并将准考证条形码粘
贴在答题卡上的指定位置。
2.选择题的作答:每小题选出答案后,用 2B 铅笔把答题卡上相应题目的答案标号涂黑。写在
试题卷、草稿纸和答题卡上的非答题区域均无效。
3.非选择题的作答:用签字笔直接答在答题卡上对应的答题区域内,写在试题卷、草稿纸和
答题卡上的非答题区域均无效。
4.考试结束后,将答题卡上交。
一、选择题:本题共 16 小题,每小题 3 分,共 48 分。在每小题给出的四个选项中,只有一
项是符合题目要求的。
1. 《厚父》(清华大学收藏的竹简)中记载商王的言论:“其在时,后王之飨(“飨'通“享',享有、统治)
国,肆祀三后(指三位先王。有观点认为是指夏禹、夏启和少康),永叙在服。”这表明( )
A. 出土文献最为可信 B. 商王重视国家统治秩序的连续性
C. 商朝制度是夏朝的延续 D. 商朝打破原始民主制传统
2. 《史记》记载:“自是之后,荥阳下引河东南为鸿沟,以通宋、郑、陈、蔡、曹、卫,与济、汝、淮、泗
会……有余则用溉浸,百姓飨其利。”这一水利工程的开凿主要反映了战国时期( )
A. 各国争霸战争推动军事防御工程建设
B. 铁器牛耕普及促进农业生产力提升
C. 诸侯国重视水利以加强区域经济联系
D. 商业繁荣催生大规模长途贸易网络
3. 历史学家许倬云曾说:“西汉庞大的帝国体制,是一个极为复杂的体系。正如任何复杂系统,其中核心与
边缘、上层与底层,以及不同平行的次级系统之间,都会有不断的调适过程。”以下最能体现西汉初期在政
治体制上调适过程的一项是( )
A. 实行郡国并行制 B. 推行“推恩令”
C. 设立刺史制度 D. 采用“黄老无为而治”的思想
4. 北宋史学家刘恕说:“至唐承平日久,丁口滋众,官无闲田,不复给授,故田制为空文。”材料体现了( )
A. 均田制崩溃的直接原因 B. 均田制崩溃的根本原因
第 1页/共 6页
C. 两税法实施,赋税制度发生变革 D. 商品经济发展,土地买卖盛行
5. 陈师锡在《五代史记序》中对欧阳修所著《新五代史》进行评价:“五代距今百有余年,故老遗俗,往往
垂绝,无能道说者……惟庐陵欧阳公,慨然以自任。”这反映了宋代儒学复兴的哪一特点( )
A. 宋代儒学家关注社会现实,强调经世致用
B. 宋代儒学家注重道德教化,强调伦理纲常
C. 宋代儒学家推崇古文运动,强调文以载道
D. 宋代儒学家重视历史研究,强调以史为鉴
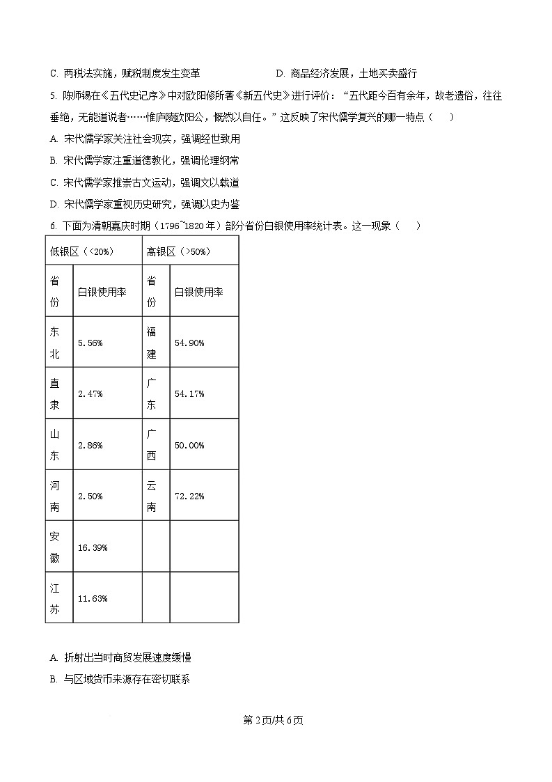
6. 下面为清朝嘉庆时期(1796~1820 年)部分省份白银使用率统计表。这一现象( )
低银区(50%)
省 省
白银使用率 白银使用率
份 份
东 福
5.56% 54.90%
北 建
直 广
2.47% 54.17%
隶 东
山 广
2.86% 50.00%
东 西
河 云
2.50% 72.22%
南 南
安
16.39% 徽
江
11.63% 苏
A. 折射出当时商贸发展速度缓慢
B. 与区域货币来源存在密切联系
第 2页/共 6页
C 根源于区域经济水平差异显著
D. 表明货币体系制度性缺陷萌发
7. 《奏定学堂章程》,又称“癸卯学制”(1903 年制定,1904 年 1 月公布),除规定学制系统外,还订立了
学校管理法、教授法及学校设置办法等。这一举措反映了晚清( )
A. 废除科举制度,实行新式学堂教育
B. 保留科举制度基础上,逐步引入新式学堂教育
C. 摒弃传统教育,全面推行西方教育模式
D. 仅对科举制度进行微调,未涉及新式教育
8. 以下四幅图片分别代表了中国新文化运动时期的四个重要方面。根据图片内容,最符合新文化运动核心
思想的是( )
A. 复兴传统文化,重建社会秩序
B. 全盘西化,只有彻底抛弃传统才能实现现代化
C. 提倡民主与科学,反对封建礼教
D. 提倡无产阶级革命,文化改革应以政治革命 前提
9. 1929 年,南京国民政府卫生部颁布了《废止中医案》,引发了全国范围内的激烈争论。后因中医界的强烈
反对和抗议,最终未能实施。此事件让中医药界更加认清了中医药的科学价值和存在的不足,即使是那些
不赞同废止中医者,也多主张中医应该改良、整顿、革新,应该科学化。这说明( )
A. 西医的影响在近代中国微乎其微
B. 近代中国医学的发展完全依赖于西方医学的推广
C. 中西医的冲突与融合推动近代中国医学进步
D. 南京国民政府完全排斥中医,致力于推广西医
10. 改革开放以来,中国外交经历了“和平发展外交”时期(1978-2012)和“中国特色大国外交”时期(2012
年至今)。以下史实属于“中国特色大国外交”时期的是( )
第 3页/共 6页
A 中国加入世界贸易组织(WTO),深度融入经济全球化进程
B. 中国参与联合国维和行动,积极履行国际责任
C. 中国倡导“和谐世界”理念,强调国际合作与和平共处
D 中国提出“一带一路”倡议,推动全球互联互通与合作发展
11. 《食物:味道的历史》一书中描述:“约一万年前,近东的人类首先开始种植小麦和大麦等谷物。距今
八九千年前,中美洲人率先开始种植玉米和豆子等重要主食,而中国人则是培育稻米的先驱。”材料说明
( )
A. 农业起源具有多中心性 B. 农业最早起源于近东地区
C. 中国是农业起源的唯一中心 D. 中美洲的玉米和豆类种植技术最先传入近东地区
12. 胡人牵骆驼俑(如图)是唐代文物,出土于长沙市赤岗冲唐墓,现馆藏于湖南省博物院。该文物描绘了
一位胡商牵着骆驼的形象,骆驼背上驮着货物。这件文物反映了唐代哪一重要的商路贸易( )
A. 陆上丝绸之路 B. 海上丝绸之路 C. 茶马古道 D. 西南丝绸之路
13. 14 世纪初,法国国王腓力四世与教皇卜尼法斯八世因征税权问题发生冲突。腓力四世派遣军队逮捕了教
皇,并将其囚禁在法国南部的阿维农。此后,教皇的驻地长期设在阿维农,史称“阿维农之囚”。这一事
件不仅反映了王权与教权的斗争,还对中古西欧的政治和宗教格局产生了深远影响。以下关于“阿维农之
囚”的影响,说法正确的是( )
A. 教廷衰落,世俗君主完全控制教会事务
B. 教皇成为法国国王的附庸,导致基督教会大分裂
C. 强化了王权,有利于民族国家形成
D. 教会改革运动因此兴起,最终导致宗教改革
14. 19 世纪末至 20 世纪初,大量日本移民前往拉丁美洲,尤其是巴西和秘鲁。这主要是由于( )
A. 日本经济繁荣,人口过剩,向外移民以缓解压力
B. 日本与拉丁美洲国家签订友好条约,促进双边人口流动
C. 日本政府推行殖民扩张政策,鼓励移民以扩大海外影响力
D. 拉丁美洲国家劳动力短缺,积极吸引外国移民
第 4页/共 6页
15. 19 世纪 70 年代,西欧主要国家和美国相继采用金本位制。根据这一制度,各国货币与黄金之间建立了
固定的兑换比例。例如,1 英镑可兑换 7.32238 克黄金,1 美元可兑换 1.50463 克黄金。各国中央银行承诺
按照这一比例自由兑换黄金,并允许黄金自由进出口。19 世纪 70 年代,西欧和美国采用金本位制( )
A. 易造成通货膨胀 B. 有利于商品交易和资本流动
C. 增强政府对货币的控制 D. 限制黄金流出本国
16. 社会保障制度最早可以追溯到 1834 年英国 《济贫法》。以下关于近现代社会保障制度的叙述正确的是
( )
A. 起源于 20 世纪美国,应对经济大萧条
B. 仅欧洲国家有,其他国家没有
C. 目的是通过政府保障公民基本生活需求
D. 核心是鼓励个人完全依靠市场
二、非选择题:本题共 3 小题,17 题 18 分,18 题 18 分,19 题 16 分,共 52 分。
17. 阅读材料,完成下列要求。
材料一 《论语·为政》:“为政以德,譬如北辰,居其所而众星共之。”
材料二 柏拉图在《理想国》中提出由“哲学王”担任统治者的观点,认为只有哲学家才能掌握真理,
治理国家。柏拉图认为,国家的建立是为了追求公道和正义。他强调,正义是理想国的核心概念,是智慧、
勇敢和节制三种美德的统一。柏拉图将理想国的公民分为三个阶层:哲学家统治者、武士和平民。他认为
这种分工是实现社会正义和和谐的关键。柏拉图非常重视教育,认为通过良好的教育可以培养出具备智慧
和德性的公民。柏拉图认为,正义不仅体现在个人层面,也体现在国家层面。在国家中,正义是智慧、勇
敢和节制的统一,而这些美德又源于哲学家对真理和智慧的追求。
材料三 英国历史学家汤因比认为:“就中国人来说,几千年来,比世界任何民族都成功地把几亿民众,
从政治文化上团结起来。他们显示出这种在政治、文化上统一的本领,具有无与伦比的成功经验。”
(1)根据材料一和材料二,结合所学知识,分析儒家“为政以德”思想与柏拉图“哲学王”思想的异同,
并阐述二者对现代国家治理的启示。
(2)结合材料三和所学知识,谈谈中华传统文化中“大一统”思想的内涵及其历史意义,并分析其对当今
世界发展的借鉴价值。
18. 阅读材料,完成下列要求。
材料一 19 世纪中叶,随着工业革命的完成,西方列强为了寻找原料产地和商品销售市场,加紧了对
亚洲、非洲等地的殖民侵略。
材料二 面对西方列强的侵略,亚洲各国人民进行了英勇的反抗,如中国的太平天国运动、印度的民
第 5页/共 6页
族大起义、伊朗的巴布教徒起义等。
材料三 20 世纪初,亚洲各国民族资本主义得到一定程度的发展,民族资产阶级力量不断壮大,民族
解放运动进入新的阶段。
——据《普通高中历史教科书·必修一》等整理
(1)根据材料一和材料二,结合所学知识,概括 19 世纪中叶亚洲民族解放运动的特点,并分析其历史意
义。
(2)根据材料三和所学知识,分析 20 世纪初亚洲民族解放运动出现新特点的原因,并举例说明。
19. 阅读材料、完成下列要求。
材料一 曼彻斯特在 1780 年是一个仅有 2 万人的小镇,至 1850 年人口激增至 40 万。棉纺织工厂的集
中吸引了大量农村劳动力,但工人居住区拥挤不堪,霍乱频发。
——摘自《英国城市史》
材料二 铁路和蒸汽机不仅加速了原料运输,更将分散的乡村与城市连为一体,催生了伯明翰、利物
浦等新兴工业城市。
——经济史学家保尔·芒图
材料三 流经工业城市的河流成为“墨汁般的阴沟”,工人聚居区平均寿命不足 20 岁,富人却迁居郊
区享受现代设施。
——恩格斯《英国工人阶级状况》
材料四 1848 年《公共卫生法》的颁布标志着政府开始干预城市治理,但贫民窟改造直到 20 世纪才逐
步完成。
——《英国社会政策史》
综合上述材料,结合所学知识,撰写一篇历史小论文,分析工业革命如何推动英国城市化进程,并探讨这
一过程中产生的社会矛盾及其对现代社会的启示。(要求:观点明确,史论结合,逻辑清晰)
第 6页/共 6页
相关试卷
这是一份湖南省A佳2024-2025学年高二下学期期中考试历史试题(解析版),共15页。试卷主要包含了选择题的作答,非选择题的作答,考试结束后,将答题卡上交, 下面为清朝嘉庆时期等内容,欢迎下载使用。
这是一份湖南省A佳2024-2025学年高二下学期期中考试历史试题(解析版),共15页。试卷主要包含了选择题的作答,非选择题的作答,考试结束后,将答题卡上交, 下面为清朝嘉庆时期等内容,欢迎下载使用。
这是一份湖南省三湘名校教育联盟2024-2025学年高二下学期期中考试历史试卷(Word版附解析),文件包含湖南省三湘名校教育联盟2024-2025学年高二下学期期中考试历史试题原卷版docx、湖南省三湘名校教育联盟2024-2025学年高二下学期期中考试历史试题Word版含解析docx等2份试卷配套教学资源,其中试卷共24页, 欢迎下载使用。
相关试卷 更多
- 1.电子资料成功下载后不支持退换,如发现资料有内容错误问题请联系客服,如若属实,我们会补偿您的损失
- 2.压缩包下载后请先用软件解压,再使用对应软件打开;软件版本较低时请及时更新
- 3.资料下载成功后可在60天以内免费重复下载
免费领取教师福利

