湖北省武汉市部分重点中学2024-2025学年高二下学期4月期中联考政治试卷(Word版附解析)
展开
这是一份湖北省武汉市部分重点中学2024-2025学年高二下学期4月期中联考政治试卷(Word版附解析),文件包含湖北省武汉市部分重点中学2024-2025学年高二下学期4月期中联考政治试题原卷版docx、湖北省武汉市部分重点中学2024-2025学年高二下学期4月期中联考政治试题Word版含解析docx等2份试卷配套教学资源,其中试卷共24页, 欢迎下载使用。
本试卷共 6 页,20 题。满分 100 分。考试用时 75 分钟。
考试时间:2025 年 4 月 14 日下午 16:30—17:45
★祝考试顺利★
注意事项:
1.答题前,先将自己的姓名、准考证号填写在试卷和答题卡上,并将准考证号条形码贴在答
题卡上的指定位置。
2.选择题的作答:每小题选出答案后,用 2B 铅笔把答题卡上对应题目的答案标号涂黑。写在
试卷、草稿纸和答题卡上的非答题区域均无效。
3.非选择题的作答:用黑色签字笔直接答在答题卡上对应的答题区域内。写在试卷、草稿纸和
答题卡上的非答题区域均无效。
4.考试结束后,请将本试卷和答题卡一并上交。
一、选择题:本题共 16 小题,每小题 3 分,共 48 分。在每小题给出的四个选项中,只有一个
是符合题目要求的。
1. 大学生李某在某电商平台下单购买一本标价 50 元的《民法典解读》,并完成支付。次日,商家以“缺货”
为由拒绝发货,李某要求商家履行合同。本案中,民事法律关系的客体是( )
A. 李某支付的 50 元现金 B. 《民法典解读》的著作权
C. 电商平台的网络交易系统 D. 李某付款与商家交付的行为
2. 某公司未经知名艺人甲同意,使用 AI 技术合成其声音,并将该声音用于广告宣传,吸引消费者购买产品。
民法典第一千零二十三条【姓名许可和声音保护 参照适用】对姓名等的许可使用,
参照适用肖像许可使用的有关规定。对自然人声音的保护,参照适用肖像权保护的有关规
定。
对此,下列说法正确的是( )
①该公司未经授权合成甲的声音,侵犯了甲的人格权
②该公司实施了“搭便车”行为,侵犯了甲的肖像权
③该公司应当立即停止侵权,并依法向甲赔付违约金
④该公司侵犯了消费者的知情权,违反了公平竞争原则
A. ①② B. ①④ C. ②③ D. ③④
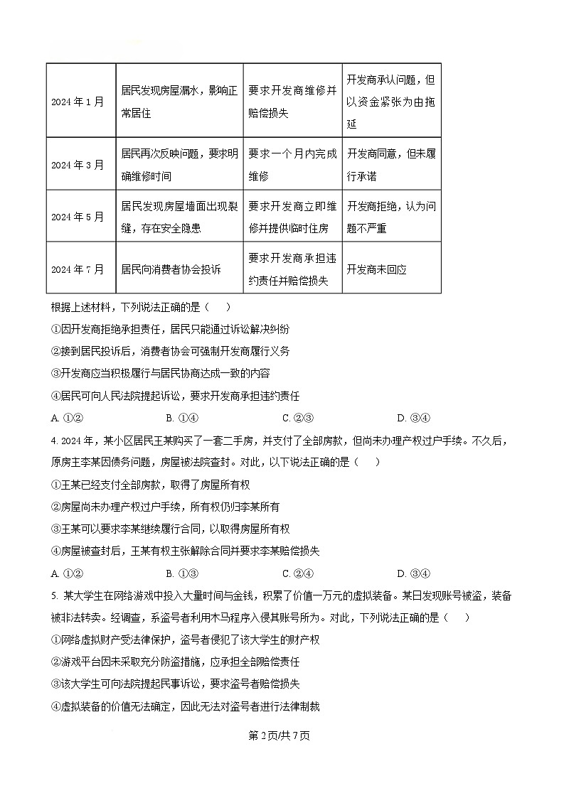
3. 某小区居民因房屋质量问题与开发商发生纠纷,以下是部分居民与开发商的沟通记录:
时间 事件描述 居民诉求 开发商回应
第 1页/共 7页
开发商承认问题,但 居民发现房屋漏水,影响正 要求开发商维修并
2024 年 1 月 以资金紧张为由拖
常居住 赔偿损失
延
居民再次反映问题,要求明 要求一个月内完成 开发商同意,但未履 2024 年 3 月
确维修时间 维修 行承诺
居民发现房屋墙面出现裂 要求开发商立即维 开发商拒绝,认为问 2024 年 5 月
缝,存在安全隐患 修并提供临时住房 题不严重
要求开发商承担违
2024 年 7 月 居民向消费者协会投诉 开发商未回应
约责任并赔偿损失
根据上述材料,下列说法正确的是( )
①因开发商拒绝承担责任,居民只能通过诉讼解决纠纷
②接到居民投诉后,消费者协会可强制开发商履行义务
③开发商应当积极履行与居民协商达成一致的内容
④居民可向人民法院提起诉讼,要求开发商承担违约责任
A. ①② B. ①④ C. ②③ D. ③④
4. 2024 年,某小区居民王某购买了一套二手房,并支付了全部房款,但尚未办理产权过户手续。不久后,
原房主李某因债务问题,房屋被法院查封。对此,以下说法正确的是( )
①王某已经支付全部房款,取得了房屋所有权
②房屋尚未办理产权过户手续,所有权仍归李某所有
③王某可以要求李某继续履行合同,以取得房屋所有权
④房屋被查封后,王某有权主张解除合同并要求李某赔偿损失
A. ①② B. ①③ C. ②④ D. ③④
5. 某大学生在网络游戏中投入大量时间与金钱,积累了价值一万元的虚拟装备。某日发现账号被盗,装备
被非法转卖。经调查,系盗号者利用木马程序入侵其账号所为。对此,下列说法正确的是( )
①网络虚拟财产受法律保护,盗号者侵犯了该大学生的财产权
②游戏平台因未采取充分防盗措施,应承担全部赔偿责任
③该大学生可向法院提起民事诉讼,要求盗号者赔偿损失
④虚拟装备的价值无法确定,因此无法对盗号者进行法律制裁
第 2页/共 7页
A. ①③ B. ①④ C. ②③ D. ②④
6. 某网络教育平台未经授权将高中教辅《法律与生活》电子版全文上传供用户免费下载,后被版权方起诉。
经查,该平台还擅自使用某科技公司已注册的“AI 智学”商标进行宣传,且在直播课程中引用了某学者论
文观点且未标明出处。法院判决该平台立即停止侵权行为并赔偿损失。对此,下列说法正确的是( )
①若该平台未经授权在直播中讲解他人的专利技术原理,则属专利侵权行为
②该平台使用“AI 智学”商标属于合理使用,因为其未直接销售同类产品
③该平台在直播中引用他人的论文观点且未标明出处,可能侵犯知识产权
④该平台上传《法律与生活》电子版的行为侵犯了他人的信息网络传播权
A. ①② B. ①③ C. ②③ D. ③④
7. 某知名手机厂商在其官方网站发布新品手机预售公告,公告中详细列出了手机的型号、配置、价格、发
货时间等信息,并声明“用户支付定金即视为接受本条款,成功预订手机”。李某看到公告后,在网站上
支付了定金。之后,该手机厂商因供应链问题,无法按时发货,并通知李某需延迟一个月发货。下列说法
正确的是( )
①预售公告是要约,消费者支付定金是承诺,合同成立
②手机厂商因供应链问题延迟发货,无需承担违约责任
③若李某不同意延迟发货,有权要求手机厂商返还定金
④手机厂商可以变更发货时间,因为合同尚未正式履行
A. ①③ B. ①④ C. ②③ D. ②④
8. 原告倪某等人购买了梁某上海演唱会的门票,主办方为被告上海某演艺公司。演唱会开场,原告等人入
场后,发现其门票位置的视线受舞台承重柱不同程度遮挡,严重影响观看体验。在演唱会结束后,原告与
主办方交涉未果,遂诉至法院,要求全额退款。对此,下列说法正确的是( )
①被告向倪某等人提供的服务存在明显瑕疵,构成违约
②被告未充分履行告知义务,仅侵犯了消费者的自主选择权
③被告可以通过继续履行、排除妨碍等方式承担违约责任
④倪某等人并未提前退场,其请求难以得到法院的全部支持
A. ①② B. ①④ C. ②③ D. ③④
9. 2025 年以来,某小区发生多起纠纷:
第 3页/共 7页
●王某在小区散步时被高空坠落的玻璃瓶砸伤,因无法查明具体责任人,王某起诉全楼住
户要求赔偿。
●李某遛狗未拴绳,宠物狗突然冲向邻居张某致其摔倒骨折,李某辩称,平时狗很温顺,
已尽管理义务。
●某化工厂夜间排放废气,虽符合国家排放标准,但仍导致附近居民多人出现呼吸道疾病,
居民集体起诉工厂。
●孙某在餐厅就餐时因地面积水滑倒受伤。餐厅辩称,已放置警示牌,是孙某自己不注意
才受伤。
关于上述案例中的侵权责任认定,下列说法正确的是( )
①若王某无法指明高空坠物的责任人,则其将无法获得相应赔偿
②若李某主张减轻责任,则需证明张某受伤系自身故意或重大过失造成
③化工厂排放虽达标但仍造成居民健康损害,需承担无过错侵权责任
④餐厅已经放置警示牌尽到了警示义务,无需承担侵权责任
A. ①② B. ①④ C. ②③ D. ③④
10. 某小区居民甲在翻修房屋时,未留出足够空间,导致其房屋的滴水檐距离邻居乙房屋东墙过近,下雨时
乙房屋东墙因水滴受潮,墙皮脱落,影响正常居住。乙多次与甲交涉未果,最终将甲告上法庭,要求甲拆
除滴水檐、修复墙体并赔偿损失。下列说法正确的是( )
①甲翻修房屋时未合理留出空间,侵犯了乙的相邻权
②乙房屋墙皮脱落是因自然降雨导致,甲无需承担赔偿责任
③甲应拆除滴水檐或采取其他措施防止继续侵害,并赔偿乙的损失
④乙应先向物业或居委会投诉,未经调解直接起诉不符合法定程序
A. ①③ B. ①④ C. ②③ D. ②④
11. 小王与小红于 2019 年登记结婚。婚前,小王有个人存款 50 万元,婚后双方约定工资收入共同管理。2021
年,小红母亲立遗嘱将名下价值 100 万元的字画赠与女儿并注明“仅归小红个人所有”。2022 年,小王用
婚后的工资购买了一架心仪的钢琴,同年小红父亲赠与小红一辆价值 30 万元的汽车,赠与合同未明确归属。
2023 年两人离婚,双方对财产分割产生争议。下列说法正确的是( )
①小王的 50 万元婚前存款属于个人财产
②小红母亲遗嘱中赠与的字画属于夫妻共同财产
③小王用婚后工资购买的钢琴属于个人财产
第 4页/共 7页
④小红父亲赠与的汽车应视为夫妻共同财产
A. ①③ B. ①④ C. ②③ D. ②④
12. 2010 年,张某与其侄子张丙签订《遗赠扶养协议》,约定由张丙负责张某生养死葬,张某去世后名下房
产归张丙所有。此后,张丙一直尽心尽力照顾张某。张某留下自书遗嘱(未签名和日期)将存款 50 万元留
给其女儿张乙,后又通过两名见证人见证并录制视频遗嘱(有签名和日期),将存款改为由其儿子张甲继承。
张某病逝后,他的遗产包括价值 200 万元的房产、50 万元存款,另有未偿还债务 80 万元。关于张某遗产的
处理,下列说法正确的是( )
①张某 自书遗嘱无效,存款 50 万元应按法定继承分配
②遗赠扶养协议的法律效力优先于遗嘱,房产应归张丙所有
③张某的视频遗嘱符合法定形式,存款 50 万元应由张甲继承
④张某 80 万元的债务应由张甲、张乙、张丙按继承比例分担
A. ①② B. ①④ C. ②③ D. ③④
13. 某电商公司招聘运营专员时要求“仅限男性”,应届毕业生小张(女)投递简历被拒后提起诉讼。经查,
该岗位工作内容不涉及只适合男性的体力劳动或危险作业。与此同时,该公司要求新入职员工试用期 3 个
月后再签书面合同,期间每日工作 10 小时、月休 4 天。据此,下列说法正确的是( )
①试用期未超过法定上限,符合法律规定
②若双方已达成合意,则试用期内超时工作合法
③运营专员岗位若需夜间值班,公司可基于安全理由限制女性应聘
④“仅限男性”的招聘要求构成就业歧视,小张有权主张平等就业权
A. ①③ B. ①④ C. ②③ D. ②④
14. 大学生王某与两位同学共同创办一家文创企业。他们在筹备过程中查阅《中华人民共和国民法典》《中
华人民共和国公司法》等法律文件。对此,下列说法正确的是( )
①若以合伙企业形式经营,出资人均需对企业债务承担无限责任
②若注册为股份有限公司,待公司发展壮大后就可以上市
③若注册为有限责任公司,股东以认缴出资额为限承担责任
④无论采用何种形式,均需办理企业登记并公示全部信息
A. ①② B. ①③ C. ②④ D. ③④
15. 某市市场监督管理部门查处一起红薯粉条造假案件:某企业使用木薯粉冒充红薯粉,并在包装上标注
“100%纯红薯粉”,以低于市场价 30%的价格销售。经检测,该产品淀粉含量不达标且含有非法添加剂。该
企业( )
第 5页/共 7页
①进行虚假宣传,可由行政机关依法予以处罚
②以假充真,侵犯了消费者 合法权益
③以低于成本的价格销售,扰乱了市场秩序
④以木薯粉为原材料,没有危害消费者人身安全
A. ①② B. ①③ C. ②④ D. ③④
16. 某酒店在未取得五星级资质 情况下,通过社交平台宣传“西双版纳豪华酒店”,并在名称后标注五颗
星。消费者入住后发现酒店设施与宣传严重不符,遂向法院起诉。法院最终判决酒店“退一赔三”。此案
中( )
①该酒店的行为违背了民法所规定的诚信原则
②该酒店未明确标注“五星级”文字,不构成不正当竞争
③王某与酒店签订的合同因存在欺诈情形而自始无效
④“退一赔三” 判决属于惩罚性赔偿
A. ①② B. ①④ C. ②③ D. ③④
二、非选择题:本题共 4 小题,共 52 分。
17. 阅读材料,完成下列要求。
2024 年,邓某因房屋装修与施工方老莫、老谢、老刘产生纠纷。调解未果后,老谢和老刘使用短视频
账号发布现场调解录像,并配文“光头佬”“三年不给钱,邓某是老赖”等字样。该视频播放量达 1613.7
万次,对邓某的生活造成了严重困扰,导致邓某社会评价降低。邓某遂起诉要求赔礼道歉及精神损害赔偿。
法院审理后判决老谢、老刘在短视频平台公开道歉并赔偿精神损失 5000 元。
(1)结合材料并运用“民事权利与义务”的知识,说明法官作出上述判决的理由。
(2)结合材料并运用《法律与生活》知识,请为有效规避此类侵权行为提出三条合理化建议。
18. 阅读材料,完成下列要求。
2024 年 6 月,A 公司与 B 公司签订了一份货物采购合同,约定由 A 公司向 B 公司提供一批定制的电子
产品,交货日期为 2024 年 10 月。合同签订后,A 公司积极组织生产,但在生产过程中,由于原材料供应商
C 公司所在地突发地震,导致 A 公司无法按时获得原材料,进而无法按期交货。
A 公司及时通知了 B 公司,说明了无法按时交货的原因,并表示愿意承担违约责任。然而,B 公司认为
合同合法有效,A 公司应严格履行合同义务,拒绝接受任何延迟交货的安排,并要求 A 公司支付高额违约金。
A 公司则认为 B 公司的要求不合理,双方因此产生纠纷并诉至法院。
有人认为:“只要合同合法有效,就应严格履行,任何情况下都不能拒绝履行义务。”结合材料并运用“订
约履约,诚信为本”的知识对此加以评析。
第 6页/共 7页
19. 阅读材料,完成下列要求。
小林婚后因工作原因长期在外地出差,其丈夫小周在家中承担了大部分家务和照顾孩子的责任。随着
时间推移,小周觉得自己的付出没有得到应有的认可,小林对家庭关心太少,两人为此频繁争吵。
小周认为,小林作为妻子,没有尽到家庭义务,要求小林减少出差次数,多照顾家庭;小林则觉得自
己努力工作也是为了家庭,且在经济上为家庭做出了重要贡献,不理解小周为何如此不满。
小林的亲戚张姨,早年丧偶后独自抚养儿子长大。儿子成家后,儿媳对张姨态度冷淡,经常在言语上
对张姨不尊重。张姨的儿子不仅没有从中调解,还默许儿媳的行为,对张姨的生活很少关心。张姨感到十
分委屈,觉得自己含辛茹苦养大儿子,如今却得不到应有的赡养和尊重。
结合材料并运用“家庭与婚姻”的知识,分别对小林与小周、张姨儿子与儿媳的行为进行评析。
20. 阅读材料,完成下列要求。
随着互联网经济的蓬勃发展,新就业形态不断涌现,如外卖骑手、网约车司机、网络主播等。这些新
就业形态的劳动者与平台或用工合作企业之间的关系日益复杂,劳动合同的签订问题也随之凸显。
2024 年初,外卖骑手小林入职某外卖平台,平台以“灵活用工”为由仅通过 APP 协议约定“按单计酬,
每日最低接单量 30 单”,并要求其签署《自愿放弃社保承诺书》。半年后,小林在送餐途中因交通事故受
伤,平台以“双方未订立书面劳动合同,仅为合作关系”为由拒绝支付工伤赔偿。小林在申请劳动仲裁时
发现 APP 协议中存在“骑手自行承担工作期间人身损害风险”的免责条款。最终,小林通过提交每日接单
记录、工资转账凭证、平台派单系统截图等证据,仲裁裁决确认双方存在劳动关系,平台需承担工伤赔偿
责任。
(1)结合材料并运用“做个明白的劳动者”的知识,分析该外卖平台的行为是否合法并说明理由。
(2)结合材料并运用《法律与生活》知识,说明新就业形态下签订书面劳动合同的重要性。
第 7页/共 7页
相关试卷
这是一份湖北省武汉市部分重点中学2024-2025学年高二下学期期末联考政治试题(Word版附解析),文件包含湖北省武汉市部分重点中学2024-2025学年高二下学期期末联考政治试卷原卷版docx、湖北省武汉市部分重点中学2024-2025学年高二下学期期末联考政治试卷解析版docx等2份试卷配套教学资源,其中试卷共24页, 欢迎下载使用。
这是一份湖北省武汉市部分重点中学2024-2025学年高一下学期4月期中联考政治试卷(Word版附解析),文件包含湖北省武汉市部分重点中学2024-2025学年高一下学期4月期中联考政治试题原卷版docx、湖北省武汉市部分重点中学2024-2025学年高一下学期4月期中联考政治试题Word版含解析docx等2份试卷配套教学资源,其中试卷共22页, 欢迎下载使用。
这是一份湖北省武汉市部分重点中学2024-2025学年高二上学期期末联考政治试卷(Word版附答案),共9页。试卷主要包含了选择题的作答,非选择题的作答等内容,欢迎下载使用。
相关试卷 更多
- 1.电子资料成功下载后不支持退换,如发现资料有内容错误问题请联系客服,如若属实,我们会补偿您的损失
- 2.压缩包下载后请先用软件解压,再使用对应软件打开;软件版本较低时请及时更新
- 3.资料下载成功后可在60天以内免费重复下载
免费领取教师福利

