若您为此资料的原创作者,认为该资料内容侵犯了您的知识产权,请扫码添加我们的相关工作人员,我们尽可能的保护您的合法权益。
1/17
2/17
3/17
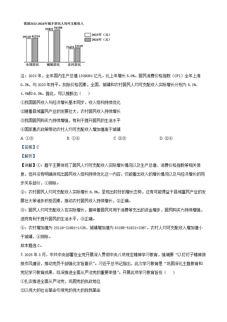
还剩14页未读,
继续阅读
四川省南充市2025届高三下学期4月三诊试题 政治 含解析
展开
这是一份四川省南充市2025届高三下学期4月三诊试题 政治 含解析,共17页。试卷主要包含了选择题,非选择题等内容,欢迎下载使用。
相关试卷
四川省南充市2025届高三下学期4月三诊政治试卷(Word版附解析):
这是一份四川省南充市2025届高三下学期4月三诊政治试卷(Word版附解析),文件包含2025届四川省南充市高三下学期第三次诊断考试政治试题Word版含解析docx、2025届四川省南充市高三下学期第三次诊断考试政治试题Word版无答案docx等2份试卷配套教学资源,其中试卷共24页, 欢迎下载使用。
四川省眉山市仁寿县2024届高三政治下学期三诊试题含解析:
这是一份四川省眉山市仁寿县2024届高三政治下学期三诊试题含解析,共13页。试卷主要包含了选择题,非选择题等内容,欢迎下载使用。
四川省南充市2025届高三下学期三诊政治试卷(PDF版附答案):
这是一份四川省南充市2025届高三下学期三诊政治试卷(PDF版附答案),文件包含四川省南充市高2025届高考适应性考试三诊政治pdf、四川省南充市高2025届高考适应性考试三诊政治答题卡pdf、四川省南充市高2025届高考适应性考试三诊政治答案pdf等3份试卷配套教学资源,其中试卷共9页, 欢迎下载使用。
相关试卷 更多
资料下载及使用帮助
版权申诉
- 1.电子资料成功下载后不支持退换,如发现资料有内容错误问题请联系客服,如若属实,我们会补偿您的损失
- 2.压缩包下载后请先用软件解压,再使用对应软件打开;软件版本较低时请及时更新
- 3.资料下载成功后可在60天以内免费重复下载
版权申诉
免费领取教师福利

