所属成套资源:2025年高考押题预测卷(新高考八省卷)
2025年高考押题预测卷:生物(山西、陕西、宁夏、青海通用01)(考试版)
展开
这是一份2025年高考押题预测卷:生物(山西、陕西、宁夏、青海通用01)(考试版),共12页。试卷主要包含了血液中丙氨酸氨基转移酶等内容,欢迎下载使用。
(考试时间:75分钟 试卷满分:100分)
注意事项:
1.答卷前,考生务必将自己的姓名、准考证号等填写在答题卡和试卷指定位置上。
2.回答选择题时,选出每小题答案后,用铅笔把答题卡上对应题目的答案标号涂黑。如需改动,用橡皮擦干净后,再选涂其他答案标号。回答非选择题时,将答案写在答题卡上。写在本试卷上无效。
3.考试结束后,将本试卷和答题卡一并交回
选择题:本题共16小题,每小题3分,共48分。在每小题给出的四个选项中,只有一项符合题目要求。
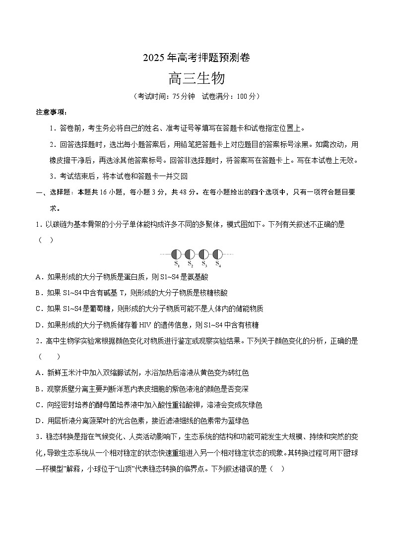
1.以碳链为基本骨架的小分子单体能构成许多不同的多聚体,模式图如下。下列有关叙述不正确的是( )
A.如果形成的大分子物质是蛋白质,则S1~S4是氨基酸
B.如果S1~S4中含有碱基T,则形成的大分子物质是核糖核酸
C.如果S1~S4是葡萄糖,则形成的大分子物质可能不是人体内的储能物质
D.如果形成的大分子物质储存着HIV的遗传信息,则S1~S4中含有核糖
2.高中生物学实验常根据颜色变化对物质进行鉴定或观察实验结果。下列关于颜色变化的分析,正确的是( )
A.新鲜玉米汁中加入双缩脲试剂,水浴加热后溶液从黄色变为砖红色
B.观察质壁分离主要判断洋葱内表皮细胞的紫色液泡的颜色是否变深
C.向经密封培养的酵母菌培养液中加入酸性重铬酸钾,溶液会变成灰绿色
D.用层析液分离菠菜叶的光合色素,接近滤液细线的色素带为蓝绿色
3.稳态转换是指在气候变化、人类活动影响下,生态系统的结构和功能可能发生大规模、持续和突然的变化,导致生态系统从一个相对稳定的状态快速重组进入另一个相对稳定状态的现象。其转换过程可用下图“球—杯模型”解释,小球位于“山顶”代表稳态转换的临界点。下列叙述错误的是( )
A.生态系统由稳态1转变为稳态2后,部分物种的生态位可能会发生变化
B.识别生态系统的稳态转换临界点,有利于维持生态平衡
C.稳态转换后,生态系统的自我调节能力增强,抵抗力稳定性下降
D.“球—杯模型”也可以解释人体内环境稳态的变化,其调节机制是神经—体液—免疫调节
4.血液中丙氨酸氨基转移酶(ALT)的正常含量为0-40U/L,是肝脏细胞受损程度的检测指标之一,下列对人体内ALT的说法正确的是( )
A.ALT是血浆蛋白,主要在细胞外液中发挥催化作用
B.ALT在血液中含量的波动说明内环境稳态的失调
C.血液中ALT超标,ALT对肝脏细胞的调节会出现紊乱
D.ALT超标很可能是由于肝脏细胞受损释放到血液所致
5.我国唐代诗人杜甫的诗句“雨荒深院菊,霜倒半池莲”描绘了不同气候条件对植物生长状态的影响,而植物的生长发育过程始终在环境因素的影响、调节下完成。下列相关叙述错误的是( )
A.萌发需要光照的种子一般较大,光照不会给种子萌发提供能量
B.年轮的形成是树木生长对一年中不同时期环境温度反应的结果
C.“淀粉-平衡石假说”认为植物对重力的感受是通过平衡石细胞实现的
D.植物体激素的产生和分布是基因表达调控的结果,也受到环境因素的影响
6.苹果醋中的酸性成分可以刺激胃部分泌更多的胃酸,还能促进胃肠蠕动增强,有助于食物的消化。制作苹果醋的两条途径如图所示。下列叙述正确的是( )
A.生物A和生物C都没有以核膜为界的细胞核
B.反应①和反应③过程中都有CO2产生
C.由反应①到反应②需要降低温度并改善通气状况
D.胃肠蠕动增强与交感神经活动占据优势有关
7.CAR-T疗法被评选为2024年十大自然科学突破之一,是一种基于T细胞的基因工程疗法,首先从患者体内收集T细胞,对其进行基因工程改造,使之表达嵌合抗原受体(CAR),进行细胞扩增后再重新输回患者体内,过程如图所示,目前CAR-T疗法在临床上对系统性红斑狼疮和肿瘤的治疗均取得了较好的效果,下列说法错误的是( )
A.该患者的CAR-T细胞一般不可用于对其他同种癌症患者的治疗
B.CAR-T除了具有杀伤肿瘤细胞的能力外,还可以呈递激活B细胞的第二信号
C.CAR-T细胞特异性识别肿瘤细胞并使其裂解死亡的过程属于细胞凋亡
D.系统性红斑狼疮属于自身免疫病,发病机理与免疫自稳异常相关
8.三江源地区位于青藏高原腹地,曾经,这里湖泊星罗棋布,水草丰美,雪山、草地、河流,静静地展示着原生态的美。20世纪,因气候变化和人为干扰,三江源地区环境恶化,草地严重退化,水土流失加剧。为改善三江源地区的生态环境,我国政府建立了三江源国家公园,启动了退耕还草等多项保护措施,现在三江源地区的生态环境有所好转。下列有关说法正确的是( )
A.决定三江源草原群落性质最重要的因素是群落的物种组成
B.人类的活动会改变三江源地区群落演替的方向,并没有改变速度
C.三江源地区中的雪山、草地、河流,体现了群落的水平结构
D.三江源草原群落外观和结构在不同季节发生有规律的变化,属于群落的次生演替
9.下列关于高中生物学实验所运用的科学方法,相关叙述不匹配的是( )
A.假说演绎法:探究植物细胞的吸水和失水
B.构建模型法:认识减数分裂染色体变化
C.减法原理:探究植物生长调节剂的应用
D.不完全归纳法:调查人群中某遗传病的发病率
10.科研人员从小鼠8细胞时期的胚胎中制备了一种干细胞系,称为潜能干细胞(EPSC)。将EPSC转变为上胚层样细胞和下胚层样细胞,再逐步分化形成类胚胎结构,高度还原了胚胎的发育过程。下列说法错误的是( )
A.与多能干细胞相比,EPSC的自我更新能力和分化潜能更大
B.EPSC培养需要定期更换培养液,清除代谢废物
C.EPSC转变出的上胚层和下胚层,类似于囊胚期的内、外胚层
D.EPSC产生的特定细胞,可以在新药的测试中发挥重要作用
11.用抗人绒毛膜促性腺激素(HCG)单克隆抗体做成的“早早孕诊断试剂盒”,在妊娠第8天就可以作出诊断,这比传统尿检HCG的诊断方法提前了10天左右,可以避免孕妇在不知道妊娠的情况下因服用药物而对胎儿造成不利影响。如图为利用小鼠制备抗HCG单克隆抗体的流程。下列叙述错误的是( )
A.杂交瘤细胞在培养过程中一般是悬浮生长,无接触抑制现象
B.图中过程①诱导小鼠B淋巴细胞和骨髓瘤细胞融合时,可采用化学诱导试剂PEG
C.过程③需用特定的选择培养基进行培养和筛选,该过程培养后的细胞均能产生抗体
D.图中过程④获得的a细胞产生的抗体能特异性识别HCG并与之发生特异性结合
12.华蟾素注射液是我国经典抗肿瘤药物,研究人员为探寻华蟾素注射液抗肝癌HepG-2细胞的作用机理,用华蟾素注射液和肝癌HepG-2细胞进行了一系列实验,结果如图所示。下列叙述错误的是( )
A.为防止细胞培养过程发生污染,培养液中要加入抗生素
B.每隔一段时间需更换1次培养液,目的是防止代谢物积累对细胞自身造成危害
C.据图甲可知,华蟾素能有效地抑制肝癌HepG-2细胞增殖,且只与浓度呈正相关
D.图乙的结果进一步表明,华蟾素的作用机理可能是抑制肝癌HepG-2细胞的DNA分子复制
13.敲除铁调节蛋白(IRP)基因会明显减弱线粒体的功能,在敲除IRP基因的小鼠中HIFla和HIF2a两种蛋白的含量明显高于野生型。为探究这两种蛋白的作用,科学家做了以下实验,结果如图所示。下列相关分析不合理的是( )
A.LdhA在细胞质基质中发挥作用
B.HIFla蛋白促进有氧呼吸第三阶段
C.HIF2a蛋白对LdhA的合成几乎无影响
D.葡萄糖在细胞质基质中被分解产生丙酮酸和[H]
14.大黄花虾脊兰是国家一级保护植物、被称为植物界的“金丝猴”,特化的木蜂传粉系统是大黄花虾脊兰繁殖结实的关键,但木蜂从大黄花虾脊兰处得不到花蜜和花粉。下列相关叙述正确的是( )
A.特化的木蜂传粉系统导致大黄花虾脊兰的自然结实率低
B.对大黄花虾脊兰的保护只是保护这个自然界特有的物种
C.木蜂与大黄花虾脊兰的相互获利是长期协同进化的结果
D.人工繁育的大黄花虾脊兰种苗回归野外后均可正常繁殖
15.大肠杆菌可以通过乳糖操纵子(结构如下图所示)的调控实现优先利用环境中的葡萄糖,再利用乳糖。研究表明,当大肠杆菌利用葡萄糖分解供能时,识别启动子(P)的RNA聚合酶的转录活性下降;当环境中无葡萄糖可供利用时,该RNA聚合酶的转录活性增强。另外,阻遏蛋白能与操纵序列(O)结合,阻止结构基因转录,而乳糖可以解除阻遏,进而利用乳糖。下列有关叙述错误的是( )
A.乳糖通过解除阻遏而诱导Z、Y、A酶的合成
B.有乳糖、无葡萄糖时,Z、Y、A酶合成量最高
C.有葡萄糖存在时,大肠杆菌不能利用乳糖
D.结构基因共用启动子,有利于细菌适应环境
16.先天性肾性尿崩症(CNDI)主要与AQP2和AVPR2基因有关,两基因中任一突变均可致病,其中一个基因仅位于X染色体。现有甲、乙两个CNDI家系如图(a),对两家系部分成员的AQP2基因检测结果如图(b)。不考虑其他因素的影响,下列判断错误的是( )
A.探针1与正常AQP2基因杂交,探针2与突变AQP2基因杂交
B.基因AVPR2突变引起的CNDI属于伴X染色体隐性遗传
C.仅考虑AQP2和AVPR2基因,甲II3有1/3的概率为纯合子
D.乙Ⅱ2产生的次级精母细胞含有0或1个致病基因
二、非选择题(共5题,共52分)。
17.(11分)为探究低钾胁迫对水稻光合作用的影响,科研团队设置对照组和缺钾组两个组,分别用正常(不缺钾)和缺钾的土壤培养两组长势相同的水稻,培养一段时间后检测水稻叶片光合作用各个指标,结果如下表所示。
注:气孔导度表示气孔开放的程度;表中为各个指标的相对值。
(1)在使用光合作用速率测定仪测量水稻叶片光合作用速率时,测量的是叶片CO2的吸收和O2释放速率,该值 (填“能”或“不能”)代表真实的光合作用速率。据图1分析,缺钾组植物对 (填“红光”、“蓝光”或“红光和蓝紫光”)的吸收减少。
(2)通过表中数据可知,缺钾会导致水稻光合作用速率下降,气孔导度 (填“是”或“不是”)影响光合作用速率的因素,依据是 。
(3)暗反应中CO2的固定是由Rubisc酶催化进行的。但O2也能与CO2竞争Rubisc酶,使该酶催化C5和O2反应,生成C3和CO2,此反应过程消耗ATP和NADPH,被称为光呼吸。研究者将缺钾的土壤分成若干组,分别添加不同含量的钾肥,培养长势相同的水稻,培养一段时间后检测水稻叶片CO2固定速率及光呼吸与CO2固定速率的比值如图2所示:光呼吸过程中,C5和O2反应的场所为 。若光反应速率降低,光呼吸速率会 (填“升高”“降低”或“不变”),原因是 。
(4)根据图2实验的结果,推测缺钾导致水稻产量下降的原因可能有 。
18.(12分)杂交制种指生产具有杂种优势的种子,并供应给农民用于播种。使用机械收割,有利于实现杂交种子的规模化生产。
(1)水稻花为两性花,杂交水稻TH是雄性不育系T与育性正常的恢复系H杂交获得的。机械收割前,需人工提前拔除大田中的恢复系植株,目的是 。
(2)科研人员用诱变剂处理野生型水稻,得到能结小粒的水稻M。以M为母本与野生型杂交,M所结种子(F1)为小粒,F1自交所结种子(F2)为正常籽粒,F2自交所结种子(F3)中正常籽粒:小粒≈3:1。由此可知籽粒大小是由 的基因型决定的。
(3)水稻有高秆和矮秆(由隐性基因a控制)、全绿叶和斑叶(由隐性基因b控制)之分。进行下图所示杂交实验,据子代类型及数量分析,小粒基因m与a、b在染色体上的位置及距离可描述为
。
为精确定位m基因,研究人员筛选突变体M和野生型DNA序列中存在单个碱基差异的5个位点。提取F2结小粒种子植株的DNA,将不同株DNA等量混合扩增,然后切成含有不同差异位点的片段并进行测序。针对每个差异位点计算比值(某位点含突变体M碱基的片段数/该位点片段数总和),得出下表数据。推测
位点最可能存在于m基因上,表中V位点的理论值应为 。
(5)一般情况下,籽粒大小与籽粒数量呈负相关。科研人员已根据定位信息进一步确定m基因的序列,请绘制出利用籽粒大小的差异,通过机械筛选分离获得杂交水稻TH种子的制种流程图 。(关键词:基因编辑、混种、机械筛选筛的孔径)。
19.(10分)青少年抑郁症发病率呈逐年上升趋势,患者常常表现出精神压力大、情绪低落等症状。最新研究进展表明,抑郁症的主要发病机制如图所示。回答下列问题。
(1)图中ACTH的中文全称是 研究表明,高达80%的抑郁症患者存在不同程度的睡眠障碍。控制睡眠、觉醒等生物节律的司令部位于 。
(2)结合上图,从激素水平的角度分析。处于应激状态下的抑郁症患者常出现睡眠障碍的原因可能是其HPA轴功能亢进,并且失去 调节,使得 从而出现睡眠障碍。
(3)图中可知神经调节、体液调节和免疫的实现都离不开信号分子,它们作用方式的共同点是 (答出一点即可)。
(4)目前帕罗西汀是治疗抑郁症的常用药物,其选择性地结合突触前膜上的 ,减少 ,从而使得突触间隙中5-羟色胺的浓度维持在一定水平,有利于神经系统活动的正常进行。
(5)研究发现经典中医方剂柴胡疏肝散对抑郁症可能有缓解作用,为评价其作用效果,研究人员利用正常实验大鼠进行了相关实验,完成表格。
20.(10分)鄱阳湖呈现“高水是湖、低水似河”的景观特征。枯水期鄱阳湖水位下降,大面积草洲、泥滩、浅水等生境出露,为越冬水鸟提供了大量的觅食场所。鄱阳湖是小天鹅和白鹤极为重要的越冬地。然而近年来,鄱阳湖苦草冬芽锐减导致大量小天鹅和白鹤由自然生境转移到南昌五星白鹤保护小区的藕塘觅食。南昌大学的研究工作者以五星白鹤保护小区藕塘为研究地点进行了相关研究,请回答以下问题:
(1)区分鄱阳湖和五星白鹤保护小区两种生物群落的重要特征是 ,鄱阳湖的景观特征体现了群落的 随季节而变化。
(2)研究工作者采用瞬时扫描法和焦点动物法调查了藕塘里白鹤混群和不与白鹤混群时小天鹅的日间行为。据图分析,从小天鹅应对种间关系的角度,可得出的结论是 。
注:**、***表示差异显著,具有数据分析意义
白鹤用尖锐的喙挖掘埋藏在底泥中的食物,啄食过程中会产生大量食物碎块。小天鹅往往通过摆动脚蹼形成水流带出食物或者利用扁平喙啄食的方式摄食。藕长约1米,小天鹅的摄食方式不利于在藕塘取食,但研究人员发现小天鹅混群时的每分钟摄食成功频次显著高于不混群时。请分析其可能的原因
。
(4)小天鹅偶尔也会开开荤,摄食少量螺类、软体动物、水生昆虫和其他小型水生动物。为此研究工作者还想调查藕塘中小动物的丰富度,其调查步骤为:准备→ (用文字和箭头表示)→统计和分析。
(5)千鹤曼舞的盛景,吸引了近四十个国家观鸟、摄影人士和学者的目光,请基于生态足迹分析,提出一条有利于可持续发展的具体措施: 。
21.(9分)科研人员根据获得的红花转录因子基因(CtWRI1)的cDNA序列设计引物,通过PCR获得CtWRI1编码序列,并通过烟草遗传转化对其功能进行研究。图甲为实验过程中使用的Ti质粒图谱及T-DNA结构,其中Rifr代表利福平抗性基因,bar代表除草剂抗性基因,LB和RB分别代表T-DNA的左边界和右边界。图乙为不同限制酶的酶切序列和CtWRI1的结构及转录方向。
回答下列问题:
(1)为了将CtWRI1编码序列与图甲中的Ti质粒正确连接,构建引物F和引物R时应在 端分别添加 的识别序列,通过酶切和连接后可获得连接产物。
(2)CtWRIl转录的模板链的序列为:5'-TTAGCCT……TACCGACAT-3',请写出引物R的前10位碱基序列::5'- -3'。
(3)通过 法将CtWRII编码序列导入烟草细胞,利用含 的培养基对烟草细胞进行初步筛选,再通过 技术获得转基因烟草。可以通过 等技术从分子水平上检测烟草细胞的染色体DNA上是否插入了CtWRI1编码序列。
(4)科研人员测定野生型烟草(WT)和转基因烟草中CtWRI1的相对表达量、脂肪酸合成基因的相对表达量和种子含油量,结果见图丙。据图丙分析,转基因烟草种子含油量增加的可能原因是 。
染色体
差异位点
突变体M碱基
野生型碱基
比值
3号
Ⅰ
A-T
G-C
0.80
3号
Ⅱ
G-C
C-G
0.63
3号
Ⅲ
G-C
C-G
1
5号
Ⅳ
A-T
G-C
0.52
6号
Ⅴ
A-T
G-C
操作目的
简要操作过程
用剥夺睡眠等应急方法处理正常实验大鼠
设置对照组
对 大鼠均给予适量的生理盐水进行灌胃
设置实验组
对应激处理成功的大鼠给予同等剂量的柴胡疏肝散灌胃
与柴胡疏肝散灌胃组做对比,以便评价柴胡疏肝散的疗效
对应激处理成功的大鼠给予同等剂量帕罗西汀灌胃
控制无关变量
将各组置于相同且适宜条件下
检测因变量
检测各组大鼠血浆中ACTH、肾上腺皮质激素等激素的含量
实验结果:柴胡疏肝散灌胃组大鼠血浆中ACTH及肾上腺皮质激素含量都比抑郁症模型鼠组 ;与帕罗西汀灌胃组大鼠结果相近。
相关试卷
这是一份2025陕西、山西、宁夏、青海高考真题生物试卷,共10页。
这是一份2025年高考押题预测卷:生物(山西、陕西、宁夏、青海通用02)(考试版),共10页。试卷主要包含了科学家分别将细菌紫膜质等内容,欢迎下载使用。
这是一份2025年高考押题预测卷:生物(山西、陕西、宁夏、青海通用02)(解析版),共21页。试卷主要包含了科学家分别将细菌紫膜质等内容,欢迎下载使用。
相关试卷 更多
- 1.电子资料成功下载后不支持退换,如发现资料有内容错误问题请联系客服,如若属实,我们会补偿您的损失
- 2.压缩包下载后请先用软件解压,再使用对应软件打开;软件版本较低时请及时更新
- 3.资料下载成功后可在60天以内免费重复下载
免费领取教师福利

