搜索
      上传资料 赚现金

      湖北省楚天协作体2024-2025学年高二下学期4月期中生物试题(原卷版+解析版)

      • 1.46 MB
      • 2025-05-13 16:11:15
      • 74
      • 0
      • 首发最新试卷真题
      加入资料篮
      立即下载
      湖北省楚天协作体2024-2025学年高二下学期4月期中生物试题(原卷版+解析版)第1页
      1/27
      湖北省楚天协作体2024-2025学年高二下学期4月期中生物试题(原卷版+解析版)第2页
      2/27
      湖北省楚天协作体2024-2025学年高二下学期4月期中生物试题(原卷版+解析版)第3页
      3/27
      还剩24页未读, 继续阅读

      湖北省楚天协作体2024-2025学年高二下学期4月期中生物试题(原卷版+解析版)

      展开

      这是一份湖北省楚天协作体2024-2025学年高二下学期4月期中生物试题(原卷版+解析版),共27页。试卷主要包含了选择题的作答,非选择题的作答等内容,欢迎下载使用。
      注意事项:
      1.答题前,先将自己的姓名、准考证号填写在试卷和答题卡上,并将准考证号条形码粘贴在答题卡上的指定位置。
      2.选择题的作答:每小题选出答案后,用2B铅笔把答题卡上对应题目的答案标号涂黑。写在试卷、草稿纸和答题卡上的非答题区域均无效。
      3.非选择题的作答:用黑色签字笔直接答在答题卡上对应的答题区域内。写在试卷、草稿纸和答题卡上的非答题区域均无效。
      一、选择题(本题共18个小题,每小题2分,共36分。在每小题给出的四个选项中,只有一项是符合题目要求的。
      1. 下列描述属于种群数量特征的是( )
      ①每平方米草地中杂草的数量 ②一公顷水稻的年产量
      ③农田中的水稻均匀分布 ④2015年我国人口出生率为12%
      ⑤lmL培养液中酵母菌数量约为2×107个 ⑥某养鸡场内的母鸡数量远超过公鸡
      A. ①④⑥B. ①②③⑤C. ①②④⑤D. ④⑤⑥
      2. 根据所捕获动物占该种群总数的比例可估算种群数量。若第1天在某人工鱼塘中捕获了500条草鱼售卖,第2天用相同方法捕获了450条草鱼。假设草鱼始终保持均匀分布,则该鱼塘中草鱼的初始数量约为( )
      A. 2000条B. 2500条C. 5000条D. 6000条
      3. 如图是某群落中甲、乙两种群数量与其λ的对应关系,其中λ值为一年后的种群数量Nt+1与当前种群数量Nt之比(即λ=Nt+1/Nt)。据图分析,下列相关叙述错误的是( )
      A. 甲、乙两种群的数量均为n2时,种内斗争最激烈
      B. 当甲、乙种群数量小于n1时,甲种群的增长率大于乙种群
      C. 在n2之前,甲、乙两种群数量均增加
      D. 从外地引进部分甲,则甲种群的K值增大
      4. 森林生物群落分布在湿润或较湿润的地区,群落结构非常复杂且相对稳定。森林群落中的生物都表现出一定的适应性特征。下列相关叙述正确的是( )
      A. 阴生植物的叶片较厚,叶绿体颗粒较大、颜色较深
      B. 森林生物群落中的植物花色鲜艳,多为风媒花
      C. 森林生物群落中的动物大多具有树栖、攀缘、快速奔跑的特点
      D. 人类活动的干扰不一定会降低群落的物种多样性
      5. 下列关于生态系统组成成分的叙述,错误的有几项( )
      ①自养生物一定都是生产者 ②腐生生物一定都是分解者 ③生产者一定处于第一营养级
      ④生产者一定都是绿色植物 ⑤异养生物一定是消费者
      A 0项B. 1项C. 2项D. 3项
      6. 图1是某生态系统各组分关系示意图,图2是某生态系统碳循环示意图,其中字母代表生物类型,序号代表过程。下列相关叙述正确的是( )
      A. 图1、图2的B均代表分解者
      B. 图1中B和D只有捕食关系
      C. 图2的过程①只代表光合作用,大气中的CO2只来自②③⑤
      D. 图1中乙和丁是联系生物群落和非生物环境两大“桥梁”
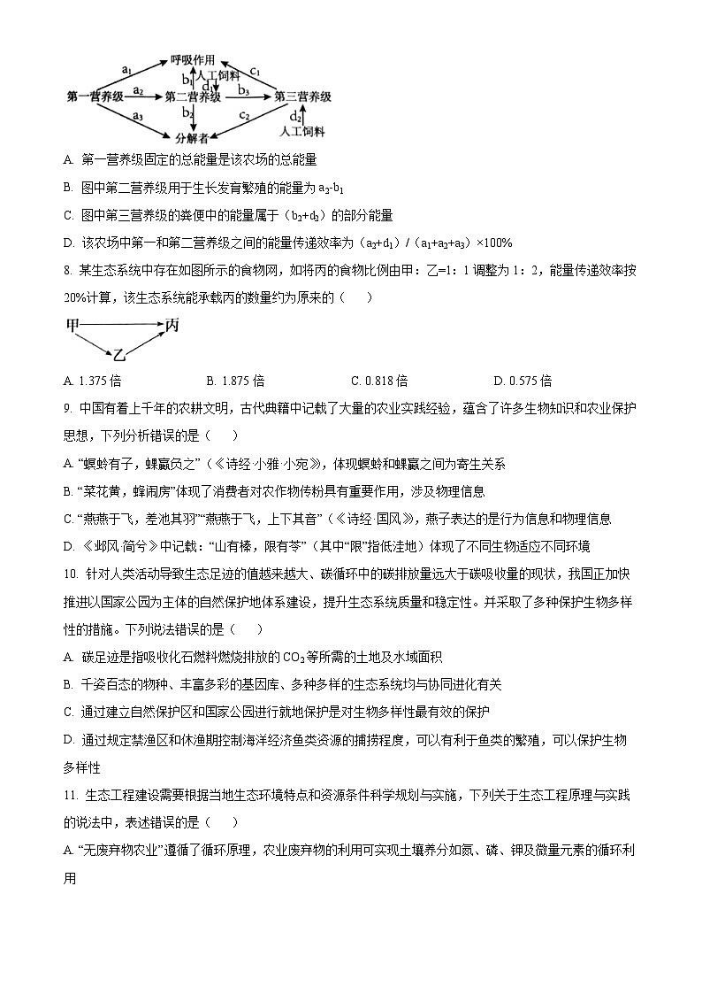
      7. 某农场中的能量流动如图所示,字母表示能量,其中a2和b3分别为第二、第三营养级从上一营养级同化的能量,d1和d2均为从饲料中摄入的能量。下列相关叙述正确的是( )
      A. 第一营养级固定的总能量是该农场的总能量
      B. 图中第二营养级用于生长发育繁殖的能量为a2-b1
      C. 图中第三营养级的粪便中的能量属于(b2+d2)的部分能量
      D. 该农场中第一和第二营养级之间的能量传递效率为(a2+d1)/(a1+a2+a3)×100%
      8. 某生态系统中存在如图所示的食物网,如将丙的食物比例由甲:乙=1:1调整为1:2,能量传递效率按20%计算,该生态系统能承载丙的数量约为原来的( )
      A. 1.375倍B. 1.875倍C. 0.818倍D. 0.575倍
      9. 中国有着上千年的农耕文明,古代典籍中记载了大量的农业实践经验,蕴含了许多生物知识和农业保护思想,下列分析错误的是( )
      A. “螟蛉有子,蜾蠃负之”(《诗经·小雅·小宛》),体现螟蛉和蜾蠃之间为寄生关系
      B. “菜花黄,蜂闹房”体现了消费者对农作物传粉具有重要作用,涉及物理信息
      C. “燕燕于飞,差池其羽”“燕燕于飞,上下其音”(《诗经·国风》),燕子表达的是行为信息和物理信息
      D. 《邺风·简兮》中记载:“山有榛,限有苓”(其中“限”指低洼地)体现了不同生物适应不同环境
      10. 针对人类活动导致生态足迹的值越来越大、碳循环中的碳排放量远大于碳吸收量的现状,我国正加快推进以国家公园为主体的自然保护地体系建设,提升生态系统质量和稳定性。并采取了多种保护生物多样性的措施。下列说法错误的是( )
      A. 碳足迹是指吸收化石燃料燃烧排放的CO2等所需的土地及水域面积
      B. 千姿百态的物种、丰富多彩的基因库、多种多样的生态系统均与协同进化有关
      C. 通过建立自然保护区和国家公园进行就地保护是对生物多样性最有效的保护
      D. 通过规定禁渔区和休渔期控制海洋经济鱼类资源的捕捞程度,可以有利于鱼类的繁殖,可以保护生物多样性
      11. 生态工程建设需要根据当地生态环境特点和资源条件科学规划与实施,下列关于生态工程原理与实践的说法中,表述错误的是( )
      A. “无废弃物农业”遵循了循环原理,农业废弃物的利用可实现土壤养分如氮、磷、钾及微量元素的循环利用
      B. “三北”防护林和黄土高原的造林计划改善区域内的生态环境,体现了生物多样性的直接价值
      C. 农村综合发展型生态工程遵循生态学规律,各地可选择不同模式建设
      D. 与天然林相比,种植人工林的物种丰富度更低,抵抗力稳定性更低
      12. 以刺梨果实为原料制备刺梨果醋的工艺流程:将新鲜成熟的刺梨果清洗干净→切块、榨汁、过滤、酶解→加入白砂糖、并加入活化酵母菌→Ⅰ阶段发酵→直接加入一定量活性醋酸菌→Ⅱ阶段醋酸发酵→处理→装罐→刺梨果醋。下列相关表述错误的是( )
      A. Ⅰ阶段发酵过程中,需定期排气
      B. 判断Ⅰ阶段发酵结束的主要指标是酒精不再增加
      C. Ⅱ阶段醋酸发酵中,不需要定期彻底搅拌发酵液
      D. Ⅱ阶段醋酸发酵结束后需经处理才能装罐
      13. 人类有意无意地利用微生物发酵制作果酒或其他食品,已经有几千年的历史。中国传统发酵技术更是中华文化的重要组成部分。下列相关叙述正确的是( )
      A. 制作泡菜时,乳酸菌发酵产生了乳酸和CO2
      B. 制作果酒、腐乳和泡菜所利用的主要微生物均含有细胞核
      C. 用于制作泡菜的乳酸菌在空气、土壤、植物体表、人或动物的肠道内都有分布
      D. 传统发酵以单一菌种的固体发酵及半固体发酵为主,通常是家庭式或作坊式的
      14. 自然发酵时,杂菌多,酸菜品质变动大。在自然发酵条件下添加一定量干酪乳酸菌进行酸菜发酵(即人工发酵),检测两种发酵方法的pH和亚硝酸盐含量,结果如图1和图2。据图分析错误的是( )
      A. 发酵初期,人工发酵添加干酪乳酸菌大量繁殖,产生大量乳酸,使其pH比自然发酵的下降更快
      B. 制作泡菜时,可适当加入“陈泡菜水”,可以缩短发酵时间
      C. 人工发酵中亚硝酸盐含量未出现明显峰值,其主要原因是发酵初期形成的酸性环境抑制了杂菌生长
      D. 发酵后期,乳酸菌的种群密度不再增加的原因只有营养物质已消耗完
      15. 在实验室培养微生物,一方面要为人们需要的微生物提供合适的营养和环境条件;另一方面要确保其他微生物无法混入,并将需要的微生物分离出来。下列有关微生物的基本培养技术的说法正确的是( )
      A. 微生物的基本培养技术包括培养基的配制、无菌技术及微生物的纯培养
      B. 培养细菌时,一般需要将培养基调制中性或弱酸性,以满足其对pH的需求
      C. 做好消毒和灭菌工作,就可以达到无菌技术的要求
      D. 微生物的纯培养步骤依次为:配置培养基、接种、灭菌、分离和培养等
      16. 选择培养基只是对菌种进行了初步筛选,还需对分离的菌种进行鉴定。在选择培养基中添加一些特殊物质,可配制成鉴别培养基。下列说法错误的是( )
      A. 在以尿素为唯一氮源的培养基中加入酚红指示剂,用于鉴别分解尿素的细菌
      B. 在以纤维素为唯一碳源的培养基中加入刚果红,可用于鉴别纤维素分解
      C. 培养乳酸菌时,可在培养基中添加维生素,用于鉴别乳酸菌
      D. 鉴别大肠杆菌时,可配制伊红一亚甲蓝琼脂培养基
      17. 研究人员发现一种广泛使用的除草剂在土壤中不易被降解,长期使用会导致土壤被污染。研究人员想从土壤中分离出能降解该除草剂的细菌。下列相关叙述正确的是( )
      A. 制备培养基后立即进行灭菌,再调pH
      B. 分离菌种时,划线5次,需灼烧接种环6次
      C. 在超净工作台中倒平板时,无需点燃酒精灯
      D. 若对细菌进行计数,常用血细胞计数板进行计数
      18. 与传统发酵技术相比,发酵工程的产品种类更加丰富,产量和质量明显提高。下列相关表述正确的是( )
      A. 性状优良的菌种只可通过诱变育种或基因工程育种获得
      B. 谷氨酸的发酵生产,在中性和弱酸性条件下会积累谷氨酸
      C. 发酵工程生产的食品添加剂可以增加食品的营养,改善食品的口味和色泽
      D. 利用发酵工程生产的微生物农药—白僵菌,可以用于防治水稻纹枯病
      二、非选择题(本题共4个小题,共64分)
      19. “种群存活力分析”是一种了解种群灭绝机制的方法,该方法以“种群在200年内的灭绝概率小于5%”作为种群可以维持存活的标准。研究人员用这种方法对山地大猩猩的种群存活力进行了分析,研究了初始种群规模、环境阻力的大小对山地大猩猩存活力的影响,结果如图所示,请回答下列问题:
      (1)某研究小组借助空中拍照技术调查山地大猩猩的种群数量,主要操作流程是选取样方、空中拍照、识别照片中该种动物并计数。已知调查区域总面积为M,样方面积为m,样方内平均个体数为a,则该区域的山地大猩猩种群数量为______。为保证调查的可靠性和准确性,选取样方时应注意的主要事项有______。(至少答3条)
      (2)影响山地大猩猩种群数量变化的直接因素有______。
      (3)由图可知,种群初始数量越小,种群灭绝概率越______(填“高”或“低”),原因可能是______。
      (4)当环境阻力为0.01时,山地大猩猩种群可以维持存活的最小初始种群规模为______只。随着环境阻力增大,维持山地大猩猩种群存活的最小初始种群规模会______(填“增大”、“减小”或“不变”)。
      20. 2024年2月10日至21日,贵州省发生多起森林火灾,在多方人员的共同努力下,已全部扑灭。森林作为“地球的肺”可以通过光合作用将大气中的CO2固定到植被中来。科研人员通过测定某样地在发生山火前和发生重度山火1年后的草本、灌木和乔木的碳密度(植被碳密度是指单位面积土地上植物中碳元素的重量,单位为t˙bm-2),研究重度山火对植被碳密度的影响,结果如图所示。回答下列问题:
      (1)该样地生物种类的多少称为______,决定群落性质最重要的特征是______。
      (2)经调查,该样地中A种群的种群密度最大,______(填“能”或“不能”)判断A一定是优势种。在不同地段A的种群密度不同,这体现了群落空间结构中的______。在该样地生活着多种植食动物,它们之间虽然食性相似但是竞争不明显,这说明经过长期的自然选择,不同种群的______发生了分化。
      (3)据图分析,发生重度山火后,______的减小是植被总碳密度减小的主要原因。草本碳密度增加的原因可能是______。
      (4)发生重度山火后,群落的外貌和结构均发生明显变化,这种现象叫______。森林发生重度山火后很难自然恢复原貌,这与生态系统的______有限有关。
      (5)与草原相比,森林土壤中有机物的含量一般更______(填“高”或“低”),原因是______(从气候角度分析)。
      21. 海草床生态系统具有巨大的碳储潜力,其中的有机碳大部分存储于沉积物被称为沉积物有机碳。近年来,海草床急剧衰退,其沉积物有机碳储存潜力下降,海草床生态系统从吸收二氧化碳的“碳汇”转变为排放二氧化碳的“碳源”。下图是海草床退化导致碳损失示意图。回答下列问题:

      (1)海洋是地球上最大的碳库,一定程度上可以“抵消”全球的碳排放,实现“碳中和”,这体现物质循环具有______的特点。碳在生物群落中的存在形式主要是______。
      (2)海草床作为海洋生物育幼、觅食和庇护的场所,可为水生动物提供食物和栖息空间。人类活动扰动水体并造成水体富营养化,从而影响海草床的碳存储功能,原因是______。
      (3)海草床生态系统储碳能力超过了大多数陆地生态系统,有益于______(填“增大”或“减小”)碳足迹。从海草中提取的有效成分,可以用于制造多种美容护肤品,也是多种保健品的重要原料;海草床还能改善水的透明度,控制浅水水质,以上事例体现的生物多样性价值分别是______。海草在生长过程中会向沉积物中释放酚类化合物,能抑制微生物的代谢,微生物分解作用弱,大部分以有机碳形式常年储存在沉积物不被分解,其中酚类物质作为化学信息起到了______的作用。
      (4)为提高湿地碳储量,某地实施了如下图所示的“退养还湿”生态修复工程。该工程主要遵循的生态学基本原理包括______(答出2点),根据物种在湿地群落中的生态位差异,可适时补种适宜的物种来加快______(填“初生”或“次生”)演替的速度,加速湿地修复。

      22. 多环芳烃(PAHs)是一种不溶于水的有机物,在培养基中以微小的颗粒状存在,PAHs在土壤中的降解速率很慢,并具有致癌和致畸作用。科研人员欲从被PAHs污染的土壤中分离出高效降解PAHs的菌株(目的菌),进行如图所示的实验(Ⅰ~V表示过程,①~③表示菌落),培养基中PAHs被降解后会形成透明圈。回答下列问题:
      (1)培养基中加入化合物PAHs作为唯一碳源的目的是______。实验过程中获得纯净“高效降解PAHs菌株”的关键是______。
      (2)图中第Ⅰ步最常用的接种方法是______。若经第Ⅱ步培养后发现菌落铺满了整个培养基、无法分辨出单菌落,则应在第Ⅰ步之前______,再进行接种。第Ⅲ步接种,应挑选______(填①、②或③)号菌落。
      (3)采用下图所示的方法对土壤中的目的菌进行计数。请回答下列问题:
      ①图示统计样品活菌数目的方法叫作稀释涂布平板法,其主要操作包括______和______。
      ②步骤Ⅱ中每只试管中的菌液均稀释了十倍,则每次应加入______mL无菌水。步骤Ⅲ中接种5个平板,培养一段时间后,平板上的菌落数分别为48、50、54、56、52,则每克土壤样品中目的菌数量约为______个。如果用显微镜直接计数法对细菌进行计数,所统计的细菌数通常会比上述方法统计数目偏______(填“大”或“小”),原因是______。
      2024—2025学年度下学期高二期中考试
      高二生物学试卷
      注意事项:
      1.答题前,先将自己的姓名、准考证号填写在试卷和答题卡上,并将准考证号条形码粘贴在答题卡上的指定位置。
      2.选择题的作答:每小题选出答案后,用2B铅笔把答题卡上对应题目的答案标号涂黑。写在试卷、草稿纸和答题卡上的非答题区域均无效。
      3.非选择题的作答:用黑色签字笔直接答在答题卡上对应的答题区域内。写在试卷、草稿纸和答题卡上的非答题区域均无效。
      一、选择题(本题共18个小题,每小题2分,共36分。在每小题给出的四个选项中,只有一项是符合题目要求的。
      1. 下列描述属于种群数量特征的是( )
      ①每平方米草地中杂草的数量 ②一公顷水稻的年产量
      ③农田中的水稻均匀分布 ④2015年我国人口出生率为12%
      ⑤lmL培养液中酵母菌数量约为2×107个 ⑥某养鸡场内的母鸡数量远超过公鸡
      A. ①④⑥B. ①②③⑤C. ①②④⑤D. ④⑤⑥
      【答案】D
      【解析】
      【分析】种群指同一时间生活在一定自然区域内,同种生物的所有个体。种群中的个体并不是机械地集合在一起,而是彼此可以交配,并通过繁殖将各自的基因传给可育后代。种群是进化的基本单位,同一种群的所有生物共用一个基因库。对种群的研究主要是其数量变化与种内关系,种间关系的内容已属于生物群落的研究范畴。
      【详解】①杂草不是一个种群,每平方米草地中杂草的数量不是种群密度,①错误;
      ②水稻的年产量不能代表个体数量,一公顷水稻的年产量不能表示种群密度,②错误;
      ③农田中的水稻均匀分布,描述的是种群的空间特征,③错误;
      ④出生率属于种群的数量特征,④正确;
      ⑤1mL培养液中酵母菌数量约为2×107个,这是种群密度,属于种群最基本的数量特征,⑤正确;
      ⑥某养鸡场内的母鸡数量远超过公鸡,描述的是性别比例,属于种群的数量特征,⑥正确。
      综上所述,ABC错误,D正确。
      故选D。
      2. 根据所捕获动物占该种群总数的比例可估算种群数量。若第1天在某人工鱼塘中捕获了500条草鱼售卖,第2天用相同方法捕获了450条草鱼。假设草鱼始终保持均匀分布,则该鱼塘中草鱼的初始数量约为( )
      A. 2000条B. 2500条C. 5000条D. 6000条
      【答案】C
      【解析】
      【分析】调查动物的种群密度常用的方法是标记重捕法,计算种群数量时利用公式计算若将该地段种群个体总数记作N,其中标志数为M,重捕个体数为n,重捕中标志个体数为m,假定总数中标志个体的比例与重捕取样中标志个体的比例相同,则N=Mn/m。
      【详解】由题“根据所捕获动物占该种群总数的比例可估算种群数量”,草鱼始终保持均匀分布,假设该种群总数为x,则有500/x=450/(x-500),求出x即为该鱼塘中鱼的初始数量。计算得出x=5000,即该鱼塘中鱼的初始数量为5000条 ,C正确,ABD错误。
      故选C。
      3. 如图是某群落中甲、乙两种群数量与其λ的对应关系,其中λ值为一年后的种群数量Nt+1与当前种群数量Nt之比(即λ=Nt+1/Nt)。据图分析,下列相关叙述错误的是( )
      A. 甲、乙两种群的数量均为n2时,种内斗争最激烈
      B. 当甲、乙种群数量小于n1时,甲种群的增长率大于乙种群
      C. 在n2之前,甲、乙两种群数量均增加
      D. 从外地引进部分甲,则甲种群的K值增大
      【答案】D
      【解析】
      【分析】据图分析,λ值为一年后的种群数量与当前种群数量比,当λ值大于1,种群数量增加;当λ值等于1,种群数量基本不变;当λ值小于1,种群数量减少。
      详解】A、由图可知,当种群数量等于n2时,λ=1,种群数量达到K值,种群密度最大,此时种内斗争最激烈,A正确;
      B、当甲乙种群数量小于n1时,λ>1,且甲的λ值大于乙的λ值,增长率=λ-1,因此甲种群的增长率大于乙种群的增长率,B正确;
      C、n2之前,λ>1,两种群数量均增加,C正确;
      D、从外地引进部分甲,只是改变了甲种群的数量,并未改变环境容纳量,即K值不变,D错误。
      故选D。
      4. 森林生物群落分布在湿润或较湿润的地区,群落结构非常复杂且相对稳定。森林群落中的生物都表现出一定的适应性特征。下列相关叙述正确的是( )
      A. 阴生植物的叶片较厚,叶绿体颗粒较大、颜色较深
      B. 森林生物群落中的植物花色鲜艳,多为风媒花
      C. 森林生物群落中的动物大多具有树栖、攀缘、快速奔跑的特点
      D. 人类活动的干扰不一定会降低群落的物种多样性
      【答案】D
      【解析】
      【分析】森林生物群落:(1)环境特点:分布在湿润或较湿润的地区。(2)群落特点:群落结构非常复杂且相对稳定。(3)生物与环境的适应:①动物:树栖和攀缘生活的动物种类特别多;②植物:阳生植物多居上层,能吸收比较强的阳光。阴生植物叶绿体颗粒大、呈深绿色。
      【详解】A、阴生植物的叶片较薄,叶绿体颗粒较大、颜色较深,A错误;
      B、森林生物群落中的植物多为虫媒花(依靠昆虫传粉,花色鲜艳),而非风媒花,风媒花常见于开阔地带,如草原,B错误;
      C、森林生物群落中的动物大多具有树栖、攀缘的特点,快速奔跑是草原动物的特点,C错误;
      D、人类活动的干扰不一定会降低群落的物种多样性,例如适度砍伐可能提高物种多样性,D正确。
      故选D。
      5. 下列关于生态系统组成成分的叙述,错误的有几项( )
      ①自养生物一定都是生产者 ②腐生生物一定都是分解者 ③生产者一定处于第一营养级
      ④生产者一定都是绿色植物 ⑤异养生物一定是消费者
      A. 0项B. 1项C. 2项D. 3项
      【答案】C
      【解析】
      【分析】生态系统的组成成分:(1)非生物的物质和能量(无机环境);(2)生产者(自养型):主要是绿色植物,还有少数化能合成型生物;(3)消费者(异养型):主要是动物,还有营寄生生活的微生物;(4)分解者(异养型):主要是指营腐生生活细菌和真菌,还有少数动物。
      【详解】①自养生物一定都是生产者,①正确;
      ②腐生生物一定是分解者,分解者主要包括细菌、真菌,此外还有一些营腐生生活的动物,②正确;
      ③生产者包括光合作用的生物和化能合成作用的生物,生产者一定是第一营养级,③正确;
      ④生产者不一定是绿色植物,如蓝细菌和硝化细菌也是生产者,④错误;
      ⑤异养生物可以是消费者,也可以是分解者,⑤错误。
      故选C。
      6. 图1是某生态系统各组分关系示意图,图2是某生态系统碳循环示意图,其中字母代表生物类型,序号代表过程。下列相关叙述正确的是( )
      A. 图1、图2的B均代表分解者
      B. 图1中B和D只有捕食关系
      C. 图2的过程①只代表光合作用,大气中的CO2只来自②③⑤
      D. 图1中乙和丁是联系生物群落和非生物环境的两大“桥梁”
      【答案】D
      【解析】
      【分析】图1分析:乙为生产者,甲为大气中的二氧化碳,丁为分解者,丙为消费者。图2分析:A为生产者,B为分解者,C、D为消费者。
      【详解】A、图1分析:乙为生产者,甲为大气中的二氧化碳,丁为分解者,丙为消费者。图2分析:A为生产者,B为分解者,C、D为消费者。即图1的丙代表消费者、图2的B代表分解者,A错误;
      B、图1中B和D不只有捕食关系,还有竞争关系,B错误;
      C、图2的过程①代表光合作用、化能合成作用,②③代表呼吸作用,⑤代表分解者的分解作用,C错误;
      D、图1中乙是生产者、丁是分解者,生产者和分解者是联系生物群落和非生物环境的两大“桥梁”,D正确。
      故选D。
      7. 某农场中的能量流动如图所示,字母表示能量,其中a2和b3分别为第二、第三营养级从上一营养级同化的能量,d1和d2均为从饲料中摄入的能量。下列相关叙述正确的是( )
      A. 第一营养级固定的总能量是该农场的总能量
      B. 图中第二营养级用于生长发育繁殖的能量为a2-b1
      C. 图中第三营养级的粪便中的能量属于(b2+d2)的部分能量
      D. 该农场中第一和第二营养级之间的能量传递效率为(a2+d1)/(a1+a2+a3)×100%
      【答案】C
      【解析】
      【分析】能量流动是生态系统中能量的输入、传递、转化、散失。生产者通过光合作用固定的太阳能的总量是输入生态系统的总能量,每个营养级(除最高营养级外)的能量都有三个去向:呼吸作用散失、流入下一个营养级、被分解者分解。粪便中能量为非同化量,属于上一营养级的同化量或者饲料中的能量。
      【详解】A、该农场的总能量包括第一营养级固定的总能量和人工投入饲料中的总能量,A错误;
      B、用于生长发育繁殖的能量等于同化量减呼吸作用散失量,第二营养级的同化量包括a2和d1中的部分能量,呼吸作用散失了b1,故用于生长发育繁殖的能量大于a2-b1,B错误;
      C、某营养级粪便中的能量不属于该营养级同化的能量,属于上一营养级同化的能量中流向分解者的一部分,由于d1和d2为摄入的饲料量,因此图2中第二营养级粪便中的能量属于(a3+d1)中的部分能量,同理,第三营养级粪便中的能量属于(b2+d2)中的部分能量,C正确;
      D、第一和第二营养级之间的能量传递效率为a2/(a1+a2+a3)×100%,D错误。
      故选C。
      8. 某生态系统中存在如图所示的食物网,如将丙的食物比例由甲:乙=1:1调整为1:2,能量传递效率按20%计算,该生态系统能承载丙的数量约为原来的( )
      A. 1.375倍B. 1.875倍C. 0.818倍D. 0.575倍
      【答案】C
      【解析】
      【分析】能量传递效率:相邻两个营养级之间的同化量之比。能量流动的特点:单向流动、逐级递减。
      【详解】应该从丙出发,设当食物由甲:乙为1:1时,丙的能量为x,需要的甲为1/2x÷20%+1/2x÷20%÷20%=15x,设当食物由甲:乙为1:2时,丙的能量为y,需要的甲为1/3y÷20%+2/3y÷20%÷20%=(55/3)y,由于两种情况下,生产者甲的数量是一定的,所以15x=(55/3)y,则y/x=0.818,即该生态系统能承载丙的数量约为原来的0.818倍,C正确。
      故选C。
      9. 中国有着上千年的农耕文明,古代典籍中记载了大量的农业实践经验,蕴含了许多生物知识和农业保护思想,下列分析错误的是( )
      A. “螟蛉有子,蜾蠃负之”(《诗经·小雅·小宛》),体现螟蛉和蜾蠃之间为寄生关系
      B. “菜花黄,蜂闹房”体现了消费者对农作物传粉具有重要作用,涉及物理信息
      C. “燕燕于飞,差池其羽”“燕燕于飞,上下其音”(《诗经·国风》),燕子表达的是行为信息和物理信息
      D. 《邺风·简兮》中记载:“山有榛,限有苓”(其中“限”指低洼地)体现了不同生物适应不同环境
      【答案】A
      【解析】
      【分析】生态系统中信息的类型:(1)物理信息:生态系统中的光、声、温度、湿度、磁力等,通过物理过程传递的信息,称为物理信息。(2)化学信息:指生态系统中各个层次的生物所产生的一些代谢产物,影响、协调生态系统的各种功能而形成的信息。(3)行为信息:指生物在生长发育、生命活动的过程中某些特殊表现和特殊行为所表达的信息。
      【详解】A、螟蛉是一种绿色小虫,蜾蠃是一种寄生蜂,蜾蠃常捕捉螟蛉存放在窝里,产卵在他们的身体里,卵孵化后蜾蠃幼虫就拿螟蛉作为食物,因此螟蛉和蜾蠃之间为捕食关系,A 错误;
      B、消费者是生态系统中最活跃的成分,可以加快生态系统的物质循环和能量流动,对植物的传粉和种子的传播具有重要作用,“菜花黄,蜂闹房”体现了消费者对作物传粉的作用,涉及的是颜色等物理信息,B正确;
      C、这两句诗的意思是“燕子飞翔天上,参差舒展翅膀;燕子飞翔天上,鸣音呢喃低昂”,燕子通过翅膀的煽动和声音传递的信息,分别属于行为信息和物理信息,C正确;
      D、《邺风•简兮》中记载:“山有榛,限有苓”(其中“限”指低洼地)意思是榛树生长在山顶,苦苓生长在低洼地,体现了生物适应不同的环境,D正确。
      故选A。
      10. 针对人类活动导致生态足迹的值越来越大、碳循环中的碳排放量远大于碳吸收量的现状,我国正加快推进以国家公园为主体的自然保护地体系建设,提升生态系统质量和稳定性。并采取了多种保护生物多样性的措施。下列说法错误的是( )
      A. 碳足迹是指吸收化石燃料燃烧排放的CO2等所需的土地及水域面积
      B. 千姿百态的物种、丰富多彩的基因库、多种多样的生态系统均与协同进化有关
      C. 通过建立自然保护区和国家公园进行就地保护是对生物多样性最有效的保护
      D. 通过规定禁渔区和休渔期控制海洋经济鱼类资源的捕捞程度,可以有利于鱼类的繁殖,可以保护生物多样性
      【答案】A
      【解析】
      【分析】生态足迹又叫生态占用,是指在现有技术条件下维持某一人口单位生存所需的生产资源和吸纳废物的土地及水域的面积;生态承载力代表了地球提供资源的能力。
      【详解】A、碳足迹表示扣除海洋对碳的吸收量之后,吸收化石燃料燃烧排放的CO2等所需的森林面积,A错误;
      B、通过漫长的协同进化过程,地球上不仅出现了千姿百态的物种,丰富多彩的基因库,而且形成了多种多样的生态系统,B正确;
      C、就地保护是指在原地对被保护的生态系统或物种建立自然保护区以及国家公园等,这是对生物多样性最有效的保护,C正确;
      D、通过规定禁渔区和休渔期控制海洋经济鱼类资源的捕捞程度,可以有利于鱼类的繁殖,可以保护生物多样性,D正确。
      故选A。
      11. 生态工程建设需要根据当地生态环境特点和资源条件科学规划与实施,下列关于生态工程原理与实践的说法中,表述错误的是( )
      A. “无废弃物农业”遵循了循环原理,农业废弃物的利用可实现土壤养分如氮、磷、钾及微量元素的循环利用
      B. “三北”防护林和黄土高原的造林计划改善区域内的生态环境,体现了生物多样性的直接价值
      C. 农村综合发展型生态工程遵循生态学规律,各地可选择不同模式建设
      D. 与天然林相比,种植人工林的物种丰富度更低,抵抗力稳定性更低
      【答案】B
      【解析】
      【分析】生态农业能实现物质和能量的多级利用。
      生态工程依据的生态学原理:循环原理:物质能在生态系统中循环往复,分层分级利用;自生原理:物种繁多复杂的生态系统具有较高的抵抗力稳定性;协调原理:生态系统的生物数量不能超过环境承载力(环境容纳量)的限度;整体原理:生态系统建设要考虑自然、经济、社会的整体影响。
      【详解】A、“无废弃物农业”遵循了循环原理,农业废弃物的利用可实现土壤养分如氮、磷、钾及微量元素的循环利用,物质能在生态系统中循环往复,分层分级利用,也能减少环境污染,A正确;
      B、改善区域内的生态环境,这属于生物多样性的生态功能,属于间接价值,B错误;
      C、农村综合发展型生态工程遵循生态学规律,由于不同地区的自然环境、资源状况等存在差异,所以各地可根据自身实际选择不同模式建设,C正确;
      D、与天然林相比,种植人工林的物种丰富度更低,营养结构简单,抵抗力稳定性更低,D正确。
      故选B。
      12. 以刺梨果实为原料制备刺梨果醋的工艺流程:将新鲜成熟的刺梨果清洗干净→切块、榨汁、过滤、酶解→加入白砂糖、并加入活化酵母菌→Ⅰ阶段发酵→直接加入一定量活性醋酸菌→Ⅱ阶段醋酸发酵→处理→装罐→刺梨果醋。下列相关表述错误的是( )
      A. Ⅰ阶段发酵过程中,需定期排气
      B. 判断Ⅰ阶段发酵结束的主要指标是酒精不再增加
      C. Ⅱ阶段醋酸发酵中,不需要定期彻底搅拌发酵液
      D. Ⅱ阶段醋酸发酵结束后需经处理才能装罐
      【答案】C
      【解析】
      【分析】参与果醋制作的微生物是醋酸菌,其新陈代谢类型是异养需氧型。果醋制作的原理:当氧气、糖源都充足时,醋酸菌将果汁中的果糖分解成醋酸。当缺少糖源时,醋酸菌将乙醇变为乙醛,再将乙醛变为醋酸。
      【详解】A、Ⅰ阶段进行酒精发酵会产生CO2,需定期排气,A正确;
      B、酒精发酵结束的主要指标是酒精不再增加或糖度不再变化,B正确;
      C、Ⅱ阶段醋酸发酵中,需要定期彻底搅拌发酵液,增加发酵液的溶解氧,保证醋酸菌的活性;让发酵液与醋酸菌充分接触,使发酵充分,C错误;
      D、发酵结束后,需要对产物提取、分离等之后才能装罐,D正确。
      故选C。
      13. 人类有意无意地利用微生物发酵制作果酒或其他食品,已经有几千年的历史。中国传统发酵技术更是中华文化的重要组成部分。下列相关叙述正确的是( )
      A. 制作泡菜时,乳酸菌发酵产生了乳酸和CO2
      B. 制作果酒、腐乳和泡菜所利用的主要微生物均含有细胞核
      C. 用于制作泡菜的乳酸菌在空气、土壤、植物体表、人或动物的肠道内都有分布
      D. 传统发酵以单一菌种的固体发酵及半固体发酵为主,通常是家庭式或作坊式的
      【答案】C
      【解析】
      【分析】果酒制作原理是酵母菌在无氧的条件下进行无氧呼吸产生酒精和二氧化碳。参与果醋制作的微生物是醋酸菌,其新陈代谢类型是异养需氧型。果醋制作的原理:当氧气、糖原都充足时,醋酸菌将葡萄汁中的果糖分解成醋酸。
      【详解】A、制作泡菜时,乳酸菌发酵没有产生CO2,A错误;
      B、制作泡菜所利用的乳酸菌无细胞核,B错误;
      C、乳酸菌分布范围广泛,在空气、土壤、植物体表、人或动物的肠道内都有分布,C正确;
      D、传统发酵以混合菌种的固体发酵及半固体发酵为主,D错误。
      故选C。
      14. 自然发酵时,杂菌多,酸菜品质变动大。在自然发酵条件下添加一定量的干酪乳酸菌进行酸菜发酵(即人工发酵),检测两种发酵方法的pH和亚硝酸盐含量,结果如图1和图2。据图分析错误的是( )
      A. 发酵初期,人工发酵添加的干酪乳酸菌大量繁殖,产生大量乳酸,使其pH比自然发酵的下降更快
      B. 制作泡菜时,可适当加入“陈泡菜水”,可以缩短发酵时间
      C. 人工发酵中亚硝酸盐含量未出现明显峰值,其主要原因是发酵初期形成的酸性环境抑制了杂菌生长
      D. 发酵后期,乳酸菌的种群密度不再增加的原因只有营养物质已消耗完
      【答案】D
      【解析】
      【分析】制作泡菜时要用到乳酸菌,乳酸菌发酵产生乳酸,使得菜具有特殊的风味,乳酸菌是厌氧菌,分解有机物是不需要氧气的,因此泡菜坛要加盖并用一圈水来封口,以避免外界空气的进入,否则如果有空气进入,就会抑制乳酸菌的活动,影响泡菜的质量。
      【详解】A、与自然发酵相比,人工发酵添加的干酪乳酸菌可快速繁殖,产生了大量乳酸,因此发酵初期,人工发酵的pH比自然发酵的下降更快,A正确;
      B、制作泡菜时,可适当加入“陈泡菜水”,相当于接种乳酸菌,这样可以缩短发酵时间,B正确;
      C、某些杂菌会产生亚硝酸盐,人工发酵添加的干酪乳酸菌在发酵初期产生大量的乳酸,形成的酸性环境抑制了杂菌的生长,因此人工发酵中亚硝酸盐含量未出现明显峰值,C正确;
      D、发酵后期,营养物质缺乏、有害代谢产物积累、pH改变等原因能导致乳酸菌的种群密度不再增加,D错误。
      故选D。
      15. 在实验室培养微生物,一方面要为人们需要的微生物提供合适的营养和环境条件;另一方面要确保其他微生物无法混入,并将需要的微生物分离出来。下列有关微生物的基本培养技术的说法正确的是( )
      A. 微生物的基本培养技术包括培养基的配制、无菌技术及微生物的纯培养
      B. 培养细菌时,一般需要将培养基调制中性或弱酸性,以满足其对pH的需求
      C. 做好消毒和灭菌工作,就可以达到无菌技术的要求
      D. 微生物的纯培养步骤依次为:配置培养基、接种、灭菌、分离和培养等
      【答案】A
      【解析】
      【分析】营养构成:各种培养基一般都含有水、碳源、氮源、无机盐,此外还要满足微生物生长对pH、特殊营养物质以及氧气的要求。
      【详解】A、培养基的配制、无菌技术及微生物的纯培养都属于微生物的基本培养技术,A正确;
      B、培养细菌时,一般需要将培养基调制中性或弱碱性,以满足其对pH的需求,B错误;
      C、做好了消毒和灭菌工作后,要注意避免已经灭菌处理的材料用具与周围物品接触。为避免周围环境中微生物的污染,接下来的许多操作都应在超净工作台上并在酒精灯火焰附近进行。C错误;
      D、微生物的纯培养步骤依次为:配置培养基、灭菌、接种、分离和培养等,D错误。
      故选A。
      16. 选择培养基只是对菌种进行了初步筛选,还需对分离的菌种进行鉴定。在选择培养基中添加一些特殊物质,可配制成鉴别培养基。下列说法错误的是( )
      A. 在以尿素为唯一氮源的培养基中加入酚红指示剂,用于鉴别分解尿素的细菌
      B. 在以纤维素为唯一碳源的培养基中加入刚果红,可用于鉴别纤维素分解
      C. 培养乳酸菌时,可在培养基中添加维生素,用于鉴别乳酸菌
      D. 鉴别大肠杆菌时,可配制伊红一亚甲蓝琼脂培养基
      【答案】C
      【解析】
      【分析】尿素分解菌能在以尿素为唯一氮源的培养基中生长,其合成的脲酶能够将尿素分解为氨使酚红指示剂呈红色,用加入酚红指示剂的培养基可筛选出分解尿素的细菌。
      【详解】A、在以尿素为唯一氮源的培养基中加入酚红指示剂,分解尿素的细菌可合成脲酶,将尿素分解为氨,pH升高,使酚红指示剂变红,A正确;
      B、在以纤维素为唯一碳源的培养基中加入刚果红,刚果红与纤维素形成红色复合物,当纤维素被纤维素分解菌分解后,复合物就无法形成,培养基中会出现以这些菌为中心的透明圈,B正确;
      C、培养乳酸菌时,在培养基中添加维生素,是为了满足乳酸菌对维生素的特殊需求,不能鉴别乳酸菌,C错误;
      D、生长在伊红—亚甲蓝琼脂培养基上的大肠杆菌菌落呈深紫色,D正确。
      故选C。
      17. 研究人员发现一种广泛使用的除草剂在土壤中不易被降解,长期使用会导致土壤被污染。研究人员想从土壤中分离出能降解该除草剂的细菌。下列相关叙述正确的是( )
      A. 制备培养基后立即进行灭菌,再调pH
      B. 分离菌种时,划线5次,需灼烧接种环6次
      C. 在超净工作台中倒平板时,无需点燃酒精灯
      D. 若对细菌进行计数,常用血细胞计数板进行计数
      【答案】B
      【解析】
      【分析】微生物常用的接种方法‌:1、平板划线法‌:这是最常用的接种方法之一。通过在固体培养基表面进行平行划线、扇形划线或其他形式的连续划线,使微生物在琼脂平板表面分散开来,形成单个菌落,从而达到分离纯种的目的‌;2、稀释涂布平板法‌:将待分离的菌液经过大量稀释后,均匀涂布在培养皿表面,经培养后可形成单个菌落‌,可以对微生物进行数量统计。
      【详解】A、制备培养基后,先调pH再进行灭菌,A错误;
      B、划线前后均需灼烧接种环,第一次划线前灼烧灭菌一次,每一次划线后灼烧灭菌一次,因此共灼烧灭菌6次,B正确;
      C、为避免周围环境中微生物的污染,倒平板应在超净工作台上并在酒精灯火焰附近进行,C错误;
      D、对细菌进行计数,常用细菌计数板进行计数,D错误。
      故选B。
      18. 与传统发酵技术相比,发酵工程的产品种类更加丰富,产量和质量明显提高。下列相关表述正确的是( )
      A. 性状优良的菌种只可通过诱变育种或基因工程育种获得
      B. 谷氨酸的发酵生产,在中性和弱酸性条件下会积累谷氨酸
      C. 发酵工程生产的食品添加剂可以增加食品的营养,改善食品的口味和色泽
      D. 利用发酵工程生产的微生物农药—白僵菌,可以用于防治水稻纹枯病
      【答案】C
      【解析】
      【分析】1、发酵工程生产的产品主要包括微生物的代谢物、酶及菌体本身。
      2、产品不同,分离提纯的方法一般不同。(1)如果产品是菌体,可采用过滤,沉淀等方法将菌体从培养液中分离出来。(2)如果产品是代谢产物,可用萃取、蒸馏、离子交换等方法进行提取。
      3、发酵过程中要严格控制温度、pH、溶氧、通气量与转速等发酵条件。
      4、发酵过程一般来说都是在常温常压下进行,条件温和、反应安全,原料简单、污染小,反应专一性强,因而可以得到较为专一的产物。
      【详解】A、性状优良的菌种也可以从自然界中筛选出来,A错误;
      B、谷氨酸的发酵生产,在中性和弱碱性条件下会积累谷氨酸,B错误;
      C、发酵工程生产的各种各样的食品添加剂可以增加食品营养,改善食品口味、色泽和品质,有时还可以延长食品的保存期,C正确;
      D、一种放线菌产生的抗生素——井岗霉素,可以用于防治水稻纹枯病,D错误。
      故选C。
      二、非选择题(本题共4个小题,共64分)
      19. “种群存活力分析”是一种了解种群灭绝机制的方法,该方法以“种群在200年内的灭绝概率小于5%”作为种群可以维持存活的标准。研究人员用这种方法对山地大猩猩的种群存活力进行了分析,研究了初始种群规模、环境阻力的大小对山地大猩猩存活力的影响,结果如图所示,请回答下列问题:
      (1)某研究小组借助空中拍照技术调查山地大猩猩的种群数量,主要操作流程是选取样方、空中拍照、识别照片中该种动物并计数。已知调查区域总面积为M,样方面积为m,样方内平均个体数为a,则该区域的山地大猩猩种群数量为______。为保证调查的可靠性和准确性,选取样方时应注意的主要事项有______。(至少答3条)
      (2)影响山地大猩猩种群数量变化的直接因素有______。
      (3)由图可知,种群初始数量越小,种群灭绝概率越______(填“高”或“低”),原因可能______。
      (4)当环境阻力为0.01时,山地大猩猩种群可以维持存活的最小初始种群规模为______只。随着环境阻力增大,维持山地大猩猩种群存活的最小初始种群规模会______(填“增大”、“减小”或“不变”)。
      【答案】(1) ①. Ma/m ②. 随机取样、样方大小适宜、样方数量适宜
      (2)出生率、死亡率、迁入率、迁出率
      (3) ①. 高 ②. 种群数量太少,可能由于近亲繁殖导致衰退、消亡
      (4) ①. 60 ②. 增大
      【解析】
      【分析】分析图形:自变量为初始种群规模、环境阻力的大小,因变量为大熊猫存活力,图中可以看出,随着环境阻力的增大,种群灭绝的可能性会增大,维持种群存活的最小初始种群规模会增大。
      【小问1详解】
      选取样方调查种群密度, 随机取样可避免因主观因素导致的误差,样方大小一致、样方数量适宜,便于计数,取平均值可减少实验误差。调查区域总面积为M,样方面积为m,样方内平均个体数为a,设该区域的种群数量为X,调查区域种群密度相等,即X/M=a/m,则该区域的种群数量X=Ma/m。
      【小问2详解】
      影响种群数量变化的直接因素是出生率、死亡率、迁入率、迁出率,其他都是间接因素。
      【小问3详解】
      据图分析可知,随着环境阻力的增大,种群的灭绝概率增大,原因是种群数量太少,可能近亲繁殖导致种群衰退、消亡。
      【小问4详解】
      若以“种群在200年内的灭绝概率小于5%”作为种群可以维持存活的标准,据题图中曲线可知,当环境阻力为0.01时,大熊猫种群可以维持存活的最小初始种群规模为60只。随着环境阻力的增大,即种群灭绝的可能性会增大,维持种群存活的最小初始种群规模会增大。
      20. 2024年2月10日至21日,贵州省发生多起森林火灾,在多方人员的共同努力下,已全部扑灭。森林作为“地球的肺”可以通过光合作用将大气中的CO2固定到植被中来。科研人员通过测定某样地在发生山火前和发生重度山火1年后的草本、灌木和乔木的碳密度(植被碳密度是指单位面积土地上植物中碳元素的重量,单位为t˙bm-2),研究重度山火对植被碳密度的影响,结果如图所示。回答下列问题:
      (1)该样地生物种类的多少称为______,决定群落性质最重要的特征是______。
      (2)经调查,该样地中A种群的种群密度最大,______(填“能”或“不能”)判断A一定是优势种。在不同地段A的种群密度不同,这体现了群落空间结构中的______。在该样地生活着多种植食动物,它们之间虽然食性相似但是竞争不明显,这说明经过长期的自然选择,不同种群的______发生了分化。
      (3)据图分析,发生重度山火后,______的减小是植被总碳密度减小的主要原因。草本碳密度增加的原因可能是______。
      (4)发生重度山火后,群落的外貌和结构均发生明显变化,这种现象叫______。森林发生重度山火后很难自然恢复原貌,这与生态系统的______有限有关。
      (5)与草原相比,森林土壤中有机物的含量一般更______(填“高”或“低”),原因是______(从气候角度分析)。
      【答案】(1) ①. 物种丰富度 ②. 物种组成
      (2) ①. 不能 ②. 水平结构 ③. 生态位
      (3) ①. 乔木碳密度 ②. 林下光照充足、土壤中无机养料增多,草本植物生长较快
      (4) ①. 群落演替(或次生演替) ②. 自我调节能力
      (5) ①. 低 ②. 与草原相比,森林土壤中温度、含水量较高,微生物的分解能力强,将有机物分解为无机物,因此森林土壤中有机物的含量更低
      【解析】
      【分析】群落演替是指随着时间的推移,一个群落被另一个群落代替的过程,群落演替的类型有初生演替和次生演替两种,初生演替是指在一个从来没有被植物覆盖的地面,或者是原来存在过植被、但被彻底消灭了的地方发生的演替;次生演替是指在原有植被虽已不存在,但原有土壤条件基本保留,甚至保留了植物的种子或其他繁殖体的地方发生的演替。
      【小问1详解】
      群落中生物种类的多少称为物种丰富度,决定群落性质最重要的特征是物种组成。
      【小问2详解】
      ①种群数量多的不一定是优势种,还要看该种群在群落中的地位和作用,因此种群密度最大不能作为判断优势种的依据;
      ②在不同地段A的种群密度不同,呈镶嵌分布,这体现的是群落的水平结构;
      ③不同种群的生态位不同,生态位重叠越多,种间竞争越明显,生态位分化会降低种间竞争;根据题目信息可得,多种植食动物的食性相似但是竞争不明显,这说明经过长期的自然选择,不同种群的生态位发生了分化。
      【小问3详解】
      ①据图可知,乔木碳密度和灌木碳密度均减小,但纵坐标数值不同,乔木碳密度减小得更多,由此可推测乔木碳密度减少是植被总碳密度减小的主要原因;
      ②草本碳密度增加的原因可能是乔木和灌木密度下降,使林下光照充足、土壤中无机养料增多,有利于草本植物生长。
      【小问4详解】
      ①发生重度山火后,随时间变化,群落的外貌、物种组成等特征发生了变化,这种现象叫作群落演替(或次生演替);
      ②森林发生重度山火后很难自然恢复原貌,是因为生态系统的自我调节能力是有限的。
      【小问5详解】
      与草原相比,森林土壤中含水量更高,温度更高,分解者分解作用更强,有机物被分解为无机物,因此,森林土壤中有机物的含量一般更低。
      21. 海草床生态系统具有巨大的碳储潜力,其中的有机碳大部分存储于沉积物被称为沉积物有机碳。近年来,海草床急剧衰退,其沉积物有机碳储存潜力下降,海草床生态系统从吸收二氧化碳的“碳汇”转变为排放二氧化碳的“碳源”。下图是海草床退化导致碳损失示意图。回答下列问题:

      (1)海洋是地球上最大的碳库,一定程度上可以“抵消”全球的碳排放,实现“碳中和”,这体现物质循环具有______的特点。碳在生物群落中的存在形式主要是______。
      (2)海草床作为海洋生物育幼、觅食和庇护的场所,可为水生动物提供食物和栖息空间。人类活动扰动水体并造成水体富营养化,从而影响海草床的碳存储功能,原因是______。
      (3)海草床生态系统的储碳能力超过了大多数陆地生态系统,有益于______(填“增大”或“减小”)碳足迹。从海草中提取的有效成分,可以用于制造多种美容护肤品,也是多种保健品的重要原料;海草床还能改善水的透明度,控制浅水水质,以上事例体现的生物多样性价值分别是______。海草在生长过程中会向沉积物中释放酚类化合物,能抑制微生物的代谢,微生物分解作用弱,大部分以有机碳形式常年储存在沉积物不被分解,其中酚类物质作为化学信息起到了______的作用。
      (4)为提高湿地碳储量,某地实施了如下图所示的“退养还湿”生态修复工程。该工程主要遵循的生态学基本原理包括______(答出2点),根据物种在湿地群落中的生态位差异,可适时补种适宜的物种来加快______(填“初生”或“次生”)演替的速度,加速湿地修复。

      【答案】(1) ①. 全球性 ②. 含碳有机物
      (2)人类活动干扰水体,使海草退化,有机碳捕获量下降;同时,人类活动扰动水体,使沉积物悬浮、水体富营养化,藻类爆发,水体中的光照强度减弱,从而导致海草床光合作用减弱,影响海草床的碳存储功能
      (3) ①. 减小 ②. 直接价值、间接价值 ③. 调节种间关系,维持生态系统的稳定
      (4) ①. 自生、整体、协调 ②. 次生
      【解析】
      【分析】①生物多样性的价值有直接价值、间接价值和潜在价值;直接价值是对人类有食用、药用和工业原料等实在意义的,以及有旅游观赏、科学研究和文学艺术创作等非实用意义的价值;间接价值主要体现在调节生态系统的功能等方面;潜在价值是目前尚不清楚,但在未来有可能发现的价值;
      ②初生演替是指在一个从来没有被植物覆盖的地面,或者是原来存在过植被、但被彻底消灭了的地方发生的演替;次生演替是指在原有植被虽已不存在,但原有土壤条件基本保留,甚至保留了植物的种子或其他繁殖体的地方发生的演替。
      【小问1详解】
      碳在生物群落中主要以含碳有机物形式存在,物质循环具有全球性特点。
      【小问2详解】
      一方面,人类活动干扰水体,使海草退化,有机碳捕获量下降;另一方面,人类活动扰动水体,使沉积物悬浮、水体富营养化会使藻类爆发,使水体中的光照强度减弱,从而导致海草床光合作用减弱,影响海草床的碳存储功能。
      【小问3详解】
      海草床生态系统的储碳能力超过了大多数陆地生态系统,减轻了陆地植物对碳的吸收压力,因此有益于减小碳足迹;从海草中提取的有效成分,可以用于制造多种美容护肤品,也是多种保健品的重要原料,这属于生物多样性的直接价值;海草床还能改善水的透明度,控制浅水水质,这属于生物多样性的间接价值;由于水下环境中不利于微生物生长,微生物分解作用弱,因此大部分以有机碳形式常年储存在沉积物中,海草在生长过程中会向沉积物中释放酚类化合物,也能抑制微生物的代谢,酚类物质作为化学信息起到了调节种间关系,维持生态系统的稳定的作用。
      【小问4详解】
      “退养还湿”生态修复工程中,需要考虑植物之间的生态位差异,以及种间关系体现自生原理;需要考虑环境容纳量、处理好生物与环境的关系,体现协调原理;不仅要考虑自然生态系统的规律,更要考虑经济和社会等系统的影响力,体现整体原理;“退养还湿”生态修复工程是一个次生演替的过程。
      22. 多环芳烃(PAHs)是一种不溶于水的有机物,在培养基中以微小的颗粒状存在,PAHs在土壤中的降解速率很慢,并具有致癌和致畸作用。科研人员欲从被PAHs污染的土壤中分离出高效降解PAHs的菌株(目的菌),进行如图所示的实验(Ⅰ~V表示过程,①~③表示菌落),培养基中PAHs被降解后会形成透明圈。回答下列问题:
      (1)培养基中加入化合物PAHs作为唯一碳源的目的是______。实验过程中获得纯净“高效降解PAHs菌株”的关键是______。
      (2)图中第Ⅰ步最常用接种方法是______。若经第Ⅱ步培养后发现菌落铺满了整个培养基、无法分辨出单菌落,则应在第Ⅰ步之前______,再进行接种。第Ⅲ步接种,应挑选______(填①、②或③)号菌落。
      (3)采用下图所示的方法对土壤中的目的菌进行计数。请回答下列问题:
      ①图示统计样品活菌数目的方法叫作稀释涂布平板法,其主要操作包括______和______。
      ②步骤Ⅱ中每只试管中的菌液均稀释了十倍,则每次应加入______mL无菌水。步骤Ⅲ中接种5个平板,培养一段时间后,平板上的菌落数分别为48、50、54、56、52,则每克土壤样品中目的菌数量约为______个。如果用显微镜直接计数法对细菌进行计数,所统计的细菌数通常会比上述方法统计数目偏______(填“大”或“小”),原因是______。
      【答案】(1) ①. 筛选目的菌 ②. 防止杂菌污染
      (2) ①. 稀释涂布平板法 ②. 稀释 ③. ①
      (3) ①. 梯度稀释 ②. 涂布平板 ③. 4.5 ④. 5.2×107 ⑤. 大 ⑥. 用显微镜进行直接计数时,统计的结果是活菌数和死菌数的总和
      【解析】
      【分析】图示表示科研人员从被PAHs污染的土壤中分离出高效降解PAHs的菌株的主要步骤,培养基中加入多环芳烃(PAHs)作为唯一碳源,目的是筛选出高效降解PAHs的菌株。
      【小问1详解】
      培养基中加入化合物PAHs作为唯一碳源的目的是筛选目的菌。获得纯净微生物的关键是防止杂菌污染。
      【小问2详解】
      据图可知,第I步为接种,结合第Ⅱ步结果的均匀分布可知,所用接种方法是稀释涂布平板法;若经第Ⅱ步培养后发现菌落铺满了整个培养基、无法分辨出单菌落,说明密度过大,故则应在第I步之前先稀释,再进行接种;第Ⅲ步接种后,培养基中PAHs被降解后会形成透明圈,透明圈直径越大,被降解的PAHs的量越多,因此应挑选透明圈直径大的菌落继续培养,故选①。
      【小问3详解】
      ①稀释涂布平板法主要包括梯度稀释操作和涂布平板操作。
      ②0.5mL的菌液溶解到4.5mL的无菌水中,菌液被稀释了10倍;在5个平板上各接种稀释倍数为105的菌液样品0.1mL,培养一段时间后,平板上的菌落数分别为48、50、54、56、52,则每克土壤样品中目的菌数量为(48+50+54+56+52)÷5÷0.1×105=5.2×107个;如果用显微镜直接计数法对细菌进行计数,由于统计的结果一般是活菌数和死菌数的总和,所以统计的细菌数通常会比上述方法统计数目偏大。

      相关试卷 更多

      资料下载及使用帮助
      版权申诉
      • 1.电子资料成功下载后不支持退换,如发现资料有内容错误问题请联系客服,如若属实,我们会补偿您的损失
      • 2.压缩包下载后请先用软件解压,再使用对应软件打开;软件版本较低时请及时更新
      • 3.资料下载成功后可在60天以内免费重复下载
      版权申诉
      若您为此资料的原创作者,认为该资料内容侵犯了您的知识产权,请扫码添加我们的相关工作人员,我们尽可能的保护您的合法权益。
      入驻教习网,可获得资源免费推广曝光,还可获得多重现金奖励,申请 精品资源制作, 工作室入驻。
      版权申诉二维码
      欢迎来到教习网
      • 900万优选资源,让备课更轻松
      • 600万优选试题,支持自由组卷
      • 高质量可编辑,日均更新2000+
      • 百万教师选择,专业更值得信赖
      微信扫码注册
      手机号注册
      手机号码

      手机号格式错误

      手机验证码 获取验证码 获取验证码

      手机验证码已经成功发送,5分钟内有效

      设置密码

      6-20个字符,数字、字母或符号

      注册即视为同意教习网「注册协议」「隐私条款」
      QQ注册
      手机号注册
      微信注册

      注册成功

      返回
      顶部
      学业水平 高考一轮 高考二轮 高考真题 精选专题 初中月考 教师福利
      添加客服微信 获取1对1服务
      微信扫描添加客服
      Baidu
      map