若您为此资料的原创作者,认为该资料内容侵犯了您的知识产权,请扫码添加我们的相关工作人员,我们尽可能的保护您的合法权益。
1/19
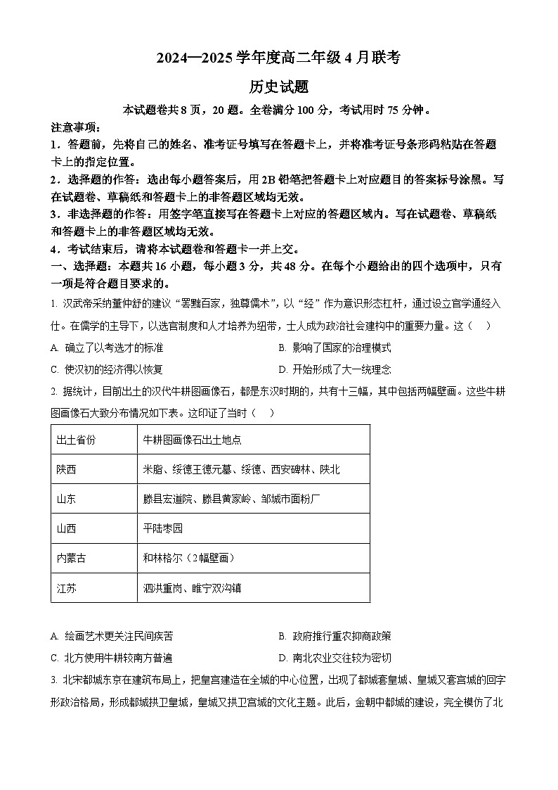
2/19
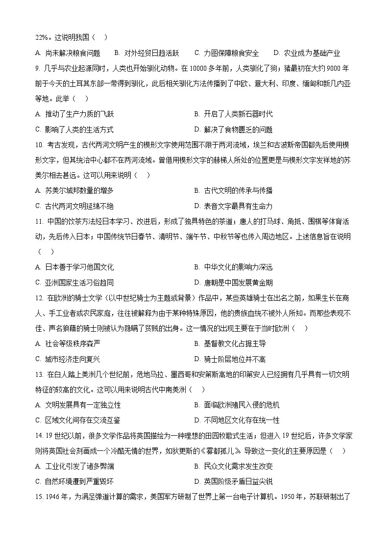
3/19
还剩16页未读,
继续阅读
广东省部分学校2024-2025学年高二下学期4月联考(期中)历史试题(原卷版+解析版)
展开
这是一份广东省部分学校2024-2025学年高二下学期4月联考(期中)历史试题(原卷版+解析版),共19页。试卷主要包含了选择题的作答,非选择题的作答等内容,欢迎下载使用。
相关试卷
山西省部分学校2024-2025学年高二下学期期中测评考试历史试题(原卷版+解析版):
这是一份山西省部分学校2024-2025学年高二下学期期中测评考试历史试题(原卷版+解析版),共21页。
广东省部分学校2024-2025学年高二下学期期中联考历史试题(原卷版+解析版):
这是一份广东省部分学校2024-2025学年高二下学期期中联考历史试题(原卷版+解析版),共25页。试卷主要包含了考查范围,考生必须保持答题卡的整洁等内容,欢迎下载使用。
云南省部分学校2024-2025学年高二下学期期中联考历史试题(原卷版+解析版):
这是一份云南省部分学校2024-2025学年高二下学期期中联考历史试题(原卷版+解析版),共21页。试卷主要包含了本试卷主要考试内容, 根据《中华人民共和国民法典》等内容,欢迎下载使用。
相关试卷 更多
资料下载及使用帮助
版权申诉
- 1.电子资料成功下载后不支持退换,如发现资料有内容错误问题请联系客服,如若属实,我们会补偿您的损失
- 2.压缩包下载后请先用软件解压,再使用对应软件打开;软件版本较低时请及时更新
- 3.资料下载成功后可在60天以内免费重复下载
版权申诉
免费领取教师福利

