搜索
      上传资料 赚现金

      福建省龙岩市一级校联盟2024-2025学年高二下学期4月期中生物试题(原卷版+解析版)

      • 1.31 MB
      • 2025-05-13 15:55:30
      • 43
      • 0
      • 首发最新试卷真题
      加入资料篮
      立即下载
      福建省龙岩市一级校联盟2024-2025学年高二下学期4月期中生物试题(原卷版+解析版)第1页
      1/30
      福建省龙岩市一级校联盟2024-2025学年高二下学期4月期中生物试题(原卷版+解析版)第2页
      2/30
      福建省龙岩市一级校联盟2024-2025学年高二下学期4月期中生物试题(原卷版+解析版)第3页
      3/30
      还剩27页未读, 继续阅读

      福建省龙岩市一级校联盟2024-2025学年高二下学期4月期中生物试题(原卷版+解析版)

      展开

      这是一份福建省龙岩市一级校联盟2024-2025学年高二下学期4月期中生物试题(原卷版+解析版),共30页。试卷主要包含了单选题,非选择题等内容,欢迎下载使用。
      (考试时间:75分钟;总分:100分)
      一、单选题(1-10每题2分,11-15每题4分,共40分)
      1. 下列关于绿色低碳生产生活方式的叙述错误的是( )
      A. 水泥企业通过技术改造,大幅减少了生产过程中二氧化碳的排放量
      B. 太阳能光伏发电和风力发电有利于实现碳中和
      C. 绿色低碳生活方式会增加生态足迹,有利于可持续发展
      D. 推广电动汽车和氢燃料电池汽车,有助于降低交通领域的碳排放
      2. “世界上最神秘的鸟”海南鳽(jiān)由于其昼伏夜出、不喜鸣叫的习性,以及生活环境被破坏,使得它极少被人观察到,但它却几乎每年在广西柳州出现。经观察发现海南鳽求偶期间会发出类似虎吼一样的低沉叫声、羽毛出现类似老虎的斑纹。下列有关分析错误的是( )
      A. 海南鳽的昼伏夜出习性是对其生存环境的一种适应
      B. 保护海南鳽的关键措施是恢复其栖息地,减少人类活动的干扰
      C. 海南鳽求偶期的低沉叫声和类似老虎的斑纹分别属于行为信息和物理信息
      D. 可用红外触发相机拍摄技术调查柳州森林公园中海南鳽的种群密度
      3. 松毛虫主要啃食松类、柏类、杉类等树种的茎叶,可通过在树干涂抹除虫菊酯类药物或设置人工巢箱招引益鸟等方法进行防治。下图为能量流经松毛虫的示意图,a~f代表能量。下列叙述错误的是( )
      A. 松毛虫流入分解者的总能量是d+f
      B. a代表松毛虫用于自身生长、发育和繁殖的能量
      C. 涂抹除虫菊酯类药物属于化学防治
      D. 招引益鸟等生物防治方法通常有利于提高生态系统的稳定性
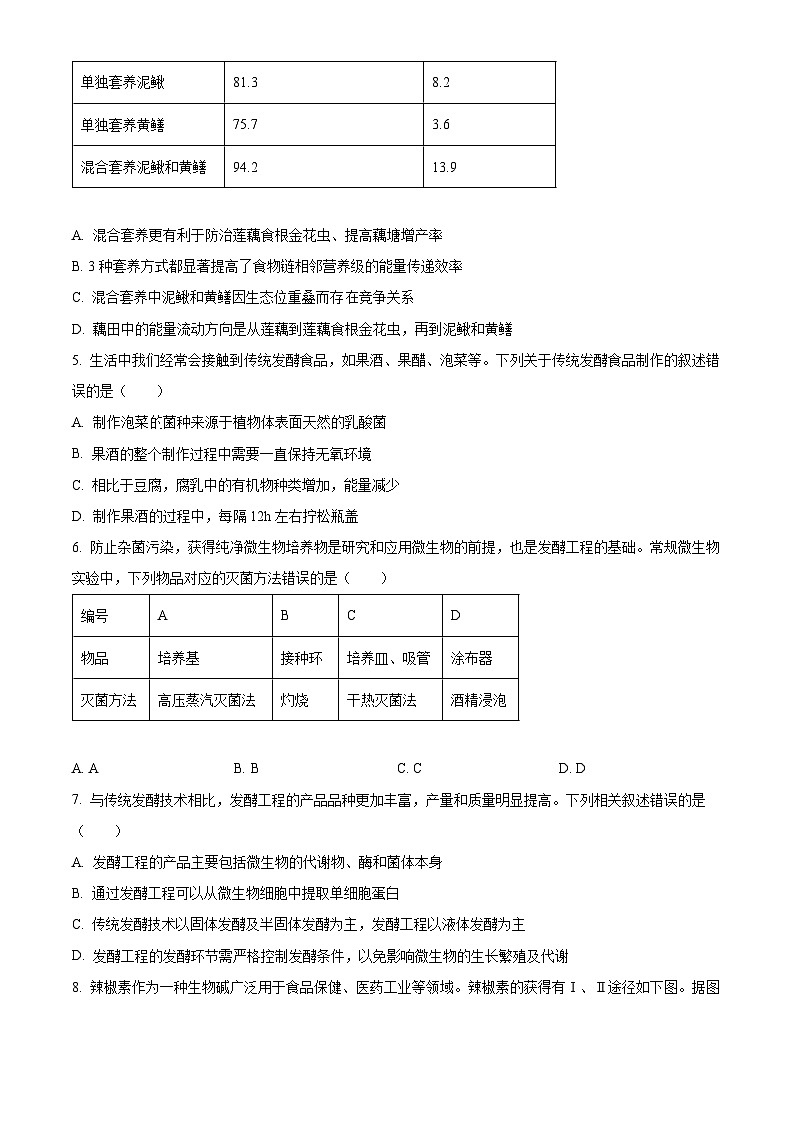
      4. 为防治莲藕食根金花虫,研究者在藕田套养以莲藕食根金花虫为食的泥鳅、黄鳝,并开展相关研究,结果见下表。下列相关叙述错误的是( )
      A. 混合套养更有利于防治莲藕食根金花虫、提高藕塘增产率
      B. 3种套养方式都显著提高了食物链相邻营养级的能量传递效率
      C. 混合套养中泥鳅和黄鳝因生态位重叠而存竞争关系
      D. 藕田中的能量流动方向是从莲藕到莲藕食根金花虫,再到泥鳅和黄鳝
      5. 生活中我们经常会接触到传统发酵食品,如果酒、果醋、泡菜等。下列关于传统发酵食品制作的叙述错误的是( )
      A. 制作泡菜菌种来源于植物体表面天然的乳酸菌
      B. 果酒的整个制作过程中需要一直保持无氧环境
      C. 相比于豆腐,腐乳中的有机物种类增加,能量减少
      D. 制作果酒的过程中,每隔12h左右拧松瓶盖
      6. 防止杂菌污染,获得纯净微生物培养物是研究和应用微生物的前提,也是发酵工程的基础。常规微生物实验中,下列物品对应的灭菌方法错误的是( )
      A. AB. BC. CD. D
      7. 与传统发酵技术相比,发酵工程的产品品种更加丰富,产量和质量明显提高。下列相关叙述错误的是( )
      A. 发酵工程的产品主要包括微生物的代谢物、酶和菌体本身
      B. 通过发酵工程可以从微生物细胞中提取单细胞蛋白
      C. 传统发酵技术以固体发酵及半固体发酵为主,发酵工程以液体发酵为主
      D. 发酵工程的发酵环节需严格控制发酵条件,以免影响微生物的生长繁殖及代谢
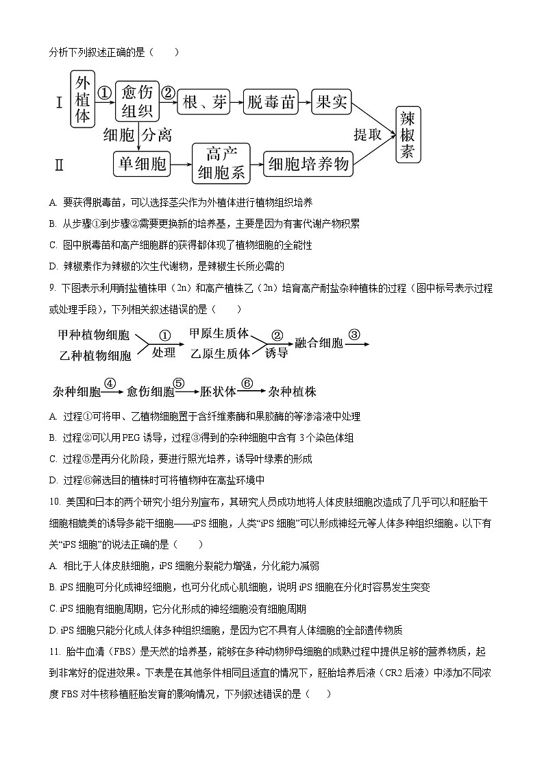
      8. 辣椒素作为一种生物碱广泛用于食品保健、医药工业等领域。辣椒素的获得有Ⅰ、Ⅱ途径如下图。据图分析下列叙述正确的是( )
      A. 要获得脱毒苗,可以选择茎尖作为外植体进行植物组织培养
      B. 从步骤①到步骤②需要更换新的培养基,主要是因为有害代谢产物积累
      C. 图中脱毒苗和高产细胞群的获得都体现了植物细胞的全能性
      D. 辣椒素作为辣椒的次生代谢物,是辣椒生长所必需的
      9. 下图表示利用耐盐植株甲(2n)和高产植株乙(2n)培育高产耐盐杂种植株的过程(图中标号表示过程或处理手段),下列相关叙述错误的是( )
      A. 过程①可将甲、乙植物细胞置于含纤维素酶和果胶酶的等渗溶液中处理
      B. 过程②可以用PEG诱导,过程③得到的杂种细胞中含有3个染色体组
      C. 过程⑤是再分化阶段,要进行照光培养,诱导叶绿素的形成
      D. 过程⑥筛选目的植株时可将植物种在高盐环境中
      10. 美国和日本的两个研究小组分别宣布,其研究人员成功地将人体皮肤细胞改造成了几乎可以和胚胎干细胞相媲美的诱导多能干细胞——iPS细胞,人类“iPS细胞”可以形成神经元等人体多种组织细胞。以下有关“iPS细胞”的说法正确的是( )
      A. 相比于人体皮肤细胞,iPS细胞分裂能力增强,分化能力减弱
      B. iPS细胞可分化成神经细胞,也可分化成心肌细胞,说明iPS细胞在分化时容易发生突变
      C. iPS细胞有细胞周期,它分化形成的神经细胞没有细胞周期
      D. iPS细胞只能分化成人体多种组织细胞,是因为它不具有人体细胞的全部遗传物质
      11. 胎牛血清(FBS)是天然的培养基,能够在多种动物卵母细胞的成熟过程中提供足够的营养物质,起到非常好的促进效果。下表是在其他条件相同且适宜的情况下,胚胎培养后液(CR2后液)中添加不同浓度FBS对牛核移植胚胎发育的影响情况,下列叙述错误的是( )
      A. 促进牛核移植胚胎发育的培养后液中FBS的最适添加浓度在20%左右
      B. 在10~30%范围内,添加不同浓度FBS对卵裂率和囊胚率均为先促进后抑制作用
      C. 卵裂期胚胎内细胞数目增多,有机物总量减少,胚胎总体积不增加
      D. 当供体数量有限时,可采用胚胎分割技术处理囊胚以获得更多的后代
      12. 森林凋落物分解是由生物因素和非生物因素共同影响的过程。科研人员开展麻栎—刺槐混交林和麻栎纯林中凋落物分解动态特征研究,结果如下。下列分析正确的是( )
      A. 分解者能将凋落物中的有机物分解成无机物,为森林植被生长提供能量、CO2和无机盐
      B. 麻栎—刺槐混交林和麻栎纯林凋落物质量损失量最大值都出现第120天
      C. 麻栎—刺槐混交林凋落物质量损失量呈现先增加后减小的趋势,且始终高于麻栎纯林
      D. 温度、湿度、凋落物化学成分、生物的多样性等因素均会影响凋落物的分解速度
      13. 轮叶黑藻和密刺苦草是常用于浅水区富营养化治理的沉水植物。探究外来物种福寿螺对上述两种植物的牧食偏好和附着偏好,科研团队做了相关实验,结果如图所示。下列分析错误的是( )
      A. 引入福寿螺后两种植物种间竞争减弱,密刺苦草占优势
      B. 福寿螺通过降低沉水植物的生物量,影响了生态系统的稳定性
      C. 福寿螺对密刺苦草的牧食偏好较高,而对轮叶黑藻的附着偏好较高
      D. 推测福寿螺的入侵降低了上述两种植物去除氮磷的效果
      14. 酸菜是一种发酵食品,随着贮藏期延长,腐败现象时有发生。研究人员从酸菜中筛选出抑菌效果最佳的乳酸菌株L4,它在发酵过程中会产生有机酸、细菌素等。对乳酸菌株L4进行纯化培养及抑菌活力测定,其活菌相对数量、抑菌圈直径及培养液pH值变化如图所示。下列分析错误的是( )
      A. 测培养液pH值变化时,需用液体培养基且在厌氧环境下培养菌株L4
      B. 可采用抽样检测法,利用细菌计数板直接进行L4活菌数量的测定
      C. 菌株L4在2h-4h内增长速率最大,24h是产细菌素的最佳发酵时间
      D. 通过进一步研究细菌素的特性,有望将其开发为天然食品防腐剂
      15. 某生物兴趣小组完成了“土壤中分解尿素的细菌的分离和计数”的实验,具体操作流程如图所示。下列相关叙述错误的是( )

      A. 若要判断选择培养基是否起到选择作用需要设置未接种的牛肉膏蛋白胨培养基作为对照
      B. 用以尿素为唯一氮源并加入酚红指示剂的培养基可分离并鉴定土壤中分解尿素的细菌
      C. 通过此方法能够准确估计细菌数的关键是恰当的稀释度
      D. 在图示的稀释度下,若平板的平均菌落数为73个,10克土样中的菌株数约为7.3×107
      二、非选择题(共5题,共60分)
      16. 为降低人乳腺癌治疗药物的副作用,科研人员尝试在单克隆抗体技术的基础上,构建抗体药物偶联物(ADC),过程如下图1所示。
      (1)本实验中,小鼠注射的特定抗原应取自______。
      (2)步骤①区别于诱导植物原生质体融合方法是______。
      (3)步骤②的细胞必须经过步骤③克隆化培养和______才能筛选得到符合要求的杂交瘤细胞,杂交瘤细胞可采用注射到小鼠腹腔内培养或进行体外培养的方式进行扩大培养。体外培养时,首先应保证其处于______的环境,除了适宜的营养物质、温度等条件外,还需要控制气体条件是95%的空气与5%二氧化碳的混合气体,二氧化碳的主要作用是_____。体外培养的杂交瘤细胞______(填“会”或“不会”)出现接触抑制现象。
      (4)单克隆抗体的优点是_____、与特定抗原发生特异性结合、并且可大量制备。单克隆抗体是ADC的______(填“a”或“b”)部分。
      (5)研究发现,ADC在患者体内的作用如下图2所示。
      ①单克隆抗体除了运载药物、治疗疾病外,还可______等作用。
      ②据图可知,ADC进入乳腺癌细胞后,细胞中的______(答细胞器)可将其水解,释放出的药物最终作用于细胞核,导致细胞凋亡。
      ③ADC能降低乳腺癌治疗药物的副作用,是因为单克隆抗体能精确地定位乳腺癌细胞,该过程依赖于______原理。
      17. 2017年11月27日,世界上首例体细胞克隆猴“中中”诞生;12月5日,第二例克隆猴“华华”诞生。我国科学家攻克了与人类相近的灵长类动物猕猴的体细胞克隆的难题。获得克隆猴的流程如图所示,据图回答问题:
      (1)“中中”、“华华”的性状与______(填“供核体”“卵母细胞供体”或“代孕”)动物的性状基本无关。获得“中中”和“华华”的繁殖方式是______(填“有性繁殖”或“无性繁殖”)。
      (2)获得克隆猴的体细胞核移植技术难度明显高于胚胎细胞核移植,原因是动物体细胞______,表现全能性十分困难。与克隆羊多莉培养成功一样,“中中”和“华华”克隆猕猴的成功证明了______。
      (3)若胚胎移植前要进行性别鉴定,应选______细胞,避免对胚胎造成影响。胚胎能在代孕个体内存活的生理学基础是受体对外来胚胎基本上不发生______。
      (4)在遵循动物研究伦理准则的前提下,克隆猴技术可用于构建动物模型,帮助科学家在临床试验中检测药物的有效性。这是因为通过克隆产生的同一批动物模型______,可以减少无关变量对实验结果的影响。
      18. 辛基酚(OP)是一种重要的精细化工原料和中间体,其生物毒性、激素活性均得到了国内外研究者的广泛证实,给人类健康和生态安全带来了巨大威胁。OP多存在于工业污泥、污水中。某实验小组欲利用生物方法处理污泥中的OP,他们从污水处理厂的生活污泥中,经过不断重复的污泥驯化和筛选工作,分离出具有OP降解能力的菌种,并命名为TW30。回答下列问题:
      (1)OP在城市污泥中的生物降解活性会受到______(答两点)等多方面因素的影响。所以,控制不同的条件,多角度的研究OP的生物降解十分有必要。
      (2)在进行污泥的驯化中,需将采集的活性污泥沉降半小时,然后取1mL上清液,稀释适宜的倍数,取0.1mL在培养基表面涂布均匀,该接种方法称为______。通过该方法获得单菌落并计数,统计的菌落数往往比活菌数______。使用后的培养基应______处理后,才能扔掉,目的是杀死培养基上残留的微生物,避免其污染环境。
      (3)4-t-OP(含OP物)在水中的溶解度极低,实验小组将配制浓度为5mg/L的无机盐溶液分为三组,分别添加等量的丙酮、丙酮和4-t-OP混合液以及4-t-OP的过饱和溶液,再按2%的体积分数投加菌悬液,每12h测OD370值(波长为370nm下的光密度测量值,OD值越大代表菌体数量越多),结果如图所示。
      本实验说明菌株TW30无法以______为唯一碳源生长,而在4-t-OP过饱和溶液及4-t-OP+丙酮培养液中却生长良好,可能原因是TW30菌能以______为唯一碳源生长,且对其利用率较高;TW30在4-t-OP+丙酮下生长最好,由此得出______。
      19. 塞罕坝位于河北省北部,历史上曾是一片绿洲。然而,大规模砍伐和过度放牧导致森林消失、草原退化、土壤沙化,最终沦为荒芜之地。1962年,国家在塞罕坝建立机械化林场,开启了生态修复工程。经过几代人的努力,塞罕坝建成了全国最大的人工林场,不仅成为了京津冀地区重要的绿色生态屏障,还为区域气候调节、水源涵养和生物多样性保护作出了巨大贡献。
      (1)塞罕坝森林生态系统由该区域全部生物和______共同组成,具有涵养水源和调整气候等生态功能,体现了生物多样性的______价值。
      (2)对森林进行适度的采伐并不会造成生态系统结构和功能的破坏,这是由于生态系统具有一定的______稳定性。然而,大肆砍伐则会导致生态环境恶化,原因是生态系统的______具有一定限度。
      (3)塞罕坝地区平均海拔高度1500米以上,年均气温-1.4℃。若你是林场建设者,人工造林时在树种选择方面应注意什么(请答出两点)______。
      (4)重建人工林生态系统后,大量的林木为野生动物的生存提供了______和______,野生动物的种类和数量随之增多。
      (5)森林天然更新是森林可持续经营的重要组成部分,华北落叶松天然更新一直是塞罕坝机械林场急需解决的问题,研究人员对不同林分密度(林分密度是指调查区域内单位面积成年华北落叶松的株数)的华北落叶松幼苗年龄和株数进行调查后,得到如下结果:
      调查结果表明,林分密度为______株/hm²的区域华北落叶松天然更新前景最理想,依据是______。
      20. 某被砷(As)污染的高原湖滨湿地具有季节性水位涨落和风浪扰动的生境特征,狭叶香蒲是湿地常见的大型挺水植物,易于收割,且对多种重金属耐性较强。某研究团队对此进行了相关研究,研究结果如图所示。请回答下列问题:
      (1)高原湖滨湿地中处于食物链顶端的生物体内的As浓度显著高于水体的As浓度,这种现象称作______。
      (2)种植狭叶香蒲以修复水污染环境,主要体现了生态工程的______(答出2点)原理。种植狭叶香蒲可以防止水体富营养化并抑制藻类繁殖,原因是______(请列举出2点原因)。
      (3)据图可知,本实验的自变量是______,因变量是______。根据图1的实验结果可得出的结论是随着水位升高,狭叶香蒲的生物量逐步向地上部分转移分配;风浪扰动能影响生物量向地上部分转移分配;根据图2的实验结果可得出的结论是______。
      龙岩市一级校联盟2024—2025学年第二学期半期考联考
      高二生物学试题
      (考试时间:75分钟;总分:100分)
      一、单选题(1-10每题2分,11-15每题4分,共40分)
      1. 下列关于绿色低碳生产生活方式的叙述错误的是( )
      A. 水泥企业通过技术改造,大幅减少了生产过程中二氧化碳的排放量
      B. 太阳能光伏发电和风力发电有利于实现碳中和
      C. 绿色低碳生活方式会增加生态足迹,有利于可持续发展
      D. 推广电动汽车和氢燃料电池汽车,有助于降低交通领域的碳排放
      【答案】C
      【解析】
      【分析】“碳中和”的最终目标是实现二氧化碳的“零排放”,实现“碳中和”的两个决定因素是碳减排(减少二氧化碳排放)和碳汇,碳减排的核心是减少化石燃料燃烧、节约能源、发展清洁能源;而在碳汇的方面,可以采取的措施有植树造林、加强生态保护、生态建设和生态管理。
      【详解】A、水泥企业通过技术改造,大幅减少了生产过程中二氧化碳的排放量,属于绿色低碳生产方式,A正确;
      B、太阳能光伏发电和风力发电是为了实现碳中和,充分利用环境资源,属于绿色低碳生产方式,B正确;
      C、推动绿色低碳发展有利于减少生态占用,减小生态足迹,C错误;
      D、推广电动汽车和氢燃料电池汽车,有助于降低交通领域的碳排放,属于绿色低碳生活方式,D正确。
      故选C。
      2. “世界上最神秘的鸟”海南鳽(jiān)由于其昼伏夜出、不喜鸣叫的习性,以及生活环境被破坏,使得它极少被人观察到,但它却几乎每年在广西柳州出现。经观察发现海南鳽求偶期间会发出类似虎吼一样的低沉叫声、羽毛出现类似老虎的斑纹。下列有关分析错误的是( )
      A. 海南鳽的昼伏夜出习性是对其生存环境的一种适应
      B. 保护海南鳽的关键措施是恢复其栖息地,减少人类活动的干扰
      C. 海南鳽求偶期的低沉叫声和类似老虎的斑纹分别属于行为信息和物理信息
      D. 可用红外触发相机拍摄技术调查柳州森林公园中海南鳽的种群密度
      【答案】C
      【解析】
      【分析】生态系统中信息的类型:(1)物理信息:生态系统中的光、声、温度、湿度、磁力等,通过物理过程传递的信息,称为物理信息。(2)化学信息:指生态系统中各个层次的生物所产生的一些代谢产物,影响、协调生态系统的各种功能而形成的信息。(3)行为信息:指生物在生长发育、生命活动的过程中某些特殊表现和特殊行为所表达的信息。
      【详解】A、海南鳽的昼伏夜出习性是在自然选择下形成的一种对其生存环境的适应性特征,A正确;
      B、保护海南鳽的关键措施是恢复其栖息地,减少人类活动的干扰,以提高其环境容纳量,B正确;
      C、海南鳽求偶期的低沉叫声属于物理信息,是通过声音传递信息的;其类似老虎的斑纹属于物理信息,是通过颜色这种物理特征传递信息的,C错误;
      D、红外触发相机拍摄技术可以在不干扰海南鳽的情况下进行调查,可用红外触发相机拍摄技术调查柳州森林公园中海南鳽的种群密度,D正确。
      故选C。
      3. 松毛虫主要啃食松类、柏类、杉类等树种的茎叶,可通过在树干涂抹除虫菊酯类药物或设置人工巢箱招引益鸟等方法进行防治。下图为能量流经松毛虫的示意图,a~f代表能量。下列叙述错误的是( )
      A. 松毛虫流入分解者的总能量是d+f
      B. a代表松毛虫用于自身生长、发育和繁殖的能量
      C. 涂抹除虫菊酯类药物属于化学防治
      D. 招引益鸟等生物防治方法通常有利于提高生态系统的稳定性
      【答案】B
      【解析】
      【分析】题图分析,图中a表示松毛虫的同化量,b表示用于松毛虫自身生长、发育和繁殖的能量;c表示松毛虫的粪便量;d表示松毛虫流向分解者的能量,e表示杜鹃的同化量,f表示杜鹃的粪便量,其中的能量属于松毛虫的同化量。
      【详解】A、松毛虫流入分解者的能量包括松毛虫的遗体残骸流给分解者的能量和杜鹃粪便流给分解者的能量,即图中松毛虫流向分解者的能量为d+f,A正确;
      B、摄入量=粪便量+同化量,同化量=呼吸散失的能量+用于自身生长发育和繁殖的能量,因此a代表松毛虫的同化量,b表示松毛虫用于自身生长、发育和繁殖的能量,B错误;
      C、涂抹除虫菊酯类药物是利用化学物质杀死害虫的方法,属于化学防治,C正确;
      D、招引益鸟等生物防治方法通常有利于提高生态系统的稳定性,因为招引益鸟增加了物种丰富度,进而提高生态系统的自我调节能力,D正确。
      故选B。
      4. 为防治莲藕食根金花虫,研究者在藕田套养以莲藕食根金花虫为食的泥鳅、黄鳝,并开展相关研究,结果见下表。下列相关叙述错误的是( )
      A. 混合套养更有利于防治莲藕食根金花虫、提高藕塘增产率
      B. 3种套养方式都显著提高了食物链相邻营养级的能量传递效率
      C. 混合套养中泥鳅和黄鳝因生态位重叠而存在竞争关系
      D. 藕田中的能量流动方向是从莲藕到莲藕食根金花虫,再到泥鳅和黄鳝
      【答案】B
      【解析】
      【分析】由表可知混合套养泥鳅和黄鳝的防治率最高,达到94.2%,明显高于单独套养泥鳅或黄鳝的防治率。同时,混合套养的藕增产率也最高,为13.9%,高于单独套养泥鳅和单独套养黄鳝。
      【详解】A、由表可知混合套养泥鳅和黄鳝的防治率明显高于单独套养泥鳅或黄鳝的防治率,同时,混合套养的藕增产率也高于单独套养泥鳅和单独套养黄鳝,因此混合套养更有利于防止莲藕食根金花虫、提高藕增产率,A正确;
      B、虽然生物防治可以优化能量流动,但表格中的数据并没有直接显示能量传递效率的变化,能量传递效率通常是指能量从一个营养级传递到下一个营养级的效率,而表格中的数据只是防治率和增产率,并不能直接反映能量传递效率的提高,B错误;
      C、泥鳅和黄鳝都以莲藕食根金花虫为食,可能会在资源获取上产生竞争,因此混合套养中泥鳅和黄鳝因生态位重叠而存在竞争关系,C正确;
      D、根据题意可知,莲藕食根金花虫捕食莲藕,而泥鳅、黄鳝捕食莲藕食根金花虫,因此藕田中的能量流动方向是从莲藕到莲藕食根金花虫,再到泥鳅和黄鳝,D正确。
      故选B。
      5. 生活中我们经常会接触到传统发酵食品,如果酒、果醋、泡菜等。下列关于传统发酵食品制作的叙述错误的是( )
      A. 制作泡菜的菌种来源于植物体表面天然的乳酸菌
      B. 果酒的整个制作过程中需要一直保持无氧环境
      C. 相比于豆腐,腐乳中的有机物种类增加,能量减少
      D. 制作果酒的过程中,每隔12h左右拧松瓶盖
      【答案】B
      【解析】
      【分析】参与果酒制作的微生物是酵母菌,其新陈代谢类型为异养兼性厌氧型。果酒制作的原理:(1)在有氧条件下,酵母菌进行有氧呼吸大量繁殖;(2)在无氧条件下,酵母菌进行无氧呼吸产生酒精和二氧化碳。
      【详解】A、乳酸菌在自然界中分布广泛,空气、土壤、植物体表、人或动物的肠道内都有乳酸菌分布,泡菜制作利用的是材料表面的天然的乳酸菌,A正确;
      B、在制作果酒过程中,一般先让酵母菌在有氧条件下进行有氧呼吸,从而大量繁殖;然后密封让酵母菌无氧呼吸产生酒精,B错误;
      C、腐乳制作过程是利用毛霉等微生物分泌的脂肪酶、蛋白酶等将豆腐中的脂肪和蛋白质分解为小分子,由于菌种的生存和繁殖也需要利用豆腐有机物中的能量,因此相比于豆腐,腐乳中的有机物种类增加,能量减少,C正确;
      D、在果酒发酵过程中,酵母菌的呼吸作用会产生CO2,需要每隔12h左右拧松瓶盖一次,放出CO2,切记不能打开瓶盖放气,D正确。
      故选B。
      6. 防止杂菌污染,获得纯净微生物培养物是研究和应用微生物的前提,也是发酵工程的基础。常规微生物实验中,下列物品对应的灭菌方法错误的是( )
      A. AB. BC. CD. D
      【答案】D
      【解析】
      【分析】灭菌的方法一般有湿热灭菌、干热灭菌、灼烧灭菌。
      【详解】培养基应该进行高压蒸汽灭菌、接种环应该进行灼烧灭菌、培养皿和吸管采用干热灭菌;涂布接种时,涂布器应先浸泡在酒精中,再通过灼烧法进行灭菌,冷却后使用,综上分析,D符合题意,ABC不符合题意。
      故选D。
      7. 与传统发酵技术相比,发酵工程的产品品种更加丰富,产量和质量明显提高。下列相关叙述错误的是( )
      A. 发酵工程的产品主要包括微生物的代谢物、酶和菌体本身
      B. 通过发酵工程可以从微生物细胞中提取单细胞蛋白
      C. 传统发酵技术以固体发酵及半固体发酵为主,发酵工程以液体发酵为主
      D. 发酵工程的发酵环节需严格控制发酵条件,以免影响微生物的生长繁殖及代谢
      【答案】B
      【解析】
      【分析】1、发酵工程生产的产品主要包括微生物的代谢物、酶及菌体本身。
      2、产品不同,分离提纯的方法一般不同。
      (1)如果产品是菌体,可采用过滤,沉淀等方法将菌体从培养液中分离出来;
      (2)如果产品是代谢产物,可用萃取、蒸馏、离子交换等方法进行提取。
      3、发酵过程中要严格控制温度、pH、溶氧、通气量与转速等发酵条件。
      4、发酵过程一般来说都是在常温常压下进行,条件温和、反应安全,原料简单、污染小,反应专一性强,因而可以得到较为专一的产物。
      【详解】A、发酵工程生产的产品有两类:一类是微生物的代谢物、酶,另一类是菌体本身,A正确;
      B、单细胞蛋白是指利用发酵工程获得的大量的微生物菌体,而并非微生物的代谢产物,B错误;
      C、传统发酵(如酿酒、制酱)多采用固体/半固体发酵,而发酵工程通常用液体发酵(如发酵罐培养),C正确;
      D、发酵工程需严格控制温度、pH、溶氧等条件以优化微生物代谢,D正确。
      故选B。
      8. 辣椒素作为一种生物碱广泛用于食品保健、医药工业等领域。辣椒素的获得有Ⅰ、Ⅱ途径如下图。据图分析下列叙述正确的是( )
      A. 要获得脱毒苗,可以选择茎尖作为外植体进行植物组织培养
      B. 从步骤①到步骤②需要更换新的培养基,主要是因为有害代谢产物积累
      C. 图中脱毒苗和高产细胞群的获得都体现了植物细胞的全能性
      D. 辣椒素作为辣椒的次生代谢物,是辣椒生长所必需的
      【答案】A
      【解析】
      【分析】1、题图①和②是植物组织培养过程,其中①是脱分化过程、②是再分化过程,上面一种途径是通过植物组织培养技术获得脱毒苗,再从果实中获得相应的产物;下面一种途径是采用植物细胞培养技术获得大量细胞产物。
      2、在进行植物组织培养时,需要在培养基中添加适当比例的生长素和细胞分裂素诱导细胞的脱分化和再分化。但两者的比例对诱导的结果是有影响的:当生长素含量高于细胞分裂素时,主要诱导植物组织脱分化和根原基的形成(即有利于根的发生) ;当细胞分裂素含量高于生长素时,则主要诱导植物组织再分化和芽原基的形成(即有利于芽的发生)。
      【详解】A、茎尖含病毒少且分裂旺盛,选择植物的茎尖进行培养获得的脱毒苗含病毒极少甚至无病毒,A正确;
      B、①和②是植物组织培养过程,其中①是脱分化过程、②是再分化过程,从步骤①到步骤②需要更换新的培养基,主要是因为脱分化和再分化所需要的条件不同,尤其是激素的种类和比例,B错误;
      C、全能性是指细胞发育成完整个体的潜能,高产细胞群没有培养到个体,没有体现全能性,C错误;
      D、辣椒素是辣椒中的次生代谢物,次生代谢物通常不是植物基本的生命活动所必需的,而是植物在长期进化过程中产生的,具有特定的生物或生态功能‌,D错误。
      故选A。
      9. 下图表示利用耐盐植株甲(2n)和高产植株乙(2n)培育高产耐盐杂种植株的过程(图中标号表示过程或处理手段),下列相关叙述错误的是( )
      A. 过程①可将甲、乙植物细胞置于含纤维素酶和果胶酶的等渗溶液中处理
      B. 过程②可以用PEG诱导,过程③得到的杂种细胞中含有3个染色体组
      C. 过程⑤是再分化阶段,要进行照光培养,诱导叶绿素的形成
      D. 过程⑥筛选目的植株时可将植物种在高盐环境中
      【答案】B
      【解析】
      【分析】据图分析:图中①表示酶解法去壁,②表示诱导原生质体融合,③表示再生细胞壁,④表示脱分化,⑤表示再分化,⑥表示发育成杂种植株,其中④⑤⑥表示植物组织培养技术。
      【详解】A、植物细胞细胞壁的成分是纤维素和果胶,过程①表示酶解法去壁,所以过程①可将甲、乙植物细胞置于含纤维素酶和果胶酶的等渗溶液中处理,A正确;
      B、②表示诱导原生质体融合,可用PEG诱导,过程③得到的杂种细胞中含有4个染色体组,B错误;
      C、过程⑤是再分化阶段,要进行照光培养,诱导叶绿素的形成,C正确;
      D、实验目的是培育高产耐盐杂种植株,所以过程⑥筛选目的植株时可将植物种在高盐环境中,D正确。
      故选B。
      10. 美国和日本的两个研究小组分别宣布,其研究人员成功地将人体皮肤细胞改造成了几乎可以和胚胎干细胞相媲美的诱导多能干细胞——iPS细胞,人类“iPS细胞”可以形成神经元等人体多种组织细胞。以下有关“iPS细胞”的说法正确的是( )
      A. 相比于人体皮肤细胞,iPS细胞分裂能力增强,分化能力减弱
      B. iPS细胞可分化成神经细胞,也可分化成心肌细胞,说明iPS细胞在分化时容易发生突变
      C. iPS细胞有细胞周期,它分化形成的神经细胞没有细胞周期
      D. iPS细胞只能分化成人体多种组织细胞,是因为它不具有人体细胞的全部遗传物质
      【答案】C
      【解析】
      【分析】“iPS细胞”具有发育为多种人体细胞的能力,分化的本质是基因的选择性表达。
      【详解】A、相比于人体高度分化的皮肤细胞,经诱导形成的iPS细胞增殖能力增强,分化能力增强,A错误;
      B、iPS细胞可分化成神经细胞,也可分化成心肌细胞,分化的实质是基因选择性表达,不是基因突变,B错误;
      C、“iPS细胞”具有连续分裂能力,有细胞周期;而其分化形成的神经细胞无增殖能力,故没有细胞周期,C正确;
      D、“iPS细胞”与人体内其他细胞的遗传物质相同,其只能分化成人体多种组织细胞是因为其分化能力有限,D错误。
      故选C。
      11. 胎牛血清(FBS)是天然的培养基,能够在多种动物卵母细胞的成熟过程中提供足够的营养物质,起到非常好的促进效果。下表是在其他条件相同且适宜的情况下,胚胎培养后液(CR2后液)中添加不同浓度FBS对牛核移植胚胎发育的影响情况,下列叙述错误的是( )
      A. 促进牛核移植胚胎发育的培养后液中FBS的最适添加浓度在20%左右
      B. 在10~30%范围内,添加不同浓度FBS对卵裂率和囊胚率均为先促进后抑制作用
      C. 卵裂期胚胎内细胞数目增多,有机物总量减少,胚胎总体积不增加
      D. 当供体数量有限时,可采用胚胎分割技术处理囊胚以获得更多的后代
      【答案】B
      【解析】
      【分析】分析表格数据:该实验的自变量为FBS的有无及其浓度,因变量为卵裂率、囊胚率,数据显示,在实验范围内,随着FBS浓度的增加,卵裂率和囊胚率均呈先上升后下降的趋势,并且浓度升高到一定程度会抑制囊胚的发育。
      【详解】A、根据表中数据可知,实验范围内,添加20%FBS卵裂率和囊胚率均最高,说明该浓度对促进核移植胚胎发育有较好的作用,促进牛核移植胚胎发育的培养后液中FBS的最适添加浓度在20%左右,可缩小浓度范围进一步实验,A正确;
      B、据表可知,与对照相比,在10~30%范围内,添加不同浓度FBS对卵裂率的作用均是促进,只是促进作用先增强后减弱,而囊胚率为先促进后抑制,B错误;
      C、卵裂期胚胎内细胞数目增多,有机物总量减少,胚胎总体积不增加(不变或略有减小),C正确;
      D、胚胎分割是指采用机械方法将早期胚胎切割成2等份、4等份或8等份,经移植可获得同卵双胎或多胎技术,属于无性繁殖或克隆的范畴,当供体数量有限时,可采用胚胎分割技术处理囊胚以获得更多的后代,D正确。
      故选B。
      12. 森林凋落物分解是由生物因素和非生物因素共同影响的过程。科研人员开展麻栎—刺槐混交林和麻栎纯林中凋落物分解动态特征研究,结果如下。下列分析正确的是( )
      A. 分解者能将凋落物中的有机物分解成无机物,为森林植被生长提供能量、CO2和无机盐
      B. 麻栎—刺槐混交林和麻栎纯林凋落物质量损失量最大值都出现第120天
      C. 麻栎—刺槐混交林凋落物质量损失量呈现先增加后减小趋势,且始终高于麻栎纯林
      D. 温度、湿度、凋落物的化学成分、生物的多样性等因素均会影响凋落物的分解速度
      【答案】D
      【解析】
      【分析】生态系统的成分包括生产者,消费者和分解者及非生物的成分和能量,生产者将无机物转化为有机物,消费者通过呼吸作用将有机物转化为无机物,分解者通过分解作用将无机物转化为无机物为生产者提供CO2和无机盐。
      【详解】A、分解者能将凋落物中的有机物分解成无机物,为森林植被生长提供CO2和无机盐,不能提供能量,A错误;
      B、据题图分析可知,麻栎一刺槐混交林和麻栎纯林凋落物质量损失量最大值分别出现在第90天和第120天,B错误;
      C、麻栎一刺槐混交林凋落物质量损失量呈现先增加后减小的趋势,在0~150天高于麻纯林凋落物质量损失量,此后低于麻栎纯林,C错误;
      D、森林凋落物需要被分解者分解,适宜的温度和适宜的湿度通常有利于分解者的活动和分解过程的进行。同时,凋落物的化学成分也会影响其分解速率。例如,富含易分解成分的凋落物通常分解得更快。此外,生物的多样性也会影响凋落物的分解。一个生物多样性丰富的森林通常有更多的分解者种类和数量,从而能够更有效地分解凋落物,D正确。
      故选D。
      13. 轮叶黑藻和密刺苦草是常用于浅水区富营养化治理的沉水植物。探究外来物种福寿螺对上述两种植物的牧食偏好和附着偏好,科研团队做了相关实验,结果如图所示。下列分析错误的是( )
      A. 引入福寿螺后两种植物种间竞争减弱,密刺苦草占优势
      B. 福寿螺通过降低沉水植物生物量,影响了生态系统的稳定性
      C. 福寿螺对密刺苦草的牧食偏好较高,而对轮叶黑藻的附着偏好较高
      D. 推测福寿螺的入侵降低了上述两种植物去除氮磷的效果
      【答案】C
      【解析】
      【分析】种间竞争是指两种生物生活在一起,因为争夺资源、空间等而发生斗争的现象,因为空间、食物有限,两种生物呈现出“你死我活”的变化,导致“强者更强弱者更弱”,甚至弱者最终被淘汰。
      【详解】A、根据左图可知,引入福寿螺后两种植物生物量减少,种间竞争减弱,图中密刺苦草生物量没有明显降低,推测引入福寿螺后,两种植物竞争中密刺苦草占优势,A正确;
      B、福寿螺对沉水植物进行牧食,会降低沉水植物的生物量,沉水植物是生态系统的重要组成部分,其生物量降低会影响生态系统的稳定性,B正确;
      C、从图中可以看出,福寿螺对轮叶黑藻和密刺苦草在牧食偏好和附着偏好上存在差异,根据左图可知,福寿螺对轮叶黑藻的牧食偏好较高,而根据右图可知,对密刺苦草的附着偏好较高,C错误;
      D、轮叶黑藻和密刺苦草常用于浅水区富营养化治理,福寿螺对它们进行牧食等影响其生长,所以推测福寿螺的入侵降低了这两种植物去除氮磷的效果,D正确。
      故选C。
      14. 酸菜是一种发酵食品,随着贮藏期延长,腐败现象时有发生。研究人员从酸菜中筛选出抑菌效果最佳的乳酸菌株L4,它在发酵过程中会产生有机酸、细菌素等。对乳酸菌株L4进行纯化培养及抑菌活力测定,其活菌相对数量、抑菌圈直径及培养液pH值变化如图所示。下列分析错误的是( )
      A. 测培养液pH值变化时,需用液体培养基且在厌氧环境下培养菌株L4
      B. 可采用抽样检测法,利用细菌计数板直接进行L4活菌数量的测定
      C. 菌株L4在2h-4h内增长速率最大,24h是产细菌素的最佳发酵时间
      D. 通过进一步研究细菌素的特性,有望将其开发为天然食品防腐剂
      【答案】B
      【解析】
      【分析】微生物常见的接种的方法:①平板划线法:将已经熔化的培养基倒入培养皿制成平板,接种,划线,在恒温箱里培养。在线的开始部分,微生物往往连在一起生长,随着线的延伸,菌数逐渐减少,最后可能形成单个菌落。②稀释涂布平板法:将待分离的菌液经过大量稀释后,均匀涂布在培养皿表面,经培养后可形成单个菌落。
      【详解】A、测培养液pH值变化时,需用液体培养基培养才行,乳酸菌是厌氧型细菌,需要在厌氧环境下培养,A正确;
      B、对细菌进行数量统计时,可以采用抽样检测法,利用专用工具-细菌计数板,在显微镜下观察、计数,统计的结果是活菌数和死菌数的总和,而不仅仅是活菌数量,B错误;
      C、从图中可以读到的信息有,乳酸菌株L3在2h进入快速增长期,18h时活菌相对数量不再增加,接近K值;抑菌圈直径越大,抑菌效果越好,24h时抑菌圈直径最大,所以产细菌素的最佳发酵时间是24h,抑菌效果最好,C正确;
      D、由图可以看出,细菌素有显著抑菌作用,如对细菌素的抑菌特性、培养条件等进行进一步研究,有望将细菌素开发为天然食品防腐剂,D正确。
      故选B。
      15. 某生物兴趣小组完成了“土壤中分解尿素的细菌的分离和计数”的实验,具体操作流程如图所示。下列相关叙述错误的是( )

      A. 若要判断选择培养基是否起到选择作用需要设置未接种的牛肉膏蛋白胨培养基作为对照
      B. 用以尿素为唯一氮源并加入酚红指示剂的培养基可分离并鉴定土壤中分解尿素的细菌
      C. 通过此方法能够准确估计细菌数的关键是恰当的稀释度
      D. 在图示的稀释度下,若平板的平均菌落数为73个,10克土样中的菌株数约为7.3×107
      【答案】A
      【解析】
      【分析】培养基选择分解尿素的微生物的原理:培养基的氮源为尿素,只有能合成脲酶的微生物才能分解尿素,以尿素作为氮源。缺乏脲酶的微生物由于不能分解尿素,缺乏氮源而不能生长发育繁殖,而受到抑制,所以用此培养基就能够选择出分解尿素的微生物。
      【详解】A、若要判断选择培养基是否起到了选择作用,需设置接种了的、没有选择作用的细菌通用的牛肉膏蛋白胨培养基作对照,A错误;
      B、分解尿素的细菌能合成脲酶将尿素分解成氨,氨会使培养基的碱性增强,加入酚红指示剂的培养基中尿素分解菌的周围会形成红色环带,不能分解尿素的菌体在以尿素为唯一氮源的培养基上一般不能生长,因此用以尿素为唯一氮源并加入酚红指示剂的培养基可分离并鉴定土壤中分解尿素的细菌,B正确;
      C、图示为稀释涂布平板法接种菌体,利用稀释涂布平板法准确估算菌落数目的关键是恰当的稀释度,稀释倍数太低,菌落太多会长在一起,稀释倍数太高,平板上菌落数目过少,都不易进行计数,C正确;
      D、图示共稀释的倍数为104,因此若平板的平均菌落数为73个,10克土样中的菌株数约为73÷0.1×104×10=7.3×107,D正确。
      故选A。
      二、非选择题(共5题,共60分)
      16. 为降低人乳腺癌治疗药物的副作用,科研人员尝试在单克隆抗体技术的基础上,构建抗体药物偶联物(ADC),过程如下图1所示。
      (1)本实验中,小鼠注射的特定抗原应取自______。
      (2)步骤①区别于诱导植物原生质体融合的方法是______。
      (3)步骤②的细胞必须经过步骤③克隆化培养和______才能筛选得到符合要求的杂交瘤细胞,杂交瘤细胞可采用注射到小鼠腹腔内培养或进行体外培养的方式进行扩大培养。体外培养时,首先应保证其处于______的环境,除了适宜的营养物质、温度等条件外,还需要控制气体条件是95%的空气与5%二氧化碳的混合气体,二氧化碳的主要作用是_____。体外培养的杂交瘤细胞______(填“会”或“不会”)出现接触抑制现象。
      (4)单克隆抗体的优点是_____、与特定抗原发生特异性结合、并且可大量制备。单克隆抗体是ADC的______(填“a”或“b”)部分。
      (5)研究发现,ADC在患者体内的作用如下图2所示。
      ①单克隆抗体除了运载药物、治疗疾病外,还可______等作用。
      ②据图可知,ADC进入乳腺癌细胞后,细胞中的______(答细胞器)可将其水解,释放出的药物最终作用于细胞核,导致细胞凋亡。
      ③ADC能降低乳腺癌治疗药物的副作用,是因为单克隆抗体能精确地定位乳腺癌细胞,该过程依赖于______原理。
      【答案】(1)人乳腺癌细胞
      (2)灭活的病毒 (3) ①. 抗体检测 ②. 无菌、无毒 ③. 维持培养液的pH ④. 不会
      (4) ①. 能准确识别抗原的细微差异(灵敏度高) ②. a
      (5) ①. 作为诊断试剂 ②. 溶酶体 ③. 抗原—抗体特异性结合
      【解析】
      【分析】图1:①表示诱导动物细胞融合,②表示筛选出杂交瘤细胞,③表示筛选出能分泌所需抗体的杂交瘤细胞,④表示给单克隆抗体连接上接头和治疗乳腺癌细胞的药物。图2表示ADC对乳腺癌细胞的选择性杀伤过程。
      【小问1详解】
      ADC要治疗的是人的乳腺癌,所以给小鼠注射的特定抗原应取自人的乳腺癌细胞。
      【小问2详解】
      步骤①是诱导动物细胞融合,诱导融合的方法包括聚乙二醇(PEG)融合法、电融合法和灭活病毒诱导法等,其中区别于诱导植物原生质体融合的方法是灭活的病毒诱导融合法。
      【小问3详解】
      步骤②是筛选出杂交瘤细胞,步骤③是筛选出能分泌所需抗体的杂交瘤细胞,对经选择培养的杂交瘤细胞进行克隆化培养和抗体检测经多次筛选,才能获得足够数量的符合要求的杂交瘤细胞。在体外培养细胞时,必须保证环境是无菌、无毒的环境,除了适宜的营养物质、温度等条件外,还需要控制气体条件是95%的空气与5%二氧化碳的混合气体,二氧化硅的主要作用是维持培养液的pH。瘤细胞可无限增殖,体外培养的杂交瘤细胞不会出现接触抑制现象。
      【小问4详解】
      单克隆抗体能能准确地识别抗原的细微差异、与特定抗原发生特异性结合、并且可以大量制备。由图1可知,a是单克隆抗体,b是治疗乳腺癌细胞的药物。
      小问5详解】
      ①单克隆抗体的应用非常广泛,除了直接治疗疾病外,还可以运载药物、作为诊断试剂等。
      ②由图2可知,ADC进入乳腺癌细胞后,细胞中的溶酶体可将其水解,释放出的药物最终作用于细胞核,可导致癌细胞裂解死亡,即发生了癌细胞凋亡。
      ③ADC能降低乳腺癌治疗药物的副作用,是因为单克隆抗体能精确地定位乳腺癌细胞,实现了对乳腺癌细胞的选择性杀伤,利用了抗原—抗体特异性结合原理。
      17. 2017年11月27日,世界上首例体细胞克隆猴“中中”诞生;12月5日,第二例克隆猴“华华”诞生。我国科学家攻克了与人类相近的灵长类动物猕猴的体细胞克隆的难题。获得克隆猴的流程如图所示,据图回答问题:
      (1)“中中”、“华华”的性状与______(填“供核体”“卵母细胞供体”或“代孕”)动物的性状基本无关。获得“中中”和“华华”的繁殖方式是______(填“有性繁殖”或“无性繁殖”)。
      (2)获得克隆猴的体细胞核移植技术难度明显高于胚胎细胞核移植,原因是动物体细胞______,表现全能性十分困难。与克隆羊多莉培养成功一样,“中中”和“华华”克隆猕猴的成功证明了______。
      (3)若胚胎移植前要进行性别鉴定,应选______细胞,避免对胚胎造成影响。胚胎能在代孕个体内存活的生理学基础是受体对外来胚胎基本上不发生______。
      (4)在遵循动物研究伦理准则的前提下,克隆猴技术可用于构建动物模型,帮助科学家在临床试验中检测药物的有效性。这是因为通过克隆产生的同一批动物模型______,可以减少无关变量对实验结果的影响。
      【答案】(1) ①. 代孕 ②. 无性繁殖
      (2) ①. 分化程度高 ②. 动物细胞核具有全能性
      (3) ①. 滋养层 ②. 免疫排斥反应
      (4)遗传物质一致,性状高度相似
      【解析】
      【分析】动物核移植是指将动物的一个细胞的细胞核移入一个去掉细胞核的卵母细胞中,使其重组并发育成一个新的胚胎,这个新的胚胎最终发育为动物个体。核移植得到的动物称克隆动物,克隆动物的核基因完全来自供体动物,而细胞质基因来自受体细胞;核移植包括体细胞核移植和胚胎细胞核移植,其中体细胞核移植的难度明显高于胚胎细胞核移植,因为体细胞的全能性低于胚胎细胞。
      【小问1详解】
      “中中”、“华华”的核遗传物质来源于提供细胞核的雌猕猴,细胞质中的遗传物质来源于雌猕猴的体细胞和去核的卵母细胞,遗传物质的来源与代孕的母体无关,因此其性状与代孕动物的性状基本无关。获得“中中”和“华华”的繁殖方式没有经过精卵结合,是无性繁殖。
      【小问2详解】
      核移植包括体细胞核移植和胚胎细胞核移植,图示过程运用了体细胞核移植技术,该技术难度更高,原因是动物胚胎细胞分化程度低,表现全能性相对容易;动物体细胞分化程度高,表现全能性十分困难。与克隆羊多莉培养成功一样,“中中”和“华华”克隆猕猴的成功证明了动物已分化体细胞的细胞核具有全能性。
      【小问3详解】
      滋养层细胞发育为胎盘和胎膜,内细胞团发育为胎儿的各种组织,因此若胚胎移植前要进行性别鉴定,应选滋养层细胞,避免对胚胎造成影响。受体对移入子宫的外来胚胎基本上不发生免疫排斥反应,供体胚胎可与受体子宫建立正常的生理和组织联系,即胚胎能在代孕个体内存活的生理学基础是受体对外来胚胎基本上不发生免疫排斥反应。
      【小问4详解】
      细胞核移植属于无性繁殖,由于克隆的子代遗传物质主要来自供体,因此可通过克隆产生同一批遗传物质一致,性状高度相似的实验动物模型,帮助科学家在临床试验中检测药物的有效性,可以减少无关变量对实验结果的影响。
      18. 辛基酚(OP)是一种重要的精细化工原料和中间体,其生物毒性、激素活性均得到了国内外研究者的广泛证实,给人类健康和生态安全带来了巨大威胁。OP多存在于工业污泥、污水中。某实验小组欲利用生物方法处理污泥中的OP,他们从污水处理厂的生活污泥中,经过不断重复的污泥驯化和筛选工作,分离出具有OP降解能力的菌种,并命名为TW30。回答下列问题:
      (1)OP在城市污泥中的生物降解活性会受到______(答两点)等多方面因素的影响。所以,控制不同的条件,多角度的研究OP的生物降解十分有必要。
      (2)在进行污泥的驯化中,需将采集的活性污泥沉降半小时,然后取1mL上清液,稀释适宜的倍数,取0.1mL在培养基表面涂布均匀,该接种方法称为______。通过该方法获得单菌落并计数,统计的菌落数往往比活菌数______。使用后的培养基应______处理后,才能扔掉,目的是杀死培养基上残留的微生物,避免其污染环境。
      (3)4-t-OP(含OP物)在水中的溶解度极低,实验小组将配制浓度为5mg/L的无机盐溶液分为三组,分别添加等量的丙酮、丙酮和4-t-OP混合液以及4-t-OP的过饱和溶液,再按2%的体积分数投加菌悬液,每12h测OD370值(波长为370nm下的光密度测量值,OD值越大代表菌体数量越多),结果如图所示。
      本实验说明菌株TW30无法以______为唯一碳源生长,而在4-t-OP过饱和溶液及4-t-OP+丙酮培养液中却生长良好,可能原因是TW30菌能以______为唯一碳源生长,且对其利用率较高;TW30在4-t-OP+丙酮下生长最好,由此得出______。
      【答案】(1)污染物结构、微生物的生物特性及环境条件(任答两点,其他合理答案也可)
      (2) ①. 稀释涂布平板法 ②. 少 ③. 灭菌
      (3) ①. 丙酮 ②. 4-t-OP ③. TW30在4-t-OP存在的条件下才能利用丙酮(其他合理答案也可)
      【解析】
      【分析】微生物常见的接种的方法:①平板划线法:将已经熔化的培养基倒入培养皿制成平板,接种,划线,在恒温箱里培养。在线的开始部分,微生物往往连在一起生长,随着线的延伸,菌数逐渐减少,最后可能形成单个菌落;②稀释涂布平板法:将待分离的菌液经过大量稀释后,均匀涂布在培养皿表面,经培养后可形成单个菌落。
      【小问1详解】
      OP在城市污泥中的生物降解活性会受到污染物结构、微生物的生物特性及环境条件,故在处理时应考虑不同的控制条件,以取得最好效果。
      【小问2详解】
      将采集的活性污泥沉降半小时,然后取1mL上清液,稀释适宜的倍数,取0.1mL在培养基表面涂布均匀,该接种方法称为稀释涂布平板法。用稀释涂布平板法进行微生物计数时,由于所产生的菌落可能是由两个或多个细胞形成的,所以统计的菌落数往往比活菌的实际数目少。为杀死培养基上残留的微生物,避免其污染环境,使用后的培养基应进行灭菌处理。
      【小问3详解】
      据题干信息分析可知,OD值越大代表菌体数量越多,图示横坐标是时间,纵坐标是OD值,图中丙酮组的菌株TW30OD值较少,说明TW30无法以丙酮为唯一碳源生长;在4-t-OP过饱和溶液及4-t-OP+丙酮培养液中却生长良好,可能原因是TW30菌能以4-t-OP为唯一碳源生长,且对其利用率较高;与丙酮组相比, TW30在4-t-OP+丙酮下生长最好,而仅有丙酮组却生长较差,故可 由此得出TW30在4-t-OP存在的条件下才能利用丙酮。
      19. 塞罕坝位于河北省北部,历史上曾是一片绿洲。然而,大规模砍伐和过度放牧导致森林消失、草原退化、土壤沙化,最终沦为荒芜之地。1962年,国家在塞罕坝建立机械化林场,开启了生态修复工程。经过几代人的努力,塞罕坝建成了全国最大的人工林场,不仅成为了京津冀地区重要的绿色生态屏障,还为区域气候调节、水源涵养和生物多样性保护作出了巨大贡献。
      (1)塞罕坝森林生态系统由该区域全部生物和______共同组成,具有涵养水源和调整气候等生态功能,体现了生物多样性的______价值。
      (2)对森林进行适度的采伐并不会造成生态系统结构和功能的破坏,这是由于生态系统具有一定的______稳定性。然而,大肆砍伐则会导致生态环境恶化,原因是生态系统的______具有一定限度。
      (3)塞罕坝地区平均海拔高度1500米以上,年均气温-1.4℃。若你是林场建设者,人工造林时在树种选择方面应注意什么(请答出两点)______。
      (4)重建人工林生态系统后,大量的林木为野生动物的生存提供了______和______,野生动物的种类和数量随之增多。
      (5)森林天然更新是森林可持续经营的重要组成部分,华北落叶松天然更新一直是塞罕坝机械林场急需解决的问题,研究人员对不同林分密度(林分密度是指调查区域内单位面积成年华北落叶松的株数)的华北落叶松幼苗年龄和株数进行调查后,得到如下结果:
      调查结果表明,林分密度为______株/hm²的区域华北落叶松天然更新前景最理想,依据是______。
      【答案】(1) ①. 无机环境 ②. 间接
      (2) ①. 抵抗力 ②. 自我调节能力
      (3)选择当地原有物种;选择耐寒性强的物种
      (4) ①. 栖息空间 ②. 食物条件
      (5) ①. 450 ②. 相比于其他林分密度,在该林分密度下,不同树龄的幼苗株数相对较多,天然更新前景最理想
      【解析】
      【分析】生态系统中的组成成分越多,营养结构就越复杂,生态系统的自我调节能力就越强,其抵抗力稳定性就越强,相反的其恢复力稳定性就越弱。
      【小问1详解】
      塞罕坝森林生态系统由该区域全部生物和其生活无机环境共同组成,涵养水源和调整气候属于生态功能,体现了生物多样性的间接价值。
      【小问2详解】
      由于生态系统具有一定的抵抗力稳定性,因此对森林进行适度的采伐并不会造成生态系统结构和功能的破坏。生态系统的自我调节能力具有一定限度,因此大肆砍伐则会导致生态环境恶化。
      【小问3详解】
      塞罕坝地区平均海拔高度1500米以上,年均气温-1.4℃。林场建设者在人工造林时应种植适应本地环境的植物,即选择当地原有物种;选择耐寒性强的物种。
      【小问4详解】
      重建人工林生态系统后,群落中植物为动物提供多种多样的栖息空间和食物条件,即大量的林木为野生动物的生存创造了条件,重建人工林生态系统后,野生动物也随之增多。
      【小问5详解】
      调查结果显示,不同林分密度下的幼苗年龄和株数存在显著差异,主要表现为林分密度450>750>1050株/hm2,造成这种差异的主要原因是林分密度较小时,林下光照更充分,充足的光照可促进幼苗生长,因此图示结果表明,林分密度为450株/hm2时的区域华北落叶松天然更新前景最理想。
      20. 某被砷(As)污染的高原湖滨湿地具有季节性水位涨落和风浪扰动的生境特征,狭叶香蒲是湿地常见的大型挺水植物,易于收割,且对多种重金属耐性较强。某研究团队对此进行了相关研究,研究结果如图所示。请回答下列问题:
      (1)高原湖滨湿地中处于食物链顶端的生物体内的As浓度显著高于水体的As浓度,这种现象称作______。
      (2)种植狭叶香蒲以修复水污染环境,主要体现了生态工程的______(答出2点)原理。种植狭叶香蒲可以防止水体富营养化并抑制藻类繁殖,原因是______(请列举出2点原因)。
      (3)据图可知,本实验的自变量是______,因变量是______。根据图1的实验结果可得出的结论是随着水位升高,狭叶香蒲的生物量逐步向地上部分转移分配;风浪扰动能影响生物量向地上部分转移分配;根据图2的实验结果可得出的结论是______。
      【答案】(1)生物富集
      (2) ①. 自生、循环 ②. 狭叶香蒲可以吸收水体中的N、P等营养物质;狭叶香蒲与藻类争夺阳光等资源
      (3) ①. 不同水位和不同水扰动程度 ②. 不同部位的生物量占比和不同部位的砷质量含量 ③. 水位升高能提高狭叶香蒲地下部分对As的吸收,降低狭叶香蒲地上部分对As的吸收
      【解析】
      【分析】生物体从周围环境吸收,积蓄某种元素或难以降解的化合物,使其在机体内浓度超过环境浓度的现象,称为生物富集,若当污水存在难以降解的化合物时,易造成生物富集现象。
      【小问1详解】
      生物体从周围环境吸收,积蓄某种元素或难以降解的化合物,使其在机体内浓度超过环境浓度的现象,称为生物富集,若当污水存在难以降解的化合物时,易造成生物富集现象,一般而言,处于食物链顶端的生物体内的As等重金属元素含量较高,因为含有 As的生物被更高营养级的动物食用,As会沿着食物链(网)逐渐在生物体内聚集,最终积累在食物链的顶端。
      【小问2详解】
      种植狭叶香蒲可以吸收水体中的N、P等矿质元素以修复水生污染环境,体现了生态工程的自生、循环原理。狭叶香蒲可以吸收水体中的N、P等矿质元素,并与藻类争夺阳光等资源,可以防止水体富营养化并抑制藻类繁殖。
      【小问3详解】
      由图可知,实验的自变量是水位和风浪扰动,因变量是不同部位的生物量及砷的质量比(即植物贵砷的吸收),所以实验目的是探究水位和风浪扰动对狭叶香蒲生物量分配及As吸收的影响;图2是不同水位下狭叶香蒲不同部位的砷质量比,由图可知,水位升高能提高狭叶香蒲地下部分对As的吸收,降低狭叶香蒲地上部分对As的吸收。
      套养方式
      莲藕食根金花虫防治率(%)
      藕塘增产率(%)
      单独套养泥鳅
      81.3
      8.2
      单独套养黄鳝
      75.7
      3.6
      混合套养泥鳅和黄鳝
      94.2
      13.9
      编号
      A
      B
      C
      D
      物品
      培养基
      接种环
      培养皿、吸管
      涂布器
      灭菌方法
      高压蒸汽灭菌法
      灼烧
      干热灭菌法
      酒精浸泡
      组别
      培养液
      卵裂率/%
      囊胚率/%
      对照组
      CR2后液
      59.17±1.34
      13.53±2.04
      实验组1
      10%FBS+CR2后液
      62.14±1.78
      13.78±2.77
      实验组2
      20%FBS+CR2后液
      68.95±4.15
      2609±2.20
      实验组3
      30%FBS+CR2后液
      62.02±8.64
      8.78±3.20
      套养方式
      莲藕食根金花虫防治率(%)
      藕塘增产率(%)
      单独套养泥鳅
      81.3
      8.2
      单独套养黄鳝
      75.7
      3.6
      混合套养泥鳅和黄鳝
      94.2
      13.9
      编号
      A
      B
      C
      D
      物品
      培养基
      接种环
      培养皿、吸管
      涂布器
      灭菌方法
      高压蒸汽灭菌法
      灼烧
      干热灭菌法
      酒精浸泡
      组别
      培养液
      卵裂率/%
      囊胚率/%
      对照组
      CR2后液
      59.17±1.34
      13.53±2.04
      实验组1
      10%FBS+CR2后液
      62.14±1.78
      13.78±2.77
      实验组2
      20%FBS+CR2后液
      68.95±4.15
      26.09±2.20
      实验组3
      30%FBS+CR2后液
      62.02±8.64
      8.78±3.20

      相关试卷 更多

      资料下载及使用帮助
      版权申诉
      • 1.电子资料成功下载后不支持退换,如发现资料有内容错误问题请联系客服,如若属实,我们会补偿您的损失
      • 2.压缩包下载后请先用软件解压,再使用对应软件打开;软件版本较低时请及时更新
      • 3.资料下载成功后可在60天以内免费重复下载
      版权申诉
      若您为此资料的原创作者,认为该资料内容侵犯了您的知识产权,请扫码添加我们的相关工作人员,我们尽可能的保护您的合法权益。
      入驻教习网,可获得资源免费推广曝光,还可获得多重现金奖励,申请 精品资源制作, 工作室入驻。
      版权申诉二维码
      欢迎来到教习网
      • 900万优选资源,让备课更轻松
      • 600万优选试题,支持自由组卷
      • 高质量可编辑,日均更新2000+
      • 百万教师选择,专业更值得信赖
      微信扫码注册
      手机号注册
      手机号码

      手机号格式错误

      手机验证码 获取验证码 获取验证码

      手机验证码已经成功发送,5分钟内有效

      设置密码

      6-20个字符,数字、字母或符号

      注册即视为同意教习网「注册协议」「隐私条款」
      QQ注册
      手机号注册
      微信注册

      注册成功

      返回
      顶部
      学业水平 高考一轮 高考二轮 高考真题 精选专题 初中月考 教师福利
      添加客服微信 获取1对1服务
      微信扫描添加客服
      Baidu
      map