若您为此资料的原创作者,认为该资料内容侵犯了您的知识产权,请扫码添加我们的相关工作人员,我们尽可能的保护您的合法权益。
1/15
2/15
3/15
还剩12页未读,
继续阅读
所属成套资源:湖北省高中名校联盟2025届高三第四次联合测评及答案
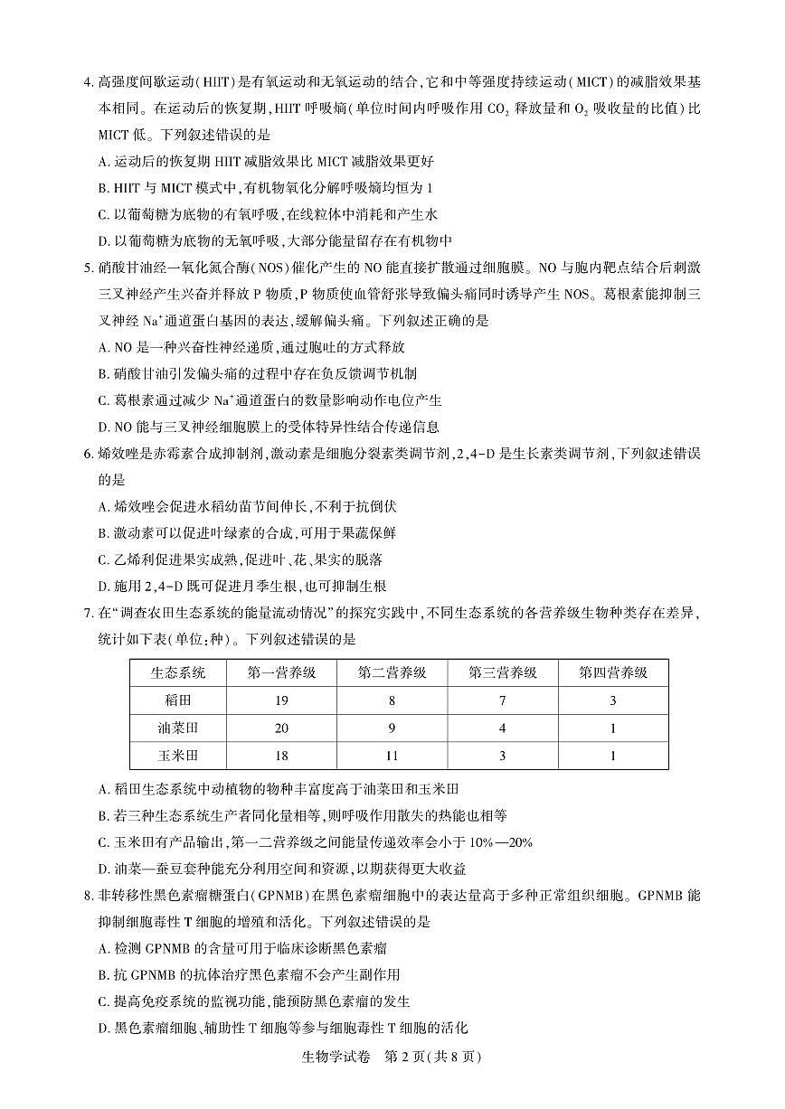
成套系列资料,整套一键下载
湖北省高中名校联盟2025届高三高考模拟第四次联合测评-生物试题+答案
展开
这是一份湖北省高中名校联盟2025届高三高考模拟第四次联合测评-生物试题+答案,共15页。
相关试卷
2024届湖北省圆创名校联盟高三第四次联合测评-生物试卷(含答案):
这是一份2024届湖北省圆创名校联盟高三第四次联合测评-生物试卷(含答案),共13页。
湖北省圆创高中名校联盟2025届高三高考模拟第三次联合测评-生物试卷+答案:
这是一份湖北省圆创高中名校联盟2025届高三高考模拟第三次联合测评-生物试卷+答案,共14页。
湖北省高中名校联盟2024届高三下学期5月第四次联合测评生物试题+答案:
这是一份湖北省高中名校联盟2024届高三下学期5月第四次联合测评生物试题+答案,共13页。
相关试卷 更多
资料下载及使用帮助
版权申诉
- 1.电子资料成功下载后不支持退换,如发现资料有内容错误问题请联系客服,如若属实,我们会补偿您的损失
- 2.压缩包下载后请先用软件解压,再使用对应软件打开;软件版本较低时请及时更新
- 3.资料下载成功后可在60天以内免费重复下载
版权申诉
免费领取教师福利

