若您为此资料的原创作者,认为该资料内容侵犯了您的知识产权,请扫码添加我们的相关工作人员,我们尽可能的保护您的合法权益。
还剩5页未读,
继续阅读
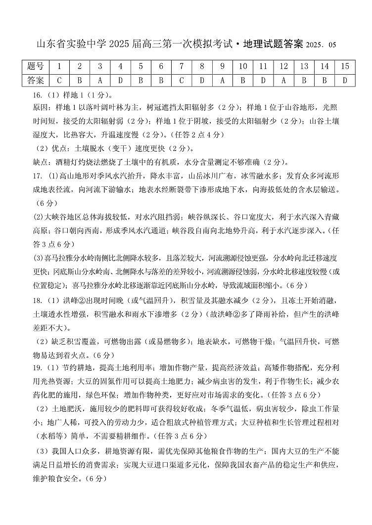
山东省实验中学2025届高三第一次模拟考试地理含答案解析
展开
这是一份山东省实验中学2025届高三第一次模拟考试地理含答案解析,文件包含山东省实验中学2025届高三第一次模拟考试地理pdf、山东省实验中学2025届高三第一次模拟考试地理答案pdf等2份试卷配套教学资源,其中试卷共9页, 欢迎下载使用。
相关试卷
山东省实验中学2024届高三第一次模拟考试地理试题:
这是一份山东省实验中学2024届高三第一次模拟考试地理试题,共8页。试卷主要包含了 选择题的作答,龙泉山脉等内容,欢迎下载使用。
2023届山东省实验中学高三5月第一次模拟考试地理试题含解析:
这是一份2023届山东省实验中学高三5月第一次模拟考试地理试题含解析,共27页。试卷主要包含了选择题的作答,非选择题的作答等内容,欢迎下载使用。
2023届山东省实验中学高三第一次模拟考试地理试题:
这是一份2023届山东省实验中学高三第一次模拟考试地理试题,共11页。
相关试卷 更多
资料下载及使用帮助
版权申诉
- 1.电子资料成功下载后不支持退换,如发现资料有内容错误问题请联系客服,如若属实,我们会补偿您的损失
- 2.压缩包下载后请先用软件解压,再使用对应软件打开;软件版本较低时请及时更新
- 3.资料下载成功后可在60天以内免费重复下载
版权申诉
免费领取教师福利

