若您为此资料的原创作者,认为该资料内容侵犯了您的知识产权,请扫码添加我们的相关工作人员,我们尽可能的保护您的合法权益。
还剩5页未读,
继续阅读
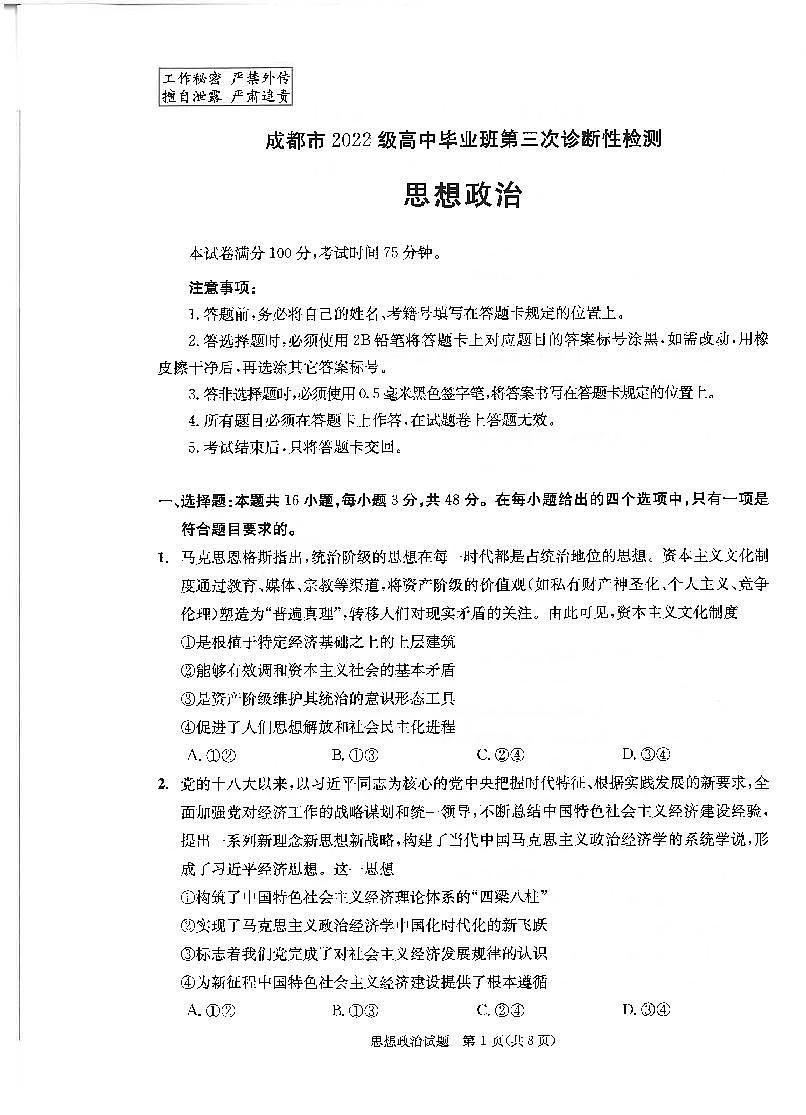
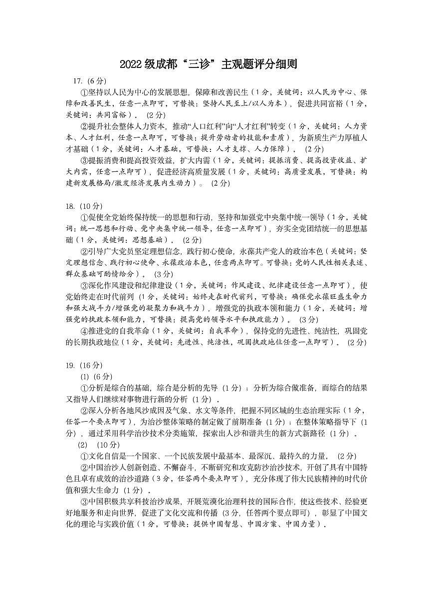
四川省成都市2022级高三毕业班第三次诊断性检测(成都三诊)政治含答案解析
展开
这是一份四川省成都市2022级高三毕业班第三次诊断性检测(成都三诊)政治含答案解析,文件包含四川省成都市2022级高中毕业班第三次诊断性检测政治pdf、四川省成都市2022级高中毕业班第三次诊断性检测政治答案PDF、四川省成都市2022级高中毕业班第三次诊断性检测政治答题卡pdf、四川省成都市2022级高中毕业班第三次诊断性检测政治评分细则pdf等4份试卷配套教学资源,其中试卷共12页, 欢迎下载使用。
相关试卷
四川省成都市高三2023级(2026届)高中毕业班摸底测试(成都零诊)政治含答案解析:
这是一份四川省成都市高三2023级(2026届)高中毕业班摸底测试(成都零诊)政治含答案解析,文件包含四川省成都市2023级高中毕业班摸底测试成都零诊政治pdf、四川省成都市2023级高中毕业班摸底测试成都零诊政治答案pdf、四川省成都市2023级高中毕业班摸底测试成都零诊政治答题卡A4版pdf等3份试卷配套教学资源,其中试卷共12页, 欢迎下载使用。
成都市2022级高中毕业班第三次诊断性检测政治试卷【含答案】:
这是一份成都市2022级高中毕业班第三次诊断性检测政治试卷【含答案】,共6页。
成都市2022级高中毕业班第三次诊断性检测政治试卷【含答案】:
这是一份成都市2022级高中毕业班第三次诊断性检测政治试卷【含答案】,共8页。
相关试卷 更多
资料下载及使用帮助
版权申诉
- 1.电子资料成功下载后不支持退换,如发现资料有内容错误问题请联系客服,如若属实,我们会补偿您的损失
- 2.压缩包下载后请先用软件解压,再使用对应软件打开;软件版本较低时请及时更新
- 3.资料下载成功后可在60天以内免费重复下载
版权申诉
免费领取教师福利

