搜索
      上传资料 赚现金

      2025届河北省唐山市高三下学期二模生物试卷(高考模拟)

      • 949.27 KB
      • 2025-05-12 21:29:07
      • 87
      • 0
      • 首发最新试卷真题
      加入资料篮
      立即下载
      2025届河北省唐山市高三下学期二模生物试卷(高考模拟)第1页
      高清全屏预览
      1/13
      2025届河北省唐山市高三下学期二模生物试卷(高考模拟)第2页
      高清全屏预览
      2/13
      2025届河北省唐山市高三下学期二模生物试卷(高考模拟)第3页
      高清全屏预览
      3/13
      还剩10页未读, 继续阅读

      2025届河北省唐山市高三下学期二模生物试卷(高考模拟)

      展开

      这是一份2025届河北省唐山市高三下学期二模生物试卷(高考模拟),共13页。
      注意事项:
      1.答卷前,考生务必将自己的姓名、考生号、考场号、座位号填写在答题卡上。
      2.回答选择题时,选出每小题答案后,用2B铅笔把答题卡上对应题目的答案标号涂黑。如需改动,用橡皮擦干净后,再选涂其他答案标号。回答非选择题时,将答案写在答题卡上。写在本试卷上无效。
      3.考试结束后,将本试卷和答题卡一并交回。
      一、单项选择题:本题共13小题,每小题2分,共26分。在每小题给出的四个选项中,只有一项是符合题目要求的。
      1. 下列物质中,不能作为信号分子的是( )
      A. 淀粉酶B. 皮质醇C. 干扰素D. 乙酰胆碱
      2. 青花椒采摘初期水分含量高、酶活性强,放置在空气中极易氧化褐变和组织软烂。下列有关青花椒储藏技术的说法,错误的是( )
      A. 高温瞬时处理可以有效降低青花椒中氧化酶活性,防止褐变
      B. 低温处理可改变氧化酶的空间结构延长青花椒的贮藏时间
      C. 调节密闭贮藏环境中的气体成分比例对贮藏效果有重要影响
      D. 干燥处理可以降低青花椒细胞中自由水比例,防止组织软烂
      3. 下列生理过程中,蓝细菌能发生是( )
      A. 线粒体内膜上的[H]与氧气结合产生水
      B. 类胡萝卜素捕获蓝紫光并进行传递和转化
      C. 在核糖体上合成转录所需的RNA聚合酶
      D. 端粒DNA序列在细胞分裂后会缩短一截
      4. 下列高中生物学实验中,对实验结果不要求定量分析的是( )
      A. 检测花生子叶中的脂肪B. 性状分离比的模拟实验
      C. 模拟生物体维持pH的稳定D. 培养液中酵母菌种群数量的变化
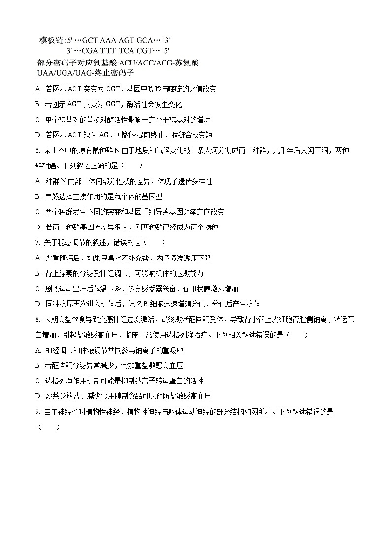
      5. 下图为控制某种酶的基因中突变位点附近编码4个氨基酸的碱基序列。若仅考虑虚线框内的碱基对改变,下列说法正确的是( )
      A. 若图示AGT突变为CGT,基因中嘌呤与嘧啶的比值改变
      B. 若图示AGT突变为GGT,酶活性会发生变化
      C. 单个碱基对的替换对酶活性影响一定小于碱基对的增添
      D. 若图示AGT缺失AG,则翻译提前终止,肽链合成变短
      6. 某山谷中的原有鼠种群N由于地质和气候变化被一条大河分割成两个种群,几千年后大河干涸,两种群相遇。下列叙述正确的是( )
      A. 种群N内部个体间部分性状的差异,体现了遗传多样性
      B. 自然选择直接作用的是鼠个体的基因型
      C. 两个种群发生不同的突变和基因重组导致基因频率定向改变
      D. 若两个种群基因库差异很大,则两种群已经成为两个物种
      7. 关于稳态调节的叙述,错误的是( )
      A. 严重腹泻后,如果只喝水不补充盐,内环境渗透压下降
      B. 肾上腺素的分泌受神经调节,可影响机体的应激能力
      C. 剧烈运动出汗后体温下降,热觉感受器兴奋,促甲状腺激素增加
      D. 同种抗原再次进入机体后,记忆B细胞迅速增殖分化,分化后产生抗体
      8. 长期高盐饮食导致交感神经过度激活,最终激活醛固酮受体,导致肾小管上皮细胞管腔侧钠离子转运蛋白增加,引起盐敏感高血压,临床上常使用达格列净治疗。下列相关叙述错误的是( )
      A. 神经调节和体液调节共同参与钠离子的重吸收
      B. 若醛固酮分泌异常减少,会加重盐敏感高血压
      C. 达格列净作用机制可能是抑制钠离子转运蛋白的活性
      D. 炒菜少放盐、减少食用腌制食品可以预防盐敏感高血压
      9. 自主神经也叫植物性神经,植物性神经与躯体运动神经的部分结构如图所示。下列叙述错误的是( )
      A. 植物性神经和躯体运动神经都属于运动神经,负责支配效应器活动
      B 植物性神经包括交感神经和副交感神经,交感神经使内脏活动加强
      C. 植物性神经可受大脑皮层的调控,并非完全自主
      D. 植物神经节处可发生电信号→化学信号→电信号的信号转换
      10. 鸟的声音是人类开展研究的重要切入点之一,下列说法错误的是( )
      A. 鸟类在求偶时发出的声音属于物理信息
      B. 基于声音的个体识别技术调查鸟的种群数量
      C. 鸟的鸣叫可以提醒犀牛附近有危险情况,从而调节种间关系
      D. 利用音响设备发出结群信号吸引鸟类,使其结群捕食害虫,这属于机械防治
      11. 某地海岸的一个稳定群落,分布着芦苇和碱蓬。芦苇比碱蓬高大,分布于离海水较远的地方。海边的土壤因海水的渗入呈现一定的盐浓度梯度,如图所示。下列说法错误的是( )
      A. 土壤盐浓度是限制芦苇数量的非密度制约因素
      B. 芦苇和碱蓬在海岸的分布体现了海群落的水平结构
      C. 若泥土淤积导致海面后退陆地扩大,碱蓬分布范围一定增大
      D. 芦苇和碱蓬减少了风浪对海岸土壤的冲刷,体现了生物多样性的间接价值
      12. 红曲米利用红曲霉发酵,以大米为原料,主要经过蒸煮、接种、培养、筛选等流程获得,具有降血脂的功效。下列有关叙述错误的是( )
      A. 培养红曲霉的培养基pH应调节为弱碱性
      B. 大米可为红曲霉发酵提供碳源、氮源等营养物质
      C. 大米蒸煮后需冷却再接种,避免高温杀死红曲霉
      D. 发酵过程中要严格控制温度、pH和溶解氧等条件
      13. 下列有关细胞工程技术的说法,错误的是( )
      A. 可以采用显微操作法去除卵母细胞的细胞核
      B. 体外培养干细胞时加入血清以补充某些营养物质
      C. 制备单克隆抗体时,经选择培养基筛选即可得到杂交瘤细胞
      D. 当胚胎处于囊胚阶段时,应取内细胞团细胞做DNA分析,鉴定性别
      二、多项选择题:本题共5小题.每小题3分.共15分。在每小题给出的四个选项中,有两个或两个以上选项符合题目要求,全部选对得3分,选对但不全的得1分,有选错的得0分。
      14. 有丝分裂过程发生染色体分离错误,导致子代细胞增加或减少部分甚至整条染色体的现象称为非整倍体化。酿酒酵母细胞有丝分裂过程中可能形成非整倍体的部分机制如图所示,下列叙述正确的是( )
      A. 图a染色单体的正确分离保证子代细胞遗传信息完整性
      B. 图b过程产生的子细胞的适应性可能会降低,甚至死亡
      C. 图c中心体数量异常增加的过程可能发生在分裂间期
      D. 高等植物细胞有丝分裂过程中非整倍体的形成存在c机制
      15. 某种昆虫的性别决定类型是ZW型,其体色的遗传由仅位于Z染色体上一对等位基因B、b控制,基因b使雌配子致死。现用深色雄性和浅色雌性杂交,后代全为深色雌性。不考虑变异,下列说法正确的是( )
      A. 浅色性状为隐性
      B. 该昆虫种群有5种基因型,4种表型
      C. ZBZb×ZBW作为亲本,F1自由交配,F2中b基因频率为3/16
      D. ZBZb的个体次级精母细胞中带有B基因的染色体数量可能为2、1、0
      16. 藻糖-6-磷酸(T6P)是一种信号分子,在细胞中由T酶催化合成,在种子成熟过程中起重要调节作用。研究发现,T6P含量下降,基因R的转录水平降低。据此提出假说:T6P通过促进R基因的表达促进种子中淀粉的积累。已知T酶活性与T6P含量正相关,为验证该假说,准备以下实验材料:①野生型;②R基因缺失突变株;③T酶功能缺失突变株;④R基因和T酶功能都缺失突变体。下列说法合理的是( )
      A. 若淀粉含量②低于①,说明R基因促进淀粉合成
      B. 若淀粉含量③低于①,且②等于④,则支持该假说
      C. 设法提高②中的T6P水平,淀粉含量上升,支持该假说
      D. 设法提高③R基因表达量,淀粉含量升高,支持该假说
      17. 研究者通过利用悬挂粘板的方法,对不同区域的两种地形的花粉进行了收集和统计,同时对地块植被进行调查获得生物多样性的数据,结果如图所示。下列说法正确的是( )
      A. 该研究的自变量是区域、地形和生物多样性,因变量是花粉丰富度
      B. 研究时粘板悬挂的位置选择应该遵循随机的原则
      C. 相同的地形,花粉丰富度与生物多样性呈现正相关
      D. 两个区域中森林的抵抗力稳定性均高于开阔地
      18. 以甘蔗为原料生产的蔗糖占我国食糖产量的90%,但其受到花叶病毒侵染后会引起减产。通过诱变处理和植物组织培养相结合可以培育出抗花叶病毒的甘蔗。下列有关叙述正确的是( )
      A. 该育种过程的原理有基因突变和细胞的全能性
      B. 脱分化阶段应给予适当光照
      C. 对愈伤组织进行诱变处理后需接种病毒进行筛选
      D. 此方法可能需要处理大量的材料才可得到抗花叶病毒的甘蔗
      三、非选择题:本题共5题,共59分。
      19. 靓竹有正常叶和条纹叶(有黄色条纹),叶色改变会影响植物光合作用的正常进行。研究人员对靓竹叶色与光合作用相关性进行研究。回答下列问题:
      (1)叶绿素吸收光能用于光反应,进而驱动暗反应阶段C3还原转化为______和______。
      (2)为分离靓竹叶片中的光合色素,可利用色素在层析液中的_____不同。研究人员分析了正常叶和条纹叶的色素含量,结果见图。
      ①据图分析,与正常叶相比,条纹叶出现黄色的原因是______。
      ②条纹叶中光合色素含量减少。从叶绿体结构的角度分析,原因是_____.
      (3)以不同叶色的靓竹叶片为材料,测定相关生理指标并进行相关性分析,结果见下表。
      注:表中数值为相关系数(r),代表两个指标之间相关的密切程度。当|r|接近1时,相关越密切;越接近0时,相关越不密切。
      ①据表分析,已知与正常叶相比,靓竹条纹叶光合速率显著下降,则蒸腾速率呈______趋势。
      ②表中数据显示,气孔导度与胞间CO2浓度这两个值之间不存在显著相关性,可能的原因是______。
      (填③综合分析表格内各指标的相关性,条纹叶光合速率下降主要由“气孔限制因素”或“非气孔限制因素”)导致的,原因是_______。
      20. 糖尿病肾炎是NF-kB过度激活引发的炎症,机理为高血糖刺激肾细胞引起肿瘤坏死因子-α(TNF-α)表达增加,进而激活NF-kB,导致肾细胞分泌更多的TNF-α。已知正常细胞中NF-kB会与抑制蛋白形成复合物,被阻隔在细胞质;TNF-α会诱导抑制蛋白降解,释放NF-kB进入细胞核,调控基因表达。为探究LBP治疗糖尿病肾炎的效果,以链脲佐菌素(STZ)诱导的糖尿病肾炎模型鼠为材料进行以下实验,小鼠的分组及处理见下表。在适宜的实验条件下,正常饲养。8周后测定细胞质和细胞核中NF-kB的含量,结果见下图。
      回答下列问题:
      (1)TNF-α属于免疫系统组成中的______。肾细胞初期释放少量TNF-α,随后有大量TNF-α生成,这体现了TNF-α产生的调节为______反馈调节。
      (2)表中①的处理是_______。
      (3)已知STZ是通过破坏某种细胞引起小鼠血糖升高,据此推测,这种细胞是_______。
      (4)据图可知,该实验结果证明了。LBP治疗糖尿病肾炎的作用机制是______。
      (5)研究人员提出LBP可能通过抑制相关蛋白的降解来发挥作用。为验证该推测,本实验的进一步操作为_______。
      21. 湖泊是国家重要战略资源,是“山水林田湖草沙”生命共同体的重要组成部分。研究人员调查了某湖泊的部分食物网。回答下列问题:
      (1)绿头鸭与其生存环境中的全部生物共同构成了_____,绿头鸭在食物网中属于第_____营养级。
      (2)除图中所示的生物类群外,该生态系统还缺少的生物组成成分是_____,其作用是保证生态系统的_____功能正常进行。
      (3)鲢鱼、鳙鱼的食物来源都是浮游动物、浮游植物,但二者生态位差异较大,原因是______(答出1点即可)。两种鱼生活在同一区域,是群落中生物与生物之间及生物与环境之间_____的结果。
      (4)若湖泊划定某个区域进行鳙鱼养殖,鳙鱼虽可取食水体中的浮游动物、浮游植物,但大规模养殖还需定期投喂饵料,从物质循环角度分析其原因是____。鳙鱼同化的能量不能全部用于生长、发育和繁殖,原因是_____。
      22. 烟草是我国重要的经济作物,烟粉虱可导致烟草生长衰弱,并传播病毒。烟草可通过分泌酚糖来抵抗烟粉虱,但酚糖对烟草也有一定的毒性。烟粉虱的B基因和烟草的N基因均可表达分解酚糖的物质。RNA干扰(RNAi)是指生物体内由双链RNA诱发的,特异性降解与双链RNA有相似核苷酸序列mRNA的现象。研究人员构建了B基因的RNAi载体并转化烟草,部分过程如图所示。

      回答下列问题:
      (1)酚糖是烟草分泌的______(填“初生代谢物”或“次生代谢物”),能抑制烟粉虱的生长发育,可利用______(填技术)快速获得大量的酚糖。
      (2)为获得烟粉虱的B基因序列,研究人员提取了烟粉虱的总RNA,在______的催化作用下获得单链DNA,并利用PCR技术扩增B基因,用于进行以下操作。
      ①将获得的烟粉虱B基因序列与遗传序列数据库中的N基因序列进行比对,筛选出RNAi靶标片段序列。从影响基因表达的角度分析,选取序列的要求是______。
      ②构建含RNAi靶标序列表达载体。据图分析,重组质粒中含有的两段RNAi靶标序列,方向应______(填“相同”或“相反”)。用含有重组质粒的农杆菌侵染烟草叶片,筛选转化细胞之后,经脱分化形成_______,再诱导形成转基因烟草。针对RNAi靶标序列设计引物,提取转基因烟草的基因组DNA后,经PCR扩增、电泳,鉴定RNAi靶标序列
      (3)欲从个体生物学水平检测转基因烟草对烟粉虱的抗性,简单的实验设计思路为:_____。
      23. 少籽是西瓜(2n=22)果实的理想性状。利用野生纯合体西瓜W培育易位纯合体的原理如图1所示。减数分裂时,易位杂合体存在染色体异常分离,形成的配子情况如下:①活性正常配子:含染色体1、2的配子,含染色体1'、2'的配子,两者比例为1:1;②无活性配子:配子中某段染色体重复或缺失。无活性配子无法受精,易位杂合体出现少籽表型。研究人员利用上述原理获得易位纯合体M-a、M-b。为研究少籽性状的遗传规律,设计杂交实验如表1所示。

      表1
      回答下列问题:
      (1)图1中易位杂合体发生的变异类型属于_______(填“染色体结构变异”或“基因重组”),减数分裂I前期可以形成______个正常的四分体。
      (2)图1中,易位杂合体自交产生的易位纯合体的表型为籽粒数正常,易位纯合体在自交子代中所占比例为_____。实验①中F2表型及比例说明M-a由_____(填“一”或“两”)对同源染色体相互易位形成。
      (3)已知M-b涉及染色体3号和4号之间、5号和6号之间两次相互易位。实验②中,F2的少籽:籽粒数正常比例为______。与实验①F1籽粒数相比,实验②F1籽粒数_______(填“更多”、“更少”或“相等”)。
      (4)测序可以定位易位点(易位时,染色体片段发生断裂和重接的位置)。根据易位点相应位置临近的保守碱基序列(不同品种的保守碱基序列相同)设计PCR引物,依据扩增后电泳结果可以判定西瓜植株是否存在易位点。针对W,M-a设计引物如图2所示,电泳结果如表2所示。

      表2
      注:+代表有条带;-代表无条带
      现有一西瓜品种Y甜度高、产量大但多籽,为了获得甜度高、产量大的少籽瓜,将M-a和Y杂交,F1与Y杂交,F2幼苗期用引物1、2和引物3、2进行PCR扩增,电泳后结果为______的植株保留;保留的F2与Y杂交,F₃幼苗期筛选保留;重复多代上述过程,最终筛选出甜度高、产量大且少籽的西瓜植株为育种所需。此时筛选出的植株所结果实满足需求,但不能稳定遗传,可使其自交,筛选引物1、2和引物3、2,PCR扩增后电泳结果为______的后代,命名为品种Z,每次用Y、Z杂交,收获种子即为推广品种。
      唐山市2025年普通高中学业水平选择性考试第二次模拟演练
      生物学
      本试卷共8页,23小题,满分100分。考试时间75分钟。
      注意事项:
      1.答卷前,考生务必将自己的姓名、考生号、考场号、座位号填写在答题卡上。
      2.回答选择题时,选出每小题答案后,用2B铅笔把答题卡上对应题目的答案标号涂黑。如需改动,用橡皮擦干净后,再选涂其他答案标号。回答非选择题时,将答案写在答题卡上。写在本试卷上无效。
      3.考试结束后,将本试卷和答题卡一并交回。
      一、单项选择题:本题共13小题,每小题2分,共26分。在每小题给出的四个选项中,只有一项是符合题目要求的。
      【1题答案】
      【答案】A
      【2题答案】
      【答案】B
      【3题答案】
      【答案】C
      【4题答案】
      【答案】A
      【5题答案】
      【答案】D
      【6题答案】
      【答案】A
      【7题答案】
      【答案】C
      【8题答案】
      【答案】B
      【9题答案】
      【答案】B
      【10题答案】
      【答案】D
      【11题答案】
      【答案】C
      【12题答案】
      【答案】A
      【13题答案】
      【答案】D
      二、多项选择题:本题共5小题.每小题3分.共15分。在每小题给出的四个选项中,有两个或两个以上选项符合题目要求,全部选对得3分,选对但不全的得1分,有选错的得0分。
      【14题答案】
      【答案】ABC
      【15题答案】
      【答案】AD
      【16题答案】
      【答案】AB
      【17题答案】
      【答案】BC
      【18题答案】
      【答案】ACD
      三、非选择题:本题共5题,共59分。
      【19题答案】
      【答案】(1) ①. C5 ②. 糖类或(CH2O)
      (2) ①. 溶解度 ②. 条纹叶的类胡萝卜素的比例更高 ③. 类囊体的薄膜结构异常
      (3) ①. 下降 ②. 胞间CO2来源还有植物自身细胞呼吸产生.可经暗反应消耗(2 ③. 非气孔限制因素;光合速率与气孔导度呈正相关,两者与胞间CO2浓度均为负相关.即光合速率下降时,气孔导度下降,但胞间CO2浓度上升
      【20题答案】
      【答案】(1) ①. 细胞因子##免疫活性物质 ②. 正
      (2)二甲双胍灌胃模型鼠
      (3)胰岛B细胞 (4)抑制TNF-α介导的NF-kB的激活,减少炎症反应,进而对糖尿病肾炎起到治疗作用
      (5)检测各组小鼠肾细胞中抑制蛋白的水平,并比较其降解程度
      【21题答案】
      【答案】(1) ①. 群落##生物群落 ②. 三、四
      (2) ①. 分解者 ②. 物质循环
      (3) ①. 二者在水体位置的分布不同、食物选择或摄食方式不同等 ②. 协同进化
      (4) ①. 该生态系统中的大量元素随鳙鱼产品不断输出,因此大规模养殖还需定期投喂饵料 ②. 同化的部分能量用于呼吸作用
      【22题答案】
      【答案】(1) ①. 次生代谢物 ②. 植物细胞培养
      (2) ①. 逆转录酶 ②. 可抑制B基因表达但不影响N基因表达 ③. 相反 ④. 愈伤组织
      (3)选取等量的生长状态相近的转基因烟草和普通烟草分为两组,同时接种等量的烟粉虱,在相同且适宜的条件下培养,一段时间之后比较两组烟草的烟粉虱数量
      【23题答案】
      【答案】(1) ①. 染色体结构变异 ②. 9
      (2) ①. 1/4 ②. 两
      (3) ①. 3∶1 ②. 更少
      (4) ①. +、+ ②. -、+项目
      光合速率
      蒸腾速率
      气孔导度
      胞间CO2浓度
      叶绿素含量
      光合速率
      1
      蒸腾速率
      0866
      1
      气孔导度
      0.759
      0.825
      1
      胞间CO2浓度
      -0.882
      0.122
      -0.011
      1
      叶绿素含量
      0.611
      0.816
      0.907
      -0.060
      1
      甲组
      乙组
      丙组
      丁组

      生理盐水灌胃模型鼠
      MET溶液灌胃模型鼠
      LBP溶液灌胃模型鼠
      1次/天,共8周
      实验
      杂交组合
      F1表型
      F2表型及比例

      W×M-a
      少籽
      少籽:籽粒数正常=1:1

      W×M-b
      少籽
      少籽:籽粒数正常=?
      引物种类
      引物1、2
      引物3、2
      品系
      W
      M-a
      W
      M-a
      电泳结果
      +
      -
      -
      +

      相关试卷 更多

      资料下载及使用帮助
      版权申诉
      • 1.电子资料成功下载后不支持退换,如发现资料有内容错误问题请联系客服,如若属实,我们会补偿您的损失
      • 2.压缩包下载后请先用软件解压,再使用对应软件打开;软件版本较低时请及时更新
      • 3.资料下载成功后可在60天以内免费重复下载
      版权申诉
      若您为此资料的原创作者,认为该资料内容侵犯了您的知识产权,请扫码添加我们的相关工作人员,我们尽可能的保护您的合法权益。
      入驻教习网,可获得资源免费推广曝光,还可获得多重现金奖励,申请 精品资源制作, 工作室入驻。
      版权申诉二维码
      欢迎来到教习网
      • 900万优选资源,让备课更轻松
      • 600万优选试题,支持自由组卷
      • 高质量可编辑,日均更新2000+
      • 百万教师选择,专业更值得信赖
      微信扫码注册
      手机号注册
      手机号码

      手机号格式错误

      手机验证码 获取验证码 获取验证码

      手机验证码已经成功发送,5分钟内有效

      设置密码

      6-20个字符,数字、字母或符号

      注册即视为同意教习网「注册协议」「隐私条款」
      QQ注册
      手机号注册
      微信注册

      注册成功

      返回
      顶部
      学业水平 高考一轮 高考二轮 高考真题 精选专题 初中月考 教师福利
      添加客服微信 获取1对1服务
      微信扫描添加客服
      Baidu
      map