搜索
      上传资料 赚现金

      2025届山西省三晋名校高三十月联考-地理试题(含答案)

      • 4.87 MB
      • 2025-05-12 15:40:17
      • 76
      • 0
      • 优雅的小书虫
      加入资料篮
      立即下载
      2025届山西省三晋名校高三十月联考-地理试题(含答案)第1页
      1/9
      2025届山西省三晋名校高三十月联考-地理试题(含答案)第2页
      2/9
      2025届山西省三晋名校高三十月联考-地理试题(含答案)第3页
      3/9
      还剩6页未读, 继续阅读

      2025届山西省三晋名校高三十月联考-地理试题(含答案)

      展开

      这是一份2025届山西省三晋名校高三十月联考-地理试题(含答案),共9页。试卷主要包含了 沿岸流常近海岸带,稻麦轮作相比果蔬种植复种指数低等内容,欢迎下载使用。

      -






      2024—2025学年山西三晋名校联考十月联合考试
      地理参考答案
      1.B【 解析】本题考查工业区位因素,同时考查学生获取和解读地理信息的能力。由材料可
      知.在现有全球芯片格局中.欧洲、美国和Ⅱ韩长期垄断该行业 ·I中国车用芯片的进Ⅱ占比
      高达90%.所以前中国汽车芯片领域存在的主要困境有技术受发达国家封锁形势严峻.以
      及产品供应短缺,故B 选项正确,
      2
      .A【 解析】本题考查工业区位因素的变化,同时考查学生论证和探讨地理问题的能力。由材
      料可知.我国汽车芯片生产相比欧美和日韩起少晚.技术创新人才短缺.加之发达国家对汽车
      芯片核心技术的封锁.导致我国汽车芯片领域受制于发达国家。为摆脱困境。应重点培养技
      术人才.提高芯片研发创新力。故A 选项正确
      3
      .C【 解析】本题考查工业区位因素的变化,同时考查学生描述和阐释地理事物的能力。由材
      料可知.我国II 前不具备制定汽车芯片行业标准的话语权,国内汽车芯片生产企业主要面向
      低端市场.IL汽车芯片产业链不够完善 ·但我国工业体系独立L 完整,为汽车芯片研发的突破
      奖定了基础。故(选项正确
      1
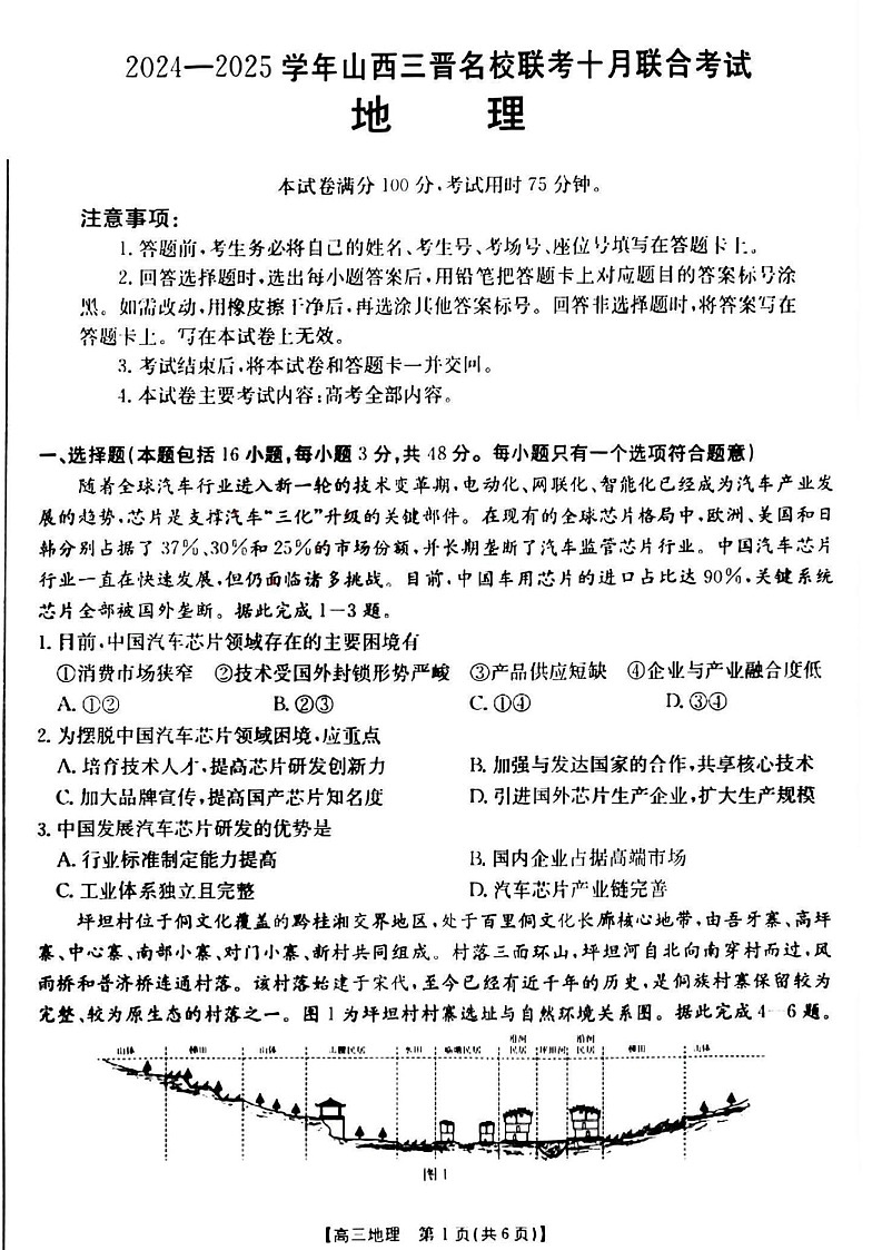
      .I)【 解析】本题考查地域文化与城乡景观,同时考查学生获取和解读地理信息的能力。山材
      料可知.平坦村三面环山,L 坪坦河自北向南穿村而过。结合图示民居的分布特点,可知坪坦
      村主村落沿河流呈带状分布在坪坦河两岸.故D 选项正确
      5
      .B 【解析】本题考查地域文化与城乡景观,同时考查学生获取和解读地理信息的能力。山图
      可知.山腰处地势陡峭 平地面积小。为顺应地形的特点,山腰民居多建设成吊脚楼。围屋占
      地面积大。 ·般建设在地势较平坦的谷地:镬耳屋和碉楼为岭南地区民居.多建设在地势平坦
      的地带。故B 选项正确
      6
      .C 【解析】本题考查地域文化与城乡景观,同时考查学生描述和阐释地理事物的能力。山材
      料可知.坪坦河自北向南穿村而过 ·L 村落三面环山.可推知该村落北、东、西三面地势高.村
      落南部交通便利-有该村落与外部交往的主通道。故C 选项正确。
      7
      .C【 解析】本题考查陆地水体及其相互关系,同时考查学生获取和解读地理信息的能力。对
      比图中a、b、c、d四地地下水水位等值线的特征可知.c 地地下水水位等值线分布最密集.所以
      c 地地下水水位变化最显著、故(选项正确
      8
      . B【 解析】本题考查陆地水体及其相互关系,同时考查学生描述和阐释地理事物的能力。由
      图可知.建三汇地区地下水水位下降区农场分布密集.地下水水位的下降最可能是因为农场
      大量开采地下水灌溉农田、故B 选项正确
      9.A 【 解析】本题考查陆地水体及其相互关系,同时考查学生论证和探讨地理问题的能力。建
      江地区农场大量抽取地下水用以灌溉农田.导致地下水水位急刷下降.形成漏斗区.其与周
      边地下水水位差增大.周边湿地对漏斗区的补给量增加。补给速度加快,可能引发湿地干涸
      故A 选项正确。
      【高三地理 ·参考答塞 第1页(共3六)】


      10.1) 【解析】本题考查地表形态的塑造,同时考查学生获取和解读地理信息的能力。由材料
      可知,稣粒主要形成于水体能量较强的潮坪和滨岸环境 ·且水深一般不超过5m. 结合图示
      粒发育的位置,可推测伊朗波斯湾沿岸海域无 粒发育的主要原因是海岸带坡度陡峭.缺
      乏浅水沉积区。故I) 选项正确。
      11.C 【解析】本题考查地表形态的塑造,同时考查学生论证和探讨地理问题的能力。鲫粒主
      要受向岸波浪和潮汐作用的影响 ·沿潮道被输送至开阔渴湖环境,然后随着退潮流被带至潮
      下环境 ·这个搬运过程不断循环进行:在往复从向水流的作用下.粒不断生长。直到它们的
      粒径增大到水流难以搬运的程度.从而脱离生长环境:其中的一部分缅粒被带至退潮三角洲
      的前缘环境沉积.推动三角洲不断前积。故C 选项正确。
      12.A 【 解析】本题考查地表形态的塑造,同时考查学生描述和阐释地理事物的能力。根 据
      粒发育的位置可知,图示地区陆地气候干热,降水稀少,地表植被稀疏,多沙漠发育.易发生
      沙尘暴.沙尘受风力搬运入海。故A 选项正确。
      1
      3.A 【 解析】本题考查自然地理环境的整体性和差异性,同时考查学生获取和解读地理信息
      的能力。由材料可知.无论是有冰湖接触型冰川区.还是无冰湖接触型冰川区.2000—2010
      年冰川累积物质平衡都呈增加趋势.说明20002010年木孜塔格峰地区冰川物质以积累为
      主。故A 选项正确。
      1
      1.C 【解析】本题考查自然地理环境的整体性和差异性,同时考查学生描述和阐释地理事物
      的能力。由材料可知.20002020年木孜塔格峰地区有冰湖接触型冰川区累积物质平衡较
      高,位于木孜塔格峰地区冰川前端的冰湖在白天吸热较多.湖面水汽蒸发量大,充足的水汽
      沿山坡爬升抬高,温度逐渐下降.凝结形成降雪.导致有冰湖接触型冰川区冰雪累积物质增
      多.冰川前进扩大或增厚。故(选项正确。
      1
      5.1) 【解析】本题考查不同锋面天气系统降雪的差异,同时考查学生描述和阐释地理原理与
      规律的能力。与暖锋锋前相比.冷锋锋后冷气团主要米自高纬度内陆地区.水汽含量少.降
      雪量小.且持续时间短:而吸锋锋前因米白低纬度地区的暖湿气流不断补充,水汽含量充足。
      在遇到冷气团后迅速凝结.水珠在降落过程中降温形成固态降水。故D 选项正确。
      1
      6.A 【 解析】本题考查自然环境因素对天气系统降水的影响,同时考查学生获取和解读地理
      信息的能力。冷锋锋后受米自高纬度的冷气团影响.空气中水汽少.且受南北走向的山谷地
      形影响.暖气团难以向西运动:而暖锋一侧受来自低纬地区暖湿气团的影响.空气湿度大 ·且
      位于迎风坡.地形对暖湿气团的抬升作用显著.所以降雪量更大。故A 选项正确。
      17. (1)沿岸流常近海岸带.该区域入海河流多.河流汇入泥沙量大:沿岸流流经海域海水深度
      浅.沿岸流流经时易扰动海底沉积的泥沙.使泥沙悬浮。(6分)
      (2)为寒流.海水温度和盐度低。(1分)
      (3)沿岸流扰动底层泥沙.使泥沙悬浮:逆时针的洋流系统.将悬浮的泥沙搬运至南黄海中
      部:南黄海中部处于弱潮动力的环境.泥沙沉积后不再悬浮。(6分)
      18.(1)稻麦轮作相比果蔬种植复种指数低.土地利用效率低:改种果蔬经济效益高 ·农户种植积
      极性强:人们的生活水平提高.对新鲜果蔬需求增加.促进了种植结构的调整:现代物流和保
      【高三地埋 ·参考答案第2页(共3页)】

      鲜技术的发展,使果蔬投放市场更便捷,刺激了稻麦轮作改为果蔬种植。(8分)
      (2)果蔬种植化肥施用量增大,使土壤pH 降低;果蔬种植对土壤利用强度增大,土壤碱性物
      质流失量增大;作物对土壤pH 的调节作用减弱。(6分)
      (3)根据果蔬生长阶段所需养分,科学施肥,提高肥料利用率;种植绿肥,增施有机肥,提高土
      壤有机质含量;以秸秆覆盖代替传统果园清耕管理,减少土壤养分流失。(6分)
      19. (1)生态源地整体呈现四周多、中部少的分布格局;沿黄河城市带的西北部、西南部和东部生
      态源地分布集中。(4分)
      (2)防风固沙;丰富生物物种;降解水和大气污染;固碳。(答出三点,6分)
      (3)沿黄河城市带人口密集,人类活动频繁,对生态源地的破坏严重;气候干旱,水资源不足
      且分布不均,不利于生态源地的形成和维持;在经济发展过程中,对生态环境保护不够重视,
      缺乏有效的生态保护措施。(6分)

      相关试卷 更多

      资料下载及使用帮助
      版权申诉
      • 1.电子资料成功下载后不支持退换,如发现资料有内容错误问题请联系客服,如若属实,我们会补偿您的损失
      • 2.压缩包下载后请先用软件解压,再使用对应软件打开;软件版本较低时请及时更新
      • 3.资料下载成功后可在60天以内免费重复下载
      版权申诉
      若您为此资料的原创作者,认为该资料内容侵犯了您的知识产权,请扫码添加我们的相关工作人员,我们尽可能的保护您的合法权益。
      入驻教习网,可获得资源免费推广曝光,还可获得多重现金奖励,申请 精品资源制作, 工作室入驻。
      版权申诉二维码
      欢迎来到教习网
      • 900万优选资源,让备课更轻松
      • 600万优选试题,支持自由组卷
      • 高质量可编辑,日均更新2000+
      • 百万教师选择,专业更值得信赖
      微信扫码注册
      手机号注册
      手机号码

      手机号格式错误

      手机验证码 获取验证码 获取验证码

      手机验证码已经成功发送,5分钟内有效

      设置密码

      6-20个字符,数字、字母或符号

      注册即视为同意教习网「注册协议」「隐私条款」
      QQ注册
      手机号注册
      微信注册

      注册成功

      返回
      顶部
      学业水平 高考一轮 高考二轮 高考真题 精选专题 初中月考 教师福利
      添加客服微信 获取1对1服务
      微信扫描添加客服
      Baidu
      map