2025届福建省厦门市高三下学期第四次质量检测生物试题(无答案)
展开
这是一份2025届福建省厦门市高三下学期第四次质量检测生物试题(无答案),共11页。试卷主要包含了未知等内容,欢迎下载使用。
一、未知
1.下列关于乳酸菌的叙述正确的是( )
A.乳酸菌通过有丝分裂进行增殖
B.呼吸时,在细胞质基质产生CO2
C.呼吸时,葡萄糖的大部分能量以热能形式散失
D.发酵时,乳酸菌的代谢产物能抑制其他杂菌生长
2.研究表明胆固醇具有促进髓鞘再生,修复受损神经元的作用。下列叙述错误的是( )
A.胆固醇是动物细胞膜的重要成分,与细胞膜的流动性有关
B.胆固醇主要在内质网上合成,可参与人体血液中脂质的运输
C.神经元的树突和轴突外表大都套有一层髓鞘,构成神经纤维
D.胆固醇可能作为神经胶质细胞的成分参与修复神经元细胞
3.Rab蛋白是一类小GTP酶蛋白家族,参与囊泡的形成、转运、粘附、锚定、融合等过程。下列叙述错误的是( )
A.Rab蛋白的组成元素有C、H、O、N等
B.Rab蛋白分布于内质网、高尔基体和细胞膜等生物膜上
C.Rab蛋白可以参与解旋酶和RNA聚合酶的运输
D.Rab基因突变可能会导致分泌蛋白的运输发生障碍
4.莲藕-鱼共作是以莲藕为主体、适量放养鱼类的生态种养模式。莲藕为鱼类提供遮蔽场所,鱼类摄食水体中的浮游生物和杂草,其排泄物可促进莲藕生长。下列叙述正确的是( )
A.该种养模式提高了营养级间的能量传递效率
B.鱼类摄食水体中的杂草可减少杂草与莲藕的竞争
C.鱼类的排泄物能够为莲藕的生长提供物质和能量
D.莲藕、鱼类、浮游生物和杂草共同构成生物群落
5.川金丝猴为中国特有的国家一级重点保护动物。我国通过建立生态走廊将隔离的栖息地连接起来,并实施专项繁育计划降低了川金丝猴幼崽夭折率,以恢复川金丝猴的种群数量。下列叙述错误的是( )
A.建立生态走廊能减少川金丝猴种群近亲繁殖,维持遗传多样性
B.建立生态走廊恢复川金丝猴种群数量的措施属于易地保护
C.生态走廊的建立促进了不同区域川金丝猴种群间的基因交流
D.川金丝猴幼崽夭折率的降低有助于改善种群的年龄结构
6.同源重组是两个DNA分子之间的同源序列进行交换的现象。研究人员借助单链DNA退火蛋白(SSAP)在细菌DNA复制过程中,将单链DNA(ssDNA)同源重组到细菌基因组上,其过程如图所示。
下列叙述错误的是( )
A.SSAP和ssDNA的结合遵循碱基互补配对原则
B.SSAP发挥作用的过程中伴随着氢键的断裂和重新形成
C.SSAP可将外源基因整合到细菌基因组的特定位置上
D.可利用同源重组的原理对细菌基因组进行改造
7.运动员在参加马拉松比赛过程中,身体会发生一系列的生理变化以维持内环境稳态。下列叙述正确的是( )
A.位于下丘脑的渗透压调节中枢兴奋,垂体释放的抗利尿激素增加,维持渗透压平衡
B.位于下丘脑的体温调节中枢兴奋,肾上腺素分泌减少,降低细胞产热,维持体温稳定
C.位于下丘脑的血糖调节中枢兴奋,胰高血糖素水平上升,肌糖原分解补充血糖,维持血糖平衡
D.位于下丘脑的呼吸调节中枢兴奋,呼吸频率加快,促进肌肉细胞产生的CO2排出,维持pH平衡
8.下列关于利用传统发酵技术酿造酱油和黄酒的叙述错误的是( )
A.酱油是由大豆等原料经黑曲霉发酵、淋洗、调制而成
B.酱油原料中的蛋白质被分解成短肽和氨基酸,易于消化吸收
C.黄酒酿制的整个过程酵母菌均进行无氧呼吸,产生大量酒精
D.酿酒酵母分泌淀粉酶使淀粉水解成葡萄糖,为发酵提供底物
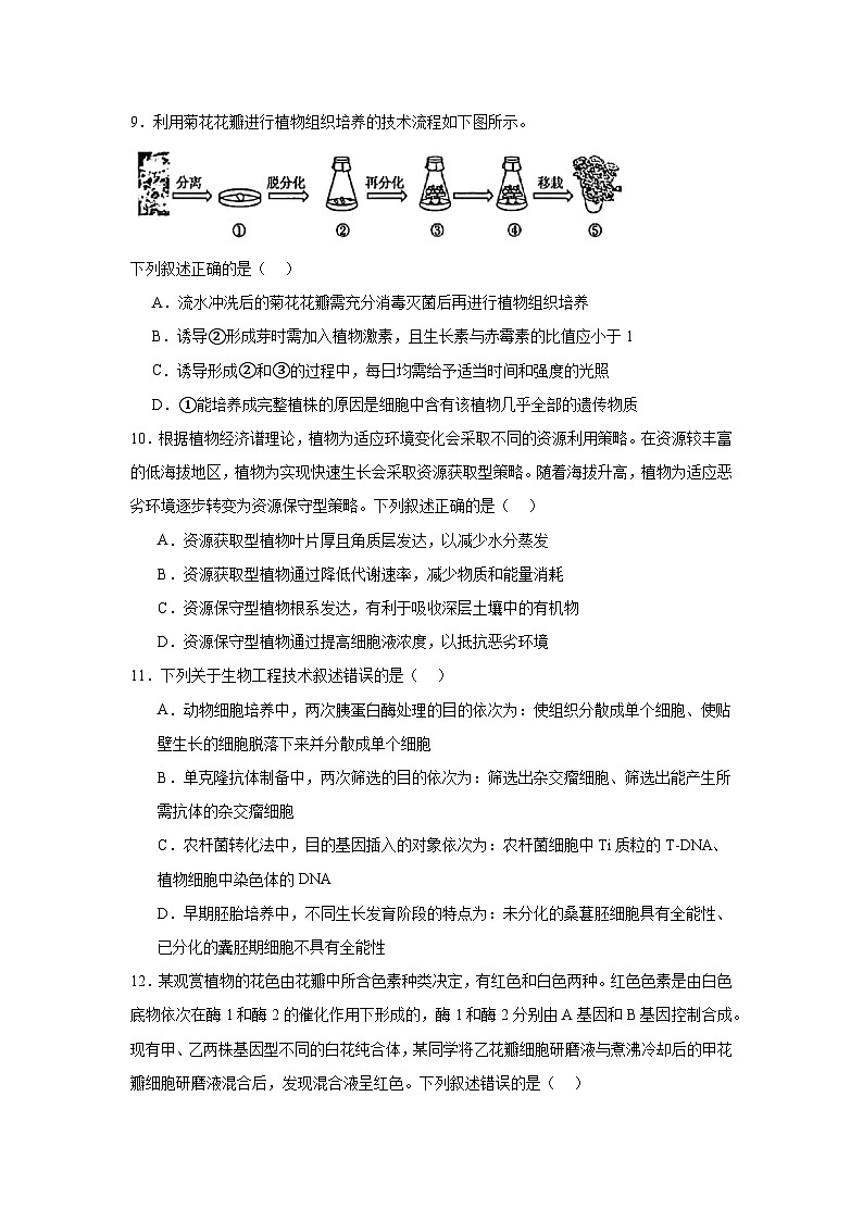
9.利用菊花花瓣进行植物组织培养的技术流程如下图所示。
下列叙述正确的是( )
A.流水冲洗后的菊花花瓣需充分消毒灭菌后再进行植物组织培养
B.诱导②形成芽时需加入植物激素,且生长素与赤霉素的比值应小于1
C.诱导形成②和③的过程中,每日均需给予适当时间和强度的光照
D.①能培养成完整植株的原因是细胞中含有该植物几乎全部的遗传物质
10.根据植物经济谱理论,植物为适应环境变化会采取不同的资源利用策略。在资源较丰富的低海拔地区,植物为实现快速生长会采取资源获取型策略。随着海拔升高,植物为适应恶劣环境逐步转变为资源保守型策略。下列叙述正确的是( )
A.资源获取型植物叶片厚且角质层发达,以减少水分蒸发
B.资源获取型植物通过降低代谢速率,减少物质和能量消耗
C.资源保守型植物根系发达,有利于吸收深层土壤中的有机物
D.资源保守型植物通过提高细胞液浓度,以抵抗恶劣环境
11.下列关于生物工程技术叙述错误的是( )
A.动物细胞培养中,两次胰蛋白酶处理的目的依次为:使组织分散成单个细胞、使贴壁生长的细胞脱落下来并分散成单个细胞
B.单克隆抗体制备中,两次筛选的目的依次为:筛选出杂交瘤细胞、筛选出能产生所需抗体的杂交瘤细胞
C.农杆菌转化法中,目的基因插入的对象依次为:农杆菌细胞中Ti质粒的T-DNA、植物细胞中染色体的DNA
D.早期胚胎培养中,不同生长发育阶段的特点为:未分化的桑葚胚细胞具有全能性、已分化的囊胚期细胞不具有全能性
12.某观赏植物的花色由花瓣中所含色素种类决定,有红色和白色两种。红色色素是由白色底物依次在酶1和酶2的催化作用下形成的,酶1和酶2分别由A基因和B基因控制合成。现有甲、乙两株基因型不同的白花纯合体,某同学将乙花瓣细胞研磨液与煮沸冷却后的甲花瓣细胞研磨液混合后,发现混合液呈红色。下列叙述错误的是( )
A.根据实验现象推测,甲的基因型为aaBB,乙的基因型为AAbb
B.花色的形成体现了基因通过控制酶的合成来控制代谢过程进而控制生物的性状
C.若将甲花瓣细胞研磨液与煮沸冷却后的乙花瓣细胞研磨液混合,混合液呈白色
D.若在室温下将甲、乙两种花瓣细胞研磨液充分混合,混合液呈红色
13.在农业生产上,农药的滥用不仅带来环境污染,还会直接对两栖类动物的生存带来不利影响。某研究小组以中华大蟾蜍离体坐骨神经为材料,测定草甘膦除草剂对神经冲动产生和传导的影响,结果如表所示。
草甘膦对中华大蟾蜍神经系统生理特性的影响
下列叙述正确的是( )
A.坐骨神经属于自主神经,包含交感神经和副交感神经
B.坐骨神经接受刺激所发生的应激反应属于非条件反射
C.草甘膦主要通过阻碍K+的外流,使动作电位幅度降低
D.神经冲动传导速度降低可能与草甘腾损伤神经胶质细胞有关
14.研究表明,光敏色素不仅是光受体,也是温度受体。研究人员以烟草种子为材料阐释光温环境变化调控种子萌发的相关机制如下图所示。
注:低温区间(30℃)
下列分析错误的是( )
A.光敏色素空间构象的变化影响烟草种子萌发
B.低温区间抑制烟草种子萌发的主要因素是光
C.适温区间烟草种子的萌发并不依赖于光信号
D.高温区间光信号对烟草种子的萌发是必需的
15.脆性X染色体综合征是X染色体上FMR1基因中CGG序列发生多次重复导致的疾病,根据CGG重复次数不同分为前突变型(55~200次)和全突变型(>200次)。前突变患者表现为卵巢早衰、巨睾症、焦虑、抑郁等,全突变患者主要表现为智力低下和孤独症。患者家系及部分个体的FMR1基因CGG重复次数检测结果如下:
下列叙述正确的是( )
A.脆性X染色体综合征是染色体异常遗传病
B.FMR1基因CGG重复次数不同体现了基因突变的不定向性
C.Ⅰ-2一定是脆性X染色体综合征全突变型患者
D.Ⅲ-4和Ⅲ-5进行遗传咨询时应建议他们生男孩
16.百合是一种重要的观赏花卉和经济作物,百合的生长发育过程易受盐碱胁迫的影响,已有研究表明2,4-表油菜素内酯(EBR)可以提高植物的抗逆性。某研究小组通过喷施外源EBR,研究其对盐碱胁迫下百合生长发育相关生理特性的影响,结果如下表所示。
回答下列问题。
(1)该实验的无关变量有 (答出2点即可)。
(2)氮元素被百合吸收后可用于合成 (答出2种)等可参与光合作用的物质。松土可增加土壤中氧气的含量,有利于百合对氮元素的吸收,由此推测百合吸收氮元素的方式是 。
(3)上述研究结果表明,植物的生长发育受 的调节。EBR缓解盐碱胁迫对百合幼苗生长抑制的机制是 。
17.湖泊作为重要的淡水生态系统,在调节区域气候、维持生物多样性、净化水质等方面发挥着关键作用。研究人员对某湖泊开展相关研究,部分数据如下表所示。
某湖泊生态系统食物重叠分析
注:食物重叠指数;数值范围0~1,数值越大表示食物来源重叠度越高。
回答下列问题。
(1)调查该湖泊中鲫鱼的种群密度,应采用 法。
(2)在该生态系统中,底栖动物和浮游动物均以有机碎屑为重要食物来源,二者的食物重叠指数高达0.92,但实际调查发现二者的生态位均能保持相对稳定。可能的原因是 。(答出1点即可)
(3)据表分析,青鱼和底栖动物的种间关系更可能为 (填“捕食”或“种间竞争”),判断依据是 。
(4)该湖泊因周边农田过量施用化肥,引起水体富营养化,藻类过度繁殖,水体溶氧量下降,鱼类窒息死亡。研究人员采用“以鱼净水”的修复方案:放养并定期捕捞鲢鱼等滤食性鱼类,实现生态效益、经济效益的双丰收,这主要遵循了生态工程的 原理。请从生态系统结构与功能的角度分析,该方案能改善水体富营养化的原因可能是 。
18.类风湿性关节炎(RA)是一种常见的慢性疾病。该病患者关节组织细胞中的蛋白会发生瓜氨酸化形成环瓜氨酸肽(CCP),CCP通过异常激活B细胞和T细胞,引起关节组织内的基质金属蛋白酶(MMPs)基因表达异常,最终造成关节软骨和骨组织的损伤。
回答下列问题。
(1)RA是一种免疫系统的 功能异常导致的 病。
(2)从免疫学角度看,CCP属于 。临床上,可通过检测血清中 的水平诊断是否患有RA。
(3)大量实践表明,由大血藤、鸡血藤、见血飞和黑骨藤四种中药材按一定比例配伍的苗药“四大血”(SX)可显著缓解RA症状。为阐明其作用机制,某研究小组通过构建RA模型大鼠,探究SX对其关节组织中MMP-9表达及RA症状的影响,结果如下表所示。
注:雷公藤多苷片(GTW)是一种治疗RA的常用药物。MMP-9是MMPs家族中的重要成员,在组织细胞间发挥作用。“-”表示无症状,“+”表示症状严重程度,“+”越多表示症状越严重。
①上述实验中,对第2~6组进行胶原诱导的目的是 。
②结合所学知识和表中信息推测,SX治疗RA的作用机制是 。
(4)研究发现,RA模型大鼠体内的白细胞介素-17(IL-17)水平明显升高,导致MMP-9的表达量升高,是加重RA病情的关键细胞因子。研究人员提出一个假说“SX是通过降低IL-17的含量进而影响MMP-9表达的”。请设计实验验证该假说。
简要写出实验思路和预期实验结果 。
可从以下材料和试剂中选取合适的材料进行实验设计:健康大鼠、RA模型大鼠、SX、生理盐水、IL-17受体抑制剂。
19.西瓜是重要的经济作物,随着人们生活水平提高,消费者对西瓜的品质提出了更高要求。无籽或少籽西瓜由于食用便捷、果肉利用率高,深受广大消费者的欢迎。回答下列问题。
(1)在二倍体西瓜的幼苗期,用 处理,可以得到四倍体西瓜,再将其与二倍体西瓜杂交,得到三倍体西瓜。三倍体西瓜减数分裂时会发生染色体 紊乱,导致无法正常产生配子,表现出无籽的性状。
(2)三倍体西瓜存在成苗率低、坐果性差等生产难题,为了适应市场需要,研究人员利用染色体易位品系进行二倍体少籽西瓜的研究。将野生型品系a和育性正常的染色体易位系a(6号染色体和10号染色体相互易位)杂交获得染色体易位系杂种一代F1,过程如图1所示。
注:610表示部分10号染色体片段易位到6号染色体上,106表示部分6号染色体片段易位到10号染色体上。
①F1减数分裂Ⅰ前期,易位染色体和正常染色体联会形成“十字”结构,如图2所示。该结构的染色体存在2种分离方式:邻近式分离和交替式分离。其中邻近式分离产生的配子染色体组成类型有①②、②④、 ,交替式分离产生的配子染色体组成类型有 。
②部分染色体缺失是配子败育的直接原因。上述染色体分离方式中只有 式分离产生的配子才能正常发育。F1自交得到F2,F2个体产生的配子中完全可育:部分败育的比例约为1:1(只考虑6号、10号染色体),其中配子完全可育的个体染色体组成类型有 (用图2中的序号表示)。
(3)为了进一步发挥染色体易位系培育少籽西瓜的优势,研究人员利用一些纯合野生型品系和诱变获得的纯合染色体易位系进行杂交实验,结果如下:
不同野生型品系和染色体易位系杂交后代F1雄配子育性情况
注:易位系b的1号染色体和5号染色体相互易位、4号染色体和8号染色体相互易位。
若要进一步提高配子的败育率以获得籽粒更少的二倍体西瓜,请根据实验的结果对筛选易位品系提出合理建议 。
20.幽门螺杆菌(Hp)是一种人体常见的消化道病菌,其产生的脲酶可分解尿素产生氨以中和胃酸,保护菌体免受胃酸杀灭。抗体疗法在治疗Hp感染方面具有重要应用潜力。研究人员利用AI技术分析比较了Hp的脲酶亚单位B(UreB)与不同抗体的分子间作用力大小,筛选出全人源化单域抗体(UreBAb)作为重点研究对象。回答下列问题。
(1)研究人员在成功扩增UreBAb基因后,构建了两种重组质粒,其分别能表达出重组蛋白SUMO-UreBAb和UreBAb,该过程中需要用到的工具酶有 。
(2)为了分析重组蛋白对脲酶分解尿素能力的影响,研究人员检测了不同温度下两种蛋白对脲酶活性的抑制率,如图1所示。
结果显示,对脲酶活性抑制效果更好的是 (填“SUMO-UreBAb”或“Ure-BAb”),判断的依据是 。
(3)为了进一步提升UreBAb的抗菌活性,研究人员在AI精确预测强作用力的氨基酸残基特定位点的基础上,通过设计、合成、构建、转化得到多种UreBAb突变体重组表达菌株,并成功获得重组蛋白质,该技术属于 。分析这些突变体重组蛋白质基因转录模板链的部分序列及突变区如表所示,检查各突变体重组蛋白质抑制效率,发现抑制效果最为显著的是W突变体,其重组蛋白肽链特定位点上氨基酸种类发生的变化是 。
(4)如今,AI技术迅猛发展,推动了生物医药、合成生物学等领域的创新。AI技术在本研究中的应用有______。
A.设计出了稳定性更高的脲酶的空间结构
B.分析比较了不同蛋白质间的分子作用力
C.分析了蛋白质三维结构,筛选抗体的改造位点
D.构建了抗体的空间模型并从头合成全新的抗体
草甘膦浓度
(ml/L)
应激反应时间
(ms)
动作电位幅度
(mV)
神经冲动传导速度
(m/s)
0
1.16
22.13
9.67
0.82
1.22
21.38
9.23
1.64
1.39
19.29
8.03
2.87
1.53
17.62
7.28
个体
Ⅱ-1
Ⅱ-2
Ⅱ-3
Ⅱ-4
Ⅲ-1
Ⅲ-4
染色体
X
X
X
Y
X
X
X
Y
X
X
X
Y
CGG重复次数
30
69
30
-
30
117
30
-
29
93
>200
-
指标组别
净光合速率
(mml/m2·s)
气孔导度
(mml/m2·s)
植株氮含量
(g/kg)
叶绿素
相对含量
对照
CK组
9.3
108.5
4.6
40.6
EBR组
10.8
128.3
6.5
48.6
盐碱胁迫
CK组
6.3
77.4
3.6
32.0
EBR组
9.5
112.2
5.0
38.0
功能组
食物重叠指数
功能组
乌鳢
鲫鱼
青鱼
底栖动物
浮游动物
乌鳢
1.00
0.00
0.00
0.00
0.00
鲫鱼
0.00
1.00
0.38
0.19
0.24
青鱼
0.00
0.38
1.00
0.00
0.00
底栖动物
0.00
0.19
0.00
1.00
0.92
浮游动物
0.00
0.24
0.00
0.92
1.00
组别
处理Ⅰ
处理Ⅱ
MMP-9(ug/L)
RA症状程度
1
不处理
灌胃生理盐水
17.32
-
2
胶原诱导
灌胃生理盐水
24.65
++++
3
灌胃10g/kg SX
22.58
+++
4
灌胃20g/kg SX
20.85
++
5
灌胃40g/kg SX
18.37
+
6
灌胃40mg/kg GTW
18.84
+
实验组
P
F1雄配子育性
I
野生型品系a×染色体易位系a
48.07%败育
Ⅱ
野生型品系b×染色体易位系b
74.29%败育
Ⅲ
染色体易位系a×染色体易位系b
87.63%败育
野生型 5'…GCGTTTAATTTCCAC…3'
M突变体 5'…GCGTTTCATTTCCAC…3'
P突变体 5'…GCGTTTCGGTTCCAC…3'
W突变体 5'…GCGTTTCCATTCCAC…3'
F突变体 5'…GCGTTTAAATTCCAC…3'
部分密码子及对应的氨基酸
AAU:天冬酰胺 UGG:色氨酸 CAU:组氨酸
CCA:脯氨酸 AUU:异亮氨酸
相关试卷
这是一份福建省厦门市2025届高三高考模拟第四次质量检测-生物试题+答案,共10页。
这是一份2024届福建省厦门市高三下学期第四次质量检测考试生物试题+答案,共9页。
这是一份2024届福建省厦门市高三下学期第四次质量检测考试生物试题+答案,共9页。
相关试卷 更多
- 1.电子资料成功下载后不支持退换,如发现资料有内容错误问题请联系客服,如若属实,我们会补偿您的损失
- 2.压缩包下载后请先用软件解压,再使用对应软件打开;软件版本较低时请及时更新
- 3.资料下载成功后可在60天以内免费重复下载
免费领取教师福利

