搜索
      上传资料 赚现金

      广西壮族自治区示范性高中2024-2025学年高二下学期4月期中 (1)生物试卷(解析版)

      • 2.02 MB
      • 2025-05-10 11:16:34
      • 52
      • 0
      •  
      加入资料篮
      立即下载
      广西壮族自治区示范性高中2024-2025学年高二下学期4月期中 (1)生物试卷(解析版)第1页
      1/20
      广西壮族自治区示范性高中2024-2025学年高二下学期4月期中 (1)生物试卷(解析版)第2页
      2/20
      广西壮族自治区示范性高中2024-2025学年高二下学期4月期中 (1)生物试卷(解析版)第3页
      3/20
      还剩17页未读, 继续阅读

      广西壮族自治区示范性高中2024-2025学年高二下学期4月期中 (1)生物试卷(解析版)

      展开

      这是一份广西壮族自治区示范性高中2024-2025学年高二下学期4月期中 (1)生物试卷(解析版),共20页。
      注意事项:
      1.答卷前,考生务必将自己的姓名、准考证号填写在答题卡上。
      2.回答选择题时,选出每小题答案后,用铅笔把答题卡上对应题目的答案标号涂黑。如需改动,用橡皮擦干净后,再选涂其他答案标号。回答非选择题时,将答案写在答题卡上,写在本试卷上无效。
      3.考试结束后,将本试卷和答题卡一并交回。
      一、选择题:本大题共16小题,共40分。第1~12小题,每小题2分;第13~16小题,每小题4分。在每小题给出的四个选项中,只有一项是符合题目要求的。
      1. 如图表示人体细胞与外界环境之间进行物质交换的过程,①②③表示直接参与该过程的几种系统,④⑤表示相关物质,a、b、c表示三种液体。下列叙述错误的是( )
      A. 氨基酸、性激素、抗体都是内环境的组成成分
      B. 图中b和c是毛细血管壁细胞生活的液体环境
      C. ④可表示营养物质、氧气,⑤可表示代谢废物、二氧化碳
      D. 该图表明人体细胞通过内环境与外界环境进行物质交换
      【答案】B
      【分析】分析题文描述和题图可知,①表示消化系统,②表示呼吸系统,③表示泌尿系统等,④表示进入细胞的养料和氧气,⑤表示排出细胞的代谢废物、二氧化碳。a、b、c分别表示血浆、组织液和淋巴液。
      【详解】A、内环境含有水、无机盐、血液运送的物质(氨基酸等营养物质、代谢废物、气体、激素、抗体等),因此氨基酸、性激素、抗体都是内环境的组成成分,A正确;
      B、图中血浆a和组织液b是毛细血管壁细胞生活的环境,B错误;
      C、图中④表示进入细胞的养料和氧气,⑤表示排出细胞的代谢废物、二氧化碳,C正确;
      D、图示表明,组织细胞通过内环境与外界环境进行物质交换,D正确。
      故选B。
      2. 高原性肺水肿是一种比较严重的高原反应,患者因为缺氧表现为呼吸困难、发热、排尿量减少,肺组织间隙和肺泡渗出液中含有蛋白质、红细胞等成分,进而引发肺部感染。下列相关说法中正确的是( )
      A. 该患者呼吸困难导致其体内CO2含量偏高,血浆pH明显下降
      B. 若患者连续几天体温维持在38℃,其机体产热量大于散热量
      C. 患者肺部组织液的渗透压升高,导致水分在肺内积聚,肺部组织液增加
      D. 治疗该疾病的药物作用机理,可能是促进肾小管和集合管对水的重吸收
      【答案】C
      【分析】①人体体温的稳定是机体产热和散热达到动态平衡的结果。②细胞外液渗透压升高→下丘脑渗透压感受器的兴奋性增强→下丘脑产生、垂体释放的抗利尿激素增多→肾小管、集合管对水分的重吸收增多→尿量减少。
      【详解】A、患者呼吸困难导致呼吸作用产生的CO2无法排出,CO2含量偏高,CO2溶于水中形成H2CO3,但是血浆中有缓冲物质存在,血浆pH不会明显下降,A错误;
      B、体温维持在38℃时,该患者的产热量和散热量处于动态平衡,B错误;
      C、肺部出现感染,肺组织间隙和肺泡渗出液中有蛋白质,红细胞等成分,使得肺部组织液的渗透压升高,对水的吸引力增大,故使肺部组织液增多,C正确;
      D、高原性肺水肿患者的排尿量减少,故治疗该病的药物的作用机理可能是抑制肾小管和集合管对水的重吸收,增加尿量,D错误。
      故选C。
      3. 良凤江森林公园位于南宁市南郊,距市区7公里。公园内山环水绕,林木繁茂,芳草茵茵,野花点点,鸟语虫鸣,一派旖旎的自然风光,清幽雅致的环境吸引白鹭、水鸭等野生鸟类在岸边的草丛里安营扎寨。公园里有亚热带树种及广西濒临灭绝的树种共122科1294种,是华南地区最大的金花茶种质资源基因库。下列叙述错误的是( )
      A. 调查公园里的白鹭种群密度可以用标记重捕法
      B. 水鸭种群年龄结构为稳定型,但水鸭数量近期不一定能保持稳定
      C. 在种群水平上研究金花茶生态位需调查其在区域中的种群密度、植株高度等
      D. 森林公园群落的物种组成是该群落区别于其他群落的重要特征
      【答案】C
      【分析】生态位是指一个物种在群落中的地位或作用,包括所处的空间位置,占用资源的情况,以及与其他物种的关系等。
      【详解】A、白鹭个体大,活动能力强,活动范围广,可以用标记重捕法调查其种群密度,A正确;
      B、年龄结构只能预测种群数量的变化,实际过程中可能也会有其它的因素影响种群数量,因此稳定型的水鸭数量近期不一定能保持稳定,B正确;
      C、生态位属于群落水平的研究范畴,因此是在群落水平上研究金花茶生态位,C错误;
      D、群落的物种组成是某群落区别于其他群落的重要特征,D正确。
      故选C。
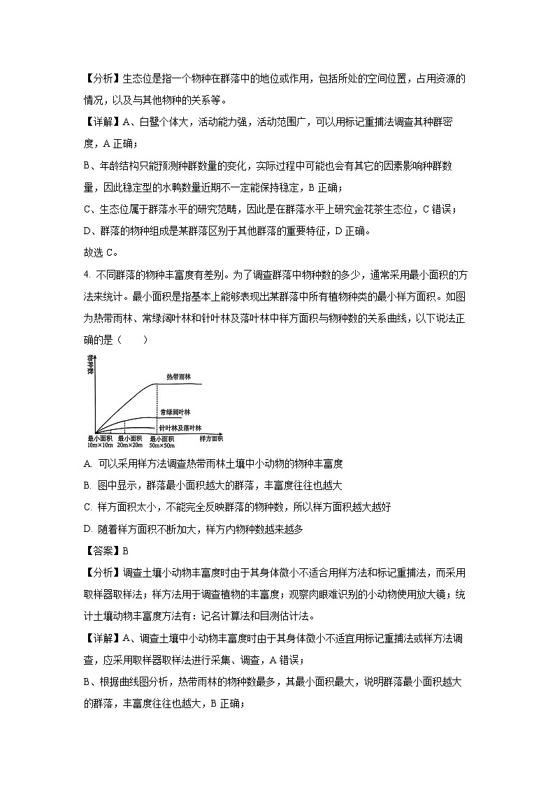
      4. 不同群落的物种丰富度有差别。为了调查群落中物种数的多少,通常采用最小面积的方法来统计。最小面积是指基本上能够表现出某群落中所有植物种类的最小样方面积。如图为热带雨林、常绿阔叶林和针叶林及落叶林中样方面积与物种数的关系曲线,以下说法正确的是( )
      A. 可以采用样方法调查热带雨林土壤中小动物的物种丰富度
      B. 图中显示,群落最小面积越大的群落,丰富度往往也越大
      C. 样方面积太小,不能完全反映群落的物种数,所以样方面积越大越好
      D. 随着样方面积不断加大,样方内物种数越来越多
      【答案】B
      【分析】调查土壤小动物丰富度时由于其身体微小不适合用样方法和标记重捕法,而采用取样器取样法;样方法用于调查植物的丰富度;观察肉眼难识别的小动物使用放大镜;统计土壤动物丰富度方法有:记名计算法和目测估计法。
      【详解】A、调查土壤中小动物丰富度时由于其身体微小不适宜用标记重捕法或样方法调查,应采用取样器取样法进行采集、调查,A错误;
      B、根据曲线图分析,热带雨林的物种数最多,其最小面积最大,说明群落最小面积越大的群落,丰富度往往也越大,B正确;
      C、样方面积太小,不能完全反映群落的物种数,但也不是样方面积越大越好,应该是基本上能够表现出某群落中所有植物种类的最小样方面积,C错误;
      D、在一定范围内,物种数随样方面积增大而不断增大,超过一定样方面积后,样方内物种数不再增多,D错误。
      故选B。
      5. 陆地的群落大致分为荒漠、草原、森林等类型,地球各地因气候、地形和其他环境条件的不同而出现生物适应性不同的群落类型。下列相关叙述错误的是( )
      A. 草原上的植物往往叶片狭窄,表面有茸毛或蜡质层,有利于抵抗干旱的环境
      B. 在热带雨林地区,森林中大多数植物的花是风媒花,不少植物的果实有翅
      C. 森林中阴生植物叶肉细胞的叶绿体颗粒大、呈深绿色,适合弱光生存
      D. 由于阳光、温度和水分等随季节变化,群落外貌和结构也随之变化
      【答案】B
      【分析】群落的季节性是指由于阳光、温度和水分等随季节而变化,群落的外貌和结构也会随之发生有规律的变化。
      【详解】A、草原上的植物往往叶片狭窄,表面有茸毛或蜡质层,有利于抵抗干旱的环境,A正确;
      B、热带雨林中空气流通不畅,风媒花植物很少,大多数是虫媒花植物,而落叶阔叶林多数是风媒花植物,B错误;
      C、森林生物群落中,林下光线相对较弱,阴生植物的茎细长,叶薄,但叶绿体颗粒大、呈深绿色,适应在弱光条件下生存,C正确。
      D、环境会影响群落的物种组成,影响群落的外貌和结构,D正确。
      故选B。
      6. 烟粉虱是一种常见的农业害虫,其个体小,常群集于番茄幼嫩叶片背面,吸食汁液,引起番茄减产。研究者对番茄单作、番茄与玫瑰邻作(番茄田与玫瑰田间隔1m)模式下,番茄田中不同发育阶段的烟粉虱及其天敌进行了调查,结果如表所示。下列叙述错误的是( )
      A. 引起烟粉虱种群数量变化的因素有食物、天敌和病毒等密度制约因素
      B. 利用性信息素诱杀雄虫防治烟粉虱,属于生物防治方法
      C. 由番茄单作转为番茄与玫瑰邻作,烟粉虱种群的年龄结构未发生改变
      D. 玫瑰吸引天敌防治害虫,体现了信息传递调节生物种间关系的功能
      【答案】C
      【分析】分析表格数据可知,由番茄单作转为番茄玫瑰邻作,可以显著降低番茄植株不同部位烟粉虱成虫数量,降低烟粉虱若虫的数量,同时增大天敌昆虫的多样性指数。
      【详解】A、食物、天敌和病毒等对种群数量的影响均与种群密度相关,属于密度制约因素,A正确;
      B、利用性信息素诱杀雄虫防治烟粉虱,属于生物防治方法,B正确;
      C、由单作转为邻作,烟粉虱的幼虫与成虫的比值由16.5:26.7变为1.8:1.7,年龄结构发生了改变,C错误;
      D、生态系统的信息传递可发生在同种生物的不同个体之间或发生在不同物种之间,玫瑰吸引天敌防治害虫,体现了生态系统的信息传递具有调节生物种间关系的功能,D正确。
      故选C。
      7. 人类利用微生物发酵制作果酒、果醋、腐乳等制品已有几千年的历史,下列有关传统发酵食品制作的相关叙述错误的是( )
      A. 制作果酒时,适当加大接种量可提高发酵速率,抑制杂菌生长
      B. 在果酒和果醋制作过程中,两者发酵液的pH均会逐渐降低
      C. 制作腐乳时,主要利用了毛霉产生的淀粉酶将淀粉分解成单糖
      D. 制作果酒时,冒出的“气泡”不一定都来自酵母菌的无氧呼吸
      【答案】C
      【分析】①果酒制作的原理是:在有氧条件下,酵母菌进行有氧呼吸,大量繁殖;在无氧条件下,酵母菌进行酒精发酵。②果醋的制作原理是:醋酸菌是好氧菌,当氧气、糖源都充足时能将糖分解成醋酸;当缺少糖源时则将乙醇转化为乙醛,再将乙醛变为醋酸。③腐乳制作的原理:毛霉等微生物产生的蛋白酶能将豆腐中的蛋白质分解成小分子的肽和氨基酸;脂肪酶可将脂肪分解成甘油和脂肪酸。
      【详解】A、在制作果酒时,适当加大接种量可以提高微生物的初始数量,从而提高发酵速率,同时通过种间竞争抑制杂菌生长繁殖,A正确;
      B、果醋制作过程中,醋酸菌的代谢活动会产生醋酸,使溶液pH逐渐降低。果酒制作过程中,酵母菌的有氧呼吸和无氧呼吸均能产生CO2,CO2溶于水形成碳酸,随着CO2浓度的增加,溶液的pH逐渐降低,B正确;
      C、制作腐乳时主要利用了毛霉产生的蛋白酶和脂肪酶,C错误;
      D、酵母菌的有氧呼吸和无氧呼吸都会产生CO2,故制作米酒时冒出的“气泡”来源于酵母菌无氧呼吸和有氧呼吸,D正确。
      故选C。
      8. 培养胡萝卜根组织可获得试管苗,其过程如图所示。有关叙述错误的是( )
      A. 胡萝卜根段需用体积分数为50%的酒精和次氯酸钠溶液进行消毒处理
      B. 步骤③切取的组织块中要带有形成层,因为形成层容易诱导形成愈伤组织
      C. 步骤⑤诱导愈伤组织形成需要考虑外植体的取材部位、培养基组成和激素种类等
      D. 步骤⑥要进行照光培养,诱导叶绿素的形成,使试管苗能够进行光合作用
      【答案】A
      【分析】植物组织培养技术:
      1、题图分析:①→④表示处理外植体材料,⑤表示脱分化,⑥表示再分化;
      2、培养条件:
      ①在无菌条件下进行人工操作;
      ②保证水、无机盐、碳源(常用蔗糖)、氮源(含氮有机物)、生长因子(维生素)等营养物质的供应;
      ③需要添加一些植物生长调节物质,主要是生长素和细胞分裂素;
      ④愈伤组织再分化到一定阶段,形成叶绿体,能进行光合作用,故需光照。
      【详解】A、甜叶菊外植体需用体积分数为70%的酒精和次氯酸钠溶液进行消毒处理,A错误;
      B、步骤③切取的组织块中要带有形成层,形成层的细胞保持分裂和分化能力,全能性相对容易表现出来,形成层容易诱导形成愈伤组织,B正确;
      C、诱导愈伤组织需要考虑外植体的取材部位、培养基组成和激素种类等,C正确;
      D、步骤⑥要进行照光培养,诱导叶绿素的形成,因为叶绿素的形成需要光照,使试管苗能够进行光合作用,D正确。
      故选A。
      9. 我国科学家首次利用化学重编程多能干细胞(CiPSCs)分化而来的胰岛细胞自体移植到一名1型糖尿病(T1DM)患者体内,具体流程如图所示。下列分析正确的是( )
      A. 从患者体内抽取的脂肪组织可用胰蛋白酶、胃蛋白酶等处理成单个细胞
      B. 化学分子诱导脂肪干细胞的基因突变形成了CiPSCs
      C. CiPSCs能够被诱导成胰岛细胞体现了动物细胞的全能性
      D. 该技术的成功有利于T1DM患者摆脱对外源胰岛素的依赖
      【答案】D
      【分析】在正常情况下,胰岛B细胞对血糖水平的变化非常敏感,能够根据血糖水平的高低调节胰岛素的分泌。当血糖水平升高时,胰岛B细胞会增加胰岛素的分泌,帮助降低血糖水平;反之,当血糖水平降低时,则减少胰岛素的分泌,以避免低血糖。细胞凋亡指为维持内环境稳定,由基因控制的细胞自主的有序的死亡。
      【详解】A、脂肪组织要经过胰蛋白酶或胶原蛋白酶处理分散成单个细胞,不能用胃蛋白酶处理,A错误;
      B、化学分子诱导脂肪干细胞形成CiPSCs的过程中,脂肪干细胞没有发生基因突变,B错误;
      C、CiPSCs能够被诱导成胰岛细胞属于细胞分化,依赖于基因的选择性表达,不能体现细胞的全能性,C错误;
      D、因为该技术将分化产生的胰岛细胞移植回患者体内,使其能正常分泌胰岛素,因此有利于患者摆脱对外源胰岛素的依赖,D正确。
      故选D。
      10. 下图表示研究人员利用胚胎工程培育优质奶牛的过程,下列相关说法错误的是( )
      A. ③代表胚胎分割,需均等分割囊胚的内细胞团,以免影响胚胎发育
      B. ①代表体外受精,精子需放入ATP溶液中进行获能处理才具备受精能力
      C. ②代表早期胚胎培养,可移植的胚胎应发育到桑葚胚或囊胚阶段
      D. ⑤代表胚胎移植,需要用相关激素对供体、受体进行同期发情处理
      【答案】B
      【分析】胚胎工程是指对动物早期胚胎或配子所进行的多种显微操作和处理技术,分析题图,①是体外受精过程,②是早期胚胎培养,③是胚胎分割,④是分割后胚胎的恢复, ⑤是胚胎移植。
      【详解】A、③代表胚胎分割,在对囊胚阶段的胚胎进行分割时,要注意将内细胞团均等分割,以免影响分割后胚胎的恢复和进一步发育,A正确;
      B、①代表体外受精,精子可放入人工配制的获能液中,或利用雌性动物的生殖道使其获能,获能液的成分因动物种类不同而有所差异,常见的有效成分有肝素、载体等,B错误;
      C、②代表早期胚胎培养,不同的动物胚胎移植的时间不同,例如,牛、羊一般要培养到16细胞阶段(桑椹胚)或囊胚阶段才能进行移植,小鼠和家兔等实验动物可在更早的阶段移植,人的体外受精胚胎即试管胚胎,可在4细胞阶段移植,故培育优质奶牛可移植的胚胎应发育到桑椹胚或囊胚,C正确;
      D、⑤代表胚胎移植,胚胎移植时,需对供体和受体使用激素进行同期发情处理,以保证胚胎移植入相同的生理环境,D正确。
      故选B。
      11. 家蚕细胞具有高效表达外源基因的能力,将人干扰素基因导入家蚕细胞并大规模培养,可以提取干扰素用于制药,但是获得的干扰素在体外不易保存。下列说法错误的是( )
      A. 基因工程核心步骤需要的工具酶有限制酶、DNA聚合酶
      B. 可用质粒和目的基因构建基因表达载体后导入家蚕的受精卵
      C. 检验干扰素基因是否已经导入家蚕细胞内,可使用PCR技术
      D. 为延长保存时间,对干扰素进行改造,需通过改造干扰素基因来实现
      【答案】A
      【分析】一、基因工程的基本操作步骤主要包括四步:①目的基因的获取;②基因表达载体的构建;③将目的基因导入受体细胞;④目的基因的检测与鉴定。
      二、蛋白质工程的过程:预期蛋白质功能→设计预期的蛋白质结构→推测应有氨基酸序列→找到对应的脱氧核苷酸序列(基因)。
      三、杂交瘤细胞的特点:既能大量增殖,又能产生特异性抗体。
      【详解】A、基因工程核心步骤需要的工具酶有限制酶、DNA连接酶,A错误;
      B、受精卵具有表达全能性的物质,全能性最高,能够发育成完整的动物个体,因此质粒和目的基因构建重组载体后要导入家蚕的受精卵,B正确;
      C、可使用PCR技术,检验干扰素基因是否已经导入家蚕细胞,C正确;
      D、蛋白质工程的目的是通过改变蛋白质的结构和功能,来实现对其的优化和改造。但是,蛋白质的结构和功能是由基因决定的,因此,蛋白质工程通常是通过改变基因来实现对蛋白质的改造,D正确。
      故选A。
      12. 生物技术安全性和伦理问题是社会关注热点。下列叙述错误的是( )
      A. 生物武器具有传染性、携带和投放相对简单、研发门槛较高等特点
      B. 当今社会的普遍观点是禁止克隆人的实验,但不反对治疗性克隆
      C. 反对设计试管婴儿的原因之一是有人滥用此技术选择性设计婴儿
      D. 利用农杆菌转化法培育得到的转基因植物,有可能会引起基因污染
      【答案】A
      【分析】一、转基因生物的安全性问题:食物安全(滞后效应、过敏源、营养成分改变)、生物安全(对生物多样性的影响)、环境安全(对生态系统稳定性的影响);
      二、中国政府:禁止生殖性克隆人,坚持四不原则(不赞成、不允许、不支持、不接受任何生殖性克隆人实验),不反对治疗性克隆人;
      三、生物武器种类:包括致病菌、病毒、生化毒剂,以及经过基因重组的致病菌等。
      【详解】A、生物武器相对容易获得,也便于携带和施放,研发门槛并不高,产生的危害极大,A错误;
      B、当今社会的普遍观点是禁止克隆人的实验,特别是生殖性克隆,但不反对治疗性克隆,不反对转基因,B正确;
      C、试管婴儿可以设计婴儿的性别,反对设计试管婴儿的原因之一是有人滥用此技术选择性设计婴儿,C正确;
      D、农杆菌转化法利用农杆菌T-DNA具有可转移的特点,将目的基因转移到受体细胞的染色体上,可随花粉转移,可能引起基因污染,D正确。
      故选A。
      13. 已知赤霉素(GA)能诱导合成-淀粉酶,促进种子萌发,而脱落酸(ABA)能抑制种子萌发。某研究小组利用GA、ABA和6-甲基嘌呤(mRNA合成抑制剂)对某种植物的种子进行处理,设计了甲(喷施GA和蒸馏水)、乙(喷施GA和6-甲基嘌呤)、丙(喷施GA和ABA)三组实验,结果如图所示(实验过程中严格控制无关变量),下列相关叙述错误的是( )
      A. 甲组喷施一定量的蒸馏水,其目的是控制无关变量
      B. ABA与GA在诱导合成-淀粉酶方面具有抗衡作用
      C. 该实验证明6-甲基嘌呤抑制了与GA合成相关基因的转录
      D. 植物的生长发育是多种激素相互作用共同调节的结果
      【答案】C
      【分析】一、植物激素是由植物体内产生,能从产生部位送到作用部位,对植物的生长发育有显著影响的微量有机物;植物激素主要有生长素、赤霉素、细胞分裂素、乙烯和脱落酸等,它们对植物各种生命活动起着不同的调节作用。二、生长素的合成部位:幼嫩的芽、叶和发育着的种子。三、生长素的运输只能由形态学的上端向形态学下端运输(也叫极性运输)。
      【详解】A、甲组喷施一定量的蒸馏水,目的是控制无关变量保持相同,体现了对照实验中单一变量的原则,A正确;
      B、比较甲组和乙组实验结果可知,GA促进α-淀粉酶的合成,ABA抑制α-淀粉酶的合成,所以ABA与GA在诱导合成α-淀粉酶方面具有抗衡作用,B正确;
      C、6-甲基嘌呤是mRNA合成抑制剂,甲乙丙三组实验结果比较可知,6-甲基嘌呤抑制了α-淀粉酶的合成,但是6-甲基嘌呤不一定抑制了与GA合成相关基因的转录,C错误;
      D、植物的生长发育是多种激素相互作用共同调节的结果,D正确。
      故选C。
      14. 安莎霉素主要用于治疗结核分枝杆菌导致的肺部感染。该抗生素是一种产自深海的赖氨酸缺陷型放线菌所产生的。为筛选出能产安莎霉素的菌种,科研工作者用紫外线对采自深海的放线菌进行诱变与选育,实验的部分流程如下图所示。下列叙述错误的是( )
      注:原位影印可确保在一系列平板培养基的相同位置上接种并培养出相同菌落
      A. 经过A处理,试管中只有极少数放线菌产生安莎霉素
      B. 在①中进行扩大培养时,接种后需对培养基进行灭菌处理
      C. 赖氨酸缺陷型放线菌形成原因可能是基因突变导致其不能编码催化赖氨酸合成的酶
      D. D菌落能产生安莎霉素,而E菌落不能产生安莎霉素
      【答案】B
      【分析】影印培养法是指确保在一系列平板培养基的相同位置上接种并培养出相同菌落的一种微生物培养方法。主要操作方法是:用灭菌的丝绒覆盖在一块与培养皿同样大小(或略小)的木制圆柱体上,轻轻地在母种培养皿的菌苔上印一下,把细菌菌落全部转移到丝绒面上,然后将这一丝绒面再印在另外的选择性培养基平板上,获得与原始平板完全相同的接种平板。待培养后,比对各培养皿在相同位置出现相同的菌落,从而筛选出适当的菌株。
      【详解】A、基因突变是不定向的,且突变频率很低,紫外线处理后只有极少数放线菌可能成为赖氨酸缺陷型放线菌(能产生安莎霉素),A正确;
      B、在①中进行菌种的扩大培养时,接种前需对培养基进行灭菌处理,接种后不能灭菌,否则会杀死目标微生物,B错误;
      C、根据题意信息可知,赖氨酸缺陷型放线菌形成的原因可能是基因突变不能编码催化赖氨酸合成的酶,C正确;
      D、D菌落在③中不能生存,在④中可以生存,说明D菌落只能生活在完全培养基中,不能生活在缺赖氨酸的培养基中,即D菌落是赖氨酸缺陷型放线菌菌落,可以产生安莎霉素,而E菌落在③④中均能生存,即这种微生物有无赖氨酸均可生存。所以E菌落不是赖氨酸缺陷型放线菌菌落,不能产生安莎霉素,D正确。
      故选B。
      15. 我国科学家成功地用iPS细胞克隆出了活体小鼠,部分流程如下图所示,其中Kdm4d为组蛋白去甲基化酶,TSA为组蛋白脱乙酰酶抑制剂。下列说法正确的是( )
      A. 图示流程运用了重组DNA、体细胞核移植、胚胎移植等技术
      B. ③过程中使用有活性的病毒处理的目的是诱导细胞融合
      C. 步骤①使小鼠成纤维细胞中原本不能表达部分基因表达
      D. Kdm4d和TSA促进了重构胚中组蛋白的甲基化和乙酰化
      【答案】C
      【分析】生物体基因的碱基序列保持不变,但基因表达和表型发生可遗传变化的现象,叫作表观遗传;除了DNA甲基化,构成染色体的组蛋白发生甲基化、乙酰化等修饰也会影响基因的表达。
      【详解】A、图示流程运用了体细胞核移植、胚胎移植等技术,并未运用重组DNA技术(基因工程中核心技术),A错误;
      B、③为动物细胞融合的过程,诱导动物细胞发生融合所用的是灭活的病毒,B错误;
      C、步骤①是将小鼠成纤维细胞诱导为iPS细胞,iPS细胞是一种诱导性多能干细胞,该过程使小鼠成纤维细胞中原本不能表达的部分基因表达,从而具有了多能性,C正确;
      D、已知Kdm4d为组蛋白去甲基化酶,会促进组蛋白的去甲基化,而不是甲基化;TSA为组蛋白脱乙酰酶抑制剂,会抑制组蛋白脱乙酰酶的活性,从而抑制组蛋白的脱乙酰化,即促进了组蛋白的乙酰化,D错误。
      故选C。
      16. 我国科学家屠呦呦因发现青蒿素而获得诺贝尔奖。下图中的实线方框表示青蒿细胞中青蒿素的合成途径,虚线方框表示酵母细胞中FPP合成酶及固醇的合成过程。由此可见,酵母细胞也能够产生合成青蒿酸的中间产物FPP。科学家向酵母菌导入相关基因培育产青蒿素酵母菌。下列叙述错误的是( )
      A. 过程①需要RNA聚合酶催化,并以4种游离的核糖核苷酸为原料
      B. 培育能产生青蒿素的酵母菌,必须导入FPP合成酶基因和ADS酶基因
      C. 由于ERG9酶等的影响,培育的产青蒿素酵母合成的青蒿素仍可能很少
      D. 过程①②都遵循碱基互补配对原则,但碱基互补配对的方式不完全相同
      【答案】B
      【分析】分析题图:图中实线方框中表示青蒿细胞中青蒿素的合成途径,青蒿素的合成需要FPP合成酶、ADS酶和CYP71AV1酶。虚线方框表示酵母细胞合成FPP合成酶及固醇的过程,酵母细胞只能合成FPP 合成酶,因此其不能合成青蒿素。
      【详解】A、过程①是FPP合成酶基因转录形成mRNA,需要RNA聚合酶催化,并以4种游离的核糖核苷酸为原料,A正确;
      B、由图可知,酵母细胞能合成FPP合成酶,但不能合成ADS酶和CYP71AV1酶,即酵母细胞缺乏ADS酶基因和CYP71AV1酶基因。可见,要培育能产生青蒿素的酵母细胞,需要向酵母细胞中导入ADS酶基因、CYP71AV1酶基因,B错误;
      C、图示可知,由于ERG9酶等的影响,培育的产青蒿素酵母合成的青蒿素仍可能很少(细胞中有一部分FPP转化成固醇),C正确;
      D、过程①是转录,过程②是翻译,两者都遵循碱基互补配对,但碱基互补配对方式不完全相同,转录有A—U、T—A等,翻译有A—U、U—A等,D正确。
      故选B。
      二、非选择题:本题共5小题,共60分。
      17. 为弘扬体育精神,增强学生体质,展现青春风采,在秋高气爽的时节,校运会在全校师生热烈期待中拉开了帷幕。赛场上运动员们挥洒汗水,奋力拼搏,勇创佳绩;赛场外拉拉队员摇旗呐喊,为运动健儿加油鼓劲。请回答下列问题:
      (1)短跑决赛中,随着发令枪响,运动员耳蜗内的听觉感受器感受刺激,产生的兴奋先以_____的形式在神经纤维上传导;而后在突触中单向传递,单向传递原因是_____。
      (2)长跑比赛过程中,运动员虽没能及时补充外源糖类,但其体内血糖浓度基本保持在_____mml/L的正常范围内;胰高血糖素升血糖的作用机理是_____。
      (3)赛后第二天,运动员甲因过度疲劳而患流行性感冒。要消灭侵入体内的流感病毒,需要靠_____(填“体液免疫”、“细胞免疫”或“体液免疫和细胞免疫”)发挥作用;若该运动员在此之前已经感染过同种流感病毒,则此次发生的免疫反应的特点是_____。
      【答案】(1)①. 电信号##神经冲动 ②. 神经递质只存在于突触小泡中,只能由突触前膜释放,然后作用于突触后膜
      (2)①. 3.9-6.1 ②. 促进肝糖原分解成葡萄糖,促进非糖物质转变成糖
      (3)①. 体液免疫和细胞免疫 ②. 快速、高效、持续时间长
      【分析】一、兴奋的传导传递过程包括神经元内部的传导和神经元之间的传递。
      (1)神经元内部的传导:当神经元受到刺激时,会在细胞膜上产生动作电位,这个电位沿着轴突传导,通常是双向的。动作电位的传导速度取决于多种因素,包括动物的种类、神经纤维的类别、粗细以及温度等;
      (2)神经元之间的传递:在神经元之间,兴奋的传递是通过突触完成的。当动作电位到达突触末梢时,会引起钙离子通道的开放,导致钙离子流入,进而促使突触小泡释放神经递质到突触间隙。这些神经递质与突触后膜上的受体结合,引发突触后膜电位的变化,从而在下一个神经元中产生新的动作电位。这个过程是单向的,通常是从一个神经元的轴突末梢传递到另一个神经元的树突或细胞体;
      二、血糖调节的调节机制是以激素调节为主、神经调节为辅来共同完成的。 这套机制主要是通过胰岛素和胰高血糖素等激素的调节,以及神经系统的调控来维持血糖的动态平衡。当血糖浓度升高时,胰岛素分泌增加,促进葡萄糖的利用和储存,降低血糖;当血糖浓度降低时,胰高血糖素分泌增加,促进肝糖原分解和非糖物质转化为葡萄糖,升高血糖。此外,神经调节也在血糖调节中起着重要作用,可以通过影响食欲和饥饿感来调节血糖水平。
      【小问1详解】兴奋在神经纤维上以电信号(或神经冲动)的形式传导。突触单向传递的原因是神经递质只能由突触前膜释放,然后作用于突触后膜,决定了兴奋传递的单向性;
      【小问2详解】人体血糖浓度正常范围是3.9 - 6.1 mml/L。胰高血糖素升血糖的作用机理是促进肝糖原分解和非糖物质转化为葡萄糖,从而升高血糖;
      【小问3详解】流感病毒寄生在细胞内,需体液免疫和细胞免疫共同作用:细胞免疫裂解被病毒感染的靶细胞,体液免疫通过抗体清除释放的病毒。若此前感染过同种病毒,体内存在记忆细胞,此次免疫反应特点是反应快速、高效、持续时间长。
      18. 南宁市那考河地带曾是一条远近闻名的臭水沟,河道狭窄、荒草丛生、污水直排、气味难闻,附近居民都绕着走。2014年,南宁市政府开始重拳整治那考河,大片种植的不择土壤且耐水的美人蕉是完成生态净化的“大功臣”。截止2021年,那考河主要水质指标优于地表水Ⅳ类标准,新增水生动物14种,新增飞禽鸟类7种,新增植物160余种……每逢周末或节假日,湿地公园人气爆棚,各地游客纷至沓来。那考河由此实现了从“臭水沟”到湿地公园的完美蜕变,有力地促进了经济与社会效益的提升。请回答下列问题:
      (1)从生命系统结构层次考虑,那考河湿地公园构成了一个_____,其结构包括_____。
      (2)由题干信息可知,那考河湿地公园体现了生物多样性的_____价值;那考河生态修复过程及结果体现了生态工程的_____原理(写2点)。
      (3)改造后的那考河湿地公园抵抗力稳定性增强,理由是:_____。
      (4)假设下图为那考河湿地公园的营养结构图,若生物种群含有总能量,B种群含有总能量是,理论上A生物种群获得的总能量最多为_____。
      【答案】(1)①. 生态系统 ②. 生态系统的组成成分、食物链和食物网
      (2)①. 直接价值、间接(间接价值、直接) ②. 协调、整体
      (3)改造后的那考河湿地公园生物种类增多,营养结构更复杂,自我调节能力更强
      (4)2×109kJ
      【分析】一、在食物链中,第一营养级为绿色植物(包括藻类),第二营养级为草食动物,第三、第四营养级分别为初级肉食动物与次级肉食动物。二、标志重捕法是指的是在一定范围内,对活动能力强,活动范围较大的动物种群进行粗略估算的一种生物统计方法。
      【小问1详解】考河湿地公园组成一个生态系统,生态系统的结构包括两部分内容:(1)生态系统的成分:由非生物的物质和能量、生产者、消费者、分解者组成;(2)生态系统的营养结构:食物链和食物网。
      【小问2详解】那考河湿地公园体现了生物多样性的直接和间接价值。直接价值体现在改善环境、吸引游客、增加经济效益,间接价值体现在改善水质、增加生物多样性。那者河生态修复过程体现了生态工程的整体性原理和物种多样性原理。整体性原理体现在修复过程中考虑了生态系统的整体性和协调性,物种多样性原理体现在通过种植美人蕉等植物,改善了水质,增加了生物多样性。
      【小问3详解】改造后的那考河湿地公园生物种类增多,营养结构更复杂,自我调节能力更强,改造后的那考河湿地公园抵抗力稳定性增强。
      【小问4详解】E是生产者,共含有5.8×1010KJ的能量,则第二营养级的同化量(包括B、C和D)=5.8×1010kJ×20%=1.16×1010 kJ。又已知B生物种群总能量为1.6×109 kJ,则C和D生物种群的总能量=1.16×1010 kJ-1.6×109 kJ=1.0×1010kJ。所以,A最多获得的能量是1.0×1010kJ×20%=2×109kJ。
      19. 位于南宁市江南区的杨美古镇,是一座具有千年历史的著名古镇,镇上美食令人赞不绝口,杨美酸菜就属其中之一、在古镇的村道边,屋舍旁常常摆放有很多大瓦缸。到了玉芥菜收获季节,村民们将处理过的玉芥菜装入消毒的瓦缸内,注入煮沸冷却的盐水,用干净的大石头压住玉芥菜,使之浸没于盐水中,密封瓦缸。一段时间后,酸爽、脆嫩、酸味适中,带有自然清香的酸菜就泡制而成。请回答下列问题:
      (1)制作酸菜利用的乳酸菌来源于_____。
      (2)为了分离泡菜液中的乳酸菌并统计单位体积液体中该菌的数量,某兴趣研究小组的同学做了如下图所示的实验。
      ①本实验所用的MRS培养基属于_____(从物理状态方面考虑)培养基,配制该培养基时要将溶液的值调为_____(填“酸性”或“中性或弱碱性”)。
      ②图示所采用的接种方法是_____,该研究小组最后得到的3个接种平板上的菌落数分别为37、46、43,则泡菜液中乳酸菌总数为_____个/mL。
      (3)初步分离得到的乳酸菌类型不同,菌群的产酸能力存在差异。该兴趣研究小组的同学在原有实验的基础上进行进一步探究,以便筛选出产酸能力最强的乳酸菌菌种。请将实验步骤补充完整:(提示:可使培养基呈不透明状态,乳酸菌产生的酸性物质与发生反应,使菌落周围出现透明圈)
      ①挑取初步分离得到的乳酸菌,依次等比稀释制成菌液。
      ②吸取适宜稀释度下的菌液均匀涂布在含有_____的MRS培养基中,并将接种后的培养基放置在恒温培养箱中培养一段时间。
      ③待菌落数稳定时,挑选_____最大的菌落即为产酸能力最强的乳酸菌菌种。
      【答案】(1)玉芥菜表面
      (2)①. 固体 ②. 酸性 ③. 稀释涂布平板法 ④.
      (3)①. (碳酸钙) ②. 透明圈直径与菌落直径的比值
      【分析】筛选分离目的微生物的一般步骤是:样品取样、选择培养、梯度稀释、涂布培养和筛选菌株。.根据题干可知,在加入CaCO3的MRS培养基中可以筛选发酵产酸速度快、亚硝酸盐降解能力强的乳酸菌。
      【小问1详解】制作酸菜利用的乳酸菌来源,结合生活实际和微生物发酵知识,在自然发酵中,乳酸菌通常来自于发酵原料表面等,这里制作玉芥菜酸菜,乳酸菌就来源于玉芥菜表面。
      【小问2详解】①从物理状态方面考虑,MRS培养基用于分离和计数,是固体培养基(因为要在平板上形成菌落进行计数等操作,固体培养基才能提供这样的表面等条件)。乳酸菌是厌氧菌且适宜在酸性环境中生长,所以配制该培养基时要将溶液的pH调为酸性。
      ②图示中先进行一系列的稀释操作,然后取一定量的稀释液涂布在平板上,所以采用的接种方法是稀释涂布平板法。④计算泡菜液中乳酸菌总数,先计算三个平板上菌落数的平均值(37+43+46)÷3=42,再根据公式计算,因为取的是0.1mL稀释液,稀释倍数是106,所以乳酸菌总数为42÷0.1×106=4.2×108个/ml。
      【小问3详解】①因为要筛选产酸能力强的乳酸菌菌种,而CaCO3可使MRS培养基呈不透明状态,乳酸菌产生的酸性物质能与CaCO3反应,使菌落周围出现透明圈,所以要在含有CaCO3(碳酸钙)的MRS培养基中培养。
      ②透明圈直径与菌落直径的比值越大,说明该乳酸菌产生的酸性物质越多,即产酸能力越强,所以挑选透明圈直径与菌落直径的比值最大的菌落即为产酸能力最强的乳酸菌菌种。
      20. CRYL1-IFT88融合蛋白是原发性肝细胞癌的标志物之一、科研工作者拟利用小鼠制备抗CRYL1-IFT88融合蛋白的单克隆抗体,在取样的肝脏组织中检测肝细胞是否癌变。实验室中制备抗CRYL1-IFT88融合蛋白的单克隆抗体过程如图所示,请回答下列问题:
      (1)B淋巴细胞和骨髓瘤细胞融合的原理是_____,与植物原生质体融合相比,诱导动物细胞融合的特有方法是_____。
      (2)制备抗CRYL1-IFT88融合蛋白的单克隆抗体过程中,需要经过多次筛选才能获得抗体检测呈阳性的杂交瘤细胞,该细胞的特点是_____。将其进行体外培养时,细胞_____(填“会”或“不会”)出现接触抑制现象:当细胞密度过大时,_____(填“需要”或“不需要”)对细胞进行分瓶培养。
      (3)CRYLI-IFT88融合蛋白在制备单克隆抗体过程中的作用是_____(答出2个方面)
      【答案】(1)①. 细胞膜具有一定的流动性 ②. 灭活病毒诱导法
      (2)①. 既能无限增殖,又能产生所需抗体 ②. 不会 ③. 需要
      (3)作为抗原刺激小鼠产生特异性免疫,获得能产生特定抗体的B淋巴细胞;可筛选出能产生特异性抗体的杂交瘤细胞
      【分析】单克隆抗体制备流程:先给小鼠注射特定抗原使之发生免疫反应,之后从小鼠脾脏中获取已经免疫的B淋巴细胞;诱导B细胞和骨髓瘤细胞融合,利用选择培养基筛选出杂交瘤细胞;进行抗体检测,筛选出能产生特定抗体的杂交瘤细胞;进行克隆化培养,即用培养基培养和注入小鼠腹腔中培养;最后从培养液或小鼠腹水中获取单克隆抗体。
      【小问1详解】细胞融合的原理是细胞膜具有一定的流动性,这是因为细胞膜的组成成分磷脂和大多数蛋白质分子可以运动,使得细胞在一定条件下能够相互融合。与植物原生质体融合相比,诱导动物细胞融合特有的方法是灭活病毒诱导法。植物原生质体融合常用物理(离心、振动、电激等)和化学方法(聚乙二醇),而动物细胞融合除了这些方法外,还可以用灭活的病毒来诱导融合。
      【小问2详解】杂交瘤细胞的特点是既能无限增殖,又能产生所需抗体。这是由于杂交瘤细胞是由B淋巴细胞和骨髓瘤细胞融合而成,骨髓瘤细胞具有无限增殖的能力,B淋巴细胞能产生特异性抗体,融合后的杂交瘤细胞继承了二者的特性。 正常体细胞在培养时会出现接触抑制现象,但杂交瘤细胞具有癌细胞的特点,不会出现接触抑制现象。当细胞密度过大时,细胞生长的空间不足,营养物质供应不足等,需要对细胞进行分瓶培养,以提供足够的生长空间和营养条件等。
      【小问3详解】在制备单克隆抗体过程中,CRY1 - IFTS8融合蛋白作为抗原。它可以刺激小鼠产生特异性免疫反应,使小鼠体内产生能分泌针对该抗原的抗体的B淋巴细胞;同时,在后续筛选中,可筛选出能产生针对该抗原(即能产生特异性抗体)的杂交瘤细胞 。
      21. 杂草常常危害农业生产,而大多数除草剂不仅能杀死田间杂草,还会损伤作物,导致作物减产。将降解或抵抗某种除草剂的基因导入作物,可以培育出抗除草剂的作物品种。这样在喷洒除草剂时,田间杂草会被杀死,而作物不会受到损伤。图一是培育抗草甘膦(一种除草剂)转基因烟草的过程图,M12为抗草甘膦基因,AmpR为氨苄青霉素抗性基因,ne为新霉素抗性基因。请据图回答:
      (1)PCR可特异性地快速扩增M12基因,循环4次共消耗引物_____个。
      (2)构建重组DNA分子过程中使用的限制酶组合是由_____组成的,双酶切的优点除了可以避免目的基因和质粒的自身环化外,还可避免目的基因与质粒的_____连接。
      (3)实验选用农杆菌的原因是:_____。在过程②中利用标记基因的特性对烟草细胞进行初步筛选,据此需向培养基添加_____。
      (4)研究小组选用了ne和M12两种基因的特异性引物对转基因烟草幼苗的基因组进行PCR扩增,并用电泳鉴定PCR的产物,鉴定结果如图二、结合上述培育过程可知,_____(填“片段甲”或“片段乙”)是从ne基因扩增得到的DNA片段,理由是_____。
      【答案】(1)30
      (2)①. HindIII、PstI ②. 反向
      (3)①. 农杆菌含有Ti质粒(农杆菌含有T-DNA片段) ②. 新霉素
      (4)①. 片段乙 ②. 转基因烟草幼苗是经过新霉素筛选培养的,所有待测个体都含有新霉素抗性基因,图二中所有待测个体都含有片段乙,但7、8个体不含片段甲,所以片段乙为新霉素抗性基因上扩增的片段
      【分析】基因工程的步骤:(1)提取目的基因:基因组文库中获取、cDNA文库中获取。(2)目的基因与运载体结合:将目的基因与运载体结合的过程,实际上是不同来源的DNA重新组合的过程。如果以质粒作为运载体,首先要用一定的限制酶切割质粒,使质粒出现一个缺口,露出黏性末端。然后用同一种限制酶切断目的基因,使其产生相同的黏性末端(部分限制性内切酶可切割出平末端,拥有相同效果)。(3)将目的基因导入受体细胞:目的基因的片段与运载体在生物体外连接形成重组DNA分子后,下一步是将重组DNA分子引入受体细胞中进行扩增。(4)目的基因的检测和表达。
      【小问1详解】一个目基因扩增4次,可得到16个子代DNA分子,共有32条单链,由于原来目的基因的两条链不含引物,因此,总共需要消耗30个引物分子。
      【小问2详解】目的基因内部存在BamHI,不能使用该酶来切割,会破坏目的基因,因此使用目的基因两侧的HindIII、PstI酶来进行酶切,两种酶切能防止质粒及目的基因自连及目的基因反接。
      【小问3详解】农杆菌含有Ti质粒,含有T-DNA片段,它能把目的基因整合到受体细胞(植株细胞)中染色体的DNA上;重组质粒上含有ne为新霉素抗性基因,在培养基添加新霉素可对烟草细胞进行初步筛选。
      【小问4详解】转基因烟草幼苗是经过新霉素筛选培养的,所有待测个体都含有新霉素抗性基因,图二中所有待测个体都含有片段乙,但7、8个体不含片段甲,所以片段乙为新霉素抗性基因上扩增的片段。
      种植模式
      番茄植株不同部位烟粉虱成虫数量(头/叶)
      烟粉虱幼虫数量(头/叶)
      烟粉虱天敌昆虫多样性指数
      上部叶
      中部叶
      下部叶
      番茄单作
      22.7
      3.2
      0.8
      16.5
      1.2
      番茄与玫瑰邻作
      1.4
      0.2
      0.1
      1.8
      2.2

      相关试卷 更多

      资料下载及使用帮助
      版权申诉
      • 1.电子资料成功下载后不支持退换,如发现资料有内容错误问题请联系客服,如若属实,我们会补偿您的损失
      • 2.压缩包下载后请先用软件解压,再使用对应软件打开;软件版本较低时请及时更新
      • 3.资料下载成功后可在60天以内免费重复下载
      版权申诉
      若您为此资料的原创作者,认为该资料内容侵犯了您的知识产权,请扫码添加我们的相关工作人员,我们尽可能的保护您的合法权益。
      入驻教习网,可获得资源免费推广曝光,还可获得多重现金奖励,申请 精品资源制作, 工作室入驻。
      版权申诉二维码
      欢迎来到教习网
      • 900万优选资源,让备课更轻松
      • 600万优选试题,支持自由组卷
      • 高质量可编辑,日均更新2000+
      • 百万教师选择,专业更值得信赖
      微信扫码注册
      手机号注册
      手机号码

      手机号格式错误

      手机验证码 获取验证码 获取验证码

      手机验证码已经成功发送,5分钟内有效

      设置密码

      6-20个字符,数字、字母或符号

      注册即视为同意教习网「注册协议」「隐私条款」
      QQ注册
      手机号注册
      微信注册

      注册成功

      返回
      顶部
      学业水平 高考一轮 高考二轮 高考真题 精选专题 初中月考 教师福利
      添加客服微信 获取1对1服务
      微信扫描添加客服
      Baidu
      map