搜索
      上传资料 赚现金

      甘肃省兰州市2023-2024学年高一下学期期末考试模拟生物试卷(解析版)

      • 679.83 KB
      • 2025-05-10 11:00:48
      • 62
      • 0
      •  
      加入资料篮
      立即下载
      甘肃省兰州市2023-2024学年高一下学期期末考试模拟生物试卷(解析版)第1页
      高清全屏预览
      1/23
      甘肃省兰州市2023-2024学年高一下学期期末考试模拟生物试卷(解析版)第2页
      高清全屏预览
      2/23
      甘肃省兰州市2023-2024学年高一下学期期末考试模拟生物试卷(解析版)第3页
      高清全屏预览
      3/23
      还剩20页未读, 继续阅读

      甘肃省兰州市2023-2024学年高一下学期期末考试模拟生物试卷(解析版)

      展开

      这是一份甘肃省兰州市2023-2024学年高一下学期期末考试模拟生物试卷(解析版),共23页。试卷主要包含了单选题,非选择题等内容,欢迎下载使用。
      1. 下列有关孟德尔选用豌豆作为实验材料获得成功的原因中,叙述错误的是( )
      A. 自然条件下豌豆是异花传粉植物
      B. 自然条件下豌豆是闭花授粉植物
      C. 豌豆易于进行人工杂交实验
      D. 豌豆的植株之间有易于区分的性状
      【答案】A
      【分析】豌豆作为遗传学实验材料容易题取得成功,原因是:(1)豌豆是严格的自花、闭花授粉植物,在自然状态下一般为纯种;(2)豌豆具有多对易于区分的相对性状,易于观察;(3)豌豆的花大,易于操作
      【详解】AB、豌豆是严格的自花传粉、闭花授粉植物,在自然状态下一般为纯种,A错误,B正确;
      C、豌豆的花大,易于进行去雄、人工授粉等操作,C正确;
      D、豌豆具有多对易于区分的相对性状,易于观察,例如高茎和矮茎,D正确。
      故选A。
      2. 下列各组生物性状中,不属于相对性状的是( )
      A. 狗的白毛与黑毛B. 果蝇的白眼与红眼
      C. 人的卷发与长发D. 豌豆的高茎与矮茎
      【答案】C
      【分析】相对性状是指同种生物相同性状的不同表现类型。
      【详解】A、狗的白毛与黑毛符合“同种生物,同一性状”,属于相对性状,A错误;
      B、果蝇的白眼与红眼符合“同种生物,同一性状”,属于相对性状,B错误;
      C、人的卷发与长发不符合“同一性状”一词,不属于相对性状,C正确;
      D、豌豆的高茎与矮茎符合“同种生物,同一性状”,属于相对性状,D错误。
      故选C。
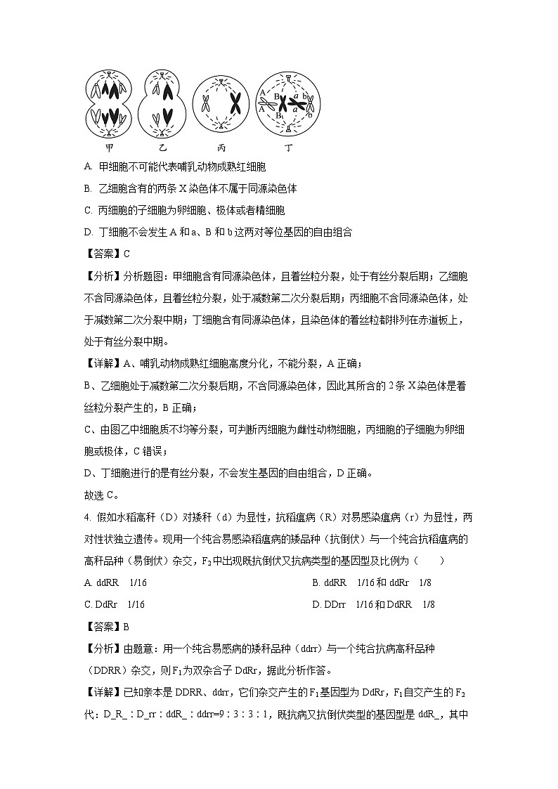
      3. 如图是某个二倍体高等动物细胞处于分裂不同时期的图像。下列叙述错误的是( )
      A. 甲细胞不可能代表哺乳动物成熟红细胞
      B. 乙细胞含有的两条X染色体不属于同源染色体
      C. 丙细胞的子细胞为卵细胞、极体或者精细胞
      D. 丁细胞不会发生A和a、B和b这两对等位基因的自由组合
      【答案】C
      【分析】分析题图:甲细胞含有同源染色体,且着丝粒分裂,处于有丝分裂后期;乙细胞不含同源染色体,且着丝粒分裂,处于减数第二次分裂后期;丙细胞不含同源染色体,处于减数第二次分裂中期;丁细胞含有同源染色体,且染色体的着丝粒都排列在赤道板上,处于有丝分裂中期。
      【详解】A、哺乳动物成熟红细胞高度分化,不能分裂,A正确;
      B、乙细胞处于减数第二次分裂后期,不含同源染色体,因此其所含的2条X染色体是着丝粒分裂产生的,B正确;
      C、由图乙中细胞质不均等分裂,可判断丙细胞为雌性动物细胞,丙细胞的子细胞为卵细胞或极体,C错误;
      D、丁细胞进行的是有丝分裂,不会发生基因的自由组合,D正确。
      故选C。
      4. 假如水稻高秆(D)对矮秆(d)为显性,抗稻瘟病(R)对易感染瘟病(r)为显性,两对性状独立遗传。现用一个纯合易感染稻瘟病的矮品种(抗倒伏)与一个纯合抗稻瘟病的高秆品种(易倒伏)杂交,F2中出现既抗倒伏又抗病类型的基因型及比例为( )
      A. ddRR 1/16B. ddRR 1/16和ddRr 1/8
      C. DdRr 1/16D. DDrr 1/16和DdRR 1/8
      【答案】B
      【分析】由题意:用一个纯合易感病的矮秆品种(ddrr)与一个纯合抗病高秆品种(DDRR)杂交,则F1为双杂合子DdRr,据此分析作答。
      【详解】已知亲本是DDRR、ddrr,它们杂交产生的F1基因型为DdRr,F1自交产生的F2代:D_R_∶D_rr∶ddR_∶ddrr=9∶3∶3∶1,既抗病又抗倒伏类型的基因型是ddR_,其中ddRR占1/16,ddRr占1/8。即B正确,ACD错误。
      故选B。
      5. 孟德尔的一对相对性状的杂交实验如图所示,下列判断错误的是( )
      A. P 中的高茎对矮茎为显性
      B. F1 体细胞中含有两种遗传因子
      C. F2中的高茎个体全部为纯合子
      D. F2中的3:1称为性状分离比
      【答案】C
      【分析】根据题意和图示分析可知:亲本为高茎和矮茎,杂交后代只出现高茎,说明高茎对矮茎为显性.子一代自交后代出现高茎和矮茎,说明出现了性状分离,分离比为3:1。
      【详解】A、亲本高茎和矮茎杂交后代只出现高茎,说明高茎对矮茎为显性,A正确;
      B、F1自交后产生两种性状,说明F1 体细胞中含有两种遗传因子,B正确;
      C、F1中的高茎为杂合子Dd,故F1自交后F2中的高茎个体中有的为纯合子DD,有的为杂合子Dd,C错误;
      D、F2中既有高茎也有矮茎的现象叫做性状分离,F2中的3:1称为性状分离比,D正确。
      故选C。
      6. 下列关于人类遗传病的叙述,正确的是( )
      A. 不携带致病基因的人不会患遗传病
      B. 通过遗传咨询可以预防唐氏综合征患儿的出生
      C. 在患者家系中进行发病率的调查能获得准确可靠的数据
      D. 调查遗传病发病率时最好选取群体中发病率较高的单基因遗传病
      【答案】D
      【详解】A、染色体异常遗传病是由于染色体数目或结构异常引起的遗传病,不携带致病基因,A错误;
      B、唐氏综合征患者的体细胞中有3条21号染色体,是一种染色体异常遗传病。为了有效预防唐氏综合征的发生,可采取产前诊断的措施对出生前的胎儿进行检测,产前诊断的手段有羊水检查、B超检查、孕妇血细胞检查等;遗传咨询是医生对咨询对象进行检查,了解家庭病史,对是否患有某种遗传病作出诊断,分析遗传病的遗传方式,推算出后代发病率,向咨询对象提供对策和建议,因此遗传咨询不可以预防唐氏综合征患儿的出生,B错误;
      C、调查遗传病的发病率需要在广大人群中抽样调查,选取的样本要足够多,且要随机取样,在患者家系中调查所得结果不准确,C错误;
      D、调查遗传病发病率时最好选取群体中发病率较高的单基因遗传病,如红绿色盲、白化病等,多基因遗传病容易受到环境的影响,不适合作为调查对象。D正确。
      故选D。
      7. 在孟德尔的豌豆杂交实验中,F1都表现为显性性状,F2却出现性状分离,下列有关说法正确的是( )
      A. 隐性性状是指生物体不能表现出来的性状
      B. 纯合子自交后代不会发生性状分离
      C. 杂合子的自交后代不会出现纯合子
      D. 分离定律不能用于分析两对等位基因的遗传
      【答案】B
      【分析】显性性状是由显性基因控制的性状,隐性性状是由隐性基因控制的性状,在完全显性的情况下,显性纯合子与杂合子均表现显性性状,隐性纯合子表现隐性性状。遗传因子组成相同的为纯合子,遗传因子组成不同的为杂合子。
      【详解】A、隐性性状是指一对相对性状的纯合子杂交,子一代未表现出来的性状,而隐性纯合子能表现隐性性状,A错误;
      B、纯合子的基因组成中无等位基因,只能产生一种基因型的配子,自交后代基因型相同,无性状分离,B正确;
      C、杂合子的自交后代既有纯合子也有杂合子,C错误;
      D、两对等位基因中的每一对的遗传都遵循分离定律,分离定律能用于分析两对等位基因的遗传。
      故选B。
      8. 长期使用某种抗生素后,病菌的抗药性增强,杀菌效果下降。下列叙述正确的是( )
      A. 抗生素提高了病菌基因突变率,导致抗性基因的产生
      B. 抗生素使病菌的基因频率改变,导致其形成新的物种
      C. 病菌的变异为进化提供原材料,同时决定进化的方向
      D. 抗生素对病菌进行自然选择,使抗药性基因频率增加
      【答案】D
      【分析】现代生物进化理论的基本观点:种群是生物进化的基本单位,生物进化的实质在于种群基因频率的改变;突变和基因重组产生生物进化的原材料;自然选择使种群的基因频率发生定向的改变并决定生物进化的方向;隔离是新物种形成的必要条件。
      【详解】A、变异是使用抗生素之前就存在的,抗生素只是起到选择作用,且抗生素不能提高病菌的基因突变率,A错误;
      B、抗生素使病菌的基因频率改变,但没有出现生殖隔离,所以没有产生新物种,B错误;
      C、病菌的变异为进化提供原材料,不能决定进化的方向,C错误;
      D、抗生素对病菌的抗药性变异进行了定向选择(即自然选择),使抗药性基因频率增加,D正确;
      故选D。
      9. 生物的进化需要大量的事实与证据进行佐证,下列有关生物进化证据的叙述错误的是( )
      A. 化石为研究生物进化提供了最直接、最重要的证据
      B. 脊椎动物胚胎发育早期出现鳃裂和尾为脊椎动物有共同祖先提供了证据
      C. 通过比较解剖昆虫的翅与蝙蝠的翼,说明二者具有共同的祖先
      D. 分析细胞中DNA的碱基序列是从分子水平上为生物进化提供了证据
      【答案】C
      【分析】化石是研究生物进化最直接、最重要的证据。已经发现的大量化石证据,证实了生物是由原始的共同祖先经过漫长的地质年代逐渐进化而来的,而且还揭示出生物由简单到复杂、由低等到高等、由水生到陆生的进化顺序。
      【详解】A、化石为生物进化提供了最直接、最重要的证据,A正确;
      B、脊椎动物胚胎发育早期出现鳃裂和尾为脊椎动物有共同祖先提供了胚胎学证据,B正确;
      C、昆虫的翅和蝙蝠的翼不是同源器官,而是功能相同的器官,所以不能说明二者具有共同的祖先,C错误;
      D、分析细胞中DNA的碱基序列是从分子水平上为生物进化提供了证据,D正确。
      故选C。
      10. 遗传咨询和产前诊断等手段,可以在一定程度上有效地预防遗传病的产生和发展。下列叙述正确的是( )
      A. 遗传咨询一定能确定胎儿是否患有单基因遗传病
      B. 对胎儿细胞的染色体数量进行分析,可判断胎儿是否患猫叫综合征
      C. 用光学显微镜检查胎儿细胞,可判断胎儿是否患有唐氏综合征
      D. 基因检测可以诊断胎儿是否患有各种先天性疾病
      【答案】C
      【分析】遗传病的监测和预防1、产前诊断:胎儿出生前,医生用专门的检测手段确定胎儿是否患某种遗传病或先天性疾病,产前诊断可以大大降低病儿的出生率。2、遗传咨询:在一定的程度上能够有效的预防遗传病的产生和发展。
      【详解】A、遗传咨询能有效预防某些单基因遗传病,但不能断定胎儿是否患有单基因遗传病,A错误;
      B、猫叫综合征是染色体结构异常遗传病,所以对胎儿细胞的染色体进行数量分析,不能判断胎儿是否患猫叫综合征,B错误;
      C、唐氏综合征是染色体异常遗传病,所以用光学显微镜检查胎儿细胞,可判断胎儿是否患有唐氏综合征,C正确;
      D、通过基因诊断只能查出胎儿是否患有基因病,不能诊断胎儿是否患有各种先天性疾病(如染色体异常遗传病),D错误。
      故选C。
      11. 细胞中的一组非同源染色体称为一个染色体组。下列关于染色体组的叙述,正确的是( )
      A. 六倍体生物细胞分裂时最多含有6个染色体组
      B. 体细胞中含有两个染色体组的个体就是二倍体
      C. 二倍体生物的一个配子中的全部染色体为一个染色体组
      D. 用秋水仙素处理单倍体植株后得到的个体一定含有两个染色体组
      【答案】C
      【详解】A、六倍体生物细胞有丝分裂后期时最多含有12个染色体组,A错误;
      B、含有两个染色体组的生物体,不一定是二倍体.如果该生物体是由配子发育而来,则为单倍体;如果该生物体是由受精卵发育而来,则为二倍体,B错误;
      C、二倍体生物经减数分裂形成配子时,同源染色体分离,非同源染色体自由组合,配子中只含一组非同源染色体,即含一个染色体组,C正确;
      D、单倍体可以含有1个或几个染色体组,故用秋水仙素处理单倍体植株后得到的不一定是二倍体,还可以是多倍体,D错误。
      故选C。
      12. 染色体组是指细胞中的一组非同源染色体,它们在形态和功能上各不相同,但又互相协调,共同控制生物的生长、发育、遗传和变异。下列有关高等植物细胞中染色体组的叙述,错误的是( )
      A. 二倍体植物的配子中只含有一个染色体组
      B. 每个染色体组中的染色体均为非同源染色体
      C. 每个染色体组中都含有常染色体和性染色体
      D. 每个染色体组中各染色体DNA的碱基序列不同
      【答案】C
      【分析】细胞中的一组非同源染色体,在形态和功能上各不相同,但又互相协调,共同控制生物的生长、发育、遗传和变异,这样的一组染色体叫作一个染色体组。同源染色体是指形状和大小一般相同,一条来自父方,一条来自母方的染色体。
      【详解】A、二倍体植物体细胞含有两个染色体组,减数分裂形成配子时染色体数目减半,即配子只含一个染色体组,A正确;
      B、由染色体组的定义可知,一个染色体组中所有染色体均为非同源染色体,不含同源染色体,B正确;
      C、不是所有生物都有性别之分,有性别之分的生物的性别也不一定由性染色体决定,因此不是所有细胞中都有性染色体和常染色体之分,C错误;
      D、一个染色体组中的所有染色体在形态和功能上各不相同,因此染色体DNA的碱基序列不同,D正确。
      故选C。
      13. 基因指导蛋白质合成的过程包括转录和翻译,下列相关叙述错误的是( )
      A. 转录和翻译都遵循碱基互补配对原则
      B. 转录以核糖核苷酸为原料,翻译以氨基酸为原料
      C. 遗传信息既可以从 DNA 流向蛋白质,也可以从蛋白质流向 DNA
      D. 在真核细胞中,染色体上基因的转录和翻译是在细胞内的不同区室中进行的
      【答案】C
      【分析】基因指导蛋白质合成的过程包括转录和翻译,转录是指在细胞核中以解开的DNA的一条链为模板合成RNA的过程,而翻译是指在细胞质基质中的核糖体上,以mRNA为模板合成具有一定氨基酸顺序的多肽链的过程。
      【详解】A、转录和翻译都遵循碱基互补配对原则,配对方式不完全相同,A正确;
      B、转录以核糖核苷酸为原料合成RNA,翻译以氨基酸为原料合成蛋白质,B正确;
      C、遗传信息可以从DNA经RNA流向蛋白质,目前尚未发现遗传信息从蛋白质流向DNA,C错误;
      D、在真核细胞中,由于核膜的存在,染色体上基因的转录和翻译是在细胞内的不同区室中进行的,D正确。
      故选C。
      14. 如图为中心法则示意图,下列相关叙述错误的是( )

      A. HIV 可通过⑤→①→②→③过程来合成蛋白质
      B. 原核细胞和真核细胞中都可以发生过程①②③
      C. 与过程①相比,过程③中特有的碱基互补配对方式是A—U、U—A
      D. ②过程产生的三种RNA都可以携带遗传信息参与下一个过程
      【答案】D
      【详解】A、HIV属于逆转录病毒,先逆转录形成DNA,再复制形成DNA,并转录、翻译合成蛋白质,因此其遗传信息传递与表达的途径为⑤→①→②→③,A正确;
      B、原核细胞和真核细胞都能发生DNA的复制,转录和翻译,B正确;
      C、与过程①(DNA复制)的碱基互补配对方式有A-T、G-C,③翻译中特有的碱基配对方式分别是“A-U”和“U-A”,C正确;
      D、②过程产生三种RNA的功能不同,mRNA可携带遗传信息,tRNA和rRNA不携带遗传信息,D错误。
      故选D。
      15. 如图为细胞内DNA复制过程的示意图,下列叙述错误的是( )

      A. DNA复制的方式是半保留复制方式
      B. DNA复制是一个边解旋边复制的过程
      C. 新形成的两个子代DNA上的碱基数目相同
      D. DNA聚合酶沿着模板链的 5'端向3'端移动
      【答案】D
      【分析】DNA分子复制:(1)场所:主要在细胞核,在线粒体和叶绿体中也能进行;(2)时间:有丝分裂和减数分裂前的间期;(3)条件:原料(四种游离的脱氢核苷酸)、模板(DNA的两条链)、酶(解旋酶和DNA聚合酶)、能量ATP。(4)方式:半保留复制;(5)原则:碱基互补配对原则;(6)复制过程:边解旋边复制;(8)产物:DNA分子。
      【详解】AB、DNA复制的特点是边解旋边复制和半保留复制,新合成的DNA分子是一条含有母链,一条含有子链,AB正确;
      C、新形成的两个子代DNA上的碱基数目相同,且与亲代DNA分子相同,这保持亲子代遗传信息的稳定性,C正确;
      D、DNA聚合酶沿着模板链从3'端向5'端移动,新链的合成是由5'端到3’端的,D错误。
      故选D。
      16. 下图为“T2噬菌体侵染大肠杆菌的实验”的基本过程。
      下列相关叙述错误的是( )
      A. 用32P和35S分别标记噬菌体的DNA和蛋白质
      B. 搅拌的目的是使吸附在细菌上的噬菌体与之分离
      C. 35S标记组离心后,检测出沉淀物的放射性很高
      D. 在新形成的部分子代噬菌体中检测到32P
      【答案】C
      【分析】T2噬菌体侵染大肠杆菌的实验步骤是:分别用35S或32P标记噬菌体→噬菌体与大肠杆菌混合培养→噬菌体侵染未被标记的细菌→在搅拌器中搅拌,然后离心,检测上清液和沉淀物中的放射性物质;该实验证明DNA是遗传物质。
      【详解】A、P和S元素是DNA和蛋白质的特征元素,所以可以用32P和35S分别标记噬菌体的DNA和蛋白质,A正确;
      B、搅拌的目的是使吸附在细菌上的噬菌体外壳与细菌分离,B正确;
      C、35S标记组(标记蛋白质)离心后,检测出上清液的放射性很高,C错误;
      D、由于DNA进行半保留复制,在少部分新形成的子代噬菌体中,可检测到32P,D正确。
      故选C。
      17. 科学的研究方法是取得成功的关键。假说-演绎法和类比推理法是科学研究中常用的方法。下面是人类探明基因神移踪迹的历程他们在研究的过程中使用的科学研究方法依次为( )
      ①孟德尔的豌豆杂交实验提出:遗传因子(基因)
      ②萨顿研究蝗虫的精子和卵细胞形成过程中提出假说:基因在染色体上
      ③摩尔根进行果蝇杂交实验:找到基因在染色体上的实验证据
      A. ①假说-演绎法、②类比推理、③假说-演绎法
      B. ①假说-演绎法、②类比推理、③类比推理
      C. ①假说-演绎法、②假说-演绎法、③类比推理
      D. ①类比推理、②假说-演绎法、③类比推理
      【答案】A
      【详解】ABCD、1866年孟德尔通过豌豆杂交实验提出遗传定律时采用了假说-演绎法;
      1903年萨顿通过研究蝗虫的精子和卵细胞形成过程,采用类比推理法提出了“基因在染色体上”的假说;
      1910年摩尔根进行果蝇杂交实验,采用假说-演绎法证明了基因位于染色体上,A正确,BCD错误。
      故选A。
      18. 孟德尔选用豌豆做杂交实验,发现了遗传学的两大定律。下列实验结果中能直接体现分离定律实质的是( )
      A. 杂合的高茎豌豆(Dd)形成了D和d两种数量相等的配子
      B. 杂合的高茎豌豆自交,子代高茎:矮茎=3:1
      C. 杂合的高茎豌豆与矮茎豌豆杂交,子代高茎:矮茎=1:1
      D. 纯合的高茎豌豆与纯合的矮茎豌豆杂交,子代全是高茎
      【答案】A
      【分析】基因分离定律的实质:在杂合子的细胞中,位于一对同源染色体上的等位基因,具有一定的独立性;在减数分裂形成配子时,等位基因会随同源染色体的分开而分离,分别进入两个配子中,独立地随配子遗传给后代。
      【详解】A、基因分裂定律的实质是杂合子在减数分裂过程中同源染色体上的等位基因随同源染色体的分离而分开,即杂合子(Dd)形成了D和d两种数量相等的配子,A正确;
      B、杂合的高茎豌豆自交,子代高茎:矮茎=3:1,是等位基因分离后产生的配子再随机结合得到的结果,没有直接说明基因分离定律实质,B错误;
      C、杂合的高茎豌豆与矮茎豌豆杂交,子代高茎:矮茎=1:1,可以间接验证分离定律,但不能直接说明基因分离定律实质,C错误;
      D、纯合的高茎豌豆与纯合的矮茎豌豆杂交,子代全是高茎,可以否定融合遗传,但不能直接体现分离定律实质,D错误。
      故选A。
      19. 如图所示为新物种形成的过程。下列叙述错误的是( )
      A. a表示突变和基因重组,为生物进化提供原材料
      B. b表示生殖隔离,它是新物种形成的标志
      C. c表示新物种形成,新物种的基因库与原来物种的基因库完全不同
      D. d表示地理隔离,但有些物种的形成不需要经过地理隔离
      【答案】C
      【分析】分析题图:a表示突变和基因重组,b表示生殖隔离;c表示新物种形成,d表示地理隔离.现代生物进化理论的内容:种群是生物进化的基本单位;突变和基因重组为进化提供原材料,自然选择导致种群基因频率的定向改变;通过隔离形成新的物种。
      【详解】A、a表示变异,包括突变和基因重组,能改变种群基因频率,为生物进化提供原材料,A正确;
      B、隔离是物种形成的必要条件,b表示生殖隔离,是新物种形成的标志,B正确;
      C、c表示新物种形成,通过进化,新物种的基因库与原来物种的基因库有差异,并不是完全不同,C错误;
      D、d表示地理隔离,但有些物种的形成不需要经过地理隔离,如四倍体西瓜的形成,D正确。
      故选C。
      20. 下图为细胞中几种染色体变异的模式图,阴影表示染色体片段。据图判断,下列相关叙述正确的是( )
      A. 图甲变异会使染色体上基因数目增多,这将有利于生物生存
      B. 图乙变异只改变了基因的排列顺序,不影响生物性状
      C. 图丙变异后的染色体上仅个别基因内碱基对减少,基因数目不变
      D. 图丁变异发生在非同源染色体之间,会导致同源染色体联会异常
      【答案】D
      【分析】染色体变异是指染色体结构和数目的改变。染色体结构的变异主要有缺失、重复、倒位、易位四种类型.染色体数目变异可以分为两类:一类是细胞内个别染色体的增加或减少,另一类是细胞内染色体数目以染色体组的形式成倍地增加或减少。
      【详解】A、甲属于染色体结构变异中的重复,但染色体变异一般对生物是不利的,A错误;
      B、图乙变异为倒位,只改变了基因的排列顺序,会影响生物的性状,B错误;
      C、丙属于染色体的缺失,会导致基因的数量减少,C错误;
      D、图丁属于染色体的易位,会导致同源染色体联会异常,可在显微镜下观察到染色体的异常联会,D正确。
      故选D。
      21. 基因突变是产生新基因的途径。下列有关生物基因突变的叙述,正确的是( )
      A. 基因突变一定可以遗传给后代
      B. 基因突变后性状一定发生改变
      C. 基因突变可能导致终止密码子推后,而使肽链延长
      D. 可以在光学显微镜下观察细胞基因突变发生的位置
      【答案】C
      【分析】基因突变是基因结构的改变,包括碱基对的增添、缺失或替换;基因突变的特点是低频性、普遍性、随机性、多害少利性、不定向性等。
      【详解】A、基因突变若发生在体细胞内,则不能遗传给后代,A错误;
      B、由于密码子的简并性等原因,基因突变后性状不一定发生改变,B错误;
      C、密码子是mRNA上编码氨基酸的相邻碱基,基因突变可能导致mRNA碱基序列改变而导致终止密码子推后,而使肽链延长,C正确;
      D、基因突变在显微镜下不可见,D错误。
      故选C。
      22. 下列有关生物体内基因重组和基因突变的叙述,正确的是( )
      A. 由碱基对改变引起的DNA碱基序列的改变就是基因突变
      B. 减数分裂过程中,控制一对性状的基因不能发生基因重组
      C. 淀粉分支酶基因中插入了一段外来DNA序列不属于基因突变
      D. 小麦植株在有性生殖时,一对等位基因一定不会发生基因重组
      【答案】D
      【详解】A、由碱基对改变引起的DNA分子结构的改变不一定是基因突变,如DNA中不具有遗传效应的片段中发生碱基对的改变不会导致基因突变,A错误;
      B、一对性状可能由多对等位基因控制,因此减数分裂过程中,控制一对性状的基因可能会发生基因重组,B错误;
      C、淀粉分支酶基因中插入了一段外来DNA碱基序列,使DNA序列发生改变属于基因突变,C错误;
      D、小麦植株在有性生殖时,一对等位基因一定不会发生基因重组,基因重组指在同源染色体非姐妹染色单体之间的交叉互换或非同源染色体之间自由组合,D正确。
      故选D。
      23. 下列有关真核细胞基因、DNA和染色体关系的叙述中,错误的是( )
      A. 一条染色体上有多个基因,基因在染色体上呈线性排列
      B. 基因是有遗传效应的DNA片段或RNA片段
      C. 基因和染色体的行为存在平行关系
      D. 性染色体上的基因控制的性状在遗传中总是和性别相关联
      【答案】B
      【分析】基因是有遗传效应的DNA片段,是控制生物性状的遗传物质的功能单位和结构单位,DNA和基因的基本组成单位都是脱氧核苷酸。
      【详解】A、基因在染色体上,且一条染色体含有多个基因,基因在染色体上呈线性排列,A正确;
      B、真核细胞的遗传物质是DNA,不是RNA,因此基因是有遗传效应的DNA片段,B错误;
      C、基因在染色体上呈线性排列,基因和染色体行为存在着明显的平行关系,如等位基因随同源染色体的分开而分离等,C正确;
      D、性染色体上的基因控制的性状在遗传中总是和性别相关联,为伴性遗传,D正确。
      故选B。
      24. 如图为真核生物 DNA的结构模式图。下列相关叙述错误的是( )
      A. ⑩是DNA分子的基本骨架
      B. ⑦的名称是胸腺嘧啶脱氧核苷酸
      C. DNA中核苷酸的排列顺序决定了其储存的遗传信息
      D. DNA分子的两条链方向相反,碱基序列互补
      【答案】A
      【分析】DNA分子的双螺旋结构:①DNA分子是由两条反向平行的脱氧核苷酸长链盘旋而成的。②DNA分子中的脱氧核糖和磷酸交替连接,排列在外侧,构成基本骨架,碱基在内侧。③两条链上的碱基通过氢键连接起来,形成碱基对且遵循碱基互补配对原则。
      【详解】A、⑩是DNA分子单链,DNA分子中的脱氧核糖和磷酸交替连接,排列在外侧,构成基本骨架,A错误;
      B、两条链上的碱基通过氢键连结成碱基对,且碱基的配对是有一定原则的,即A只能与T配对,G只能与C配对,则⑦的名称是胸腺嘧啶脱氧核苷酸,B正确;
      C、遗传信息是指蕴藏在DNA分子中碱基对的排列顺序或脱氧核苷酸的排列顺序,C正确;
      D、DNA分子是由两条反向平行的脱氧核苷酸长链盘旋而成的,具有独特的双螺旋结构,两条链上的碱基通过氢键连结成碱基对,且碱基的配对是有一定原则的,即A只能与T配对,G只能与C配对,D正确。
      故选A。
      25. 关于遗传物质的叙述,正确的是( )
      ①噬菌体侵染细菌实验,证明DNA是主要遗传物质
      ②大肠杆菌细胞质的遗传物质主要是DNA
      ③DNA是具有细胞结构的所有生物的遗传物质
      ④病毒的遗传物质是DNA或RNA
      ⑤烟草花叶病毒的遗传物质主要是RNA
      A. ①②④B. ③④C. ③④⑤D. ①③⑤
      【答案】B
      【详解】①噬菌体侵染细菌实验,证明DNA是遗传物质,当科学家做了一系列的实验后发现,原来绝大多是生物的遗传物质是DNA,只有少部分病毒的以RNA作为遗传物质,由此得出DNA是主要的遗传物质这一结论,①错误;
      ②大肠杆菌细胞质的遗传物质是DNA,②错误;
      ③细胞中既有DNA,又有RNA,均以DNA作为遗传物质,③正确;
      ④病毒没有细胞结构,由一种核酸和蛋白质组成,若核酸为DNA,则其遗传物质为DNA,若核酸为RNA,则其遗传物质为RNA,④正确;
      ⑤烟草花叶病毒由RNA和蛋白质构成,其遗传物质是RNA,⑤错误。
      故选B。
      二、非选择题
      26. 下图1表示某一动物个体(2N=4)体内细胞正常分裂过程中不同时期细胞内染色体、染色单体和核DNA 含量的关系;图2表示细胞分裂的不同时期每条染色体DNA的含量变化;图3表示该生物体内一组细胞分裂图像。请分析并回答下列问题。
      (1)该动物的性别是___,做出该判断的理由是___。
      (2)基因的分离和自由组合分别发生于图1的___期、图2的___段、图3的___细胞。
      (3)图2中的AB段形成的原因是___,处于图2中的DE段有图l的___期和图3的___细胞。
      (4)同一个体的原始生殖细胞减数分裂产生的配子在染色体组成上具有多样性的原因主要有两个:一是减数第一次分裂后期,非同源染色体发生自由组合;二是___。
      【答案】(1)①. 雌性 ②. 图3中乙细胞处于减数第一次分裂的后期,且细胞质不均等分裂,称为初级卵母细胞,为雌性个体
      (2)①. Ⅱ ②. BC ③. 乙
      (3)①. 进行DNA的复制 ②. Ⅳ ③. 甲
      (4)减数第一次分裂前期,同源染色体的非姐妹染色单体发生交叉互换
      【分析】图示表示细胞分裂的不同时期与每条染色体DNA含量变化的关系,分析图2:AB段表示有丝分裂间期或减数第一次分裂间期,进行染色体的复制;BC段表示有丝分裂前期、中期或减数第一次分裂过程、减数第二次分裂前期和中期;DE段表示有丝分裂后期、末期或减数第二次分裂后期、末期。分析图3:甲细胞含有同源染色体,且着丝粒分裂,处于有丝分裂后期;乙细胞含有同源染色体,且同源染色体分离,处于减数第一次分裂后期;丙细胞不含同源染色体,处于减数第二次分裂中期。
      【小问1详解】
      该动物是雌性个体,图3中乙细胞处于减数第一次分裂的后期,且细胞质不均等分裂,称为初级卵母细胞;
      【小问2详解】
      基因的分离和自由组合发生在减数第一次分裂后期,同源染色体分离,非同源染色体自由组合,存在姐妹染色单体,染色体:DNA:染色单体符合1:2:2,分别发生于图1的Ⅱ期,图2的BC段,图3的乙细胞;
      【小问3详解】
      图2中的AB段表示每条染色体上有1条DNA到2条DNA的过程,表示进行DNA的复制,图2中的DE段表示有丝分裂后期、末期或减数第二次分裂后期、末期,表示每条染色体上有1条DNA,不存在姐妹染色单体,有图1的Ⅳ期,图3的甲细胞;
      【小问4详解】
      同一个体的原始生殖细胞减数分裂产生的配子在染色体组成上具有多样性的原因主要有两方面,一是自由组合,而是交叉互换,具体来说是一是减数第一次分裂后期,非同源染色体发生自由组合;二是减数第一次分裂前期,同源染色体的非姐妹染色单体发生交叉互换。
      27. 已知水稻的抗病和感病是一对相对性状,由A和a一对等位基因控制,高秆(易倒伏)和矮秆(抗倒伏)是一对相对性状,由B和b一对等位基因控制,现有一种不同基因型的水稻进行杂交,实验结果如下图所示。请回答下列问题:
      (1)抗病和感病这对相对性状中,显性性状是___;通过实验2可知两对相对性状的遗传遵循___定律。
      (2)分别写出图中①②③三种水稻的基因型:①___、②___、③___。
      (3)若将水稻③与感病矮秆水稻杂交,后代的表现型及比例分别为___。
      【答案】(1)①. 抗病 ②. 自由组合
      (2)①. AABb ②. aaBb ③. AaBb
      (3) 抗病高秆∶感病高秆∶抗病矮秆∶感病矮杆=1∶1∶1∶1.
      【分析】基因自由组合定律的实质是:位于非同源染色体上的非等位基因的分离或自由组合是互不干扰的;在减数分裂过程中,同源染色体上的等位基因彼此分离的同时,非同源染色体上的非等位基因自由组合。
      【小问1详解】
      抗病和感病这对相对性状中,显性性状是抗病,因为实验1显示抗病与感病个体杂交后代全表现为抗病;实验2中抗病高秆个体自交后代出现性状分离比为9∶3∶3∶1,据此可知控制两对相对性状的基因的遗传遵循自由组合定律。
      【小问2详解】
      题意分析,实验1中抗病高秆和感病高秆杂交,产生的后代的性状分离比为抗病高秆∶抗病矮秆=3∶1,说明高秆对矮秆为显性、抗病对感病为显性,亲本的基因型为AABb和aaBb。根据实验2的结果可知控制这两对相对性状的等位基因的遗传符合基因的自由组合定律,且亲本的基因型为AaBb。因此题中三种水稻的基因型分别为抗病高秆①AABb、感病高秆②aaBb、抗病高秆③为AaBb。
      【小问3详解】
      水稻③的基因型为AaBb,感病矮杆水稻的基因型为aabb,二者杂交相当于测交,后代的表现型及比例分别为抗病高秆(AaBb)∶感病高秆(aaBb)∶抗病矮秆(Aabb)∶感病矮杆(aabb)=1∶1∶1∶1.。
      28. 下图甲是某动物细胞内基因表达过程示意图。请据图分析回答,其中①⑥代表过程,②③④⑤代表物质,(精氨酸CGA、异亮氨酸AUU、天冬氨酸GAC、丙氨酸GCU):
      (1)图甲中催化①过程所需要的酶主要是___________________;
      (2)图甲中合成②的方向是__________________(填“从左到右”或“从右到左”)。
      (3)在⑥上合成②的过程需要tRNA作为运输工具,其作用是 ____________________,已知该工具上的反密码子是CGA,则其携带的氨基酸是____________。
      (4)已知该动物可合成的某种蛋白质还有两条肽链,n个肽键,则合成该蛋白质至少需要DNA分子中碱基对数目为__________个。
      【答案】(1)RNA聚合酶
      (2)从右到左 (3)①. 识别并转运一种氨基酸 ②. 丙氨酸
      (4)3(n+2)
      【分析】题图分析,图中①为转录过程,⑥为翻译过程,②③④⑤均为多肽链,且碱基排列顺序相同。
      【小问1详解】
      ①过程为转录过程,催化①过程所需要的酶主要是RNA聚合酶,该酶能催化游离的核糖核苷酸合成RNA过程。
      【小问2详解】
      图甲中②③④⑤均为多肽链,根据这四条肽链的长短可推知,图中翻译过程的方向是从右到左。
      【小问3详解】
      在⑥翻译过程中的合成②多肽链时,需要tRNA作为运输工具,能识别并转运一种氨基酸,其识别方式是通过其上的反密码子与mRNA上的密码子进行碱基互补配对实现的,已知该工具上的反密码子是CGA,则其对应的密码子为GCU,则携带的氨基酸是丙氨酸。
      【小问4详解】
      已知该动物可合成的某种蛋白质还有两条肽链,n个肽键,则该多肽链是由n+2个氨基酸组成的,蛋白质的合成过程经过转录和翻译两个步骤,转录过程中是以DNA分子的一条链为模板合成RNA的,而翻译过程中mRNA上的密码子是由3个相邻的碱基组成的,即一个密码子决定一个氨基酸,因此多肽链中氨基酸的数目∶mRNA上的碱基数目∶DNA中碱基数目=1∶3∶6,因此,合成该蛋白质至少需要DNA分子中碱基对数目为3(n+2)个。
      29. 列甲图中DNA分子有a和d两条链,将甲图中某一片段放大后如乙图所示,结合所学知识回答下列问题:
      (1)从甲图可看成DNA的复制方式是______此过程遵循了______原则。
      (2)指出乙图中序号代表的结构名称:1______,7______,8______,10______。由乙图可看出DNA的基本骨架由______(填图中序号)交替连接而成。
      (3)甲图中A和B均是DNA分子复制过程中所需要的酶,其中B能将单个的脱氧核苷酸连接成脱氧核苷酸链,从而形成子链。其中A是______酶,B是______酶。
      (4)已知G和C之间有3个氢键,A和T之间有2个氢键,若某DNA片段中,碱基对为n,A有m个,则氢键数为______。
      【答案】(1)①. 半保留复制 ②. 碱基互补配对
      (2)①. 胞嘧啶 ②. 胸腺嘧啶脱氧核苷酸 ③. 碱基对 ④. 一条脱氧核苷酸链的片段 ⑤. 5和6
      (3)①. 解旋酶 ②. DNA聚合酶
      (4)3n-m
      【分析】题图分析,图甲表示DNA复制过程,图乙表示DNA结构模式图,图甲中A表示解旋酶,B表示DNA聚合酶,图乙中1~4代表的物质依次为胞嘧啶、腺嘌呤、鸟嘌呤和胸腺嘧啶,5表示脱氧核糖,6表示磷酸,7表示胸腺嘧啶脱氧核苷酸,8表示碱基对,9表示碱基对,10表示脱氧核苷酸单链片段。
      【小问1详解】
      从甲图可看成DNA的复制方式是半保留复制,此过程遵循了碱基互补配对原则,该过程的模板是DNA双螺旋结构的两条链。
      【小问2详解】
      乙图中序号1表示胞嘧啶,7表现胸腺嘧啶脱氧核苷酸,8表示碱基对,10表示脱氧核苷酸单链片段。在组成DNA的结构中,5表示脱氧核糖,6表示磷酸,二者交替排列,构成DNA的基本骨架。
      【小问3详解】
      甲图中A和B均是DNA分子复制过程中所需要的酶,其中B能将单个的脱氧核苷酸连接成脱氧核苷酸链,从而形成子链,因此B代表的是DNA聚合酶,而A是解旋酶,打开碱基之间的氢键。
      【小问4详解】
      已知G和C之间有3个氢键,A和T之间有2个氢键,若某DNA片段中,碱基对为n,A有m个,则A—T碱基对m个,G—C碱基对有(n—m)个,G和C之间有3个氢键,A和T之间有2个氢键,则该DNA片段氢键数为2m+3(n—m)=(3n-m)个。
      30. 蛙是幼体生活于水中,成体可生活于水中或陆地的动物。由于剧烈的地质变化,某种蛙生活的水体被分开,蛙被隔离为两个种群,千百万年之后,这两个种群不能自然交配。据此回答下列有关生物进化和生物多样性的问题:
      (1)现代生物进化理论认为,生物进化的基本单位是________;导致蛙的两个种群不能自然交配的原因是地理隔离导致不同蛙种群之间的________发生了差异积累。
      (2)________为蛙的进化提供了原材料,而两个种群的蛙均适应各自的生存环境,这是________的结果。
      (3)在对上述蛙的一个种群进行调查时,某小组发现基因型为DD和dd的个体所占的比例分别为10%和70%(各种基因型个体生存能力相同),第二年,基因型为DD和dd的个体所占的比例分别为4%和64%,在这一年中,该种群______(填“发生”或“未发生”)进化,理由是________。
      (4)在生物的进化过程中,捕食者(蛇)的存在客观上对被捕食者(蛙)种群的发展起到了促进作用,理由是________。
      (5)科学家对某种蛙的体色进行了研究,发现青草塘边,不同体色的蛙个体数量不同,体色为绿色的蛙数量较多,而体色为灰褐色、黑色、棕绿色的蛙数量较少,请分析出现该现象的原因:____________。
      【答案】(1)①. 种群 ②. 基因库
      (2)①. 突变和基因重组 ②. 自然选择
      (3)①. 未发生 ②. 该种群的基因频率没有发生改变
      (4)捕食者往往捕食个体数量多的物种,为其他物种的生存提供机会;捕食者的存在有利于增加物种多样性。
      (5)在青草塘边,绿色为保护色,体色为绿色的蛙不易被天敌发现和捕食,生存和繁殖的机会更多,从而经过长期的自然选择,绿色个体数量较多。
      【分析】种群是生物进化的基本单位(生物进化的实质:种群基因频率的改变)1、种群:概念:在一定时间内占据一定空间的同种生物的所有个体称为种群。 特点:不仅是生物繁殖的基本单位;而且是生物进化的基本单位。2、种群基因库:一个种群的全部个体所含有的全部基因构成了该种群的基因库。(二)突变和基因重组产生生物进化的原材料(三)自然选择决定进化方向:在自然选择的作用下,种群的基因频率会发生定向改变,导致生物朝着一定的方向不断进化。(四)突变和基因重组、选择和隔离是物种形成机制。
      【小问1详解】
      现代生物进化理论认为,生物进化的基本单位是种群;地理隔离是物种形成的重要因素之一。当种群被地理障碍隔开后,它们在不同的环境条件下独立进化。由于自然选择、基因突变和基因重组等因素的作用,不同种群的基因库会逐渐发生变化。导致蛙的两个种群不能自然交配的原因是地理隔离导致不同蛙种群之间的基因库发生了差异积累。
      【小问2详解】
      突变和基因重组为蛙的进化提供了原材料,基因突变能产生新的基因,为生物进化提供了最初的原材料。比如在蛙的种群中,可能会出现某个基因发生突变,从而改变了相应蛋白质的结构和功能,可能带来新的性状。 染色体变异会改变基因的数目和排列顺序。例如染色体片段的缺失、重复、易位、倒位等,使得遗传物质发生较大的变化,为蛙的进化提供更多的可能性。 基因重组则增加了基因组合的多样性。在蛙进行有性生殖时,减数分裂过程中的同源染色体分离和非同源染色体自由组合,以及受精过程中雌雄配子的随机结合,都会导致基因重组。这使得后代产生了丰富多样的基因型和表现型。而两个种群的蛙均适应各自的生存环境,这是自然选择的结果。
      【小问3详解】
      第一年 D 的基因频率为 10% + 1 / 2 × (1 - 10% - 70%) = 20%,第二年 D 的基因频率为 4% + 1 / 2 × (1 - 4% - 64%) = 20%,基因频率未发生变化,所以种群未发生进化。
      【小问4详解】
      收割理论是由美国生态学家斯坦利于 1973 年提出的一种生态学理论。该理论指出,捕食者往往捕食数量多的物种,这样可以避免出现一种或少数几种生物在生态系统中占绝对优势的局面,从而为其他物种的形成腾出空间。因此在生物的进化过程中,捕食者(蛇)的存在客观上对被捕食者(蛙)种群的发展起到了促进作用。其次,捕食者的存在会对猎物产生选择压力,促使猎物不断进化出更好的防御机制,从而促进物种的分化和新物种的形成。比如,一些被捕食的动物可能会进化出更快的奔跑速度、更敏锐的感官、更有效的伪装等特征来躲避捕食者。这种进化过程增加了物种的多样性。
      【小问5详解】
      在青草塘边,绿色为保护色,体色为绿色的蛙不易被天敌发现和捕食,生存和繁殖的机会更多,从而经过长期的自然选择,绿色个体数量较多,因此青草塘边,不同体色的蛙个体数量不同,体色为绿色的蛙数量较多,而体色为灰褐色、黑色、棕绿色的蛙数量较少。

      相关试卷

      甘肃省兰州市第四片区2024-2025学年高一下学期期中考试生物试题(解析版):

      这是一份甘肃省兰州市第四片区2024-2025学年高一下学期期中考试生物试题(解析版),共18页。试卷主要包含了单选题,非选择题等内容,欢迎下载使用。

      甘肃省白银市实验中学2024-2025学年高一下学期期末考试模拟卷生物试题(PDF版附解析):

      这是一份甘肃省白银市实验中学2024-2025学年高一下学期期末考试模拟卷生物试题(PDF版附解析),共12页。

      甘肃省张掖市某校2024-2025学年高一上学期期末考试生物试卷(解析版):

      这是一份甘肃省张掖市某校2024-2025学年高一上学期期末考试生物试卷(解析版),共20页。试卷主要包含了选择题,非选择题等内容,欢迎下载使用。

      资料下载及使用帮助
      版权申诉
      • 1.电子资料成功下载后不支持退换,如发现资料有内容错误问题请联系客服,如若属实,我们会补偿您的损失
      • 2.压缩包下载后请先用软件解压,再使用对应软件打开;软件版本较低时请及时更新
      • 3.资料下载成功后可在60天以内免费重复下载
      版权申诉
      若您为此资料的原创作者,认为该资料内容侵犯了您的知识产权,请扫码添加我们的相关工作人员,我们尽可能的保护您的合法权益。
      入驻教习网,可获得资源免费推广曝光,还可获得多重现金奖励,申请 精品资源制作, 工作室入驻。
      版权申诉二维码
      欢迎来到教习网
      • 900万优选资源,让备课更轻松
      • 600万优选试题,支持自由组卷
      • 高质量可编辑,日均更新2000+
      • 百万教师选择,专业更值得信赖
      微信扫码注册
      手机号注册
      手机号码

      手机号格式错误

      手机验证码 获取验证码 获取验证码

      手机验证码已经成功发送,5分钟内有效

      设置密码

      6-20个字符,数字、字母或符号

      注册即视为同意教习网「注册协议」「隐私条款」
      QQ注册
      手机号注册
      微信注册

      注册成功

      返回
      顶部
      学业水平 高考一轮 高考二轮 高考真题 精选专题 初中月考 教师福利
      添加客服微信 获取1对1服务
      微信扫描添加客服
      Baidu
      map