搜索
      上传资料 赚现金

      湖南省名校联盟2024-2025学年高二上学期入学考试物理试题(解析版)

      • 1.88 MB
      • 2025-05-09 08:49:10
      • 86
      • 0
      •  
      加入资料篮
      立即下载
      湖南省名校联盟2024-2025学年高二上学期入学考试物理试题(解析版)第1页
      1/20
      湖南省名校联盟2024-2025学年高二上学期入学考试物理试题(解析版)第2页
      2/20
      湖南省名校联盟2024-2025学年高二上学期入学考试物理试题(解析版)第3页
      3/20
      还剩17页未读, 继续阅读

      湖南省名校联盟2024-2025学年高二上学期入学考试物理试题(解析版)

      展开

      这是一份湖南省名校联盟2024-2025学年高二上学期入学考试物理试题(解析版),共20页。
      注意事项:
      1.答题前,考生务必将自己的姓名、准考证号填写在本试卷和答题卡上。
      2.回答选择题时,选出每小题答案后,用铅笔把答题卡上对应的答案标号涂黑,如有改动,用橡皮擦干净后,再选涂其他答案;回答非选择题时,将答案写在答题卡上,写在本试卷上无效。
      3.考试结束后,将本试卷和答题卡一并交回。
      一、选择题:本题共6小题,每小题4分,共24分。在每小题给出的四个选项中,只有一项是符合题目要求的。
      1. 在物理学的发展过程中,科学家们总结出了许多物理学研究方法,取得了很多的成就。下列关于物理学研究方法和物理学家的成就叙述正确的是( )
      A. 忽略带电体的形状和大小,用“点电荷”表示带电体的方法,是运用了类比法
      B. 牛顿将斜面实验的结论合理外推,间接证明了自由落体运动是匀变速直线运动
      C. 第谷通过研究行星观测记录,发现了行星运动的三大定律
      D. 牛顿发现了万有引力定律,后来卡文迪什通过扭秤实验测出了引力常量的数值
      【答案】D
      【解析】A.忽略带电体的形状和大小,用“点电荷”表示带电体的方法,是运用了理想模型法,故A错误;B.伽利略将斜面实验的结论合理外推,间接证明了自由落体运动是匀变速直线运动,B错误;C.开普勒通过研究行星观测记录,发现了行星运动的三大定律,故C错误;D.牛顿发现了万有引力定律,后来卡文迪什通过扭秤实验测出了引力常量的数值,故D正确。
      故选D。
      2. 某人(视为质点)在空乘逃生演练时,从倾斜滑垫上端A点由静止滑下,经过转折点后进入水平滑垫,最后停在水平滑垫上的点,两段运动均可视为匀变速直线运动.A点在水平地面上的射影为点,该过程简化示意图如图所示.已知人与倾斜滑垫和水平滑垫间的动摩擦因数均为,、两点间的距离为,、两点间的距离为,人的质量为,重力加速度大小为,不计人通过转折点时的机械能损失,下列说法正确的是( )
      A. 人在倾斜滑垫上运动的距离比在水平滑垫上运动的距离长
      B. 人在倾斜滑垫上运动的平均速度比在水平滑垫上运动的平均速度小
      C. 人从A点运动到点的过程中克服摩擦力做的功为
      D. 倾斜滑垫的倾角未知,不能求出人从A点运动到点的过程中克服摩擦力做的功
      【答案】C
      【解析】A.设倾斜滑垫的倾角为,人在倾斜滑垫上运动时,加速度大小为,位移大小为,则有
      设人在水平滑垫上运动时,加速度大小为,位移大小为,则有
      由于倾角未知,则加速度大小关系未知,故无法比较、的大小关系,故A错误;
      B.由匀变速直线运动的特点可知

      故B错误;
      CD.人从点运动到点的过程中克服摩擦力做的功
      故C正确,D错误。
      故选C。
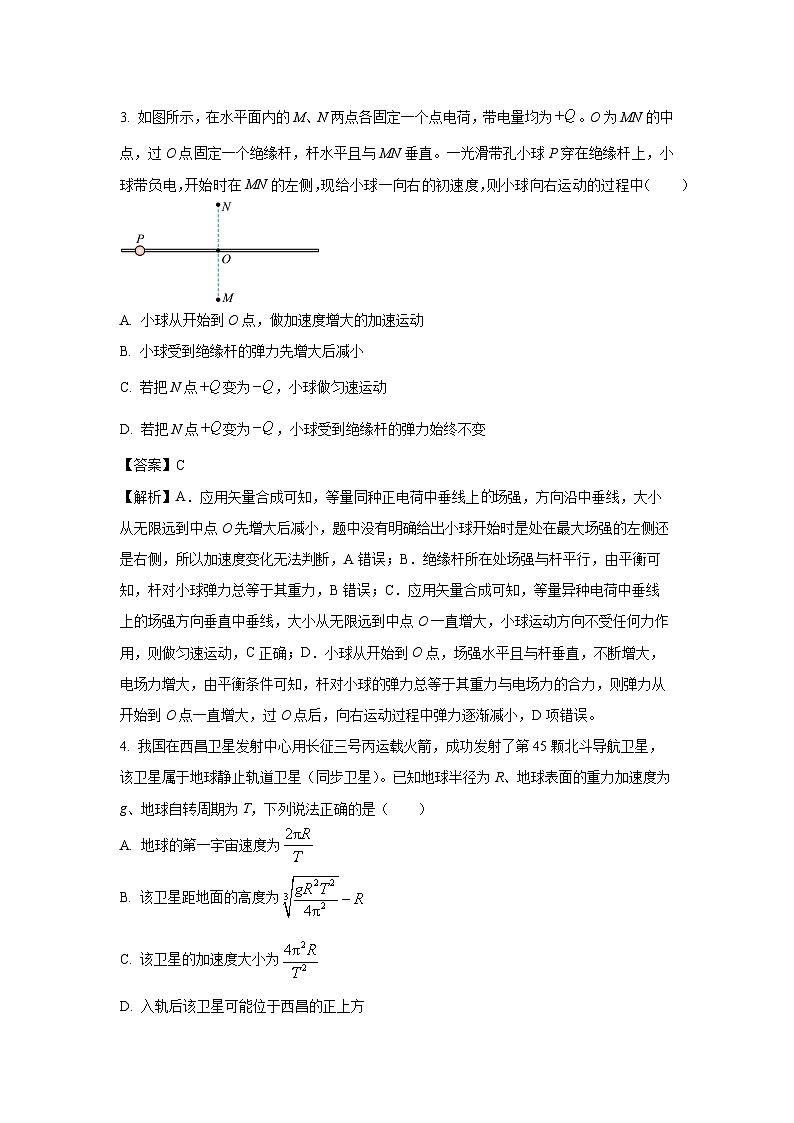
      3. 如图所示,在水平面内的M、N两点各固定一个点电荷,带电量均为。O为MN的中点,过O点固定一个绝缘杆,杆水平且与MN垂直。一光滑带孔小球P穿在绝缘杆上,小球带负电,开始时在MN的左侧,现给小球一向右的初速度,则小球向右运动的过程中( )
      A. 小球从开始到O点,做加速度增大的加速运动
      B. 小球受到绝缘杆的弹力先增大后减小
      C. 若把N点变为,小球做匀速运动
      D. 若把N点变为,小球受到绝缘杆的弹力始终不变
      【答案】C
      【解析】A.应用矢量合成可知,等量同种正电荷中垂线上场强,方向沿中垂线,大小从无限远到中点O先增大后减小,题中没有明确给出小球开始时是处在最大场强的左侧还是右侧,所以加速度变化无法判断,A错误;B.绝缘杆所在处场强与杆平行,由平衡可知,杆对小球弹力总等于其重力,B错误;C.应用矢量合成可知,等量异种电荷中垂线上的场强方向垂直中垂线,大小从无限远到中点O一直增大,小球运动方向不受任何力作用,则做匀速运动,C正确;D.小球从开始到O点,场强水平且与杆垂直,不断增大,电场力增大,由平衡条件可知,杆对小球的弹力总等于其重力与电场力的合力,则弹力从开始到O点一直增大,过O点后,向右运动过程中弹力逐渐减小,D项错误。
      4. 我国在西昌卫星发射中心用长征三号丙运载火箭,成功发射了第45颗北斗导航卫星,该卫星属于地球静止轨道卫星(同步卫星)。已知地球半径为R、地球表面的重力加速度为g、地球自转周期为T,下列说法正确的是( )
      A. 地球的第一宇宙速度为
      B. 该卫星距地面的高度为
      C. 该卫星的加速度大小为
      D. 入轨后该卫星可能位于西昌的正上方
      【答案】B
      【解析】A.地球的第一宇宙速度即为近地卫星的运行速度,在地球表面万有引力近似等于重力,由万有引力提供向心力得
      解得
      而T为地球自转周期,也为同步卫星的周期,但不等于近地卫星的周期,故A错误;
      B.卫星绕地球运行,由万有引力提供向心力得
      故卫星距地面的高度
      故B正确;
      C.卫星绕地球运行加速度
      故C错误;
      D.地球同步卫星都位于赤道的正上方,故不可能位于西昌的正上方,故D错误。
      故选B。
      5. 某条电场线是一条直线,上边依次有O、A、B、C四个点,相邻两点间距离均为d,以O点为坐标原点,沿电场强度方向建立x轴,该电场线上各点电场强度E随x的变化规律如图所示。一个带电荷量为+q的粒子,从O点由静止释放,仅受电场力作用。则( )
      A. 若O点的电势为零,则B点的电势为
      B. 粒子从O到A做匀变速直线运动
      C. 粒子在OA段电势能减少量等于BC段电势能减少量
      D. 粒子运动到B点时动能为
      【答案】D
      【解析】A.由图可知E − x图像所包围的面积表示两点间的电势差大小,则
      由于
      解得
      故A错误;
      B.粒子由O到A过程电场力一直做正功,则带正电粒子一直加速运动,在该过程电场强度增大,由牛顿第二定律可得带电粒子做加速度增大的加速直线运动,故B错误;
      C.粒子在OA段的平均电场力小于BC段的平均电场力,则OA段的电场力做功小于BC段电场力做功,由功能关系知,粒子在OA段电势能的变化量小于BC段变化量,或者从OA段和BC段图像包围的面积分析可知UOA > UBC,根据电场力做功公式W = qU和W = − ΔEp,也可得出粒子在OA段电势能的变化量大于BC段电势能的变化量,故C错误;
      D.从O到B点过程由动能定理,则有
      可得
      故D正确。
      故选D。
      6. 有一段水平粗糙轨道AB长为s,第一次物块以初速度v0由A点出发,向右运动到达B点时速度为v1,第二次物块以初速度v0由B出发向左运动。以A为坐标原点,物块与地面的摩擦力f随x的变化如图,已知物块质量为m,下列说法正确的是( )
      A. 第二次能到达A点,且所用时间与第一次相等
      B. f − x图像的斜率为
      C. 若第二次能到达A点,则在A点的速度小于v1
      D. 两次运动中,在距离A点处摩擦力功率大小相等
      【答案】B
      【解析】AC.根据能量守恒,第二次也能到达A点,且速度也为v1,第一次的加速度逐渐变大,第二次的加速度逐渐变小,图像如图
      可知第二次的时间更长,AC错误;
      B.从A到B运用动能定理,则有
      f − x图像的斜率为
      B正确;
      D.两次运动中,物块运动到距离A点时摩擦力做的功不相等,速度大小不相等,而摩擦力大小相等,根据力的瞬时功率计算公式P = Fv,可得在距离A点处摩擦力功率大小不等,故D错误。
      故选B。
      二、选择题:本题共4小题,每小题5分,共20分。在每小题给出的四个选项中,有多项符合题目要求。全部选对的得5分,选对但不全的得3分,有选错的得0分.
      7. 一种利用电容器原理制作的简易“液体深度指示计”,如图所示,是外层包裹着绝缘电介质的金属电极,将它带上一定电量后与一个静电计的金属球用导线相连,静电计的外壳接地.然后将放入装有导电液体的容器中,金属导线将导电液体与大地相连。下列有关描述中正确的是( )
      A. 电容器的两极分别是金属电极和导电液体
      B. 金属电极外层包裹着绝缘电介质层越厚,电容器的电容值越大
      C. 若打开容器出口处阀门K,随着液面高度降低,电容器的电容值减小
      D. 若打开容器出口处阀门K,随着液面高度降低,静电计指针的偏角将减小
      【答案】AC
      【解析】A.由图可知,导电液体与金属电极构成了电容器,电容器的两极分别是金属电极和导电液体,故A正确;
      B.根据
      绝缘电介质层越厚,即变大,电容器的电容值变小,故B错误;
      CD.若打开容器出口处阀门K,随着液面高度降低,两板间距离不变,正对面积变小,电容器的电容值变小;又因为两极板电荷量不变,根据
      可知两极板电势差增大,静电计指针的偏角将增大,故C正确,D错误。
      故选AC。
      8. 如图所示,一质量为的小球用两个长度均为的轻质细绳系着,两根绳另一端分别固定在竖直转轴上的、两点,、两点之间的距离也为,小球随竖直转轴一起在水平面内做匀速圆周运动。已知重力加速度为,当竖直转轴以不同的角速度转动时,下列说法正确的是( )
      A. 若时,绳1上的张力随的增大而减小
      B. 两绳均处于伸长状态时,绳1上的张力不随的变化而变化
      C. 两绳均处于伸长状态时,绳1上的张力与绳2上的张力差值恒定
      D. 当竖直转轴的角速度为时,绳2上的张力大小等于
      【答案】CD
      【解析】A.根据几何关系可知,两绳都处于伸长状态时,两绳与竖直杆的夹角(锐角)均为;当绳2刚好伸直时,有
      解得
      故当时,绳2松弛,绳1与竖直方向的夹角为,有

      故绳1上的张力随的增大而增大,故A错误;
      C.两绳均处于伸长状态时,竖直方向有
      可得
      可知绳1上的张力与绳2上的张力差值恒定,故C正确;
      BD.水平方向有
      可得
      绳1、绳2上的张力均随的增大而增大,当竖直转轴的角速度为时,代入上式联立解得
      故B错误,D正确。
      故选CD。
      9. 如图所示,顺时针运行的传送带与水平面夹角,底端到顶端的距离,运行速度大小。将质量的物块轻放在传送带底部,物块与传送带间的动摩擦因数,取重力加速度,,。下列说法正确的是( )
      A. 物块从传送带底端到达顶端的时间为5s
      B. 物块相对传送带的位移大小为6m
      C. 物块被运送到顶端的过程中,摩擦力对物块做的功为80J
      D. 物块被运送到顶端的过程中,电动机对传送带做功至少为136J
      【答案】ACD
      【解析】AB.物块刚放上传送带时,所受摩擦力沿传送带向上,根据牛顿第二定律得
      解得
      物块速度与传送带速度相等的时间
      之后,由于
      摩擦力突变为静摩擦力,大小为,物块与传送带保持相对静止向上匀速运动,物块匀加速阶段的位移
      传送带的位移
      物块与传送带保持相对静止运动的时间
      物块从传送带底端到达顶端的时间
      物块相对传送带位移大小为
      故A正确,B错误;
      C.物块被运送到顶端的过程中,摩擦力对物块做的功为
      故C正确;
      D.物块被运送到顶端的过程中,电动机对传送带做的功转化为热和物块增加的机械能,其大小为
      故D正确。
      故选ACD。
      10. 空间存在一匀强电场,将一质量为、带电荷量为的小球从一水平线上的点分两次抛出。如图所示,第一次抛出时速度大小为,方向与竖直方向的夹角为,经历时间回到点;第二次以同样的速率竖直向上抛出,经历时间经过水平线上的点,为小球运动轨迹的最高点.电场方向与小球运动轨迹在同一竖直面内,不计空气阻力,重力加速度为。关于小球从抛出到回到水平线的过程,下列说法正确的是( )
      A. 第一次抛出后,小球做匀变速曲线运动
      B.
      C. 电场沿水平方向时,电势差
      D. 电场强度的最小值为
      【答案】BC
      【解析】A.第一次抛出后,小球回到A点,说明重力与电场力的合力恰好与的方向相反,小球做匀变速直线运动,故A错误;
      B.两次小球的竖直加速度相同,则第一次
      第二次
      解得
      故B正确;
      C.电场沿水平方向时,小球在水平方向做初速度为零的匀加速运动,则
      根据
      可知,电势差
      故C正确;
      D.当电场力方向与第一次抛出时的初速度方向垂直时场强最小,则此时
      电场强度的最小值为
      故D错误。
      故选BC。
      三、非选择题:本题共5小题,共56分。
      11. 用如图所示装置研究平抛运动。将白纸和复写纸对齐重叠并固定在竖直的硬板上。钢球沿斜槽轨道滑下后从点飞出,落在水平挡板上。由于挡板靠近硬板一侧较低,钢球落在挡板上时,钢球侧面会在白纸上挤压出一个痕迹点。移动挡板,重新释放钢球,如此重复,白纸上将留下一系列痕迹点。
      (1)下列实验条件必须满足的有_________(填标号)。
      A. 斜槽轨道光滑
      B. 斜槽轨道末端水平
      C. 挡板高度等间距变化
      D. 每次必须从斜槽同一位置无初速度释放钢球
      E. 小球运动时不应与硬板上的白纸相接触
      (2)为定量研究,建立以水平方向为轴、竖直方向为轴的坐标系。
      a.取平抛运动的起始点为坐标原点,将钢球静置于点,钢球的_________(选填“最上端”“最下端”或者“球心”)对应白纸上的位置即为原点。
      b.若遗漏记录平抛轨迹的起始点,可按下述方法处理数据:如图所示,在轨迹上取A、B、C三点,和的水平间距相等且均为,测得和的竖直间距分别是和,那么钢球从A运动到C所用时间为_________s,钢球平抛的初速度大小为_________(已知)。
      【答案】(1)BDE (2)球心 0.4 2
      【解析】(1)ABD.因为本实验是研究平抛运动,只需要每次实验都能保证钢球做相同的平抛运动,即每次实验都要保证钢球从同一高度无初速度释放并水平抛出,没必要要求斜槽轨道光滑,故A错误,B、D正确;
      C.挡板高度可以不等间距变化,故C错误;
      E.小球运动时不应与硬板上的白纸相接触,否则会改变运动轨迹,E正确。
      故选BDE。
      (2)[1] 因为钢球做平抛运动的轨迹是其球心的轨迹,故将钢球静置于点,钢球的球心对应白纸上的位置即为坐标原点(平抛运动的起始点);
      [2][3] 由

      故钢球从A运动到C所用时间为0.4s,又因为
      解得
      12. 如图甲所示,学生将打点计时器固定在铁架台上,用重物带动纸带从静止开始自由下落,利用此装置做“验证机械能守恒定律”实验(已知当地的重力加速度为g = 9.8m/s2)。
      (1)实验中得到如图乙所示的一条纸带,在纸带上选取三个连续打出的点A、B、C,测得它们到起始点O(重物静止)的距离分别为hA = 19.60cm、hB = 23.70cm、hC = 28.20cm,已知打点计时器打点的周期为T = 0.02 s,重物的质量为m = 0.1kg,从打O点到打B点的过程中,重物的重力势能减少量ΔEp = _________J,重物动能增加量ΔEk = _________J(保留三位有效数字)。
      (2)大多数学生的实验结果显示,重力势能的减少量略大于动能的增加量,其原因可能是____________。
      (3)该同学在纸带上选取多个计数点,测量它们到起始点O的距离h,计算打下对应计数点的重物速度v,得到如图丙所示的v2 − h图像,由图像可求得当地的重力加速度g = ________m/s2(保留两位小数)。
      【答案】(1)0.232 0.231 (2)重物受到空气阻力和纸带受到摩擦阻力的影响 (3)9.75
      【解析】(1)重物在B点瞬时速度为
      根据题图可知,从起始点下落的高度为hB,从打O点到打B点的过程中,重物的重力势能减少量
      动能的增加量
      (2)重力势能的减少量略大于动能的增加量,其原因可能是重物受到空气阻力和纸带受到摩擦阻力的影响。
      (3)若重物下落机械能守恒,则有

      可知v2 − h图线是一条过原点的直线,直线的斜率为k = 2g
      题图丙所示的v2 − h图线的斜率为
      因此可求得当地重力加速度大小为
      13. 随着国产汽车的日益崛起,越来越多的人选择购买国产汽车,某国产汽车发动机的额定功率为,驾驶员和汽车的总质量为,当汽车在水平路面上行驶时受到的阻力为车对路面压力的0.2倍。若汽车从静止开始以恒定的加速度启动,时,功率达到额定功率,此后汽车以额定功率运行,时速度达到最大值,汽车运动的图像如图所示,取,求:
      (1)汽车额定功率;
      (2)汽车在期间牵引力的大小及汽车在期间牵引力做的功;
      (3)汽车在期间的位移大小。
      【答案】(1) (2); (3)
      【解析】(1)汽车受到的阻力为
      当牵引力等于阻力时,汽车速度达到最大
      则汽车的额定功率为
      解得
      (2)从0~5s时间内,汽车做匀加速直线运动,加速度大小为
      汽车匀加速直线运动的位移为
      根据牛顿第二定律可得
      可得
      在期间牵引力做的功为
      可得
      (3)在期间
      由动能定理得
      解得
      14. 研究人员利用电场控制带电物体的运动,如图所示,实验区域内充满与水平面夹角斜向上的匀强电场,电场强度大小。BC为竖直固定的绝缘光滑半圆弧轨道,O为圆心,半径,圆弧BC与绝缘光滑水平面AB平滑连接并相切于B点,间距离。一质量、电荷量的带正电小球,轻放于水平面上A点,一段时间后,小球从C点飞出,立即撤去圆弧轨道。不考虑空气阻力,重力加速度,求:
      (1)小球通过C点时的速度大小;
      (2)小球通过C点时对圆弧轨道的压力大小;
      (3)小球从圆弧轨道C点飞出后,运动到距C点1.5m处所用的时间。
      【答案】(1) (2)0.36N (3)或
      【解析】(1)对小球受力分析,由题可得
      故小球从A点运动到点过程,根据动能定理,可得
      解得
      (2)小球通过点时,竖直方向上,由牛顿第二定律可得
      解得
      由牛顿第三定律可得
      (3)小球从圆弧轨道点飞出后,做水平方向的匀减速直线运动,有

      当小球位于点左侧,即时,得
      当小球位于点右侧,即时,得
      15. 如图甲所示,竖直正对放置的平行极板A、B间存在一匀强电场,在A极板处的放射源连续无初速度地释放质量为、电荷量为的电子,电子经极板A、B间的电场加速后由B极板上的小孔离开,然后沿水平放置的平行极板C、D的中心线进入偏转电场.C、D两极板的长度均为、间距为,两板之间加有如图乙所示的交变电压,时间段内极板C的电势高于极板D的电势。电子被加速后离开极板A、B间的加速电场时的速度大小为,所有电子在极板C、D间的偏转电场里运动时均不会打到C、D两极板上,不考虑电子的重力及电子之间的相互作用和极板的边缘效应。求:
      (1)极板A、B之间的电势差;
      (2)时刻进入偏转电场的电子离开偏转电场时速度偏角的正切值;
      (3)时刻进入偏转电场的电子离开偏转电场时的侧移距离。
      【答案】(1) (2) (3)
      【解析】(1)粒子在A、B板之间加速后获得速度为
      根据动能定理可得
      极板A、B之间的电势差为:
      (2)电子进入极板C、D间的偏转电场后在电场力的作用下做类平抛运动,沿水平方向做匀速直线运动有
      解得
      时刻进入极板C、D间的偏转电场的电子,前时间内加速度大小为
      后时间内加速度大小为
      则有

      则有
      (3)时刻进入极板C、D间的偏转电场的电子在时刻射出,时刻有
      时刻有
      故偏移量为
      代入解得

      相关试卷 更多

      资料下载及使用帮助
      版权申诉
      • 1.电子资料成功下载后不支持退换,如发现资料有内容错误问题请联系客服,如若属实,我们会补偿您的损失
      • 2.压缩包下载后请先用软件解压,再使用对应软件打开;软件版本较低时请及时更新
      • 3.资料下载成功后可在60天以内免费重复下载
      版权申诉
      若您为此资料的原创作者,认为该资料内容侵犯了您的知识产权,请扫码添加我们的相关工作人员,我们尽可能的保护您的合法权益。
      入驻教习网,可获得资源免费推广曝光,还可获得多重现金奖励,申请 精品资源制作, 工作室入驻。
      版权申诉二维码
      欢迎来到教习网
      • 900万优选资源,让备课更轻松
      • 600万优选试题,支持自由组卷
      • 高质量可编辑,日均更新2000+
      • 百万教师选择,专业更值得信赖
      微信扫码注册
      手机号注册
      手机号码

      手机号格式错误

      手机验证码 获取验证码 获取验证码

      手机验证码已经成功发送,5分钟内有效

      设置密码

      6-20个字符,数字、字母或符号

      注册即视为同意教习网「注册协议」「隐私条款」
      QQ注册
      手机号注册
      微信注册

      注册成功

      返回
      顶部
      学业水平 高考一轮 高考二轮 高考真题 精选专题 初中月考 教师福利
      添加客服微信 获取1对1服务
      微信扫描添加客服
      Baidu
      map