搜索
      上传资料 赚现金

      云南省玉溪2024-2025学年高三上学期期末考试地理检测试题(附答案)

      • 954.14 KB
      • 2025-05-09 00:20:42
      • 57
      • 0
      • 柏宇
      加入资料篮
      立即下载
      云南省玉溪2024-2025学年高三上学期期末考试地理检测试题(附答案)第1页
      高清全屏预览
      1/10
      云南省玉溪2024-2025学年高三上学期期末考试地理检测试题(附答案)第2页
      高清全屏预览
      2/10
      云南省玉溪2024-2025学年高三上学期期末考试地理检测试题(附答案)第3页
      高清全屏预览
      3/10
      还剩7页未读, 继续阅读

      云南省玉溪2024-2025学年高三上学期期末考试地理检测试题(附答案)

      展开

      这是一份云南省玉溪2024-2025学年高三上学期期末考试地理检测试题(附答案),共10页。试卷主要包含了选择题的作答,京西林场间歇性采伐若干年后等内容,欢迎下载使用。
      1.答题前,先将自己的姓名、准考证号填写在试卷和答题卡上,并将准考证号条形码粘贴在答题卡上的指定位置。
      2.选择题的作答:每小题选出答案后,用2B 铅笔把答题卡上对应题目的答案标号涂黑。写在试卷.草稿纸和答题卡的非答题区域均无效。
      一、选择题:本题共16小题,共48分,在给出的四个选项中只有一项符合题目要求.
      下图分别示意某年12月9日17时至11日23时济南、南京2个站点近地面气温、PM2.5浓度、风矢量变化,该时期我国华北地区北部大气污染严重。完成下面小题。
      1.10日8时至14时济南PM2.5浓度变化的主要原因是( )
      A. 逆温现象的加剧 B. 风力减弱,污染物沉降
      C. 外源污染物输入 D. 冷锋过境,降水量增多
      2.与济南相比,9~11日南京PM₂.₅浓度变化较小,主要是因为( )
      A. 污染物排放少 B. 地形平坦开阔
      C. 距离海洋更近 D. 风力整体更弱
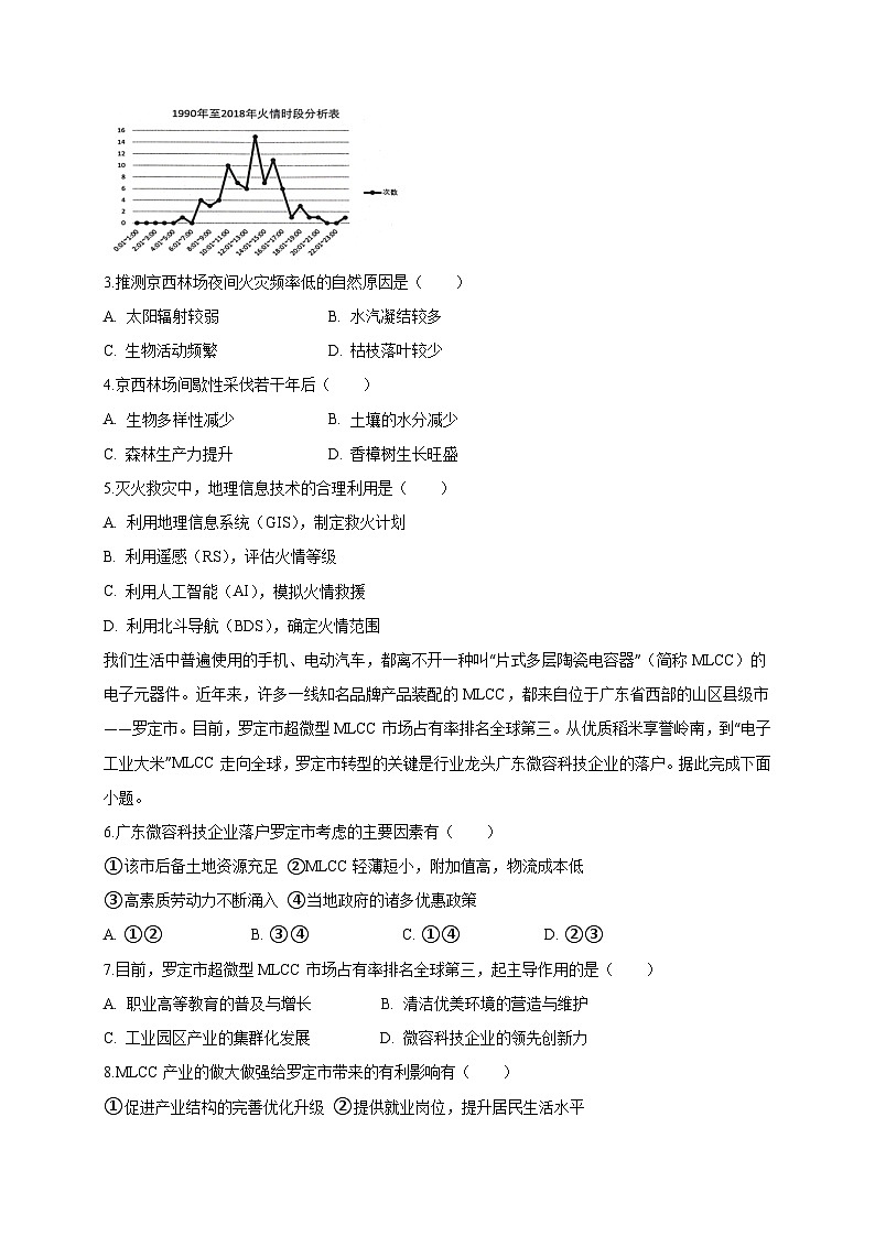
      北京门头沟的京西林场曾因采矿而广种油松,油松会吸取大量的地下水。矿场关停后,成片的油松成为该地区的优势树种,干燥季节森林火情多发,下图示意该地区1990~2018年记录的81次火情时段分布。通过间歇性采伐育种,单一的油松树种得到控制,蒙古栎等本土落叶树种出现在油松林中。据此完成下面小题。
      3.推测京西林场夜间火灾频率低的自然原因是( )
      A. 太阳辐射较弱 B. 水汽凝结较多
      C. 生物活动频繁 D. 枯枝落叶较少
      4.京西林场间歇性采伐若干年后( )
      A. 生物多样性减少 B. 土壤的水分减少
      C. 森林生产力提升 D. 香樟树生长旺盛
      5.灭火救灾中,地理信息技术的合理利用是( )
      A. 利用地理信息系统(GIS),制定救火计划
      B. 利用遥感(RS),评估火情等级
      C. 利用人工智能(AI),模拟火情救援
      D. 利用北斗导航(BDS),确定火情范围
      我们生活中普遍使用的手机、电动汽车,都离不开一种叫“片式多层陶瓷电容器”(简称MLCC)的电子元器件。近年来,许多一线知名品牌产品装配的MLCC,都来自位于广东省西部的山区县级市——罗定市。目前,罗定市超微型MLCC市场占有率排名全球第三。从优质稻米享誉岭南,到“电子工业大米”MLCC走向全球,罗定市转型的关键是行业龙头广东微容科技企业的落户。据此完成下面小题。
      6.广东微容科技企业落户罗定市考虑的主要因素有( )
      ①该市后备土地资源充足 ②MLCC轻薄短小,附加值高,物流成本低
      ③高素质劳动力不断涌入 ④当地政府的诸多优惠政策
      A. ①②B. ③④ C. ①④D. ②③
      7.目前,罗定市超微型MLCC市场占有率排名全球第三,起主导作用的是( )
      A. 职业高等教育的普及与增长 B. 清洁优美环境的营造与维护
      C. 工业园区产业的集群化发展 D. 微容科技企业的领先创新力
      8.MLCC产业的做大做强给罗定市带来的有利影响有( )
      ①促进产业结构的完善优化升级 ②提供就业岗位,提升居民生活水平
      ③为振兴乡村探寻一条新路径 ④带动相关产业发展,增加地方财政收入
      A. ①②③B. ①③④ C. ①②④D. ②③④
      在碳达峰、碳中和成为最重要的国家战略之一的今天,有专家将北京的碳排放状况与纽约、伦敦、东京、巴黎四大世界大都市进行对比分析,科学地找到差距,为北京及我国其他城市实施“双碳”战略提供了一份详尽的调查报告。图为2019年北京与世界四大都市人均碳排放量比较图。完成下面小题。
      9.北京人均碳排放量较大的主要原因有( )
      ①地下轨道交通布局不合理②冬半年大气静稳,逆温持久③能源消费结构以化石能源为主④第二产业规模大
      A. ①③B. ②④ C. ①②D. ③④
      10.为了减少碳排放,世界四大都市的产业应主要转向( )
      A. 商贸、物流业 B. 建筑、种植业 C. 科技、金融业 D. 娱乐、制造业
      11.北京实施“双碳”战略的基本途径是( )
      A. 彻底消除大气污染 B. 以风能替代煤炭
      C. 扩大城市用地规模 D. 疏解非首都功能
      2024年2月7日,中国南极秦岭站在南极罗斯海海岸建成并投入使用。秦岭站主体采用钢结构全装配方式、模块化建造模式建造,站内使用可再生能源和传统能源相结合的能源微网管理系统,新能源占比超过60%,整体体现“绿色、环保、节能”理念。图为秦岭站景观图。完成下面小题。
      12.秦岭站主体结构具备的特性有( )
      ①高耐蚀②耐低温③低韧性④高保温
      A. ①②③B. ①②④ C. ①③④D. ②③
      13.秦岭站能源微网管理系统的主要功能是( )
      A. 增加传统能源供应 B. 开发新能源资源
      C. 提高能源利用效率 D.保障新能源稳定
      蓝碳指由海洋生态系统(主要是红树林、滨海盐沼、海草床三大系统)吸收大气中的二氧化碳并将其固定在海洋中的碳。海洋浮游植物生物量虽然只有陆地植物生物量的0.05%,但年捕获碳总量却占全球一半以上,特别是海岸带生态系统表现最为显著。人类的开发导致海岸带破碎化。图示意海岸带景观的破碎化过程。据此完成下面小题。
      14.与陆地植被相比,海岸带生态系统固碳能力更强,主要是因为海岸带生态系统( )
      A. 生物种类多B. 营养盐丰富 C. 光合作用强D. 残体降解慢
      15.海岸带景观破碎化会导致( )
      ①空气中CO浓度增加②土壤有机碳含量增加
      ③海岸带富营养化增强④湿地自我修复力增强
      A. ①③B. ②④ C. ①④D. ②③
      16.下列人类开发活动中,最有利于“固碳”的土地利用方式是( )
      A. 鱼虾养殖B. 贝类养殖 C. 填海造陆D. 作物种植
      二、非选择题(共52分)
      17.(16分)阅读图文材料,完成下列要求。
      进入2024年3月份之后,印度经历了持续的高温干旱天气。研究表明:全球变暖背景下,西风带南北范围波动变大,导致副热带高压带的波动范围变大,位置更加不稳定,受特殊地理位置的影响,印度半岛和中南半岛气候的响应强度较为强烈。下图为2024年4月世界部分地区500hPa位势高度(单位:位势米)分布示意图,当日印度的气温飙升到43℃。
      (1)推测全球变暖背景下,未来印度高温干旱天气的发生特点。
      (2)从大气环流角度,阐述印度此次高温干旱天气形成的原因。
      18.(16分)阅读图文材料,完成下列要求。
      在山谷地区,由于地形和气候条件的影响,山谷中的温度低于周围环境温度,形成山谷热亏缺,其大小表示着山谷内有强烈的稳定或不稳定的大气,太阳辐射是影响山谷热亏缺大小的重要因素。兰州市位于黄河上游,三面环山,是典型的河谷城市,一天中山谷热亏缺现象显著。受自然环境和社会经济影响,兰州大气污染严重。下图示意2013~2023年兰州市山谷热亏缺与PM2.5浓度的季节变化。
      (1)据图指出山谷热亏缺与兰州市PM2.5浓度季节变化的关系,并分析两者最小值均出现在夏季的原因。
      (2)分析兰州市冬季大气污染最严重的原因。
      (3)从热力环流角度,说出兰州市在一天中山谷热亏缺现象显著的形成过程。
      19.(20分)阅读图文材料,回答下列问题。
      拉萨河(左图)从念青唐古拉山脚下发源,一路奔腾千余里,到了下游地带,拉萨河的河道越来越宽,水系也变得复杂起来,发育了典型的游荡型河道。从空中望去,湛蓝的河水与金色的沙丘互相映衬(右图)。拉萨河两岸山脉多为岩溶地貌,常年以西风和西南风为主,冬春季节风沙活动较为活跃,且主要为就地起沙。
      水对光的散射作用与大气类似,波长越短,越易被散射。水的离子成分对光的吸收和散射产生影响,钙、镁等离子能加强对透射光中长波光的选择性吸收,同时增强对短波光的散射作用。
      (1)分析拉萨河下游游荡型河道形成的条件。
      (2)说明图示河段沙丘形成的过程。
      (3)拉萨夏季多夜雨,试分析其原因。
      (4)分析秋天的拉萨河呈现湛蓝色的原因。
      一、单选题
      1.【正确答案】C
      由图可知,10日8时至14时济南PM2.5浓度升高,气温呈降低趋势,此时段主要盛行偏北风,故可判断该时段济南正值冷锋过境,受我国华北地区北部大气污染物扩散影响,污染物随冷锋南下,导致该时段济南PM2.5浓度出现升高现象,C正确;8时至14时逆温现象应该消失,A错误;8时至14时济南PM₂.₅浓度变化增加,若风力减弱、污染物沉降,PM₂.₅浓度应该减小,B错误;冷锋过境、降水量增多,PM₂.₅浓度应该减小,D错误。
      2.【正确答案】D
      由图可知,9日17时~11日23时南京市整体风力较弱,而在11日凌晨时分,受自北向南扩散的污染物影响,PM2.5浓度升高,但南京纬度较低,冷锋南下过程中势力不断减弱,风力减小,携带污染物减少,故冷锋过境时引起南京PM2.5变化较小,D正确;9~11日南京PM₂.₅浓度变化较小不是因为污染物排放少,A错误;两地地形平坦开阔、距离海洋距离差异不大,BC错误。
      3.【正确答案】B
      夜间无太阳辐射,A错误;白天气温高,森林中的水汽大量蒸发,空气干燥,枯枝落叶易燃,夜间气温降低,空气中的水汽凝结,枯枝落叶湿度大,不易燃,B正确;夜间火灾频率低与生物活动频繁无关,C错误;枯枝落叶数量无论白天还是夜间变化不大,D错误。
      4.【正确答案】C
      通过间歇性采伐育种,单一的油松树种得到控制,本土的落叶树种蒙古栎也在油松林中间出现,当地生物多样性应该增加,A错误;单一的油松会吸取大量的地下水,逐渐地带性的落叶阔叶林增多,对地下水的吸取减少,土壤的水分增加,森林的生产力提升,B错误,C正确;香樟树属于亚热带树种,当地属于温带气候,不适宜生长,D错误。
      5.【正确答案】A
      可运用GIS(地理信息系统)分析功能,制定救火计划,A正确;评估火情等级,需要应用到GIS的分析功能,B错误;AI(人工智能)不属于地理信息技术,C错误;确定火情范围需要应用到RS(遥感),D错误。
      6.【正确答案】A
      广东省西部地区工业化和城镇化水平较低,工业、城镇建设用地后备储量较大,①正确;罗定市与珠三角有一定距离,即,该电子元器件轻薄短小,运输成本较低,可以布局在离消费市场有一定距离的地区,②正确;罗定是一个县级市,高素质劳动力较少,③错误;广东省各城市均为新型工业化颁布与实施了一些优惠政策,这不是罗定市的特有条件,④错误。故选A。
      7.【正确答案】D
      超微型MLCC市场占有率高,说明其产品质量较好,产品质量主要与科技投入有关,这与企业的领先创新力强息息相关。故选D。
      8.【正确答案】D
      MLCC制造业是罗定市的县域特色产业,工业结构以该产业为主,与产业结构的完善关联度不大,①错误:MLCC产业的做大做强,能够提供更多的就业岗位,增加居民收入,提升居民生活水平,②正确;产业兴旺是乡村振兴的一条成功之路,③正确:MLCC制造业会带动物流、电力、商贸等产业发展,增加地方财政收入,④正确。故选D。
      9.【正确答案】D
      地下轨道交通布局不合理主要影响的是交通拥堵及人们的出行便捷程度等,与人均碳排放量并无直接关联,①错误;冬半年大气静稳,逆温持久,这只是描述大气的一种稳定状态,会影响污染物扩散,但不是导致人均碳排放量较大的原因,②错误;能源消费结构以化石能源为主,化石能源燃烧会大量排放二氧化碳,从而导致人均碳排放量较大,③正确;第二产业规模大,工业生产过程中对能源的需求量大,且多以化石能源等为主,会产生大量碳排放,使得人均碳排放量较大,④正确。
      10.【正确答案】C
      商贸、物流业虽然相对传统工业碳排放低,但仍有一定的能源消耗(如运输车辆的燃油等),且规模扩大也会带来较多碳排放,A错;建筑行业在建设过程中会消耗大量能源,产生较多碳排放;种植业主要是绿色植物进行光合作用吸收二氧化碳,但它不是大都市产业发展的主要方向,且其对大都市整体碳排放减少作用有限,B错;科技、金融业属于低能耗、高附加值产业,在运营过程中碳排放较少,C对;娱乐产业碳排放相对较低,但制造业尤其是传统制造业能源消耗大,碳排放多,D错。
      11.【正确答案】D
      “彻底消除大气污染”说法过于绝对,且大气污染和碳排放并非完全等同概念,大气污染治理措施与“双碳”战略的基本途径并不完全一致,A错;北京的风能资源相对有限,难以完全以风能替代煤炭,且风能替代煤炭只是能源结构调整的一方面,不能全面涵盖“双碳”战略的基本途径,B错;扩大城市用地规模与减少碳排放没有直接的因果关系,甚至在城市建设等过程中还可能增加碳排放,C错;疏解非首都功能,可以减少非必要的产业活动,从而降低能源消耗和碳排放,是北京实施“双碳”战略的基本途径之一,D对。
      12.【正确答案】B
      根据材料可知,秦岭站位于罗斯海海岸,受海洋环境影响大,为确保和延长秦岭站的使用,秦岭站主体结构应具备高耐蚀特性,①正确;受纬度位置和地形特征等因素的影响,南极地区气候严寒,秦岭站主体结构应具备耐低温特性,还需要全天候供暖及持续保暖以保障科考工作的顺利进行,所以秦岭站主体结构还应具备高保温特性,②④正确;受特殊气候、水文条件影响,秦岭站主体结构韧性较低会缩短其使用期限,③错误。故选B。
      13.【正确答案】C
      根据材料可知,秦岭站传统能源所占比重较低,同时,南极地区生态环境脆弱,为减少能源使用带来的环境问题,应减少传统能源的使用,A错误;南极地区风力资源丰富,夏季太阳能资源丰富,但供应不稳定,同时开发新能源资源不属于秦岭站能源微网管理系统的主要功能,B错误;南极地区生态环境脆弱,为减少能源使用对当地环境的影响,管理系统能在新能源丰富的时段使用并储存新能源,当新能源不足时使用传统能源进行补充,进而提升能源利用效率,C正确;当地新能源主要是太阳能和风能,其稳定性受天气、昼夜长短、风力等因素的影响较大,秦岭站能源微网管理系统不能保障新能源稳定,D错误。故选C。
      14.【正确答案】D
      海岸带生态系统固碳能力更强,主要是因为海岸带生态系统,长期处于少氧的水环境,残体降解慢,固碳能力强,D正确;生物种类多、营养盐丰富、光合作用强与陆地植被相比,差异不大。
      15.【正确答案】A
      海岸带景观破碎化会导致海岸带生态系统退化,湿地自我修复力减弱,土壤有机碳含量减少,②④错误。海岸带景观破碎化会导致海岸带生态系统退化,生物多样性减少,植物对大气中CO2的吸收减少,空气中CO2浓度增加,①正确。海岸带景观破碎化会导致海岸带生态系统退化,水体自净能力减弱,海岸带富营养化增强,③正确。
      16.【正确答案】B
      贝类生长过程中可以将CO2结合水体中的钙离子形成碳酸钙,对贝壳起加固作用,促进贝类生长,有利于“固碳”,B正确。鱼虾养殖需要投放饲料,另外鱼虾生长消耗海洋浮游植物,不利于海洋生态系统均衡发展,对“固碳”影响较小,A错误。填海造陆会破坏海洋生态环境,不利于“固碳”,C错误。作物种植虽然可以吸收二氧化碳,但改变了原有海洋环境,破坏了海岸带生态系统,不是最有利于“固碳”,D错误。
      二、非选择题
      17.【正确答案】(1)发生频率偏高;持续时间变长;发生时间不稳定等。
      (2)受副热带高压带控制,盛行下沉气流,云量少,太阳辐射强;印度为热带季风气候,4月为干季,降水少;4月份印度太阳高度角较大,升温快,大气所含热量较多,气温高;北侧喜马拉雅山的阻挡,冷空气较难南下。
      18.【正确答案】(1)关系:山谷热亏缺与PM2.5浓度呈正相关。原因:夏季太阳辐射强,近地面气温升高,山谷升温较其他季节快,山谷热亏缺小;夏季近地面升温快,大气层不稳定性增加,使得大气湍流和乱流在夏季加强,污染物扩散能力加强,PM2.5浓度下降。
      (2)山谷热亏缺显著,大气稳定,污染物不易扩散(近地面山谷附近气温低,高处气温高,出现逆温现象,大气对流弱,污染不易扩散);冬季气温低,燃煤取暖排放的PM2.5等污染物多;地处河谷,地形较封闭,冬季周边气流沿山地汇集至山谷,加剧污染;冬季降水少,对污染物的净化稀释等作用小。
      (3)白天山坡被阳光加热,温度高于河谷,导致河谷中的空气温度低于山坡,形成山谷热亏缺;夜晚,山坡迅速散热,气温下降到低于河谷,冷空气下坡,形成从山坡吹向河谷的山风,进一步加剧了河谷中的温度降低,导致兰州市山谷热亏缺现象显著。
      19.【正确答案】(1)拉萨河流域水土流失严重,河流含沙量大; 拉萨河下游河道展宽,水流缓慢,泥沙大量淤积; 受季风气候影响,河流径流量季节变化大; 枯水期时河道宽,河水浅,河道易分汊。
      (2)丰水期时河流携带大量泥沙,沉积在河床; 枯水期时河床裸露,沙源丰富; 西风(或西南风)搬运泥沙遇到山地阻挡,大量堆积在河岸,形成爬升沙丘。
      (3)拉萨位于谷地,夏季风带来充足水汽,且白天河谷内蒸发旺盛,相对湿度大; 夜晚吹山风,冷空气下沉谷底,抬升暖湿气流,形成夜雨。
      (4)秋季雨季已结束,拉萨河经过沉积而变得清澈,清澈的河水容易散射波长比较短的蓝色光; 河流流经石灰岩地区,富含钙离子,能吸收红色光,增强蓝色光的散射; 青藏高原海拔高,空气稀薄,秋天天空呈现蔚蓝色,河水倒映天空,使河水呈现湛蓝色。

      相关试卷 更多

      资料下载及使用帮助
      版权申诉
      • 1.电子资料成功下载后不支持退换,如发现资料有内容错误问题请联系客服,如若属实,我们会补偿您的损失
      • 2.压缩包下载后请先用软件解压,再使用对应软件打开;软件版本较低时请及时更新
      • 3.资料下载成功后可在60天以内免费重复下载
      版权申诉
      若您为此资料的原创作者,认为该资料内容侵犯了您的知识产权,请扫码添加我们的相关工作人员,我们尽可能的保护您的合法权益。
      入驻教习网,可获得资源免费推广曝光,还可获得多重现金奖励,申请 精品资源制作, 工作室入驻。
      版权申诉二维码
      欢迎来到教习网
      • 900万优选资源,让备课更轻松
      • 600万优选试题,支持自由组卷
      • 高质量可编辑,日均更新2000+
      • 百万教师选择,专业更值得信赖
      微信扫码注册
      手机号注册
      手机号码

      手机号格式错误

      手机验证码 获取验证码 获取验证码

      手机验证码已经成功发送,5分钟内有效

      设置密码

      6-20个字符,数字、字母或符号

      注册即视为同意教习网「注册协议」「隐私条款」
      QQ注册
      手机号注册
      微信注册

      注册成功

      返回
      顶部
      学业水平 高考一轮 高考二轮 高考真题 精选专题 初中月考 教师福利
      添加客服微信 获取1对1服务
      微信扫描添加客服
      Baidu
      map