搜索
      上传资料 赚现金

      河南焦作地区2024—2025学年高三下学期3月联考生物(解析版)

      • 701.04 KB
      • 2025-05-08 23:04:36
      • 90
      • 0
      •  
      加入资料篮
      立即下载
      河南焦作地区2024—2025学年高三下学期3月联考生物(解析版)第1页
      1/23
      河南焦作地区2024—2025学年高三下学期3月联考生物(解析版)第2页
      2/23
      河南焦作地区2024—2025学年高三下学期3月联考生物(解析版)第3页
      3/23
      还剩20页未读, 继续阅读

      河南焦作地区2024—2025学年高三下学期3月联考生物(解析版)

      展开

      这是一份河南焦作地区2024—2025学年高三下学期3月联考生物(解析版),共23页。
      2.请按题号顺序在答题卡上各题目的答题区域内作答,写在试卷、草稿纸和答题卡上的非答题区域均无效。
      3.选择题用2B铅笔在答题卡上把所选答案的标号涂黑;非选择题用黑色签字笔在答题卡上作答;字体工整,笔迹清楚。
      4.考试结束后,请将试卷和答题卡一并上交。
      一、选择题:本题共16小题,每小题3分,共48分。在每小题给出的四个选项中,只有一项是符合题目要求的。
      1. 随着基因编辑技术在农业领域的应用,某新型转基因水稻因含有特殊蛋白Y能够抵抗病虫害而得到大力推广种植。下列关于蛋白Y的说法,正确的是( )
      A. 水稻叶肉细胞中线粒体产生的ATP可为蛋白Y的合成供能
      B. 蛋白Y可与斐林试剂发生反应,呈现砖红色
      C. 蛋白Y一定含有C、H、O、N、P五种元素
      D. 蛋白Y直接控制水稻抗病虫害性状的形成
      【答案】A
      【分析】(1)检测还原糖时,采用斐林试剂,但斐林试剂的使用需要现配现用,且需要水浴加热;
      (2)转基因技术是指运用科学手段从某种生物中提取所需要的基因,将其转入另一种生物中,使与另一种生物的基因进行重组,从而培育出转基因生物.
      【详解】A、ATP是细胞内的直接能源物质,可用于蛋白质合成等生命活动,A正确;
      B、斐林试剂用于检测还原糖,与蛋白质不发生反应,B错误;
      C、蛋白质一定含有C、H、O、N,可能含有S等其他元素,C错误;
      D、基因控制生物性状,蛋白质直接或间接控制生物性状,根据题干信息,无法判断蛋白Y直接控制水稻抗病虫害性状的形成,D错误。
      故选A。
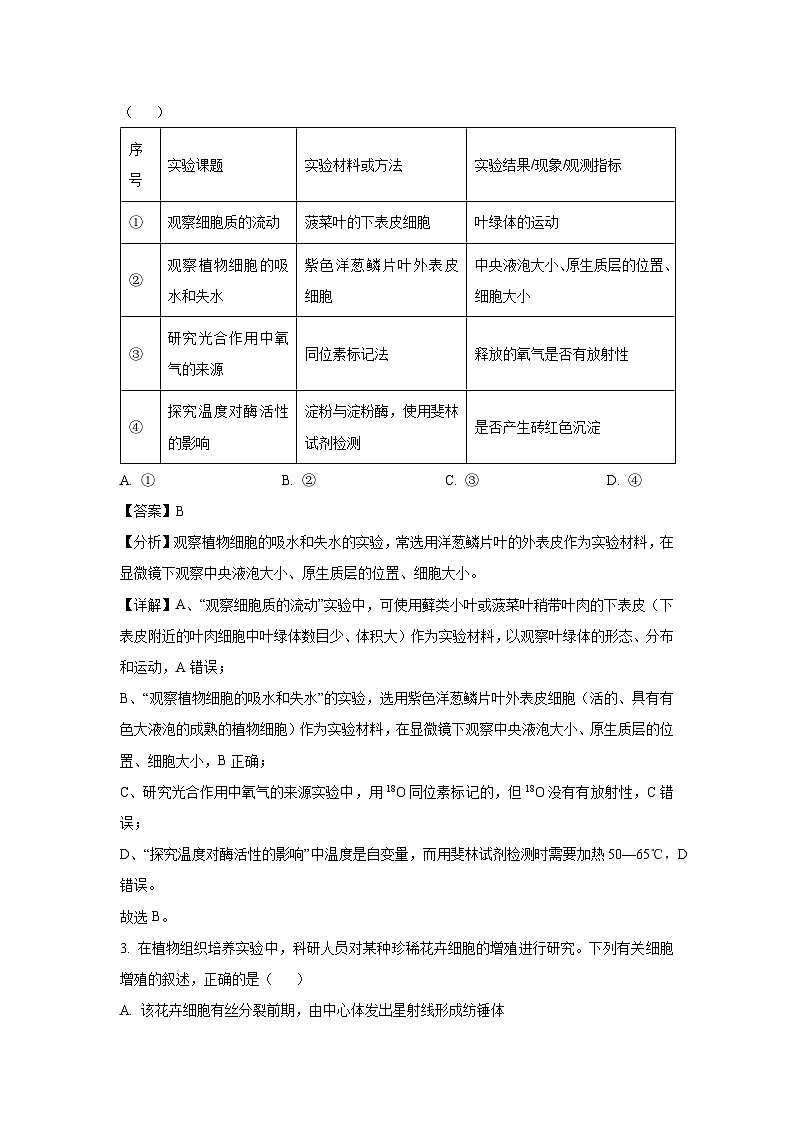
      2. 生物学是一门建立在实验基础上的自然科学。下表对实验的相关表述中,最合理的是( )
      A. ①B. ②C. ③D. ④
      【答案】B
      【分析】观察植物细胞的吸水和失水的实验,常选用洋葱鳞片叶的外表皮作为实验材料,在显微镜下观察中央液泡大小、原生质层的位置、细胞大小。
      【详解】A、“观察细胞质的流动”实验中,可使用藓类小叶或菠菜叶稍带叶肉的下表皮(下表皮附近的叶肉细胞中叶绿体数目少、体积大)作为实验材料,以观察叶绿体的形态、分布和运动,A错误;
      B、“观察植物细胞的吸水和失水”的实验,选用紫色洋葱鳞片叶外表皮细胞(活的、具有有色大液泡的成熟的植物细胞)作为实验材料,在显微镜下观察中央液泡大小、原生质层的位置、细胞大小,B正确;
      C、研究光合作用中氧气的来源实验中,用18O同位素标记的,但18O没有有放射性,C错误;
      D、“探究温度对酶活性的影响”中温度是自变量,而用斐林试剂检测时需要加热50—65℃,D错误。
      故选B。
      3. 在植物组织培养实验中,科研人员对某种珍稀花卉细胞的增殖进行研究。下列有关细胞增殖的叙述,正确的是( )
      A. 该花卉细胞有丝分裂前期,由中心体发出星射线形成纺锤体
      B. 该花卉细胞有丝分裂末期,赤道板向四周扩展形成新的细胞壁
      C. 若体细胞染色体数为2N,有丝分裂过程中DNA进行半保留复制,第二次有丝分裂后期每个细胞中染色体数为2N,核DNA数为2N,染色单体数为0
      D. 有丝分裂过程中,若某一时期细胞内染色体数为a,染色单体数为b,核DNA数为c,则a、b、c的数量关系可能为a+b=c
      【答案】D
      【分析】高等植物细胞有丝分裂分为间期、前期、中期、后期、末期,间期完成DNA复制和有关蛋白质合成;前期核膜解体、核仁消失,染色质高度螺旋成染色体,细胞两级发出纺锤丝形成纺锤体;中期染色体在纺锤体牵引下着丝粒整齐排列在赤道板上;后期着丝粒断开姐妹染色单体分开,染色体数目加倍,染色体在纺锤体的牵引下移向两极;末期细胞板向四周扩展形成新的细胞壁使植物细胞一分为二,出现新的核膜和核仁。
      【详解】A、花卉是高等植物,没有中心体,纺锤体是由细胞两极发出纺锤丝形成的,A错误;
      B、赤道板不是真实存在的结构,植物细胞有丝分裂末期是细胞板向四周扩展形成新的细胞壁,B错误;
      C、若体细胞染色体数为2N,经过一次有丝分裂后,每个细胞中染色体数为2N,核DNA数为2N,在第二次有丝分裂间期,DNA复制,核DNA数变为4N,染色体数仍为2N,染色单体数为4N,到第二次有丝分裂后期,着丝粒分裂,染色单体变为染色体,此时染色体数为4N,核DNA数为4N,染色单体数为0,末期细胞一分为二,每个细胞中染色体数为2N,核DNA数为2N,染色单体数为0,C错误;
      D、在有丝分裂过程中,染色单体数要么等于核DNA数(b=c),要么为0(不存在染色单体时),而染色体数(a)和染色单体数(b)、核DNA数(c)的关系是:当存在染色单体时,c=b=2a;当不存在染色单体时,b=0,c=a;此时a+b=c,D正确。
      故选D。
      4. 2024年10月,诺贝尔生理学或医学奖授予了两位科学家,以表彰他们在发现微小RNA(miRNA)领域做出的贡献。研究表明,miR-140在肾癌细胞中的表达显著上调,而miR-140可与K9mRNA结合而抑制其发挥作用。下图是miRNA调控基因表达的机制。下列说法错误的是( )

      A. miRNA基因在细胞中只发生转录过程,不发生翻译过程
      B. Dicer酶在细胞核里切割初级miRNA,形成单链
      C. 肾癌细胞中miR-140的含量与K9蛋白的含量呈负相关
      D. 沉默复合体RISC可能通过碱基互补配对使相应基因翻译受阻
      【答案】B
      【分析】基因表达是指将来自基因的遗传信息合成功能性基因产物的过程。基因表达产物通常是蛋白质,所有已知的生命,都利用基因表达来合成生命的大分子。转录过程由RNA聚合酶(RNAP)进行,以DNA为模板,产物为RNA。RNA聚合酶沿着一段DNA移动,留下新合成的RNA链。翻译是以mRNA为模板合成蛋白质的过程,场所在核糖体。
      【详解】A、根据图示可知,成熟miRNA与mRNA结合,抑制mRNA发挥作用,故miRNA基因的表达过程只包括转录阶段,A正确;
      B、miRNA首先在细胞核内转录出较长的初级miRNA,然后在细胞核内由Drsha加工成前体miRNA,在Exprtin5复合物的帮助下被转运出细胞核,在细胞质中由Dicer酶剪切为双链miRNA,双链解链成为成熟的单链miRNA,B错误;
      C、miR-140通过与K9mRNA结合而抑制其发挥作用,从而抑制K9mRNA翻译产生K9蛋白质,所以肾癌细胞中miR-140与K9蛋白的含量呈负相关,癌细胞中K9蛋白的含量明显低于正常组织,C正确;
      D、据图可知,沉默复合体RISC通过碱基互补配对与mRNA结合,使相应基因翻译受阻,D正确。
      故选B。
      5. 大熊猫是我国特有的珍稀物种,被誉为“活化石”。科学家通过研究大熊猫及其近亲,重新梳理了熊科动物的演化历程。以下叙述错误的是( )
      A. 若发现新的类似大熊猫的古老化石,可能会改变当前对大熊猫演化的认识
      B. 大熊猫以低营养的竹子为主食,其消化系统的进化体现了生物与环境相互适应
      C. 与其他熊科动物相比,大熊猫某些变异基因的累积可能与其特殊的生活习性有关
      D. 在研究大熊猫演化过程中,其体内共生微生物的基因组数据可忽略不计
      【答案】D
      【分析】以自然选择学说为核心的现代生物进化理论对自然界的生命史作出了科学的解释:适应是自然选择的结果;种群是生物进化的基本单位;突变和基因重组提供进化的原材料,自然选择导致种群基因频率的定向改变,进而通过隔离形成新的物种;生物进化的过程实际上是生物与生物、生物与无机环境协同进化的过程;生物多样性是协同进化的结果。
      【详解】A、新发现的古老化石可能包含之前未被发现的形态结构、生理特征等信息,这些信息能够填补演化研究中的空白或纠正之前的错误认知,所以可能会改变对大熊猫演化的认识,A正确;
      B、大熊猫以竹子这种低营养食物为主食,其消化系统为了适应这种食物发生了相应的进化,例如其肠道结构、消化酶等方面的改变,体现了生物根据环境条件而发生适应性进化,B正确;
      C、大熊猫有着特殊的生活习性,如食竹、行动缓慢等,这些习性与其他熊科动物不同,而基因决定生物的性状,所以其某些变异基因的累积很可能与其特殊的生活习性有关,C正确;
      D、大熊猫体内的共生微生物在其营养获取、免疫等诸多生理过程中发挥重要作用。这些共生微生物的基因组数据能够为研究大熊猫的适应性进化提供线索,例如微生物帮助大熊猫消化竹子中的纤维素等,在研究大熊猫演化过程中不可忽略,D错误。
      故选D。
      6. 树突状细胞(DC)在抗原呈递中发挥关键作用,以下是DC获取内源性抗原和外源性抗原的部分过程。下列叙述正确的是( )
      A. 内吞抗原的过程需要载体蛋白协助,且消耗能量
      B. DC在体液免疫和细胞免疫中均发挥作用,一个DC只呈递一种抗原
      C. 若DC的溶酶体功能受损,其处理外源性抗原的能力会下降
      D. DC呈递抗原给T细胞后,T细胞会分泌抗体进行免疫应答
      【答案】C
      【分析】树突状细胞(DC)是一种免疫细胞,能摄取、加工处理和呈递抗原,抗原经加工处理后呈递在细胞表面,然后传递给辅助性T细胞。B细胞和细胞毒性T细胞的活化离不开辅助性T细胞的辅助,因此辅助性T细胞在体液免疫和细胞免疫中都起着关键的作用,所以DC既参与细胞免疫又参与体液免疫。
      【详解】A、内吞抗原属于胞吞作用,胞吞过程不需要载体蛋白协助,但消耗能量,A错误;
      B、一个DC可以摄取、加工和呈递多种抗原,不是只能呈递一种抗原,B错误;
      C、溶酶体参与外源性抗原的加工、处理过程,溶酶体中有多种水解酶,能够将外源性抗原降解成小分子肽段,以便后续呈递,如果溶酶体功能受损,会影响对外源性抗原的处理,C正确;
      D、分泌抗体的是浆细胞,不是T细胞,D错误。
      故选C。
      7. 在应对全球气候变暖的研究中,科学家对正常环境和高温热浪环境下植物体内相关物质的含量进行了检测,结果如下表,高温热浪可能会影响植物生长。下列相关叙述正确的是( )
      A. 植物细胞内环境的改变可能影响其生理功能
      B. 脱落酸浓度升高有助于植物减少水分散失
      C. 施加适量的脱落酸可完全消除高温热浪对植物的影响
      D. 正常环境下植物体内的脱落酸和脯氨酸含量保持恒定
      【答案】B
      【分析】脱落酸在根冠和萎蔫的叶片中合成较多,在将要脱落和进入休眠期的器官和组织中含量较多.脱落酸是植物生长抑制剂,它能够抑制细胞的分裂和种子的萌发,还有促进叶和果实的衰老和脱落,促进休眠和提高抗逆能力等作用。
      【详解】A、植物细胞不存在内环境的概念,内环境是指动物细胞生活的液体环境,A错误;
      B、脱落酸浓度升高会使植物气孔关闭,从而有助于植物减少水分散失,以更好地适应高温环境,B正确;
      C、脱落酸虽能在一定程度上帮助植物应对高温,但无法完全消除高温热浪对植物的影响,C错误;
      D、正常环境下,植物体内的脱落酸和脯氨酸含量会因自身生长发育等生理过程而有所变化,并非保持恒定,D错误。
      故选B。
      8. 由于城市化发展和农业用地减少,某片湿地遭到严重破坏,生物多样性降低。科学家采取了一些修复措施,如引入本土水生植物等。下列关于该情境的说法,正确的是( )
      A. 湿地被破坏后的恢复属于初生演替
      B. 湿地被破坏使生物多样性降低,但生态系统稳定性增强
      C. 引入大量外来水生植物能更快恢复湿地生态,提高修复成功率
      D. 引入的外来物种可能与本土水生物种竞争资源,这种关系属于种间竞争
      【答案】D
      【分析】初生演替是指一个从来没有被植物覆盖的地面,或者是原来存在过植被,但是被彻底消灭了的地方发生的演替。
      次生演替原来有的植被虽然已经不存在,但是原来有的土壤基本保留,甚至还保留有植物的种子和其他繁殖体的地方发生的演替。
      【详解】A、湿地原本有生物群落,被破坏后的恢复属于次生演替,A错误;
      B、湿地被破坏后生物多样性降低,自我调节能力下降,生态系统稳定性减弱,B错误;
      C、大量引入外来物种可能造成生物入侵,破坏生态平衡,引种需谨慎,C错误;
      D、引入的外来物种可能与本土水生物种竞争各种生存资源,这种种间关系属于种间竞争,D正确。
      故选D。
      9. 如今,一些农村地区推行“生态乡村”建设理念,通过建设人工湿地、沼气池等设施来处理生活污水和废弃物。下列叙述错误的是( )
      A. “生态乡村”建设中对生活污水的处理,遵循了循环原理
      B. 人工湿地中植物的选择需考虑耐污能力,遵循了协调原理
      C. 推广“生态乡村”建设理念主要为了增加乡村旅游收入,体现了整体原理
      D. 建设沼气池,利用微生物分解作用产生沼气,体现了生态工程的自生原理
      【答案】C
      【分析】生态工程依据的生态学原理:(1)自生:由生物组分而产生的自组织、自我优化、自我调节、自我更新和维持就是系统的自生。要求:有效的选择生物组分并合理布设;创造有益于生物组分的生长、发育、繁殖,以及它们形成互利共存关系的条件。(2)循环:指在生态工程中促进系统的物质迁移与转化,既保证各个环节的物质迁移顺畅,也保证主要物质或元素的转化率较高。即保证物质循环再生。(3)协调:即生物与环境、生物与生物的协调与适应等也是需要考虑的问题。要求:处理好协调问题,需要考虑环境容纳量。(4)整体:树立整体观,遵循整体原理。
      【详解】A、生活污水经处理后可实现物质循环利用,符合循环原理,A正确;
      B、选择耐污能力合适的植物,能使植物与污水环境相适应,遵循协调原理,B正确;
      C、“生态乡村”建设主要是为了解决生活污水和废弃物处理等生态问题,不是为了增加旅游收入,C错误;
      D、建立沼气池,沼气池的微生物利用自身的分解作用产生沼气,体现自生原理、D正确。
      故选C。
      10. 某同学制作果酒果醋的步骤如下:①将发酵瓶等清洗干净后用酒精消毒;②清洗葡萄并榨汁装入发酵瓶;③将温度控制在18~30℃发酵12d;④打开瓶盖,盖上一层纱布再发酵8d。下列说法错误的是( )
      A. ①可杀死物体内外所有的微生物,包括芽孢和孢子
      B. ②葡萄需先用清水冲洗后去枝梗,避免杂菌污染
      C. ③每隔一段时间拧松瓶盖一次,及时放气
      D. ④需要调高温度至30~35℃,该过程几乎不产生气体
      【答案】A
      【分析】果酒和果醋制作过程中的相关实验操作:
      (1)材料的选择与处理:选择新鲜的葡萄,榨汁前先将葡萄进行冲洗,除去枝梗。
      (2)灭菌:①榨汁机要清洗干净,并晾干。②发酵装置要清洗干净,并用70%的酒精消毒。
      (3)榨汁:将冲洗除枝梗的葡萄放入榨汁机榨取葡萄汁。
      (4)发酵:①将葡萄汁装入发酵瓶,要留要大约13的空间,并封闭充气口。②制葡萄酒的过程中,将温度严格控制在18°C~30°C,时间控制在10~12d左右,可通过出料口对发酵的情况进行。及时的监测。③制葡萄醋的过程中,将温度严格控制在30°C~35°C,时间控制在前7~8d左右,并注意适时通过充气口充气。
      【详解】A、①过程将发酵瓶等清洗干净后用酒精消毒,防止污染,但不能杀死物体内外所有的微生物,A错误;
      B、材料处理时选用新鲜葡萄先用清水冲洗1-2次,再除去枝梗和腐烂的籽粒,避免杂菌污染,B正确;
      C、将温度控制在18°C~30°C进行果酒发酵,并需适时拧松瓶盖放气,C正确;
      D、果醋发酵菌种是醋酸菌,为好氧型细菌,最适温度为30~35℃,④需要调高温度至30~35℃,该过程几乎不产生气体,D正确。
      故选A。
      11. 利用人的诱导多能干细胞(iPS细胞),诱导分化获取心肌细胞进行培养,在不同培养条件下培养一定时间后检测细胞活性,结果如下表。下列叙述错误的是( )
      A. 培养人诱导多能干细胞(iPS细胞)时,培养箱中的气体环境通常为95%O2+5%CO2
      B. 在培养心肌细胞过程中,需定期更换培养液,主要目的是增加营养物质、去除代谢废物、调节pH等
      C. 在诱导iPS细胞分化为心肌细胞的过程中,需添加特定的诱导因子改变细胞的基因表达
      D. 条件A下心肌细胞的活性高于条件B、C,可能的原因是条件A更接近心肌细胞的体内生长环境
      【答案】A
      【分析】动物细胞培养需要满足的条件有:①营养:细胞在体外培养时,培养基中应含有细胞所需的各种营养物质,由于人们对细胞所需的营养物质尚未全部研究清楚,因此在使用合成培养基时,通常需要加入血清等一些天然成分;②无菌、无毒的环境:需要对培养液和培养用具进行灭菌处理以及在无菌环境下进行操作,培养液还需要定期更换,以清除代谢物,防止细胞代谢物积累对细胞自身造成危害;③温度、pH和渗透压:哺乳动物细胞培养的温度多以36.50.5℃为宜,多数动物细胞生存的适宜pH为7.2~7.4;④气体环境:进行细胞培养时,培养箱中的气体环境通常是95%空气+5%CO2,CO2的主要作用是维持培养液的pH。
      【详解】A、培养动物细胞时,培养箱中的气体环境通常为95%空气+5%CO2,A错误;
      B、在培养心肌细胞过程中,细胞会消耗营养物质并产生代谢废物,同时培养液的pH等条件也会发生变化,定期更换培养液的主要目的是增加营养物质、去除代谢废物、调节pH等,以维持细胞正常的生长环境,B正确;
      C、在诱导iPS细胞分化为心肌细胞的过程中,添加的特定诱导因子可通过改变细胞的基因表达来诱导细胞分化,因为细胞分化的本质是基因的选择性表达,C正确;
      D、条件A中营养物质浓度较高,添加了适量的生长因子,pH和培养温度也比较适宜,更接近心肌细胞的体内生长环境,所以细胞活性较高,D正确。
      故选A。
      12. 基因工程在多种疾病的治疗领域有广泛应用,下列关于地中海贫血基因治疗与相关技术的说法,正确的是( )
      A. 治疗地中海贫血的基因编辑技术所使用的工具酶包括限制酶和DNA聚合酶
      B. 基因编辑治疗地中海贫血时,所使用的正常基因一定来源于人类基因组
      C. 基因编辑中,若改变了某个相关基因的启动子序列,可能会影响基因的表达水平
      D. 在检测基因编辑效果时,琼脂糖凝胶电泳中DNA分子的迁移速率只与其大小有关
      【答案】C
      【分析】基因工程又叫DNA重组技术,是指按照人们意愿,进行严格的设计,并通过体外DNA重组和转基因等技术,赋予生物以新的遗传特性,从而创造出更符合人们需要的新的生物类型和生物产品。
      【详解】A、基因编辑技术主要使用限制酶和DNA连接酶等工具酶。限制酶用于切割DNA,DNA连接酶用于连接DNA片段,A错误;
      B、基因编辑治疗地中海贫血时,所使用的正常基因不一定来源于人类基因组,也可以是通过人工合成等其他方式获得的具有相同功能的基因序列,B错误;
      C、启动子是RNA聚合酶识别和结合的位点,能调控基因转录的起始时间和表达程度。若基因编辑改变了启动子序列,很可能会影响基因的表达水平,C正确;
      D、在琼脂糖凝胶电泳中,DNA分子的迁移速率与DNA分子的大小、构象、琼脂糖凝胶浓度、电场强度等因素均有关,D错误。
      故选C。
      13. 主动运输有ATP直接或间接提供能量两种方式,其中钠-钾泵运输是ATP直接供能。间接供能是将能量储存在一种溶质的化学梯度中,协同转运蛋白将该溶质顺浓度运输的同时,完成另一物质的逆浓度运输,Na+/葡萄糖协同转运蛋白吸收葡萄糖,是ATP间接供能。下列相关叙述错误的是( )
      A. 钠-钾泵运输Na+的过程与ATP水解相偶联
      B. H2O和Na+通过协同转运蛋白共同进入人体红细胞
      C. Na+/葡萄糖协同转运方式有利于细胞吸收葡萄糖
      D. Na+/葡萄糖转运蛋白上有Na+和葡萄糖的结合位点
      【答案】B
      【分析】自由扩散的方向是从高浓度向低浓度,不需载体和能量,常见的有CO2、O2、甘油、苯、酒精等;协助扩散的方向是从高浓度向低浓度,需要载体,不需要能量,如红细胞吸收葡萄糖;主动运输的方向是从低浓度向高浓度,需要载体和能量,常见的如小肠绒毛上皮细胞吸收氨基酸、葡萄糖,K+等。
      【详解】A、钠-钾泵运输是ATP直接供能,运输Na+的过程与ATP水解相偶联,A正确;
      B、水分子跨膜运输是自由扩散,通过水通道运输的方式为协助扩散,Na+进入人体红细胞也是协助扩散,而通过协同转运蛋白运输的方式属于主动运输,B错误;
      C、Na+/葡萄糖协同转运蛋白有利于细胞吸收葡萄糖,C正确;
      D、Na+/葡萄糖协同转运蛋白吸收葡萄糖,是ATP间接供能,有Na+和葡萄糖的结合位点,D正确。
      故选B。
      14. 在噬菌体侵染细菌的实验中,若用一个被放射性同位素3H标记的T2噬菌体侵染被放射性同位素35S标记的大肠杆菌,并最终释放出100个子代噬菌体。下列有关叙述错误的是( )
      A. 100个子代噬菌体的遗传信息基本相同
      B. 噬菌体在自身RNA聚合酶作用下转录出RNA
      C. 子代噬菌体的蛋白质外壳均含放射性同位素35S
      D. 子代噬菌体中核酸含放射性同位素3H的个体占2%
      【答案】B
      【分析】(1)DNA复制是指DNA双链在细胞分裂以前的分裂间期S期进行的复制过程,复制的结果是一条双链变成两条一样的双链,每条双链都与原来的双链一样。这个过程通过边解旋边复制和半保留复制机制得以顺利完成;
      (2)噬菌体具有病毒的生物学特征,即个体微小,结构简单,只含有一种核酸DNA,只能在活的细胞内以复制方式进行繁殖。
      【详解】A、DNA复制是一个边解旋边复制的过程,DNA独特的双螺旋结构为复制提供了精确的模板,通过碱基互补配对,保证了复制能够准确地进行,故100个子代噬菌体的遗传信息基本相同,A正确;
      B、噬菌体以自身DNA作模板,在细菌RNA聚合酶的作用下转录出RNA,B错误;
      CD、噬菌体利用大肠杆菌细胞中的氨基酸、脱氧核苷酸合成子代噬菌体需要的蛋白质和子代DNA。大肠杆菌的氨基酸中含有放射性同位素35S,故子代噬菌体的蛋白质外壳均含放射性同位素35S;亲代噬菌体的DNA中含放射性同位素3H,DNA以半保留方式复制,故子代噬菌体中含放射性同位素3H的DNA数占2%,C、D正确。
      故选B。
      15. 小鼠胃内分泌细胞分泌的 Ghrelin 可与下丘脑的 GHSR-la受体结合,形成 Ghrelin—下丘脑 GHSR 信号通路,促进生长激素分泌,进而通过调节摄食行为和糖脂代谢引起血糖升高。当小鼠血糖升高时,Ghrelin合成减少,会限制血糖进一步上升。下列叙述正确的是( )
      A. GHSR-1a受体所在的细胞为 Ghrelin—下丘脑 GHSR 信号通路的感受器的一部分
      B. 进食后,通过Ghrelin-下丘脑 GHSR 信号通路的调节,血清中 Ghrelin 含量开始增加
      C. 在食物刺激下,兴奋传导至下丘脑经垂体促进胰岛素的产生,限制血糖进一步上升
      D. 通过Ghrelin—下丘脑 GHSR 信号通路的调节,使生长激素和血糖含量维持相对稳定
      【答案】D
      【分析】甲状腺、性腺和肾上腺都直接受垂体的控制,而胰岛直接受下丘脑的控制。
      【详解】A、Ghrelin属于内分泌细胞分泌激素,GHSR-1α所在的细胞有Ghrelin的受体,则GHSR-1α受体所在的细胞为Ghrelin的靶细胞,A错误;
      B、进食后,通过Ghrelin-下丘脑 GHSR 信号通路的调节,血清中 Ghrelin 含量开始下降,会限制血糖的上升,B错误;
      C、胰岛是直接受下丘脑控制的,不用经过垂体,C错误;
      D、血糖浓度低时,机体通过增大Ghrelin含量,形成Ghrelin-下丘脑GHSR信号通路,促进生长激素分泌,进而通过调节摄食行为和糖脂代谢引起血糖升高;血糖浓度高时,机体通过降低Ghrelin含量,降低饥饿感、减少摄食量,从而限制血糖进一步升高,使生长激素和血糖含量维持相对稳定,D正确。
      故选D。
      16. 一定条件下,藻类等多种微型生物容易在近海水域短期内急剧增殖而引发赤潮。研究人员探究了390uL·L-1(p1,当前空气中的浓度)和1000uL·L-1(p2)两个CO2浓度下,盐生杜氏藻(甲)和米氏凯伦藻(乙)在单独培养及混合培养下的细胞密度变化,实验中确保养分充足,结果如下图所示。下列相关叙述正确的是( )

      A. 可以采用抽样检测的方法估算培养液中两种藻类的细胞密度
      B. 单独培养时,两种藻类在不同CO2浓度条件下都呈现S形增长
      C. 混合培养时,两种藻类存在种间竞争,且甲在竞争中占优势
      D. 推行绿色低碳生活更有利于减缓乙种群的数量增长
      【答案】ABD
      【分析】分析题图:单独培养时随着培养时间延长,盐生杜氏藻的细胞密度都增多,加了乙滤液(米氏凯伦藻)的实验组的细胞密度低于同等条件下的在盐生杜氏藻的细胞密度;混合培养时,随着培养时间延长,米氏凯伦藻的细胞密度都增多,且加了甲滤液(盐生杜氏藻)的实验组细胞密度与同等条件下的在米氏凯伦藻的细胞密度接近。
      【详解】A、抽样检测可以用于估算培养液中藻类的细胞密度,这是一种常用且有效的方法,A正确;
      B、由图可知,单独培养时,两种藻类在不同CO2浓度条件下的增长曲线都呈现S形增长,B正确;
      C、混合培养时,两种藻类存在种间竞争,从图中可以看出,随着培养时间延长,乙的细胞密度相对较大,乙在竞争中占优势,C错误;
      D、推行绿色低碳生活使得大气中二氧化碳的浓度下降,而在低浓度的二氧化碳下,甲的生长受影响不大,乙的生长受影响较大,细胞密度更低,因此推行绿色低碳生活更有利于减缓乙种群的增长,D正确。
      故选ABD。
      二、非选择题:本题共5小题,共52分。
      17. 在未来的太空探索中,建立太空农场是保障长期太空任务中食物供应的关键。科学家选用了一种经过基因改良的、能适应一定强度宇宙辐射和微重力环境的生菜品种,在模拟太空环境的实验舱中开展了一系列模拟实验。部分结果如下图。
      注:应激蛋白:生菜细胞内存在的一种特殊蛋白质,其含量随宇宙辐射强度变化而变化;Rubisc酶:是催化光合作用暗反应中CO2固定的关键酶;色素吸光率是指光合色素对光能的吸收利用效率。
      回答下列问题:
      (1)色素吸光率的变化主要影响光合作用的_______反应,该过程产生的_______参与暗反应中C3的还原。
      (2)仅据图中因素推测,当宇宙辐射强度由20Gy升高到30Gy时,实际光合速率会_______(填“加快”或“减慢”),短时间内叶绿体中ATP的含量会_______(填“上升”或“下降”),ATP含量变化的原因是_______。
      (3)据图推测,应激蛋白可能参与保护生菜细胞内的_______(填“光合色素”“Rubisc酶”或“两者都有”)免受宇宙辐射损伤。
      (4)呼吸作用是影响生菜正常生长的重要生理过程。研究发现,在低氧环境下(O2浓度为5%),生菜的呼吸速率下降,此时主要影响了有氧呼吸的第_______阶段。
      (5)在该实验中,若要以O2为检测物测定生菜在不同宇宙辐射强度时的实际光合速率,需要测量的指标有_______。
      (6)太空农业实践中,为保证生菜的正常生长,可采取的措施有_______(答出2点)。
      【答案】(1)①. 光 ②. NADPH和ATP
      (2)①. 减慢 ②. 上升 ③. 色素吸光率保持稳定,光反应速率稳定,产生ATP的速率基本不变;Rubisc酶活性下降,暗反应速率减慢,消耗ATP的速率减慢,ATP含量上升
      (3)光合色素 (4)三
      (5)光照条件下单位时间内O2的释放量、黑暗条件下单位时间内O2的吸收量
      (6)降低宇宙辐射强度、提供适宜的O2浓度、优化生菜品种(基因改良)等
      【分析】光合作用过程包括光反应阶段和暗反应阶段,光反应的场所是叶绿体类囊体膜,暗反应的场所是叶绿体基质。光反应阶段的物质变化:①水在光下分解,产生NADPH和氧气,②合成ATP;暗反应阶段的物质变化:①二氧化碳的固定:二氧化碳和C5结合形成C3,②C3的还原:在光反应阶段产生的NADPH和ATP的参与下,C3还原形成糖类等有机物和再生成C5。
      【解析】(1)色素吸光率的变化主要影响光合作用的光反应,因为光合色素分布在类囊体薄膜上,主要吸收光能用于光反应。光反应过程产生的NADPH和ATP参与暗反应中C3​的还原。
      (2)据图可知,当宇宙辐射强度由20Gy升高到30Gy时,色素吸光率保持稳定,光反应速率保持稳定,Rubisc酶活性下降,暗反应速率减慢,导致实际光合速率减慢。色素吸光率保持稳定,光反应速率稳定,产生ATP的速率基本不变;Rubisc酶活性下降,暗反应速率减慢,消耗ATP的速率减慢,ATP含量上升。
      (3)从图中可以看到,随着宇宙辐射强度增加,应激蛋白含量增加,色素吸光率在一定程度上保持相对稳定,推测应激蛋白可能参与保护生菜细胞内的色素吸光率免受宇宙辐射损伤。
      (4)有氧呼吸的第三阶段需要氧气参与,在低氧环境下(O2​浓度为5%),生菜的呼吸速率下降,此时主要影响了有氧呼吸的第三阶段。
      (5)实际光合速率 = 净光合速率 + 呼吸速率,以O2​为检测物,要测定生菜在不同宇宙辐射强度时的实际光合速率,需要测量的指标有光照条件下单位时间内O2​的释放量(净光合速率)和黑暗条件下单位时间内O2​的吸收量(呼吸速率)。
      (6)太空农业实践中,为保证生菜的正常生长,可采取的措施有:控制宇宙辐射强度在较低水平、人工补充光照以弥补光反应的不足、提供适宜的O2浓度、优化生菜品种(基因改良)、调节舱内氧气和二氧化碳的比例等 。
      18. 肠道菌群与人体健康密切相关,尤其是和神经系统之间存在复杂的相互作用。研究表明,某些肠道菌群可以激活迷走神经,从而调节大脑中的神经递质水平,影响情绪和认知功能。回答下列问题:
      (1)神经递质在神经元之间传递信息,通过______的方式从突触前膜释放,作用于突触后膜上的______,从而使下一个神经元产生兴奋或抑制。常见的神经递质有______(举一例)。
      (2)从神经调节的角度分析,当肠道菌群失衡时,可能会导致大脑神经递质水平异常,进而影响情绪。这是因为神经递质的异常会影响______的正常传递,导致大脑中与情绪相关的______(填“神经中枢”或“感受器”)接收到的信息异常。
      (3)若要研究某一种肠道菌群对神经递质水平的具体影响,可采用______(填“对比实验”或“模拟实验”)。在实验中,实验的自变量是______,需要控制的无关变量有______(举两例)。
      (4)当肠道菌群失调时,可能会引起肠道局部免疫反应,辅助性T细胞分泌的______(填一种免疫活性物质)会影响神经内分泌系统,进而影响神经递质的合成与释放。
      (5)为了探究肠道菌群对认知功能的影响,科学家取2只生长状况相同的健康雄性小鼠分为A、B两组用于实验,A组小鼠口服抗生素破坏肠道菌群,B组小鼠正常饲养。一段时间后,对两组小鼠进行认知能力测试。若______,则说明正常的肠道菌群对认知功能有积极作用。从实验设计的角度看,该实验还存在的不足之处是______。
      【答案】(1)①. 胞吐 ②. 受体 ③. 乙酰胆碱(或多巴胺、去甲肾上腺素等)
      (2)①. 神经冲动 ②. 神经中枢
      (3)①. 对比实验 ②. 肠道菌群的有无 ③. 实验动物的种类、健康状况、饲养环境,实验中的饮食情况
      (4)细胞因子 (5)①. A组小鼠认知能力测试成绩明显低于B组小鼠 ②. 实验样本数量较少,可能会因为偶然因素导致实验结果不准确
      【分析】(1)一个神经元的突触前膜通常与下一个神经元的细胞体、树突相接触,共同形成突触。突触由突触前膜、突触间隙、突触后膜构成。
      (2)兴奋由前一个神经元传递给下一个神经元时,突触前膜释放神经递质,神经递质与突触后膜的特异性受体结合,引发突触后膜的膜电位变化。
      (3)由于神经递质只能由突触前膜释放,所用于突触后膜,因此兴奋在神经元之间的传递是单方向的。
      【解析】(1)神经递质在神经元之间传递信息,是通过胞吐的方式从突触前膜释放,这样可以快速大量地释放神经递质,有利于神经冲动的快速传递。神经递质释放到突触间隙后,会作用于突触后膜上的特异性受体,神经递质与受体特异性结合后,才能引发突触后膜电位变化,从而使下一个神经元产生兴奋或抑制。常见的神经递质有乙酰胆碱、多巴胺、去甲肾上腺素等。
      (2)从神经调节角度,大脑中控制情绪的部位属于神经中枢,当肠道菌群失衡导致大脑神经递质异常时,会影响神经冲动的正常传递,导致大脑中与情绪相关的神经中枢接收到的信息异常。
      (3)若要研究某一种肠道菌群对神经递质水平的具体影响,可采用对比实验。对比实验是设置两个或两个以上的实验组,通过对结果的比较分析,来探究某种因素与实验对象的关系,这里通过设置有无该种肠道菌群的实验组来研究其对神经递质水平的影响,实验的自变量是该种肠道菌群的有无,无关变量是除自变量外,可能影响实验结果的其他变量,应保持相同且适宜。该实验中需要控制的无关变量有实验动物的种类、健康状况、饲养环境,实验中的饮食情况。
      (4)辅助性 T 细胞分泌的细胞因子是一种免疫活性物质,在免疫调节过程中有重要作用,可促进 B 细胞等的增殖分化等,同时也会对神经内分泌系统产生影响。当肠道菌群失调时,可能会引起肠道局部免疫反应,辅助性T细胞分泌的细胞因子会影响神经内分泌系统。
      (5)A 组小鼠口服抗生素破坏肠道菌群,B 组小鼠正常饲养,若A组小鼠认知能力测试成绩明显低于B组小鼠,则说明正常的肠道菌群对认知功能有积极作用,从实验设计角度看,该实验只取 2 只小鼠,样本数量过少,会导致实验结果的偶然性较大,误差较大,不能准确说明问题。
      19. 丹东鸭绿江口湿地国家级自然保护区地处丹东市东港市境内,沿境内海岸线由东向西呈带状分布,以湿地生态系统和珍稀野生动植物为主要保护对象,主要包括芦苇沼泽、潮滩盐沼、碱蓬盐沼、河口湾和浅海海域五种类型的生态系统。各种生物在这里生活,形成了一张复杂的生物网,被国内外专家学者誉为目前世界上发现迁徙鸟类种群数量最多的停歇地之一。回答下列问题:
      (1)为了探究土壤表面凋落物对土壤含水量和含氮量的影响,研究人员应采用______法对样地进行研究。在2020~2023年间,每年定期清除______(填“实验组”或“对照组”)地块里的凋落物,另一组不做处理。检测了土壤的含水量和含氮量,结果如图1所示。结果表明:______。

      (2)保护区内发现一种昆虫,目前尚未发现其能直接用于医药、农业等实际用途,但是在生物技术日益发展的背景下,它可能会为培育抗病虫害农作物品种提供价值,这体现了生物多样性的______价值。人类活动对野生物种生存环境的破坏,主要表现为______。
      (3)某段时间内调查能量流经芦苇等生产者的过程,如图2所示,其中B表示______。
      (4)在保护区植物资源调查的科研考察活动中,发现豚草数量很多,分布广泛,在少数地区已经形成优势种,其防治已经刻不容缓。下列措施中能抑制豚草繁殖的是______。
      A. 机械耕翻,拣除残根残茎,集中销毁B. 禁止空地,尽量种植适宜的植物
      C. 采用化学防治,如草甘膦等除草剂D. 种子成熟前割除枝干
      (5)为了守护保护区,要种植适宜在此地生存的树种,且数量不能超过环境承载力的限度,这体现了生态工程建设的______原理。
      【答案】(1)①. 样方 ②. 实验组 ③. 清除凋落物会造成土壤含水量和土壤含氮量下降
      (2)①. 潜在 ②. 使得某些物种的栖息地丧失和碎片化
      (3)用于生产者生长、发育和繁殖的能量 (4)ABCD
      (5)协调
      【分析】生物多样性是指地球上所有生物(动物、植物、微生物)及其遗传变异和生态系统的复杂性总称,它具有多方面的价值,包括直接价值、间接价值、潜在价值等。
      (1)直接价值:是指生物多样性对人类的社会生活有直接影响和作用的价值。例如,药用价值、观赏价值、食用价值和生产使用价值等;
      (2)间接价值:间接价值一般表现为涵养水源、净化水质、巩固堤岸、防止土壤侵蚀、降低洪峰、改善地方气候、吸收污染物,并作为二氧化碳汇集在调节全球气候变化中的作用,等等。生物多样性的间接价值主要与生态系统的功能有关,如固定太阳能、调节水文、防止水土流失、调节气候、吸收和分解污染物、贮存营养元素并促进养分循环和维持进化过程等。这些生态服务功能对于维持地球生态平衡,促进人和自然和谐相处具有重要意义;
      (3)潜在价值:潜在价值是指还没发现的对人类或生态系统有何种作用的价值;
      2、生态工程的原理:包括自生、协调、循环和整体。
      (1)自生:生态系统在一定条件下,具有自我修复和自我更新的能力。生态工程应该尽可能地发挥这种自生能力,让自然界的规律得以自然发展;
      (2)循环:生态系统内物质和能量的循环是支撑生态系统稳定运转的重要基础。在生态工程中,应该营造良好的生态循环机制,降低浪费和污染,实现资源的最大化利用和回收再利用;
      (3)协调:生态工程需要考虑到经济、社会和环境等多方面因素的协调,确保生态系统的健康和可持续发展。在设计和实施生态工程项目时,需要考虑到不同利益主体的利益平衡和合理分配;
      (4)整体:生态系统是一个复杂的整体,其中各个部分之间相互依存、相互作用。
      【解析】(1)对于探究土壤表面凋落物对土壤含水量和含氮量的影响,研究人员应采用样方法对样地进行研究。样方法常用于调查植物以及活动能力弱、活动范围小的动物等,在研究土壤相关性质时也常用。在实验中,清除凋落物的是实验组,不做处理的是对照组。实验组是接受实验变量处理的对象组,对照组是不接受实验变量处理的对象组,用于对比得出实验结果。观察可知,实验组(清除凋落物)土壤含水量和含氮量低于对照组(未清除凋落物),结果表明清除凋落物会造成土壤含水量和土壤含氮量下降;
      (2)这种昆虫目前虽无直接实际用途,但在未来可能为培育抗病虫害农作物品种提供价值,这体现了生物多样性的潜在价值。潜在价值是指目前人类尚不清楚的价值。人类活动对野生物种生存环境的破坏,主要表现为使得某些物种的栖息地丧失和碎片化,如过度开垦、过度砍伐、围湖造田等;
      (3)在能量流经生产者的过程中,A表示呼吸作用散失的能量,B表示用于生长、发育和繁殖的能量。生产者固定的能量一部分通过呼吸作用以热能形式散失,另一部分用于自身的生长、发育和繁殖;
      (4)A、机械拼翻,拣除残根残茎,集中销毁,可以减少豚草的繁殖体,抑制其繁殖,A正确;
      B、禁止空地,尽量种植适宜的植物,会与豚草竞争资源,从而抑制豚草的生长和繁殖,B正确;
      C、采用化学防治,如草甘膦等除草剂,能直接杀死豚草,抑制其繁殖,C正确;
      D、种子成熟前割除枝干,可阻止豚草种子形成,减少其繁殖,D正确。
      故选ABCD。
      (5)种植适宜在此地生存的树种,且数量不能超过环境承载力的限度,这体现了生态工程建设的协调原理。
      20. 麦芒可以帮助大麦传播种子,有人用纯系长芒大麦(亲本)进行诱变,获得短芒(突变体甲)和带帽芒(突变体乙)两个突变材料。为分析突变材料的遗传特点,研究人员进行了杂交实验,设定D/d控制麦芒长度性状、H/h控制麦芒带帽性状,结果如表所示。回答下列问题。
      (1)与长芒相比,短芒为__________性状,判断依据是__________;突变体乙的基因型是__________。
      (2)为进一步判断D/d和H/h基因的位置关系,小李和小王从亲本、突变体甲和突变体乙中选择实验材料设计杂交实验(不考虑同源染色体的交换)。
      ①小李认为D/d和H/h基因位于同一对同源染色体上,请帮他设计一种杂交实验方案__________,若F2表型及比例为__________,则小李的假设成立。
      ②小王设计的杂交实验结果证明了D/d和H/h基因位于非同源染色体上,且F2中出现了带帽芒:长芒:短芒=9:3:4,那么短芒性状所占比例大于1/16的原因是__________;若让F2中的带帽芒植株继续自交,F3中的带帽芒植株所占比例为__________。
      【答案】(1)①. 隐性 ②. 纯系亲本长芒与短芒甲杂交F1全为长芒,F1自交,F2长芒:短芒=3:1 ③. DDHh
      (2)①. 将突变体甲和突变体乙杂交得F1,取F1戴帽芒自交得F2,统计F2表型及比例 ②. 戴帽芒:短芒=3:1 ③. ddHH,ddHh,ddhh均表现为短芒性状 ④. 25/36
      【分析】探究两对基因是位于一对同源染色体上还是两对同源染色体上的实验设计:(1)若两对基因位于两对同源染色体上,则遵循自由组合定律,F1自交后代性状分离比为9∶3∶3∶1,测交后代性状分离比为1∶1∶1∶1。(2)若两对等位基因位于一对同源染色体上,不考虑交叉互换,则产生两种类型的配子,在此基础上进行自交或测交会出现两种表现型;考虑交叉互换,则产生四种类型的配子,在此基础上进行自交或测交会出现四种表现型,但自交后代性状分离比不表现为9∶3∶3∶1,而是表现为两多、两少的比例。
      【解析】(1)实验一中亲本(长芒)与甲(短芒)进行杂交,F1全为长芒,F1自交,F2长芒:短芒=3:1,则说明与长芒相比,短芒为隐性性状。实验二中亲本(长芒)与乙(带帽芒)进行杂交,F1带帽芒植株自交,F2带帽芒:长芒=3:1,则说明带帽芒为显性,即亲本基因型为DDhh,突变体乙基因型为DDHh。
      (2)①要想探究两对基因是位于一对同源染色体上还是两对同源染色体上,可以将突变体甲(ddhh)和突变体乙(DDHh)杂交得F1,取F1戴帽芒(DdHh)进行自交得F2,统计F2表型及比例。若D/d和H/h基因位于同一对同源染色体上,则F1戴帽芒(DdHh)产生配子DH:dh=1:1,则自交后F2表型及比例为戴帽芒:短芒=3:1。
      ②若D/d和H/h基因位于非同源染色体上,且F2中出现了带帽芒:长芒:短芒=9:3:4,则带帽芒的基因型为D-H-,长芒的基因型为,DDhh,短芒性状的基因型为ddHH,ddHh,ddhh,所以短芒性状所占比例大于1/16。若让F2中的带帽芒植株(1/9DDHH、2/9DDHh、2/9DdHH、4/9DdHh)继续自交,F3中带帽芒植株(D-H-)所占比例为4/36+6/36+6/36+9/36=25/36。
      21. CaMV35S启动子是花椰菜花叶病毒双链DNA病毒基因组中启动35SRNA基因转录的启动子,能在双子叶植物和许多单子叶植物中高效启动基因表达。基因中的调控元件主要有2种,其中增强子可以增强启动子的活性,沉默子能抑制启动子的活性。下图为利用CaMV35S启动子培育转基因抗虫棉的基本操作流程,回答下列问题:
      (1)图中①过程中应使用_______酶将毒素原蛋白基因从苏云氏芽孢杆菌的DNA中切割下来。③过程中,454~615aa对应的基因片段与1~453aa对应的基因片段连接需使用_______酶。
      (2)CaMV35S启动子是_______识别和结合的部位,从而驱动基因转录出mRNA。若某研究团队计划培育能够产含有毒素原蛋白牛奶的母牛,应该使用_______的基因的启动子。构建基因表达载体时,除了目的基因外,还必须有启动子、终止子以及_______等。
      (3)若调控元件M能够促进转录起始复合物在启动子处的组装,则最可能是_______。
      (4)在进行⑦过程之前,可以利用_______等技术筛选含有目的基因的棉花细胞。
      (5)棉花愈伤组织的特点是_______,经过再分化形成根和芽的过程中,受到多种激素的影响,当生长素与细胞分裂素的比值_______(填“高”或“低”)时,有利于芽的分化。⑦过程体现了植物细胞的_______。
      (6)与传统的杂交育种相比,基因工程和细胞工程培育新品种的突出优点是_______。
      【答案】(1)①. 限制 ②. DNA连接
      (2)①. RNA聚合酶 ②. 乳腺中特异表达 ③. 标记基因和复制起点
      (3)增强子 (4)PCR
      (5)①. 不定形的薄壁组织团块 ②. 低 ③. 全能性
      (6)能克服远缘杂交不亲和的障碍,定向改造生物的遗传性状
      【分析】基因工程技术的基本步骤:目的基因的获取、基因表达载体的构建、将目的基因导入受体细胞、目的基因的检测与鉴定。
      【解析】(1)限制酶的作用是识别双链DNA分子的特定核苷酸序列,并切割DNA双链,使每一条链中特定部位的磷酸二酯键断开。图中①过程中应使用限制酶将毒素原蛋白基因从苏云氏芽孢杆菌的DNA中切割下来。DNA连接酶可催化两个DNA片段之间形成磷酸二酯键,将两段相邻的DNA链连成完整的链,故③过程中,454~615aa对应的基因片段与1~453aa对应的基因片段连接需使用DNA连接酶。
      (2)CaMV35S启动子是RNA聚合酶识别和结合的部位;若某研究团队计划培育能够产含有毒素原蛋白牛奶的母牛,应该使用乳腺中特异表达的基因的启动子。构建基因表达载体时,除了目的基因外,还必须有启动子、终止子以及标记基因和复制起点等。
      (3)分析题意可知,增强子可以增强启动子的活性,故若调控元件M能够促进转录起始复合物在启动子处的组装,则最可能是增强子。
      (4)可以利用PCR等技术筛选含有目的基因的棉花细胞。
      (5)愈伤组织是不定形的薄壁组织团块;愈伤组织经过再分化形成根和芽的过程中,受到多种激素的影响,当生长素与细胞分裂素的比值低时,有利于芽的分化,当生长素与细胞分裂素的比值高时,有利于根的分化。⑦植物组织培养过程体现了植物细胞的全能性。
      (6)与传统的杂交育种相比,基因工程和细胞工程培育新品种的突出优点是能克服远缘杂交不亲和的障碍,定向改造生物的遗传性状。序号
      实验课题
      实验材料或方法
      实验结果/现象/观测指标

      观察细胞质的流动
      菠菜叶的下表皮细胞
      叶绿体的运动

      观察植物细胞的吸水和失水
      紫色洋葱鳞片叶外表皮细胞
      中央液泡大小、原生质层的位置、细胞大小

      研究光合作用中氧气的来源
      同位素标记法
      释放的氧气是否有放射性

      探究温度对酶活性的影响
      淀粉与淀粉酶,使用斐林试剂检测
      是否产生砖红色沉淀
      组别
      脱落酸浓度/(μg/g)
      脯氨酸浓度/(mml/g)
      正常环境组
      12.65
      25.30
      高温热浪组
      20.15
      42.50
      培养条件
      营养物质浓度
      (mg/L)
      添加特殊物质
      pH
      培养温度(℃)
      细胞活性(%)
      条件A
      500(葡萄糖、氨基酸、维生素等常规营养物质)
      适量生长因子
      72~7.4
      37
      85
      条件B
      300(葡萄糖、氨基酸、维生素等常规营养物质)

      70~7.3
      35
      60
      条件C
      400(葡萄糖、氨基酸、维生素等常规营养物质)
      少量抑制因子
      7.3~7.5
      36
      70
      实验组
      杂交组合
      F1表型及比例
      F2表型及比例
      实验一
      亲本×甲
      全为长芒
      长芒:短芒=3:1
      实验二
      亲本×乙
      带帽芒:长芒=1:1
      F1长芒植株自交,F2全为长芒
      F1带帽芒植株自交,F2带帽芒:长芒=3:1

      相关试卷 更多

      资料下载及使用帮助
      版权申诉
      • 1.电子资料成功下载后不支持退换,如发现资料有内容错误问题请联系客服,如若属实,我们会补偿您的损失
      • 2.压缩包下载后请先用软件解压,再使用对应软件打开;软件版本较低时请及时更新
      • 3.资料下载成功后可在60天以内免费重复下载
      版权申诉
      若您为此资料的原创作者,认为该资料内容侵犯了您的知识产权,请扫码添加我们的相关工作人员,我们尽可能的保护您的合法权益。
      入驻教习网,可获得资源免费推广曝光,还可获得多重现金奖励,申请 精品资源制作, 工作室入驻。
      版权申诉二维码
      欢迎来到教习网
      • 900万优选资源,让备课更轻松
      • 600万优选试题,支持自由组卷
      • 高质量可编辑,日均更新2000+
      • 百万教师选择,专业更值得信赖
      微信扫码注册
      手机号注册
      手机号码

      手机号格式错误

      手机验证码 获取验证码 获取验证码

      手机验证码已经成功发送,5分钟内有效

      设置密码

      6-20个字符,数字、字母或符号

      注册即视为同意教习网「注册协议」「隐私条款」
      QQ注册
      手机号注册
      微信注册

      注册成功

      返回
      顶部
      学业水平 高考一轮 高考二轮 高考真题 精选专题 初中月考 教师福利
      添加客服微信 获取1对1服务
      微信扫描添加客服
      Baidu
      map