湖北省武汉市六校联考2024-2025学年高二下学期4月期中物理试题(Word版附解析)
展开
这是一份湖北省武汉市六校联考2024-2025学年高二下学期4月期中物理试题(Word版附解析),文件包含湖北省武汉市六校联考2024-2025学年高二下学期4月期中物理试题原卷版docx、湖北省武汉市六校联考2024-2025学年高二下学期4月期中物理试题Word版含解析docx等2份试卷配套教学资源,其中试卷共24页, 欢迎下载使用。
本试卷共 6 页,15 题。满分 100 分。考试用时 75 分钟。考试时间:2025 年 4 月 15 日上午 8:
30—9:45
注意事项:
1、答题前,先将自己的姓名、准考证号填写在试卷和答题卡上,并将准考证号条形码贴在答
题卡上的指定位置。
2、选择题的作答:每小题选出答案后,用 2B 铅笔把答题卡上对应题目的答案标号涂黑。写
在试卷、草稿纸和答题卡上的非答题区域均无效。
3、非选择题的作答:用黑色签字笔直接答在答题卡上对应的答题区域内。写在试卷、草稿纸
和答题卡上的非答题区域均无效。
4、考试结束后,请将本试卷和答题卡一并上交。
一、选择题:本题共 10 小题,每小题 4 分,共 40 分。在每小题给出的四个选项中,第 1~7
题只有一项符合题目要求,第 8~10 题有多项符合题目要求。每小题全部选对的得 4 分,选对
但不全的得 2 分,有选错的得 0 分。
1. 关于电磁学知识,下列说法正确的是( )
A. 电磁波只能在介质中传播
B. 交流电压表测量的是电压的平均值
C. 理想变压器原副线圈的功率之比等于匝数之比
D. 感应电流方向遵循楞次定律是能量守恒定律的必然结果
【答案】D
【解析】
【详解】A.电磁波既可以在介质中传播,也可以在真空中传播,A 错误;
B.交流电压表测量的是电压的有效值,B 错误;
C.理想变压器原副线圈的功率相等,即二者之比为 ,C 错误;
D.感应电流方向遵循楞次定律是能量守恒定律的必然结果,D 正确。
故选 D。
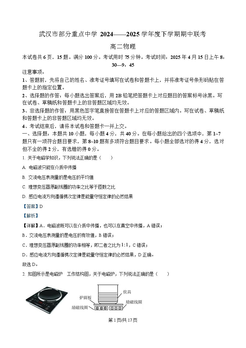
2. 如图所示是电磁炉 工作结构图,关于电磁炉,下列说法正确的是( )
第 1页/共 17页
A. 电磁炉是利用涡流来进行加热
B. 利用玻璃炊具也可以在电磁炉上正常加热
C. 将炊具下部的铁换成硅钢,可以提高加热效率
D. 电磁炉将励磁线圈中恒定电流的电能转化为磁场能,进一步转化为热能
【答案】A
【解析】
【详解】A.电磁炉工作时,通过金属的磁通量发生变化产生涡流进行加热的,故 A 正确;
B.玻璃是绝缘体,无法形成涡流,所以利用玻璃材料制成的炊具无法在电磁炉上正常加热,故 B 错误;
C.硅钢是高电阻、低涡流损耗的材料。若将炊具换成硅钢,会降低涡流效应,反而减弱加热效率,故 C 错
误;
D.电磁炉的励磁线圈中通入的是高频交变电流,通过变化的磁场产生涡流来加热,故 D 错误。
故选 A。
3. 某同学用图(a)所示的电路研究自感现象,其中 L 是自感系数很大的线圈,灯泡 的电阻 ,
电源电动势 (内阻不计)。闭合开关 S 使电路处于稳定状态;在 时断开开关 S, 中的电
流随时间变化的关系如图(b)所示。下列说法正确的是( )
A. 开关闭合时,两灯泡均立即变亮
B. 开关闭合时,两灯泡均逐渐变亮
C. 开关断开时,两灯泡均先闪亮一下,然后逐渐熄灭
D. 开关断开时, 逐渐熄灭, 先闪亮一下,然后逐渐熄灭
【答案】D
【解析】
第 2页/共 17页
【详解】AB.开关闭合时, 灯泡立即变亮,由于线圈作用, 缓慢变亮,故 AB 错误;
CD.开关闭合稳定后,经过 灯泡的电流为 A
开关断开时,结合题图可知,线圈和 的电流从 1.5A 逐渐变小,由于 L1 和线圈组成新的闭合回路,则开
关断开时, 逐渐熄灭, 先闪亮一下,然后逐渐熄灭,故 C 错误,D 正确;
故选 D。
4. 关于分子动理论,下列说法正确的是( )
A. 温度越高的气体压强越大
B. 布朗运动是液体分子的无规则运动
C. 温度升高,并不是每个分子的动能都增大
D. 两分子势能最小处,分子之间作用力不为零
【答案】C
【解析】
【详解】A.气体压强由气体分子的数密度和分子的平均动能决定,温度高只能说明分子平均动能大,若气
体分子数密度很小,压强不一定大,故 A 错误。
B.布朗运动是悬浮在液体中的固体小颗粒的无规则运动,它反映了液体分子的无规则运动,而不是液体分
子的无规则运动本身,故 B 错误。
C.温度是分子平均动能的标志,温度升高,分子的平均动能增大,但并不是每个分子的动能都增大,有些
分子的动能可能减小,故 C 正确。
D.当分子间距离为平衡距离 时,分子势能最小,此时分子间作用力为零,故 D 错误。
故选 C。
5. 一辆电动汽车在武汉平直公路上以速度 v 自东向西匀速行驶,如图为汽车及从外侧看的左前轮转动示意
图。已知当地地磁场竖直分量大小为 、水平分量大小为 ,金属车头两点 A、B 垂直车身间距为 L。下
列说法正确的是( )
第 3页/共 17页
A. A 点电势比 B 点电势高
B. D 点电势比 C 点电势高
C. A、B 之间电势差
D. 如果汽车改为由西向东行驶,则 A 点电势比 B 点电势高
【答案】B
【解析】
【详解】AC.武汉在北半球,所以地磁场竖直分量向下,根据右手定则,拇指指西,磁感线穿入手心,此
时四指指向 B 点,所以 B 点相当于电源正极,即 B 点电势比 A 点电势高,A、B 之间电势差
故 AC 错误;
B.地磁场的水平分量向北,根据右手定则,拇指指向与 C、D 连线上点的线速度方向相同,磁感线穿入手
心,此时四指指向 D 点,所以 D 点相当于电源正极,即 D 点电势比 C 点电势高,故 B 正确;
D.如果汽车改为由西向东行驶,根据右手定则,拇指指向东,磁感线穿入手心,此时四指指向 B 点,所以
B 点相当于电源正极,即 B 点电势比 A 点电势高,故 D 错误。
故选 B。
6. 如图所示,理想变压器原、副线圈匝数比为 ,C、D 间电压 ,灯泡 L 的电阻
,定值电阻 ,滑动变阻器总阻值 ,在滑片 P 从 a 端移到 b 端的过程中,
灯泡始终发光。下列说法正确的是( )
A. 滑片 P 位于 b 端时,电压表示数为 4V
第 4页/共 17页
B. 滑片 P 位于滑动变阻器中间位置时,灯泡亮度最大
C. 滑片 P 从 a 端移到 b 端的过程中,电压表示数先减小,后增大
D. 当 a 端与滑片 P 间电阻 时,副线圈消耗的功率最大
【答案】D
【解析】
【详解】A.设电压表的示数为 ,当滑片 P 位于 b 端时,负线圈两端外接电阻
副线圈中的电流
根据变压器的原理可知,原线圈中的电流
代入数据解得
故原线圈两端的电压为
根据变压器的原理则有
解得
A 错误;
B.滑片 P 从 a 端移到 b 端的过程中,副线圈中的总阻值先增大后减小,副线圈中的电流先减小后增大,当
滑片 P 位于滑动变阻器中间位置时,副线圈中的总阻值最大,电流最小,根据原副线圈之间的电流关系
可知,由于原副线圈匝数不变,副线圈中的电流最小,故原线圈中的电流也是最小,灯泡亮度最暗,B 错误;
C.结合上述分析可知,灯泡两端的电压先减小后增大,则原线圈两端的电压先增大后减小,根据原副线圈
的匝数比等于电压之比可知,副线圈两端的电压先增大后减小,交流电的有效值也是先增大后减小,即电
压表的示数先增大后减小,C 错误;
D.将副线圈中的电阻等效到原线圈电路中,等效电路图如图所示
第 5页/共 17页
根据变压器工作原理可知
把灯泡的电阻等效为电源的内阻,根据功率
可知,当 时,电源的输出功率最大,则对应原线圈当 时,原线圈的功率最大,此时副线圈的
功率也是最大,即
根据并联电路特点可知
代入数据整理可得
解得 或
由于 ,故应舍去,D 正确。
故选 D。
7. 边长均为 l 的正方形导线框Ⅰ、Ⅱ由相同材料制成,且导线框Ⅱ的横截面积是导线框Ⅰ的横截面积的两
倍。将两导线框从矩形边界磁场上方同一高度静止释放,磁场下边界到地面距离为 h,且 。关于导线
框的运动,下列说法正确的是( )
第 6页/共 17页
A. 两导线框刚进入磁场时的加速度不同
B. 两导线框落地时的速度不同
C. 两导线框穿过磁场产生的总热量不同
D. 两导线框从开始释放到落地的时间不同
【答案】C
【解析】
【详解】A.设线框Ⅰ的质量为 ,线框Ⅱ的质量为 ,线框的电阻分别为 、 ,则有 ,
, ,
结合题意可知
解得 ,
设线框释放的高度为 ,根据机械能守恒定律则有
解得线框刚进入磁场中的速度为
可见两线框进入磁场中的速度相等,线框进入磁场中,产生的感应电动势为
感应电流为
线框受到的安培力为
根据牛顿第二定律则有
解得线框的加速度
第 7页/共 17页
结合上述分析可知 ,
解得
即两导线框刚进入磁场时的加速度相同,A 错误;
B.因为 ,两线框完全进入磁场后,磁通量不变,线框中无感应电流,线框不受安培力,做加速度为
的匀加速直线运动,由于两线框进入磁场时的速度相同,进入磁场后的运动情况相同,故两线框落地时
的速度相同,B 错误;
C.根据能量守恒可得
两线框下落的高度相同,落地时的速度相同,但两线框的质量不同,所以两线框重力势能的减少量和动能
的增加量都不相同,因此两导线框穿过磁场产生的总热量不同,C 正确;
D.由于两线框进入磁场前做自由落体运动,运动时间相等,在磁场中和出磁场的运动情况相同,故两线框
从开始释放到落地的时间相等,D 错误。
故选 C。
8. 水平放置的铝盘可绕光滑转轴 AB 自由转动,在铝盘上方较近距离放置一个条形磁铁,绕转轴 AB 转动磁
铁,发现静止的铝盘也会发生转动。下列说法正确的是( )
A. 铝盘与磁铁转动方向相同
B. 稳定后,铝盘转速等于磁铁转速
C. 铝盘因 受到安培力而转动
D. 磁铁停止转动,但不移开,铝盘会继续匀速转动
【答案】AC
【解析】
【详解】AB.根据楞次定律可知,为阻碍磁通量增加,则导致铝盘与磁铁转动方向相同,但快慢不一,故
A 正确,B 错误;
CD.由以上分析可知,铝盘转动是因为由于电磁感应产生电流,而使铝盘内受到安培力而转动,磁铁停止
转动,时铝盘也会停止转动,故 D 错误,C 正确。
故选 AC。
第 8页/共 17页
9. 在图(a)所示的 LC 振荡电路中,先给电容器充电,再将开关置于左端,第一个周期内经过电流计的电
流随时间变化的关系如图(b)。下列说法正确的是( )
A. 时间内,电容器电荷量增大
B. 时间内,磁场能增大
C. 时间内,电流减小,为放电阶段
D. 时刻,电场能最大,电容器下极板带正电
【答案】BD
【解析】
【详解】AB. 时间内,电容器放电,电容器电荷量减少,电场能减少,磁场能增大,故 A 错误、B
正确;
C. 时间内,电流减小,电容器充电,为充电阶段,故 C 错误;
D. 时间内,电容器充电,电流逆时针方向逐渐减小,故 时刻,电场能最大,电容器下极板带正电,
故 D 正确
故选 BD。
10. 两足够长、平行光滑金属导轨由圆弧和水平两部分组成,间距分别为 3l 和 l,虚线 MN 右侧水平导轨区
域处于竖直向上的匀强磁场中,宽轨、窄轨区域内磁感应强度大小分别为 B、2B,金属棒 ab、cd 的质量分
别为 m、3m,长度分别为 l、3l,电阻均为 R。最初 ab 静止,再将 cd 从圆弧轨道上高 h 处静止释放,此后
cd 始终在宽轨上运动,ab 始终在窄轨上运动,两棒始终垂直于导轨且与导轨接触良好。已知重力加速度大
小为 g,导轨电阻不计,各部分均平滑连接,则( )
第 9页/共 17页
A. cd 刚进入磁场时受到的安培力大小为
B. 两根金属棒最终速度相等
C. 整个过程中通过 cd 的电荷量为
D. 整个过程中 cd 产生的热量为
【答案】AC
【解析】
【详解】A.设金属棒刚进入磁场时的速度大小为 ,根据机械能守恒定律有
根据法拉第电磁感应定律和欧姆定律有 ,
则安培力为
故 A 正确;
B.稳定时满足
解得
故 B 错误;
C.对 cd 根据动量定理有
对 ab 根据动量定理有
其中
解得
第 10页/共 17页
故 C 正确;
D.对系统,根据能量守恒定律有
cd 产生的热量为
故 D 错误;
故选 AC。
二、非选择题:本题共 5 小题,共 60 分。
11. 在“用油膜法估测油酸分子的大小”实验中
(1)(多选)下列说法正确的是______;
A. 将一滴油酸酒精溶液滴入小量筒中,测出其体积
B. 油酸酒精溶液滴到水面上时,油膜先变大,后收缩至稳定
C. 为了测量准确,往浅盘中滴入油酸酒精溶液后应立即描绘油膜轮廓
D. 如果不用痱子粉,将会导致油酸边缘看不清
(2)(多选)如图所示,实验中得到两幅油膜图,图(a)中油膜成“爆炸”形,图(b)中痱子粉和油膜变得
“支离破碎”,关于形成原因,下列说法正确的是______;
A. 图甲可能是因为水面上痱子粉撒得太多太厚
B. 图甲可能是因为酒精加入过多
C. 图乙可能是因为撒粉太少,粉膜太薄
D. 图乙可能是因为酒精加入太少
(3)实验时,将体积为 m 的纯油酸,配制成体积为 n 的油酸酒精溶液,测得 k 滴溶液的总体积为 V,将一
滴溶液滴入浅盘,稳定后将油酸膜轮廓描绘在坐标纸上,测得轮廓面积为 S。则油酸分子直径 ______
(用上述符号表示)。
【答案】(1)BD (2)AC
(3)
第 11页/共 17页
【解析】
【小问 1 详解】
A.实验过程应先用注射器将事先配好的油酸酒精溶液一滴一滴地滴入量筒中,记下量筒内每增加一定体积
时的滴数,由此计算出一滴油酸酒精溶液的体积,故 A 错误;
B.酒精溶于水,油酸酒精溶液滴到水中在酒精的作用下形成单分子油膜,随后酒精挥发油膜的面积又缩小,
故 B 正确;
C.为了测量准确,往浅盘中滴入油酸酒精溶液,待油膜图样稳定后再用笔描绘油膜轮廓,故 C 错误;
D.如果不用痱子粉,将会导致油酸边缘看不清,故 D 正确;
故选 BD。
【小问 2 详解】
(图(a)中油膜成“爆炸”形,是由于水面上痱子粉撒得太多太厚,油膜没有充分展开,图(b)中痱子粉和
油膜变得“支离破碎”, 是因为撒粉太少,粉膜太薄。
故选 AC。
【小问 3 详解】
由题可知一滴酒精溶液中纯油酸的体积为
则油酸分子直径
12. 某同学查阅资料了解某热敏电阻阻值与温度为线性关系,并通过测量描绘出其 R-t 图像如图(a)所示。
(1)该热敏电阻阻值与温度之间的函数关系式为 ______ ;
(2)利用该热敏电阻制作了如图(b)所示的恒温箱控制器用于孵化某种鸟蛋。已知该鸟蛋孵化最佳温度
为 ,为保证孵化,温度低于 36℃就需要加热。继电器线圈中电流大于或等于 20mA 时,继电器
衔铁吸合。为保证正常工作,需将恒温箱加热器连接在______之间(选填“A、B”或“C、D”)。若继电
第 12页/共 17页
器线圈电阻为 150Ω,为继电器线圈供电的电源 (内阻不计),为保证孵化,可变电阻 应调节为
______Ω;
(3)为优化孵化率,当恒温箱温度低于 38℃时,就需要加热,则需将可变电阻 阻值______(选填“增
加”或“减小”)。
【答案】(1)
(2) ①. A、B ②. 7.6
(3)增加
【解析】
【小问 1 详解】
由图(a)可知
代入数据,可得 ,
解得 ,
即
【小问 2 详解】
[1]由图可知,当温度较低的时候,热敏电阻的电阻较大,电路中的电流较小,此时继电器的衔铁与 A、B
部分连接,此时是需要加热的,恒温箱内的加热器要工作,所以该把恒温箱内的加热器接在 A、B 端。
[2]当温度达到 36℃时,加热电路就要闭合,此时的继电器的衔铁要被放开,即控制电路的电流要到达 20mA
,根据闭合电路欧姆定律可得
当温度达到 36℃时,
解得
【小问 3 详解】
若恒温箱内的温度保持在更高的数值,则可变电阻 的值应增加,会导致 R 电阻变小,从而实现目标。
13. 将一个电阻为 30Ω的电热器连接在阻值为 10Ω、匝数为 2000 匝的线圈的两端,若在 0~1.5s 内通过线圈
的磁通量从 均匀增加到 。求
(1)电热器两端的电压 U;
(2)0~1.5s 内,电热器产生的热量 Q。
第 13页/共 17页
【答案】(1)
(2)
【解析】
【小问 1 详解】
根据法拉第电磁感应定律可知,线圈产生的电动势为
由欧姆定律可知电路中的电流
则电热器两端电压
【小问 2 详解】
根据焦耳定律可得,1.5s 内电热器产生的热量
14. 我国自主研发的“南鲲”号发电装置已在珠海投入运行,其原理是利用海浪带动浪板摆动使发电线框转动,
向外输出电能,如图(a)。某同学根据该原理自制了如图(b)所示的发电装置,装置在海浪作用下,线圈
做匀速圆周运动,已知两永磁铁间可视为磁感应强度为 的匀强磁场,线圈的匝数 ,面积
,且在 时间内转过了 圈,将该发电装置连接到如图(c)所示的输电电路中,两
个理想变压器 、 原、副线圈匝数比分别为 , ,发电装置内阻不计。
(1)求线圈中产生的交流电电动势的峰值;
(2)求交流电压表读数;
(3)若测得电流表读数为 ,负载电阻 ,求输电线路总阻值 r。
【答案】(1)
(2)
(3)1Ω
【解析】
【小问 1 详解】
第 14页/共 17页
线圈转速为
线圈 角速度为
线圈产生电动势的峰值
【小问 2 详解】
升压变压器原线圈电压有效值为
升压变压器 原副线圈电压之比满足
电压表读数
【小问 3 详解】
负载两端电压
降压变压器 原副线圈两端电压之比
求得降压变压器 原线圈电压
降压变压器 原副线圈两端电流之比
求得降压变压器 原线圈电流
则根据欧姆定律有
求得输电线路总电阻 r=1Ω
15. 如图所示。光滑金属同心圆环固定在水平面上,金属杆 AB 置于环上,O、A、B 在同一直线且
,圆环处于磁感应强度 、方向竖直向下的匀强磁场中。用导线将圆环与足够长光滑
水平金属导轨 DGHE 连接,导轨间距 ,HG 右侧连接有绝缘且粗糙的水平轨道 GQPH。光滑水平导
轨上放置一质量 ,长度 的导体棒,导体棒与粗糙轨道间动摩擦因数 。倾角
的光滑、足够长、倾斜导轨与粗糙轨道末端 PQ 平滑连接,间距 ,导轨上端接有 的
电阻和 的电容器。水平和倾斜导轨均处于磁感应强度 ,方向与倾斜导轨垂直的匀强磁场中。
第 15页/共 17页
金属杆 AB 以 绕 O 点沿逆时针匀速转动,闭合开关 S 后导体棒向右加速至匀速运动,并恰好能
运动到 PQ 处。不计导体棒和导轨电阻,重力加速度大小 。
(1)求金属杆 AB 产生的电动势 E;
(2)求水平导轨上 HG 到 PQ 间的距离 ;
(3)给静止于 PQ 处的导体棒施加一沿斜面向上的外力 F,使之沿斜面向上做加速度 的匀加速
直线运动。导体棒沿斜面向上运动 时,求 F 的瞬时功率。
【答案】(1)
(2)
(3)
【解析】
【小问 1 详解】
金属杆 AB 切割磁感线产生的电动势
解得
【小问 2 详解】
足够长时间后,导体棒做匀速运动,产生的电动势大小与 E 相等,有
解得
在粗糙轨道上由动能定理
解得
【小问 3 详解】
向上运动 2m 时,根据位移公式
得到时间
第 16页/共 17页
此时对应的速度
向上运动过程中,对导体棒受力有
通过导体棒的电流
解得
此时对应的拉力
此时功率为
解得
第 17页/共 17页
相关试卷
这是一份湖北省武汉市六校联考2024-2025学年高二上学期11月期中物理试题,文件包含武汉市部分重点中学2024-2025高二上学期期中联考物理pdf、高二测评卷-物理答案pdf等2份试卷配套教学资源,其中试卷共8页, 欢迎下载使用。
这是一份湖北省八校联考2024-2025学年高二下学期期末联考物理试题(Word版附解析),文件包含高二物理试题解析板docx、高二物理试题考试板docx、高二物理试题答案docx等3份试卷配套教学资源,其中试卷共15页, 欢迎下载使用。
这是一份湖北省多校2024-2025学年高二下学期5月联考物理试题(Word版附解析),共13页。试卷主要包含了单选题,多选题,实验题,计算题等内容,欢迎下载使用。
相关试卷 更多
- 1.电子资料成功下载后不支持退换,如发现资料有内容错误问题请联系客服,如若属实,我们会补偿您的损失
- 2.压缩包下载后请先用软件解压,再使用对应软件打开;软件版本较低时请及时更新
- 3.资料下载成功后可在60天以内免费重复下载
免费领取教师福利

