所属成套资源:浙江省宁波市六校联盟2024-2025学年高一下学期4月期中考试各学科试卷及答案
浙江省宁波市六校联盟2024-2025学年高一下学期4月期中考试生物试卷(Word版附答案)
展开
这是一份浙江省宁波市六校联盟2024-2025学年高一下学期4月期中考试生物试卷(Word版附答案),文件包含浙江省宁波市六校联盟2024-2025学年高一下学期4月期中生物试卷docx、浙江省宁波市六校联盟2024-2025学年高一下学期4月期中生物答案pdf等2份试卷配套教学资源,其中试卷共10页, 欢迎下载使用。
1 .本卷共 8 页满分 100 分,考试时间90 分钟。
2 .答题前,在答题卷指定区域填写班级、姓名、考场号、座位号及准考证号并填涂相应数字。
3 .所有答案必须写在答题纸上,写在试卷上无效。
4 .考试结束后,只需上交答题纸。
选择题部分
一、选择题(本大题共 25小题,每小题 2分,共 50分。每小题列出的四个备选项中只有一个是 符合题目要求的,不选、多选、错选均不得分)
1 .水是生命的源泉,节约用水是每个人应尽的责任,下列有关水在生命活动中作用的叙述,错误的是( )
A.水是生物体内物质运输的主要介质 B.水具有缓和温度变化的作用
C.水可作为维生素 D等物质的溶剂 D.水可作为反应物参与生物氧化过程 2 .植物体内果糖与 X物质形成蔗糖的过程如图所示。下列叙述错误的是( )
A.X与果糖的分子式都是 C6H12O6 B.X是植物体内的主要贮能物质 C.X是植物体内重要的单糖
D.X是纤维素的结构单元
3 .脊髓灰质炎病毒已被科学家人工合成。该人工合成病毒能够引发小鼠脊髓灰质炎,但其毒性比天然病毒小得 多。下列有关叙述正确的是( )
A.该人工合成病毒的结构和功能与天然病毒的完全相同
B.该人工合成病毒和原核细胞都有细胞膜,无细胞核 C.该人工合成病毒和真核细胞都能进行细胞呼吸
D.该人工合成病毒、大肠杆菌和酵母菌都含有遗传物质
4 .球状蛋白分子空间结构为外圆中空,氨基酸侧链极性基团分布在分子的外侧,而非极性基团分布在内侧。蛋 白质变性后,会出现生物活性丧失及一系列理化性质的变化。下列叙述错误的是( )
A.蛋白质变性可导致部分肽键断裂
高一年级生物试题 第 1 页 共 8 页
B.变性后的蛋白质可以用双缩脲试剂鉴定
C.加热变性的蛋白质不能恢复原有的结构和性质 D.变性后生物活性丧失是因为原有空间结构破坏
5 .肌动蛋白是细胞骨架的主要成分之一。研究表明,Cfil i n-1是一种能与肌动蛋白相结合的蛋白质,介导肌 动蛋白进入细胞核。Cfil i n-1缺失可导致肌动蛋白结构和功能异常,引起细胞核变形,核膜破裂,染色质功能 异常。下列有关叙述错误的是( )
A.肌动蛋白可通过核孔自由进出细胞核
B.编码 Cfil i n-1的基因不表达可导致细胞核变形
C.Cfil i n-1缺失可导致细胞核失去控制物质进出细胞核的能力
D.Cfil i n-1缺失会影响细胞核控制细胞代谢的能力
6 .细胞可以清除功能异常的线粒体,线粒体也可以不断地分裂和融合,以维持细胞内线粒体的稳态。下列有关 线粒体的叙述,错误的是( )
A.线粒体具有双层膜结构,内、外膜上所含蛋白质的种类相同
B.线粒体是真核细胞的“ 动力车间” ,为细胞生命活动提供能量 C.细胞可通过溶酶体清除功能异常的线粒体
D.细胞内的线粒体数量处于动态变化中
7 .植物成熟叶肉细胞的细胞液浓度可以不同。现将 a、b、c 三种细胞液浓度不同的某种植物成熟叶肉细胞,分 别放入三个装有相同浓度蔗糖溶液的试管中,当水分交换达到平衡时观察到:①细胞 a 未发生变化;②细胞 b 体积增大;③细胞 c 发生了质壁分离。若在水分交换期间细胞与蔗糖溶液没有溶质的交换,下列关于这一实验的 叙述,不合理的是( )
A.水分交换前,细胞 b的细胞液浓度大于外界蔗糖溶液的浓度
B.水分交换前,细胞液浓度大小关系为细胞 b>细胞 a>细胞 c
C.水分交换平衡时,细胞 c 的细胞液浓度大于细胞 a 的细胞液浓度
D.水分交换平衡时,细胞 c 的细胞液浓度等于外界蔗糖溶液的浓度
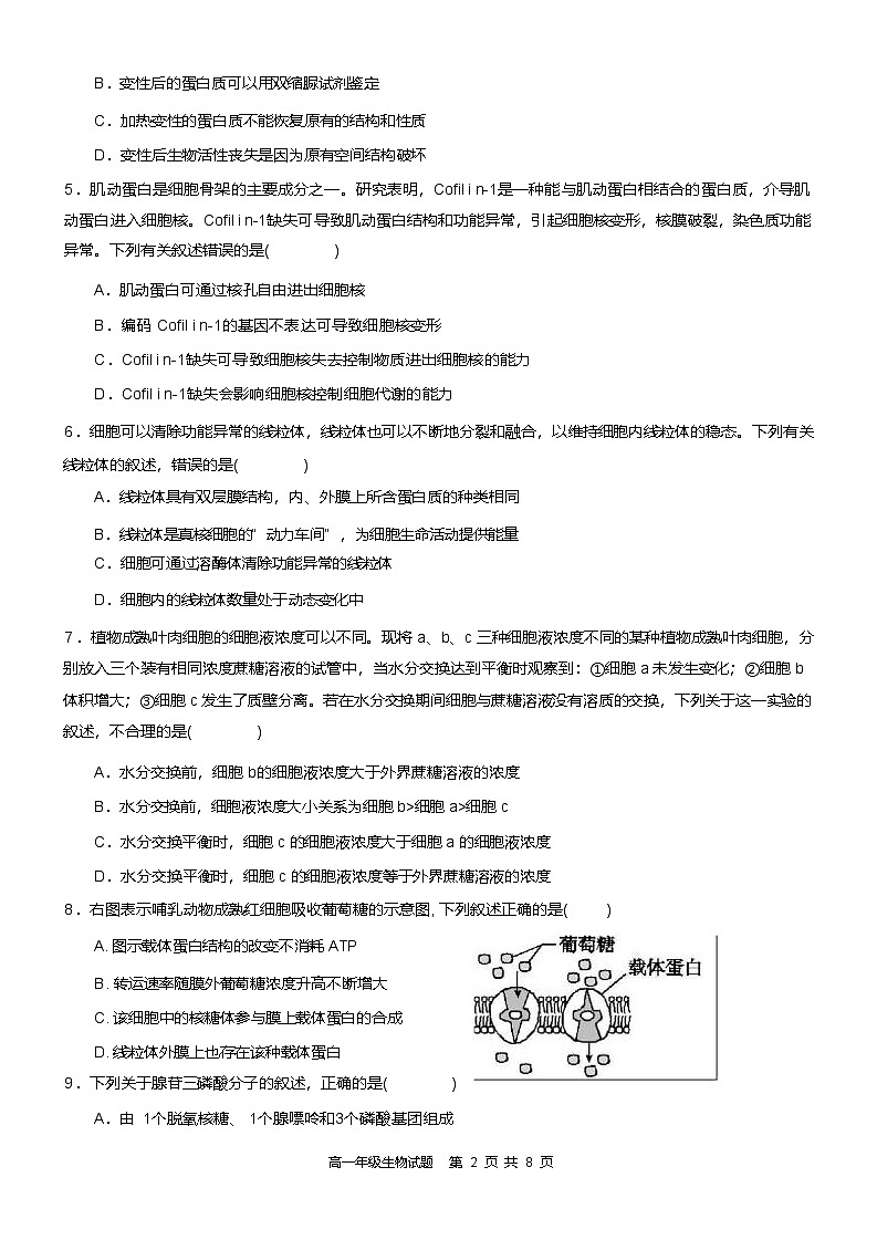
8 .右图表示哺乳动物成熟红细胞吸收葡萄糖的示意图, 下列叙述正确的是( )
A. 图示载体蛋白结构的改变不消耗 ATP
B. 转运速率随膜外葡萄糖浓度升高不断增大 C. 该细胞中的核糖体参与膜上载体蛋白的合成 D. 线粒体外膜上也存在该种载体蛋白
9 .下列关于腺苷三磷酸分子的叙述,正确的是( )
A.由 1个脱氧核糖、 1个腺嘌呤和3个磷酸基团组成
高一年级生物试题 第 2 页 共 8 页
B.分子中与磷酸基团相连接的化学键称为高能磷酸键
C.在水解酶的作用下不断地合成和水解
D.是细胞中吸能反应和放能反应的纽带
10.植物蛋白酶 M和L能使肉类蛋白质部分水解,可用于制作肉类嫩化剂。某实验小组测定并计算了两种酶在 37℃、不同 pH下的相对活性,结果见如表。下列叙述最合理的是( )
pH酶相对活性
M
L
11
0. 6
0. 1
3
0. 7
0. 5
9
1. 0
0. 2
7
1. 0
0. 5
5
1. 0
1. 0
A.在 37℃时,两种酶的最适 pH均为 3
B.在 37℃长时间放置后,两种酶的活性不变
C.从 37℃上升至 95℃,两种酶在 pH为5时仍有较高活性
D.在 37℃、pH为 3--11时, M更适于制作肉类嫩化剂 11.关于呼吸作用的叙述,正确的是( )
A.酵母菌无氧呼吸不产生使溴麝香草酚蓝水溶液变黄的气体
B.种子萌发时需要有氧呼吸为新器官的发育提供原料和能量 C.有机物彻底分解、产生大量 ATP的过程发生在线粒体基质中
D.通气培养的酵母菌液过滤后,滤液加入重铬酸钾浓硫酸溶液后变为灰绿色
12. 下列关于“ 提取和分离叶绿体色素”实验叙述合理的是( )
A.用有机溶剂提取色素时,加入碳酸钙是为了防止类胡萝卜素被破坏
B.若多次重复画滤液细线可累积更多的色素,但易出现色素带重叠 C.该实验提取和分离色素的方法可用于测定绿叶中各种色素含量
D.用红色苋菜叶进行实验可得到 5条色素带,花青素位于叶绿素 a、b之间
13.为筛选观察有丝分裂的合适材料,某研究小组选用不同植物的根尖,制作并观察根尖细胞的临时装片。下列 关于选材依据的叙述, 不合理的是( )
A. 选用易获取且易大量生根的材料 B. 选用染色体数目少易观察的材料 C. 选用解离时间短分散性好的材料 D. 选用分裂间期细胞占比高的材料
14.下图为眼虫在适宜条件下增殖的示意图(仅显示部分染色体)。下列叙述正确的是( )
高一年级生物试题 第 3 页 共 8 页
A . ②时期,细胞核的变化与高等动物细胞相同
B . ③时期,染色体的着丝粒排列在一个平面上 C . ④时期,非同源染色体自由组合
D . ⑤时期,细胞质的分裂方式与高等植物细胞相同
15 .S型肺炎双球菌的某种 “ 转化因子” 可使 R型菌转化为S型菌。研究 “ 转化因子” 化学本质的部分实验 流程如图所示。下列叙述正确的是( )
A. 步骤①中,酶处理时间不宜过长,以免底物完全水解
B. 步骤②中,甲或乙的加入量不影响实验结果
C. 步骤④中,固体培养基比液体培养基更有利于细菌转化
D. 步骤⑤中,通过涂布分离后观察菌落或鉴定细胞形态得到实验结果 16 .下列关于细胞衰老和凋亡的叙述,正确的是( )
A.细胞凋亡是受基因调控的 B.细胞凋亡仅发生于胚胎发育过程中
C.人体各组织细胞的衰老总是同步的 D.细胞的呼吸速率随细胞衰老而不断增大
17 .番茄的紫茎对绿茎为完全显性。欲判断一株紫茎番茄是否为纯合子, 下列方法不可行的是( )
A. 让该紫茎番茄自交 B. 与绿茎番茄杂交
C. 与纯合紫茎番茄杂交 D. 与杂合紫茎番茄杂交
18. 某玉米植株产生的配子种类及比例为 YR∶ Yr∶ yR∶ yr =1∶ 1∶ 1∶ 1。若该个体自交, 其 F1 中基因型 YyRR 个体所占的比例为( )
A. 1/16 B. 1/8 C. 1/4 D. 1/ \l "bkmark1" 2
高一年级生物试题 第 4 页 共 \l "bkmark2" 8 页
19. 高等雄性动物某细胞的部分染色体组成示意图如下,图中① 、②表示染色体,a、b、c、d表示染色单体。下 列叙述错误的是( )
A.一个 DNA分子复制后形成的两个 DNA分子,可存在于 a 与 b中,但不存在于 c 与 d中
B.在减数第一次分裂后期,同源染色体①与②分别移向细胞两极
C.在减数第二次分裂后期,2条 X染色体会同时存在于一个次级精母细胞中
D.若 a 与 c 出现在该细胞产生的一个精子中,则 b与 d可出现在同时产生的另一精子中
20 .下列关于 “ 噬菌体侵染细菌的实验” 的叙述,正确的是( )
A.需用同时含有 32P和 35S的噬菌体侵染大肠杆菌
B.搅拌是为了使大肠杆菌内的噬菌体释放出来 C.离心是为了沉淀培养液中的大肠杆菌
D.该实验证明了大肠杆菌的遗传物质是 DNA
21 .下列关于双链 DNA分子结构的叙述,正确的是( )
A.磷酸与脱氧核糖交替连接构成了 DNA的基本骨架
B.双链 DNA中 T占比越高, DNA热变性温度越高 C.两条链之间的氢键形成由 DNA聚合酶催化
D.若一条链的 G+C占47%,则另一条链的 A+T也占 47%
22 .下列关于 DNA复制和转录的叙述,正确的是( )
A.DNA复制时,脱氧核苷酸通过氢键连接成子链
B.复制时,解旋酶使 DNA双链由 59 端向 39 端解旋
C.复制和转录时,在能量的驱动下解旋酶将 DNA双链解开
D.DNA复制合成的子链和转录合成的RNA延伸方向均为由 59 端向 39 端
23. 某病毒具有蛋白质外壳,其遗传物质的碱基含量如表所示,下列叙述正确的是( ) 碱基种类 A C G T U
含量(%) 31. 2 20. 8 28. 0 0 20. 0
A.该病毒复制合成的互补链中 G+C含量为 51. 2%
B.该病毒的遗传物质是 RNA
高一年级生物试题 第 5 页 共 8 页
C.病毒增殖需要的蛋白质在自身核糖体合成
D.病毒基因的遗传符合分离定律
24.某种自花传粉植物的等位基因 A/a和B/b位于非同源染色体上。 A/a控制花粉育性,含 A的花粉可育;含 a 的花粉 50%可育、 50%不育。B/b控制花色,红花对白花为显性。若基因型为 AaBb的亲本进行自交,则下列叙述 错误的是( )
A.子一代中红花植株数是白花植株数的 3倍
B.子一代中基因型为 aabb的个体所占比例是 1/12 C.亲本产生的可育雄配子数是不育雄配子数的 3倍
D.亲本产生的含 B的可育雄配子数与含 b的可育雄配子数相等
25.蚕豆病受一对等位基因控制, 人群中男性患者明显多于女性患者。如图为某家族蚕豆病的遗传系谱图。下列 叙述错误的是( )
A. 该病的遗传方式是伴 X染色体隐性遗传
B. 7号个体是纯合子的概率为 1/2
C. 9号个体的致病基因来自于2号个体
D. 8号个体与正常男性婚配, 子代男孩患病的概率是 1/8 非选择题部分
二、非选择题(本大题共 5小题, 26、27、28、30题每空 2分, 29题每空 1分,共 50分)
26.(10分)为了研究油茶叶片与果实关系对叶片表观光合速率(真正光合速率-呼吸速率)及果实产量的影响, 研究人员对油茶植株进行了处理,处理方法及结果如图所示。
( 1)欲检测黄叶中的光合色素种类,首先要 黄叶中的光合色素,为提高色素的浓度,研磨前 可对新鲜叶片进行 处理。可采用分离色素,从而检测黄叶中光合色素的种类。 (2)Ⅰ 、Ⅱ 、Ⅲ组实验结果表明,同样数量的果实,叶片数越多叶片表观光合速率。实验结果显示 Ⅲ组中的单颗果实重量最大,原因是。
27.( 10分)下图表示遗传信息传递和表达的过程。回答下列问题:
高一年级生物试题 第 6 页 共 8 页
(1)遗传信息的传递和表达需要多种酶的参与,其中酶 2是 酶。翻译过程中,核糖体的移动方 向是(填“ a→b” 或“ b→ a” )。
(2)下列密码子( 5' → 3' )和对应的氨基酸如下:GGC甘氨酸、CGG精氨酸、CCG脯氨酸、GCC丙氨酸。根据提 供的密码子推测氨基酸 1是。
(3)若该段 DNA分子中腺嘌呤有 m个,占全部碱基的比例为 n ,该 DNA分子第 4 代复制所需的鸟嘌呤脱氧核苷 酸为个。与 DNA 相比,RNA在化学组成上的区别在于。
28. (10分) 某种果蝇(2n=8) 体色有灰体和黑体,翅形有正常翅和张翅。控制体色和翅形的两对等位基因分别位 于两对常染色体上。现有 4只果蝇,分别进行2组杂交实验,杂交组合及结果见下表。
回答下列问题:
(1)果蝇是遗传学实验的理想材料,是因为果蝇具有易饲养以及(答出 2 点)等特点。
(2)果蝇的灰体和黑体中属于隐性性状的是 ,能作出此判断的杂交组合编号是。
(3) 4只亲代果蝇中,表型为黑体张翅的有只。
(4)若取组合① F1 中的全部灰体正常翅雌果蝇、组合② F1 中的全部黑体张翅雄果蝇,让其自由交配获得 F2, 则理 论上 F2的表型及比例为灰体张翅:灰体正常翅:黑体张翅:黑体正常翅 = 。
29.( 10分)下图是基因型为 AaBb的某动物部分细胞分裂示意图,回答下列问题:
高一年级生物试题 第 7 页 共 8 页
(1)图中含有同源染色体的细胞有(填序号) ,其中④表示的细胞名称是 ,细胞 (填序号)的染色体行为最能揭示孟德尔遗传规律的实质。
(2)①中的同源染色体正在发生, 该细胞内有个核 DNA分子,条染色单 体,③处于时期,③细胞分裂后形成子细胞的基因型是。
(3) 减数分裂四分体时期染色体的正常排列和分离与两种黏连复合蛋白 REC8和RAD21L有关,如下图所示,REC8 黏连的对象是 ,RAD21L在(时期)之前发生分离才能保证减数分裂正常进行。
30.(10分)1897年德国科学家毕希纳发现, 利用无细胞的酵母汁可以进行乙醇发酵; 还有研究发现,乙醇发酵的 酶发挥催化作用需要小分子和离子辅助。某研究小组为验证上述结论, 利用下列材料和试剂进行了实验。
材料和试剂:酵母菌、酵母汁、A溶液(含有酵母汁中的各类生物大分子) 、B溶液(含有酵母汁中的各类小分子和 离子)、葡萄糖溶液、无菌水。实验共分 6组, 其中 4组的实验处理和结果如下表。回答下列问题。
实验处理
葡萄糖溶液+无菌水
葡萄糖溶液+酵母菌
+
葡萄糖溶液+A溶液 葡萄糖溶液+B溶液
+
组别 ① ② ③ ④ ⑤ ⑥
实验结果
+
-
-
-
注:“ +” 表示有乙醇生成,“ - ” 表示无乙醇生成。
(1). 第③组和第⑥组实验处理分别是。 (2). 第⑤组无乙醇生成的原因是。 (3). 若为了研究 B溶液中离子 M对乙醇发酵是否是必需的,可增加一组实验。
该组的处理是。 (4)如何检测酵母汁中是否含有活细胞?(写出 1种方法及应用的相应原理)
方法:;
原理: 。
相关试卷
这是一份浙江省宁波市六校联盟2024-2025学年高一下学期期中联考生物试卷(解析版),共22页。试卷主要包含了 选择题,非选择题等内容,欢迎下载使用。
这是一份浙江省宁波市五校联盟2024-2025学年高二上学期期中联考生物试卷(Word版附解析),文件包含浙江省宁波五校联盟2024-2025学年高二上学期期中联考生物试卷Word版含解析docx、浙江省宁波五校联盟2024-2025学年高二上学期期中联考生物试卷Word版无答案docx等2份试卷配套教学资源,其中试卷共31页, 欢迎下载使用。
这是一份浙江省宁波市五校联盟2024-2025学年高一上学期期中联考生物试卷(Word版附解析),文件包含浙江省宁波五校联盟2024-2025学年高一上学期期中联考生物试题Word版含解析docx、浙江省宁波五校联盟2024-2025学年高一上学期期中联考生物试题Word版无答案docx等2份试卷配套教学资源,其中试卷共30页, 欢迎下载使用。
相关试卷 更多
- 1.电子资料成功下载后不支持退换,如发现资料有内容错误问题请联系客服,如若属实,我们会补偿您的损失
- 2.压缩包下载后请先用软件解压,再使用对应软件打开;软件版本较低时请及时更新
- 3.资料下载成功后可在60天以内免费重复下载
免费领取教师福利

