若您为此资料的原创作者,认为该资料内容侵犯了您的知识产权,请扫码添加我们的相关工作人员,我们尽可能的保护您的合法权益。
还剩10页未读,
继续阅读
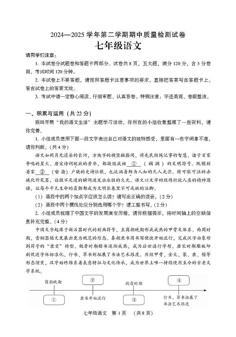
河南省平顶山地区2024-2025学年七年级下学期期中质量检测语文试卷
展开
这是一份河南省平顶山地区2024-2025学年七年级下学期期中质量检测语文试卷,文件包含七年级语文pdf、七语文答题卡pdf等2份试卷配套教学资源,其中试卷共15页, 欢迎下载使用。
相关试卷
河南省平顶山地区2024-2025学年七年级语文上学期期中试题试题含解析(教师用):
这是一份河南省平顶山地区2024-2025学年七年级语文上学期期中试题试题含解析(教师用),共25页。试卷主要包含了积累与运用,现代文阅读,古诗文阅读,整本书阅读,作文等内容,欢迎下载使用。
河南省平顶山市2024-2025学年七年级下学期期末质量检测语文试卷(PDF版,含答案):
这是一份河南省平顶山市2024-2025学年七年级下学期期末质量检测语文试卷(PDF版,含答案),共9页。
河南省平顶山市舞钢市2024-2025学年七年级下学期期中调研语文试卷:
这是一份河南省平顶山市舞钢市2024-2025学年七年级下学期期中调研语文试卷,文件包含7YWpdf、7YWDApdf等2份试卷配套教学资源,其中试卷共9页, 欢迎下载使用。
相关试卷 更多
资料下载及使用帮助
版权申诉
- 1.电子资料成功下载后不支持退换,如发现资料有内容错误问题请联系客服,如若属实,我们会补偿您的损失
- 2.压缩包下载后请先用软件解压,再使用对应软件打开;软件版本较低时请及时更新
- 3.资料下载成功后可在60天以内免费重复下载
版权申诉
免费领取教师福利

