四川省泸州市泸县普通高中共同体2024-2025学年高一下学期4月期中联考语文试题(PDF版附答案)
展开
这是一份四川省泸州市泸县普通高中共同体2024-2025学年高一下学期4月期中联考语文试题(PDF版附答案),文件包含四川省泸州市泸县普通高中共同体2024-2025学年高一下学期4月期中语文答案docx、四川省泸州市泸县普通高中共同体2024-2025学年高一下学期4月期中语文试卷图片版pdf等2份试卷配套教学资源,其中试卷共11页, 欢迎下载使用。
1. A( 3 分) 2. C( 3 分) 3.D( 3 分)
4. 总分结构:开头先指出百家争鸣时代各家有关于平等的共识,然后分别从儒家、墨家、道家三个角度 阐述其平等思想,层次分明,条理清晰。( 1 分)
对比阐述:在阐述儒家思想时,将其 “人格平等” 思想与法家极端派别对比;在阐述中国式现代化与西 方式现代化的平等时进行对比,突出观点。( 1 分)
语言表达特点:
严谨准确:如在阐述儒家 “爱有差等” 时,用 “ 一般是指”“在基本生存的层次上,或者说,在恻隐的层 次上” 等表述,限定范围,使语言准确。( 1 分)
引用论证:多处引用孔子、孟子、墨子、道家经典语句,如 “己所不欲,勿施于人”“仁者爱人”“今天下 无大小国,皆天之邑也;人无幼长贵贱,皆天之臣也”“天之道,其犹张弓与?高者抑之,下者举之 … … ” 等,增强了文章的说服力和文化底蕴。( 1 分)
5. 《齐桓晋文之事》中孟子的 “保民” 思想主张 “明君制民之产,必使仰足以事父母,俯足以畜妻子, 乐岁终身饱,凶年免于死亡” ,强调保障百姓的基本生存权利。中国式现代化以满足人民美好生活需要 为根本目的,保障人民在经济、政治、文化等各方面的权利平等,同样重视人民的基本权利。( 3 分) 体现人格平等:孟子 “老吾老,以及人之老;幼吾幼,以及人之幼” 等思想体现了人格平等精神,把他 人视为与自己在人格上平等。中国式现代化通过发展全过程人民民主,保障人民当家作主,维护人民权 利平等,体现了对人民人格平等的尊重 。( 3 分)
6. B( 3 分)
7. B( 3 分)
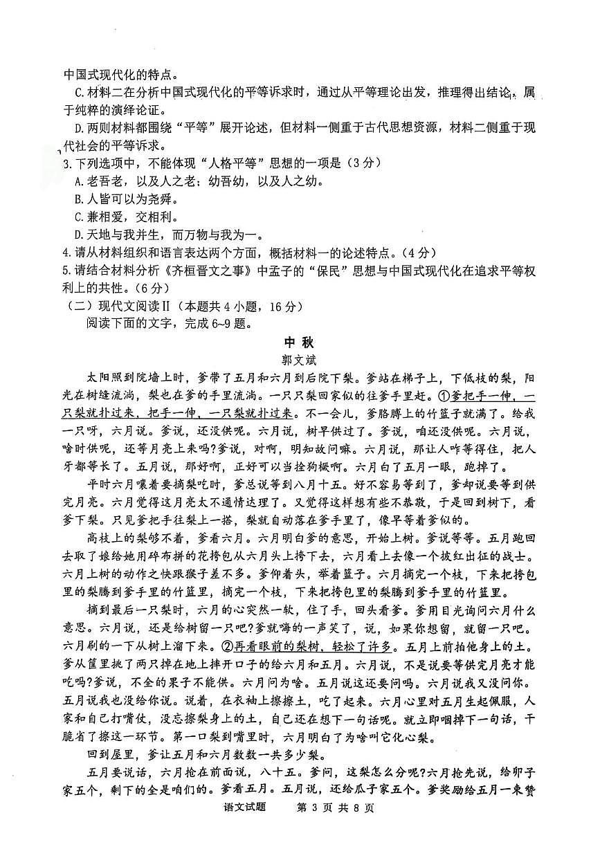
8.天真活泼:从六月和五月的拌嘴,如 “六月说,啥时供呢,还等月亮上来吗?”“六月白了五月一眼,
跑掉了” 等语言和动作描写,可看出其天真活泼的孩童特点。( 1 分)
善良有爱心:摘到最后一只梨时,六月说 “还是给树留一只吧” ,这一想法体现了他的善良和对自然的 爱心。( 2 分)
性子急:嚷着要吃梨,好不容易等到中秋,爹说供完月亮才能吃,他就觉得月亮不通情达理,表现出其 性子急的特点。( 1 分)
9. 以 “月亮” 为例
象征团圆:中秋之夜一家人一起供月、赏月,月亮升起,一家人静静地坐在院台上,象征着家庭的团圆 和睦。( 2 分)
蕴含美好情感:月亮照到万家,孩子们对月亮充满好奇与想象,如守着水中月等情节,蕴含着人们对生 活的热爱和对美好事物的追求 。( 2 分)
具有文化内涵:供月的仪式以及父亲所念的话语,体现了中秋这一传统节日中与月亮相关的文化习俗, 承载着人们对天地、自然的敬畏和对传统美德的传承。( 2 分)
以 “团圆” 为例
家庭团圆:中秋这天一家人一起摘梨、供月、赏月,虽中途有劳作等,但最终相聚在院中,展现了家庭 团圆的温馨场景。( 2 分)
邻里和谐:孩子们给村里十二户人家送梨,村民回赠各种食物,这种互动体现了邻里之间的友好互助, 是乡村人际关系团圆和谐的体现 。( 2 分)
人与自然的和谐:六月想给树留一只梨,父亲讲梨树成长与自然的关系,体现了人与自然相互依存、和
谐共处,也是一种广义上的 “团圆” 。( 2 分) 10.ACF( 3 分)
11.D( 3 分) 12.B( 3 分)
13.( 1 )等到李牧因为谗言被诛杀,( 1 分)邯郸成为秦国的一个郡,( 1 分)可惜赵国使用武力抗秦却 没有坚持到底。( 2 分)
( 2 )天下的百姓,只知道安乐却不知道危险,( 2 分)只能够享受安逸却不能劳累吃苦,( 1 分)这就 是我所说的最大的隐患。( 1 分)
14.相同态度:都认为不应畏惧敌人,要积极应对战争。( 1 分)
不同措施:甲文主张六国联合起来,用赂秦的土地封赏谋臣,用侍奉秦国的心礼遇奇才,合力对抗秦国; 乙文主张让士大夫崇尚武勇、讲习兵法,对在官府服役的平民教授行军布阵的方法,对缉捕盗贼的差役
传授打击刺杀的技术 ,让百姓练习作战。( 2 分) 15. B( 3 分)
16. 自然层面:指秋夜菰蒲等植物在风雨中发出的声音,营造出萧瑟、孤寂的秋夜氛围。( 2 分)社会层 面:象征着国家动荡不安,战乱频仍,暗示时局的艰危。( 2 分)
情感层面:寄托了词人对中原沦陷、两宫被掳的悲痛,以及自己壮志难酬、孤臣泣血的悲愤之情。( 2 分)
17.( 1 )奈何取之尽锱铢,用之如泥沙?( 2 )重念蒙君实视遇厚,于反覆不宜卤莽。
( 3 )鼓瑟希;异乎三子者之撰。(每句 1 分,有错别字就不再得分) 18.D( 3 分)
19 .①句 “向来素有‘川南小峨眉’之称” ,“向来” 和 “素” 语义重复,应删去 “向来” 。修改后为:方山, 素有 “川南小峨眉” 之称。( 2 分)
④句 “不仅方山以云海闻名,还有唐代‘黑脸观音’石刻” ,关联词位置不当,前后分句主语都是 “方山” , 应把 “不仅” 移到 “方山” 后面 。 修改后为:方山不仅以云海闻名,还有唐代 “黑脸观音” 石刻。( 2 分)
20 “活化石” 原指在地质历史时期形成,至今仍存在的生物种类。在文中,“活化石” 般的建筑指泸州的 张坝桂圆林、方山建筑、尧坝古镇等。( 2 分)
这些建筑承载着泸州的历史,如张坝桂圆林的古树诉说百年沧桑,尧坝古镇的青石板路、吊脚楼藏着盐 商马帮故事等,它们见证了泸州的发展变迁,像 “活化石” 一样保留着历史的痕迹,同时又在现代社会 中存在,与现代元素相互交融,所以 “活化石” 在文中指泸州那些承载着丰富历史且依然存在于现代的 建筑 。( 2 分)
21 对联常识:对联要求上下联字数相等、词性相对、平仄相协、内容相关。
( 1 )秦氏房内《海棠春睡》联,“芳气袭人是酒香” 中 “芳气袭人” 是主谓结构,“是酒香” 是动宾结构。 “嫩寒锁梦因春冷” 中 “嫩寒锁梦” 是主谓结构,“因春冷” 是动宾结构,且内容与秦氏房内氛围契合, 所以此处应填⑧ .( 1 分)
( 2 )薄命司的门联,“花容月貌为谁妍” 中 “花容月貌” 是并列结构,“为谁妍” 是动宾结构。“春恨秋 悲皆自惹” 中 “春恨秋悲” 是并列结构,“皆自惹” 是动宾结构,且 “春恨秋悲”“花容月貌” 都与薄命司 中女子命运相关,所以此处应填①。( 1 分)
( 3 )贾宝玉拟蘅芜院的景联,“睡足荼蘼梦亦香” 中 “睡足荼蘼” 是动宾结构,“梦亦香” 是主谓结构。 “吟成豆蔻才犹艳” 中 “吟成豆蔻” 是动宾结构,“才犹艳” 是主谓结构,且内容与蘅芜院景致相关,所
以此处应填③。( 1 分)
22 ①处,根据后文 “或凄婉如悲秋箫笛,或飘逸如归牧晚唱,或幽远如山雨游云,或冷峻如孤竹瘦石” , 是对楹联风格的列举,所以此处可填 “风格也多姿多彩” 。( 2 分)
②处,根据后文所举太虚幻境宫门联 “厚地高天,堪叹古今情不尽;痴男怨女,可怜风月债难酬” ,营 造出浓烈悲剧氛围,可知此处应填 “情感上的悲戚哀怨” 。( 2 分)
③处,根据前文 “既以它的情趣引人入胜” ,结合后面所举太虚幻境联蕴含哲理,可知此处应填 “又以 它的哲理发人深省” 。( 2 分)
23.范文
驭 AI 之马,行人类之途
在科技的浩荡浪潮中,AI 技术如同一匹脱缰野马,以风驰电掣之速闯入人类生活的每一个角落。 它能妙笔生花地写诗,能绘出美轮美奂的画卷,能在医疗领域精准分析报告,也能在教育场景中辅导作 业、优化交通。面对 AI 的迅猛发展,有人忧心忡忡,认为它将取代人类;而我却坚信,AI 只是工具, 真正的能力仍属于人类,我们应驭 AI 之马,行人类之途。
AI ,作为人类智慧的结晶,本质上是为人类服务的工具。从历史的长河来看,每一次科技的重大突 破都带来了新的工具,而这些工具都极大地推动了人类社会的进步。工业革命时期,机器的发明让生产 效率大幅提升;互联网时代,信息的快速传播拉近了世界的距离。如今的 AI 亦是如此,它为我们解决 复杂问题提供了强大的助力。在医疗领域,AI 可以快速分析大量的医疗数据,帮助医生更准确地诊断 疾病;在交通领域,AI 能优化交通流量,减少拥堵。这些都表明,AI 是人类拓展能力的有力工具,而 非取代人类的 “敌人”。
然而,我们也不能忽视部分人对 AI 取代人类的担忧。随着 AI 在越来越多的领域展现出卓越的能 力,一些重复性、规律性的工作确实可能被 AI 取代。但这并不意味着人类会被完全替代。人类拥有独 特的创造力、情感和道德判断力,这些是 AI 无法企及的。以艺术创作为例,AI 可以生成诗歌和绘画, 但它无法真正理解艺术所蕴含的情感和思想。真正的艺术作品是艺术家内心世界的表达,是对生活的感 悟和对人性的探索,这需要人类丰富的情感和深刻的思考。再如道德决策,在面对复杂的伦理问题时, 人类能够根据自己的价值观和道德准则做出判断,而 AI 只能按照预设的程序运行,缺乏真正的道德意 识。
为了更好地驾驭 AI 这匹 “野马” ,我们需要不断提升自身的能力。一方面,我们要学习和掌握 AI 技术,让它为我们所用。在教育中,应该加强对 AI 相关知识的普及,培养学生的科技素养和创新能力。 另一方面,我们要注重培养人类独特的品质,如创造力、同理心和批判性思维。只有这样,我们才能在 AI 时代保持竞争力,不被技术所左右。
同时,社会也需要建立相应的规范和制度,引导 AI 技术的健康发展。政府和企业应该加强合作, 制定合理的法律法规,确保 AI 的使用符合人类的利益和价值观。例如,在数据隐私保护、算法公平性 等方面,需要有明确的规定,防止 AI 被滥用。
AI 技术的发展是不可阻挡的趋势,我们不应恐惧,而应积极拥抱。让我们驭 AI 之马,充分发挥 它的工具价值,同时坚守人类的本质和优势,在科技的道路上不断前行,书写属于人类的辉煌篇章。
相关试卷
这是一份【语文】四川省泸州市泸县高中共同体2024-2025学年高二下学期期中联考试题(解析版),共20页。试卷主要包含了现代文阅读,古代诗文阅读,语言文字运用,写作等内容,欢迎下载使用。
这是一份【语文】四川省泸州市泸县普通高中共同体2024-2025学年高一下学期4月期中考试试题(解析版),共22页。试卷主要包含了现代文阅读,古代诗文阅读,语言文字运用,写作等内容,欢迎下载使用。
这是一份四川省泸州市泸县高中共同体2024-2025学年高二下学期4月期中联考语文试卷(Word版附解析),共10页。试卷主要包含了作者认为等内容,欢迎下载使用。
相关试卷 更多
- 1.电子资料成功下载后不支持退换,如发现资料有内容错误问题请联系客服,如若属实,我们会补偿您的损失
- 2.压缩包下载后请先用软件解压,再使用对应软件打开;软件版本较低时请及时更新
- 3.资料下载成功后可在60天以内免费重复下载
免费领取教师福利

