若您为此资料的原创作者,认为该资料内容侵犯了您的知识产权,请扫码添加我们的相关工作人员,我们尽可能的保护您的合法权益。
1/8
2/8
3/8
还剩5页未读,
继续阅读
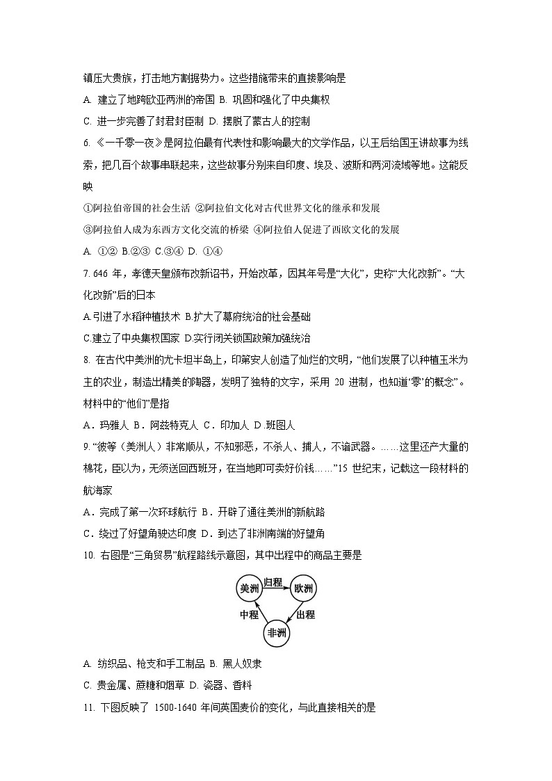
浙江省浙东北县域名校发展联盟2024-2025学年高一下学期期中考试历史试题
展开
这是一份浙江省浙东北县域名校发展联盟2024-2025学年高一下学期期中考试历史试题,共8页。试卷主要包含了考试结束后,只需上交答题纸等内容,欢迎下载使用。
相关试卷
浙江省浙东北县域名校发展联盟2024-2025学年高二下学期期中考试历史试题(含答案):
这是一份浙江省浙东北县域名校发展联盟2024-2025学年高二下学期期中考试历史试题(含答案),共12页。试卷主要包含了考试结束后,只需上交答题纸等内容,欢迎下载使用。
【历史】浙江省浙东北县域名校发展联盟2024-2025学年高一下学期期中考试试题:
这是一份【历史】浙江省浙东北县域名校发展联盟2024-2025学年高一下学期期中考试试题,共9页。试卷主要包含了考试结束后,只需上交答题纸等内容,欢迎下载使用。
浙江省浙东北县域名校发展联盟2024-2025学年高一下学期期中考试历史试题(原卷版+解析版):
这是一份浙江省浙东北县域名校发展联盟2024-2025学年高一下学期期中考试历史试题(原卷版+解析版),共22页。试卷主要包含了考试结束后,只需上交答题纸, “彼等等内容,欢迎下载使用。
相关试卷 更多
资料下载及使用帮助
版权申诉
- 1.电子资料成功下载后不支持退换,如发现资料有内容错误问题请联系客服,如若属实,我们会补偿您的损失
- 2.压缩包下载后请先用软件解压,再使用对应软件打开;软件版本较低时请及时更新
- 3.资料下载成功后可在60天以内免费重复下载
版权申诉
免费领取教师福利

