若您为此资料的原创作者,认为该资料内容侵犯了您的知识产权,请扫码添加我们的相关工作人员,我们尽可能的保护您的合法权益。

1/8

2/8

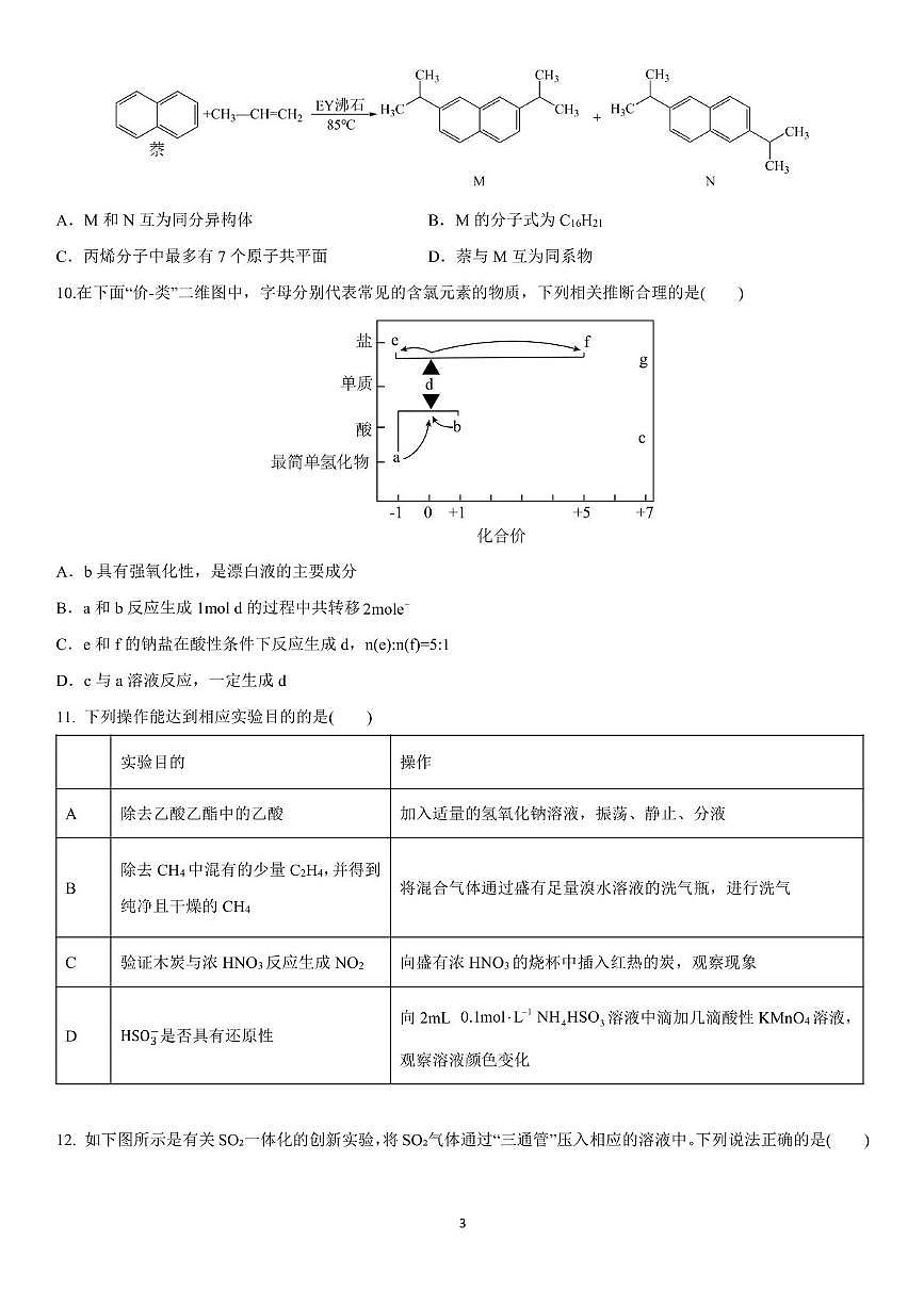
3/8

1/1
还剩5页未读, 继续阅读
四川省成都七中2024-2025学年高一下学期期中考化学试卷(含答案)
展开 这是一份四川省成都七中2024-2025学年高一下学期期中考化学试卷(含答案),文件包含成都七中2024-2025学年高一下学期期中考化学试卷pdf、成都七中2024-2025学年高一下学期期中考化学答案pdf等2份试卷配套教学资源,其中试卷共9页, 欢迎下载使用。
相关试卷
成都七中2024-2025学年高一下学期期中考化学试卷+答案:
这是一份成都七中2024-2025学年高一下学期期中考化学试卷+答案,文件包含成都七中2024-2025学年高一下学期期中考化学试卷pdf、成都七中2024-2025学年高一下学期期中考化学答案pdf等2份试卷配套教学资源,其中试卷共9页, 欢迎下载使用。
四川省成都市第七中学2024-2025学年度下期高一期末测试化学试卷:
这是一份四川省成都市第七中学2024-2025学年度下期高一期末测试化学试卷,共8页。试卷主要包含了选择题,填空题等内容,欢迎下载使用。
成都七中2024-2025学年高一下学期期中考化学试卷(含答案):
这是一份成都七中2024-2025学年高一下学期期中考化学试卷(含答案),共9页。
相关试卷 更多
资料下载及使用帮助
版权申诉
- 1.电子资料成功下载后不支持退换,如发现资料有内容错误问题请联系客服,如若属实,我们会补偿您的损失
- 2.压缩包下载后请先用软件解压,再使用对应软件打开;软件版本较低时请及时更新
- 3.资料下载成功后可在60天以内免费重复下载
版权申诉
免费领取教师福利 




.png)




