搜索
      上传资料 赚现金

      山东省滨州市2024-2025学年高一上学期1月期末地理试卷(解析版)

      • 905.57 KB
      • 2025-05-03 13:37:43
      • 55
      • 0
      •  
      加入资料篮
      立即下载
      山东省滨州市2024-2025学年高一上学期1月期末地理试卷(解析版)第1页
      1/16
      山东省滨州市2024-2025学年高一上学期1月期末地理试卷(解析版)第2页
      2/16
      山东省滨州市2024-2025学年高一上学期1月期末地理试卷(解析版)第3页
      3/16
      还剩13页未读, 继续阅读

      山东省滨州市2024-2025学年高一上学期1月期末地理试卷(解析版)

      展开

      这是一份山东省滨州市2024-2025学年高一上学期1月期末地理试卷(解析版),共16页。试卷主要包含了 此次火山的岩浆来自于, 该模拟实验中温度计的度数, 该实验能够模拟等内容,欢迎下载使用。
      注意事项:
      1.本试题分第I卷(选择题)与第Ⅱ卷(非选择题)两部分,共8页,满分100分,考试时间为90分钟。
      2.答题前务必将自己的姓名、准考证号、考试科目、试卷类型用2B铅笔涂在答题卡上。
      3.第I卷每题选出答案后,用2B铅笔把对应题目的答案标号涂黑,如需改动,用橡皮擦干净后,再选涂其他答案,不能答在试题卷上。
      第Ⅰ卷(选择题 共50分)
      一、选择题(在每小题给出的四个选项中,只有一项符合题目要求。每小题2分,共50分。)
      紫金山—阿特拉斯彗星是一颗绕日运动的天体。深圳某天文爱好者9月30日观测紫金山—阿特拉斯彗星时,发现该彗星被“淹没”于霞光之中。据此完成下面小题。
      1. 紫金山—阿特拉斯彗星所属的最低一级天体系统是( )
      A. 总星系 B. 银河系 C. 太阳系 D. 地月系
      2. “淹没”紫金山—阿特拉斯彗星的霞光主要出现在大气层中的( )
      A. 对流层 B. 平流层 C. 散逸层 D. 高层大气
      【答案】1. C 2. A
      【解析】
      【1题详解】
      紫金山—阿特拉斯彗星是一颗绕日运动的天体,则最低一级的天气系统为太阳系,C正确,ABD错误。故选C。
      【2题详解】
      对流层几乎集中了所有的水汽与固体杂质,“淹没”紫金山—阿特拉斯彗星的霞光主要出现在大气层中的对流层中,A正确;平流层、散逸层、高层大气水汽、固体杂质含量少,不会出现霞光云彩,BCD错误。故选A。
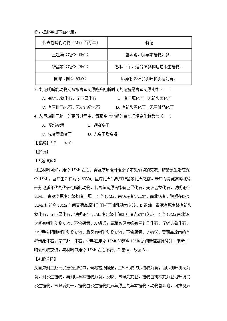
      青藏高原边缘连续沉积地层中含有大量哺乳动物化石,这些化石是研究青藏高原隆升历史的重要证据。通过对比青藏高原北缘与南缘的化石,科学家认定在距今15Ma左右,哺乳动物的交流被青藏高原隆升阻断。下表为青藏高原北缘部分地质年代的代表性哺乳动物。据此完成下面小题。
      3. 能证明哺乳动物交流被青藏高原隆升阻断时间的证据是青藏高原南缘( )
      A. 有铲齿象化石,无巨犀化石 B. 有巨犀化石,无铲齿象化石
      C. 有三趾马化石,无铲齿象化石 D. 有铲齿象化石,无三趾马化石
      4. 从巨犀到三趾马的更替过程中,青藏高原北缘的自然环境变化趋势为( )
      A. 逐渐变湿 B. 逐渐变干
      C. 先变湿后变干 D. 先变干后变湿
      【答案】3. B 4. C
      【解析】
      【3题详解】
      根据材料可知,距今15Ma左右,青藏高原隆升阻断了哺乳动物的交流,铲齿象生活在距今13Ma,巨犀生活在距今30Ma,巨犀化石出现在铲齿象化石之前。表中为青藏高原北缘部分地质年代的代表性哺乳动物,若青藏高原南缘有巨犀化石,无铲齿象化石,说明距今30Ma,青藏高原南北缘均有巨犀,距今13Ma,南缘没有铲齿象,而北缘有,说明在距今30Ma和距今13Ma之间青藏高原隆升阻断了哺乳动物交流,B正确;青藏高原南缘有铲齿象化石,无巨犀化石,说明距今30Ma南北缘中间阻断哺乳动物交流,距今13Ma南北缘之间有哺乳动物交流,不合题意,A错误;青藏高原南缘有三趾马化石,无铲齿象化石,也说明先阻断哺乳动物交流,后又有哺乳动物交流,不合题意,C错误;青藏高原南缘有铲齿象化石,无三趾马化石,说明在距今13Ma和距今10Ma之间青藏高原隆升,阻断了哺乳动物交流,与材料中距今15Ma左右不符,D错误。故选B。
      【4题详解】
      从巨犀到三趾马的更替过程中,青藏高原隆起,三种动物均以植物为食,由以树叶树枝为食,到水生植物,再到以草本植物为食,反映了气候先变湿,植物由树木变为湿地环境的水生植物,气候后变干,植物由水生植物变为草原上的草本植物(动物善奔跑,可推测为草原),C正确,ABD错误。故选C。
      2014年12月7日,日本口永良部岛火山爆发,引发火山性地震,周边居民区震感明显。据此完成下面小题。
      5. 此次地震过程中,附近居民可感受到地面( )
      A. 先上下颠簸,后左右摇晃 B. 只有上下颠簸
      C. 先左右摇晃,后上下颠簸 D. 只有左右摇晃
      6. 此次火山的岩浆来自于( )
      A. 地壳 B. 上地幔 C. 岩石圈 D. 下地幔
      7. 此次地震产生的横波经过岩浆主要发源地时,速度将会( )
      A. 下降为零 B. 突然下降 C. 迅速上升 D. 有所改变
      【答案】5.A 6. B 7. D
      【解析】
      【5题详解】
      地震发生时产生弹性振动波影响地面,地震波分为横波和纵波,横波速度慢,纵波速度快,地震发生时先感受到纵波的影响即上下震动,后感受横波的影响左右摇晃,A正确,BCD错误。故选A。
      【6题详解】
      火山喷发的岩浆来自地球内部圈层结构中上地幔的软流层,B正确。地壳、下地幔和岩石圈都不是岩浆发源地,ACD错误。故选B。
      【7题详解】
      岩浆主要发源地位于上地幔的软流层,由塑性物质组成,接近固态,上覆岩石圈由坚硬岩石组成,物质性质发生了改变,因此横波经过岩浆主要发源地时速度将会有所改变,但目前无法判断速度是上升还是下降,D正确,ABC错误。故选D。
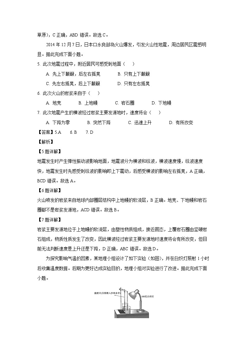
      为探究影响气温的因素,某地理小组设计了如下实验(如图),并在白炽灯照射1小时后收集温度数据。后期为更好达成实验目的,地理小组对实验进行了改进。据此完成下面小题。
      8. 该模拟实验中温度计的度数( )
      A. 沙杯上升较慢 B. 水杯上升较快
      C. 沙杯高于水杯 D. 水杯高于沙杯
      9. 该实验能够模拟( )
      A. 热力环流过程 B. 大气受热过程
      C. 夜晚城郊温差 D. 白天海陆温差
      10. 为更好达成实验目的,地理小组应该( )
      A. 向沙土适当淋水 B. 将温度计悬挂于水面与沙面之上
      C. 增大白炽灯瓦数 D. 增大温度计在水中和沙土的埋深
      【答案】8. C 9. D 10. B
      【解析】
      【8题详解】
      水的比热容大,增温增的慢,在水杯上升较慢,温度计度数低,沙子的比热容小,增温增得快,在沙杯上升较快,温度计度数高,C正确ABD错误。故选C。
      【9题详解】
      该实验模拟的是不同物质比热容不同,吸热的速度不同,导致产生温度的差异。海水和陆地的比热容也有差异,所以海陆温度变化不同,所以该实验可以验证白天海陆温差,D正确;热力环流模拟的是大气运动,A错误;大气受热过程,于不同物质比热容、吸热的速度无关,B错误;夜晚城郊温差,不用白炽灯泡,故C错误。故选D。
      【10题详解】
      该实验探究影响气温的因素,现在的温度计位于水中和沙中,不能准确验证影响气温的因素,为了更好达成实验目的,地理小组应该将温度计悬挂于水面与沙面之上,能够证明下垫面性质影响气温,B正确;向沙中适当淋水,缩小了水与沙子的热力性质,不利于达成实验,A错误;该实验验证的是下垫面性质影响气温,增大白炽灯瓦数,测的还是水温与沙子的温度,C错误;增大温度计在水中和沙土的埋深,测的还是水温与沙子的温度,D错误。故选B。
      汞是一种有毒重金属,易挥发为汞蒸气,常随工业排放进入大气圈。据研究,青藏高原湖泊淡水鱼类体内汞含量较高。据此完成下面小题。
      11. 影响青藏高原地区汞输入的主要水循环环节是( )
      A. 地表径流 B. 地下径流 C. 大气降水 D. 水汽输送
      12. 工业排放的汞进入到青藏高原淡水鱼体内,所经过的圈层依次是( )
      A. 大气圈—水圈—生物圈 B. 岩石圈—水圈—生物圈
      C. 大气圈—生物圈—水圈 D. 大气圈—岩石圈—生物圈
      【答案】11. D 12. A
      【解析】
      【11题详解】
      汞是一种有毒重金属,易挥发为汞蒸气,常随工业排放进入大气圈,随水汽输送输送到青藏高原,D正确,青藏高原海拔高,汞不可能通过,地表径流 、地下径流输送至青藏高原,AB错误;常随工业排放进入大气圈,随水汽输送输送到青藏高原,再通过大气降水进入水圈,不是影响青藏高原地区汞输入的主要水循环环节,C错误。故选D。
      【12题详解】
      汞是一种有毒重金属,易挥发为汞蒸气,常随工业排放进入大气圈,随水汽输送输送到青藏高原,再通过大气降水进入水圈,再通过水圈进入生物圈,A正确,BCD错误。故选A。
      南海表层海水盐度受降水、蒸发、洋流等多种因素影响。左图示意我国南海南、北部的表层海水平均盐度分布曲线,右图示意南海表层海水等盐度线。据此完成下面小题。
      13. 与南海南部相比,南海北部表层海水平均盐度( )
      A. 高 季节变化大 B. 高 季节变化小
      C. 低 季节变化大 D. 低 季节变化小
      14. 导致南海北部冬季表层盐度分布特征形成的主要原因是( )
      A. 入海径流量较多 B. 该海区降水丰富
      C. 高盐度海水输入 D. 盐分因结冰析出
      【答案】13. B 14. C
      【解析】
      【13题详解】
      由左图可看出,南海北部各个月份平均盐度均高于南海南部,年内变化相对较小,故南海北部表层海水平均盐度更高,季节变化更小,B正确ACD错误。故选B。
      【14题详解】
      结合左图南海北部1月份的平均盐度数值,可知右图为冬季南海表层海水等盐度线,由右图可看出,南海北部大陆沿岸等盐度线向西南凸出,说明大陆沿岸表层盐度较高,原因是冬季盛行偏北风,驱动海水沿大陆沿岸由东北向西南流,将副热带海区的高盐度海水输送到南海北部大陆沿岸,导致该海域表层盐度较高,等盐度线向西南凸出,C正确;冬季入海径流少,降水少,且入海径流会导致沿岸盐度降低,AB错误;南海北部纬度低,冬季海水不会结冰,D错误。故选C。
      根据辐射的波长和传播方向,辐射可分为向上、向下短波辐射和向上、向下长波辐射,形成辐射四分量。下图示意敦煌戈壁某气象观测站全年辐射四分量日变化。据此完成下面小题。
      15. 近地面大气直接的热源主要来自于( )
      A. 向下短波辐射 B. 向上短波辐射
      C. 向下长波辐射 D. 向上长波辐射
      16. 对地表温度变化起决定作用的是( )
      A. 向上短波辐射
      B. 向下长波辐射
      C. 向下短波辐射与向上短波辐射之差
      D. 向下长波辐射与向上长波辐射之差
      17. 影响向下短波辐射日变化的主导因素是( )
      A. 太阳高度角 B. 天气状况 C. 下垫面性质 D. 大气厚度
      【答案】15. D 16. C 17. A
      【解析】
      【15题详解】
      地球表面的能量主要来源于太阳辐射。结合大气热力作用相关知识可知,图中的向下短波辐射为射向地面的太阳辐射,向上短波辐射为被地面和大气反射回宇宙空间的太阳辐射,向上长波辐射为地面辐射,向下长波辐射为大气逆辐射。近地面大气直接的热源主要来自于地面辐射,D正确,ABC错误。故选D。
      【16题详解】
      结合所学可知,对地表温度变化起决定作用的是地表吸收的太阳辐射,而地表吸收的太阳辐射为到达地表的太阳辐射与地面和大气反射回宇宙空间的太阳辐射之差,由上题可知,C正确,ABD错误。故选C。
      【17题详解】
      结合第一问可知,向下短波辐射为到达地表的太阳辐射,影响到达地表的太阳辐射日变化的主导因素是太阳高度角,A正确;天气状况、下垫面性质、大气厚度都不是影响到达地表的太阳辐射日变化的主导因素,BCD错误。故选A。
      海蚀平台是海蚀崖前一种向海微微倾斜的台地,其形成和发展会影响海蚀崖位置的移动。深圳西冲海岸自高到低依次形成四级海蚀平台(如图)。四级平台形成期间,该海岸地壳稳定。据此完成下面小题。
      18. 导致海蚀崖移动的主要外力作用是( )
      ①风力侵蚀②流水侵蚀③海浪侵蚀④重力崩塌
      A. ①② B. ①④ C. ②③ D. ③④
      19. 任意一级海蚀平台形成过程中,海蚀崖( )
      A. 向陆后退;速度减缓 B. 向海前进;速度减缓
      C. 向陆后退;速度增快 D. 向海前进;速度增快
      20. 深圳西冲海岸四级海蚀平台形成过程中,其附近海平面( )
      A. 保持稳定 B. 间歇性上升 C. 反复升降 D. 间歇性下降
      【答案】18. D 19. A 20. D
      【解析】
      【18题详解】
      据材料可知,海蚀崖主要分布在沿海地区,风力侵蚀和流水侵蚀不是沿海地区主要的外力作用,①②错误,ABC错误;海浪的冲击是海蚀崖形成和移动的主要原因,波浪不断冲击海岸基岩,导致崖壁岩石破碎和崩解‌;基岩在重力作用下发生崩落,形成陡峭的悬崖‌,故导致海蚀崖移动的主要外力作用是③海浪侵蚀和④重力崩塌,D正确。故选D。
      【19题详解】
      在海岸带,岩壁下部受到海浪侵蚀,形成海蚀穴,上部岩体坍塌,形成海蚀崖,海浪不断继续侵蚀,海蚀崖不断后退,在海蚀崖前出现平台状地形,故任意一级海蚀平台形成过程中,海蚀崖向陆后退,BD错误;任意一级海蚀平台形成过程中,海蚀崖演化速度减缓,A正确,C错误。故选A。
      【20题详解】
      根据海蚀平台形成过程可知,每一次海蚀平台的形成都伴随着海蚀崖向陆后退,且四级平台形成期间,该海岸地壳稳定,没有地壳抬升现象,故深圳西冲海岸四级海蚀平台形成过程中,其附近海平面间歇性下降,D正确;海平面稳定不会出现四级的平台,A错误;海平面间歇性上升,海水会淹没沿海地区的低地,海蚀平台会被淹没,B错误;海平面反复升降不会出现图中比较有规模的四级海蚀平台,C错误。故选D。
      在干旱半干旱地区,植物根系对土壤含水量产生显著影响。下图示意甘肃张掖某地区土壤水分垂直分布。据此完成下面小题。
      21. 该地区表层土壤水分含量最低,主要是由于该地区( )
      A. 降水少 B. 蒸发多 C. 下渗多 D. 蒸腾强
      22. 推断该地区植被( )
      ①以灌草为主②根系发达③垂直结构复杂④多附生植物
      A. ①② B. ①③ C. ②④ D. ③④
      23. 该地区植物根系主要分布在( )
      A. 0-20cm B. 20-40cm C. 40-80cm D. 80-120cm
      【答案】21. B 22. A 23. C
      【解析】
      【21题详解】
      蒸腾强主要是针对植物对水分的蒸腾作用,通常不会导致明显的表层土壤水分减少,D错误;干旱半干旱地区,气候干旱,多晴天,蒸发作用强,水分流失多,B正确,如果是降水稀少导致的话,表层土壤水分不会随深度的增加而增加,A错误;下渗多的情况一般会在降水较多的情况下发生,C错误。故选B。
      【22题详解】
      热带雨林地区植被垂直结构复杂,多附生植物,而该地区为干旱半干旱地区以草原植被为主,以灌草为主,根系发达,①②正确,③④错误。综上所述,A正确,BCD错误。故选A。
      【23题详解】
      根据材料“植物根系对土壤含水量产生显著影响”可知,植物根系吸收土壤水分,使土壤水分减少。读图,在40-80cm的深度,土壤水分有所减少,因此可以推测该深度植物根系分布比较集中,C正确;0-20cm、20-40cm、80-120cm土壤水分都有所增加,说明植物根系较少,排除ABD。故选C。
      飓风是在热带、副热带洋面形成的热带气旋。当地时间2024年10月9日(农历九月初七),飓风米尔顿向佛罗里达半岛移动,并于9日晚登陆,登陆时引发了严重海水入侵。下图示意米尔顿飓风中心移动路径。据此完成下面小题。
      24. 飓风米尔顿引发严重海水入侵,主要是因为米尔顿( )
      A. 带来了大量降水 B. 诱发了严重海啸
      C. 引发严重风暴潮 D. 加大了天文大潮
      25. 受飓风“米尔顿”的影响,9日19时坦帕市的风向为( )
      A. 西南风 B. 东北风 C. 东南风 D. 西北风
      【答案】24. C 25. B
      【解析】
      【24题详解】
      飓风米尔顿引发风暴潮,导致海水入侵,C正确;降水导致洪涝灾害,不可能导致海水入侵,A错误;海啸海底地震、火山爆发导致的,B错误;2024年10月9日(农历九月初七)为小潮,D错误。故选C。
      【25题详解】
      9日19时坦帕市为飓风的东北侧,低压的东北侧水平气压梯度力由东北指向西南,在北半球地转偏向力的作用下形成东北风,B正确,ACD错误。故选B。
      第Ⅱ卷(非选择题 共50分)
      二、非选择题(本题共4小题,共50分)
      26. 阅读图文材料,完成下列要求。
      城市内部不同区域之间常用绿带分隔,绿带与城市建筑区之间形成局地热力环流,该环流中由绿地吹向建筑物的风称为林源风。
      (1)在下图中画出建筑区与绿带之间的热力环流示意图。
      (2)分析绿带与建筑区之间气温产生差异的原因。
      (3)简析林源风对改善城市居住环境的作用。
      【答案】(1)
      (2)由于下垫面性质不同,升温速度不同,建筑物区气温高于绿带(白天,建筑物升温快,绿带升温慢);建筑物区人类排放废热多,气温高于绿带。
      (3)林源风有利于建筑区污染的扩散,绿带具有过滤大气污染和降尘的作用,提高大气质量;可增加空气湿度,减轻热岛效应,提高宜居指数。
      【解析】
      【小问1详解】
      建筑区增温增的快,气温高,空气受热上升,近地面形成低压,高空形成高压;绿带增温增的慢,气温低,空气受冷收缩下沉,近地面形成高压,高空形成低压,空气的水平运动由高压指向低压,于是形成了建筑区与绿带之间的热力环流,如下图所示:

      【小问2详解】
      由于下垫面性质不同,升温速度不同,白天建筑物区增温增得快,气温高;绿带增温增的慢,绿带气温升温慢;建筑物区人类活动频繁,排放废热多,气温增温快,气温高于绿带。
      【小问3详解】
      由于城市与绿带之间的林源风加强了空气的流通,有利于建筑区污染的扩散,加之绿带具有过滤大气污染和降尘、净化空气的作用,使得绿带质量高的空气流动到建筑区,提高大气质量;绿带的空气由于植物的蒸腾作用,湿度大,可增加空气湿度,减轻热岛效应,提高宜居指数。
      27. 阅读图文材料,完成下列要求。
      爬坡沙丘是在地形障碍物迎风坡形成的风积地貌。麦村爬坡沙丘位于雅鲁藏布江河道右岸的山体上,山体坡度较为平缓。某地理小组开展了“认识麦村爬坡沙丘”的地理研学实践活动。
      ·研学准备阶段
      该地理小组计划利用某地理信息技术,以图层叠加的方式研究麦村爬坡沙丘形成的自然原因。下图为可能用到的图层。
      (1)请选择必要的两种图层,并指出图层叠加所利用的地理信息技术。
      ·研学实践阶段
      研学过程中,该地理小组发现爬坡沙丘所在地区河流水位季节变化大,冬季以偏西风为主。
      (2)指出麦村爬坡沙丘的沙源地,并说明理由。
      ·研学总结阶段
      经讨论,该地理小组认为地形对麦村爬坡沙丘的形成具有重要影响。
      (3)分析该区域地形对麦村爬坡沙丘形成的影响。
      【答案】(1)地形图;气候图(错选、多选均不得分);地理信息系统
      (2)沙源地:河漫滩
      理由:河漫滩位于爬坡沙丘的上风向;冬季河流水位下降,河漫滩大面积出露,提供了丰富的沙源。
      (3)宽谷利于沙的沉积,提供沙源;宽谷对风的阻挡作用小,利于起沙和输沙;低缓的山坡降低风速,利于沙粒的沉积和沙丘爬升。
      【解析】
      【小问1详解】
      根据材料,爬坡沙丘是在地形障碍物迎风坡形成的风积地貌。可知爬坡沙丘的形成需要地形和风力两个条件,因此需要气候图层和地形图层的叠加。根据所学地理信息技术相关知识,图层叠加分析,属于地理信息系统技术(GIS)。
      【小问2详解】
      根据材料可知爬坡沙丘位于河漫滩东南部,为冬季偏西风(西北风)的迎风坡,且该河流水位季节变化大,冬季水位低,河漫滩裸漏出水面,受偏西风(西北风)影响,为沙丘形成提供物质来源。
      【小问3详解】
      根据等高线地形图,可看出,沙丘所在地等高线较稀疏,河谷宽广,为沙丘形成提供稳定沙源;同时河谷宽广,利于偏西风(西北风)深入,对风的阻挡作用小,利于起沙和输沙;南岸山坡地势较平缓,使风速减弱,利于物质堆积和沙丘爬升。
      28. 阅读图文材料,完成下列要求。
      砂田耕作法是指在土壤表面铺设砂石覆盖层的耕作方法。宁夏灌区在铺盖砂石前,先饱施粪肥,充分翻耕,铺石后每年只需免耕播种且不再施肥,一般在5—10年后定期重建。左图为宁夏砂田景观图,右图示意宁夏灌区不同种植年限砂田中覆砂层物质组成变化。
      (1)说明宁夏灌区砂田耕作对土壤的有利影响。
      (2)分析宁夏灌区砂田需定期重建的原因。
      【答案】(1)减少水分蒸发,增加下渗,保持土壤含水量;增大地表摩擦力,减小风速,减轻土壤侵蚀;减少蒸发,缓解土壤盐碱化现象。
      (2)覆砂层与土壤层混合(土壤进入砂层),土壤下渗能力减弱,土壤含水量减少;每年免耕使土壤通气性降低,土壤空气含量下降(板结、紧实);覆砂后,不再施肥,有机质补充少,长期耕种,使土壤中的有机质减少,土壤肥力下降。
      【解析】
      【小问1详解】
      砂田可以直接减少太阳辐射对水分蒸发,砂田比较粗糙,可以增加水分下渗,保持土壤含水量;砂田比较粗糙,增大地表摩擦力,减小风速,减轻风力对土壤侵蚀;砂田可以直接减少太阳辐射对水分蒸发,缓解土壤盐碱化现象。
      【小问2详解】
      覆砂层与土壤层混合,土壤进入砂层,土壤水分下渗能力减弱,土壤含水量减少,田需定期重建;每年免耕,不能使土壤得到有效的疏松,使土壤通气性降低,土壤空气含量下降,导致土壤板结、紧实,田需定期重建;覆砂后,不再施肥,有机质补充少,有机质来源减少,长期耕种,使土壤中的有机质缺乏,土壤肥力下降,土地的生产能力下降。
      29. 阅读图文材料,完成下列要求。
      考古发现,青海东部古聚落随规模扩大,木质棺具墓葬比例下降,专家推测这与当地森林覆盖率的变化有关。距今3950年,一场突发性地震后,挟带泥沙与石块的洪流从北侧山地倾泻而下,掩埋古聚落,形成了今天的喇家遗址。2023年12月18日23时,位于喇家遗址以南的积石山县发生6.2级地震,受诸多因素影响灾情紧迫,救援难度大。下图为喇家遗址周边地区等高线地形图。
      (1)描述图示区域的地形特征。
      (2)分析掩埋喇家古聚落的洪流中多沙石的原因。
      (3)分析积石山地震灾情严重的原因。
      【答案】(1)图示区域整体为盆地地形;四周海拔高,地形坡度大,中间海拔低,地形坡度小。
      (2)地震产生大量松散碎屑物质;河谷北侧地形坡度大,洪流流速快;(木质棺具墓葬比例下降)森林覆盖率下降,水土流失加剧。
      (3)冬季气温低,灾区居民生活困难/救灾难度大;地处山地,地形陡峭,地表物质松散,易产生滑坡、泥石流等自然灾害;地震发生于夜间,人员伤亡更严重;震级高,烈度大,灾情严重。
      【解析】
      【小问1详解】
      由等高线地形图可知,图示区域整体四周海拔高,中间海拔低,地形为盆地地形;四周海拔高,等高线密集,地形坡度大,中间海拔低,等高线稀疏,地形坡度小。
      【小问2详解】
      距今3950年,一场突发性地震后,挟带泥沙与石块的洪流从北侧山地倾泻而下,掩埋古聚落,地震产生大量松散碎屑物质;河谷北侧等高线密集,地形坡度大,洪流流速快,沙石搬运能力强;木质棺具墓葬比例下降,专家推测这与当地森林覆盖率的变化有关,说明森林覆盖率下降,水土流失加剧。
      【小问3详解】
      地震发生在冬季,冬季气温低,灾区居民生活困难,救灾难度大;地处山地,地表起伏不平,地形陡峭,地表物质松散,地貌不稳定,易产生滑坡、泥石流等自然灾害;地震发生于夜间,人们正在熟睡,防灾意识弱,人员伤亡更严重;震级为6.2级,震级高,烈度大,灾情严重。
      代表性哺乳动物(Ma:百万年)
      特征
      三趾马(距今10Ma)
      善奔跑,以草本植物为食。
      铲齿象(距今13Ma)
      板状下颌,适合铲食和咀嚼水生植物。
      巨犀(距今30Ma)
      以柔软多汁的树叶和树枝为食。

      相关试卷 更多

      资料下载及使用帮助
      版权申诉
      • 1.电子资料成功下载后不支持退换,如发现资料有内容错误问题请联系客服,如若属实,我们会补偿您的损失
      • 2.压缩包下载后请先用软件解压,再使用对应软件打开;软件版本较低时请及时更新
      • 3.资料下载成功后可在60天以内免费重复下载
      版权申诉
      若您为此资料的原创作者,认为该资料内容侵犯了您的知识产权,请扫码添加我们的相关工作人员,我们尽可能的保护您的合法权益。
      入驻教习网,可获得资源免费推广曝光,还可获得多重现金奖励,申请 精品资源制作, 工作室入驻。
      版权申诉二维码
      欢迎来到教习网
      • 900万优选资源,让备课更轻松
      • 600万优选试题,支持自由组卷
      • 高质量可编辑,日均更新2000+
      • 百万教师选择,专业更值得信赖
      微信扫码注册
      手机号注册
      手机号码

      手机号格式错误

      手机验证码 获取验证码 获取验证码

      手机验证码已经成功发送,5分钟内有效

      设置密码

      6-20个字符,数字、字母或符号

      注册即视为同意教习网「注册协议」「隐私条款」
      QQ注册
      手机号注册
      微信注册

      注册成功

      返回
      顶部
      学业水平 高考一轮 高考二轮 高考真题 精选专题 初中月考 教师福利
      添加客服微信 获取1对1服务
      微信扫描添加客服
      Baidu
      map