搜索
      上传资料 赚现金

      广东省惠州市博罗县2023-2024学年高一下学期5月期中地理试卷(解析版)

      • 1.88 MB
      • 2025-05-03 12:43:46
      • 45
      • 0
      •  
      加入资料篮
      立即下载
      广东省惠州市博罗县2023-2024学年高一下学期5月期中地理试卷(解析版)第1页
      高清全屏预览
      1/11
      广东省惠州市博罗县2023-2024学年高一下学期5月期中地理试卷(解析版)第2页
      高清全屏预览
      2/11
      广东省惠州市博罗县2023-2024学年高一下学期5月期中地理试卷(解析版)第3页
      高清全屏预览
      3/11
      还剩8页未读, 继续阅读

      广东省惠州市博罗县2023-2024学年高一下学期5月期中地理试卷(解析版)

      展开

      这是一份广东省惠州市博罗县2023-2024学年高一下学期5月期中地理试卷(解析版),共11页。试卷主要包含了单选题,综合题等内容,欢迎下载使用。
      总分:100分,测试时间:75分钟
      说明:本试卷分两部分:第Ⅰ卷(选择题)卷面成绩60分,第Ⅱ卷(非选择题)卷面成绩40分。
      第Ⅰ卷(选择题)
      一、单选题(本大题共20个小题,每小题3分,共60分。下面各题四个选项中,只有一项是符合题意的。)
      格陵兰岛是世界上面积最大的岛屿,岛上大部分地区被冰雪覆盖,气候凛冽,人烟稀少。下图示意格陵兰岛位置。据此完成下面小题。
      1. 格陵兰岛的人口主要分布在( )
      A.①地 B. ②地 C. ③地 D. ④地
      2. 影响格陵兰岛人口分布的主要因素是( )
      A. 耕地 B. 气候 C. 淡水 D. 海拔
      3. 格陵兰岛人口聚居区的产业主要是( )
      A. 耕作业 B. 花卉业 C. 渔业 D. 林业
      【答案】1. B 2. B 3. C
      【解析】
      【1题详解】
      格陵兰岛纬度很高,终年气温低,这导致当地的人口向热量较好的地区集聚,②地所处纬度较低,位于暖流经过的沿岸地带,受暖流影响,四个地区中②地气候比较温暖,B正确,ACD错误。故选B。
      【2题详解】
      格陵兰岛纬度很高,终年气温低,而人烟稀少,所以人口主要分布在气候相对温和之地,B正确,ACD错误。故选B。
      【3题详解】
      据上题结论,②地是人口集聚区,如图示该地沿海附近有寒暖流交汇,渔业资源丰富,故而当地的主要产业为渔业,C正确;当地纬度很高,终年气温低,热量不足,不适宜发展耕作业和花卉业,AB错误;当地植被是以寒漠为主,不适宜发展林业,D错误。故选C。
      城镇化中后期,我国人口流动的城乡结构出现重要转变,将对人口再分布和城镇化及区城发展产生重大影响。如图示意2010年和2020年中国省际城乡流动人口类型及规模。据此完成下面小题。
      4. 2010—2020年,我国省际城乡流动人口的特点( )
      A. 乡—城流动人口规模的增长率最高
      B. 各类省际城乡流动人口占比变化大
      C. 省际城乡流动人口的总规模在增长
      D. 城—城人口流动为人口流动的主流
      5. 该时期,影响城—城人口流动增长快速的主要原因是我国( )
      A. 城镇发展差异大 B. 城镇分布不均衡
      C. 城镇化水平较高 D. 城镇化速度较快
      6. 针对我国城—城人口流动的特点,应采取的措施有( )
      ①优化城镇体系空间布局,促进人口均衡分布
      ②适度控制大城市的人口规模,大量迁出人口
      ③迁入地提供优质服务,满足差异化发展需求
      ④迁出地营造产业转移和人口回流的良好环境
      A. ①② B. ①④ C. ②③ D. ③④
      【答案】4. C 5. A 6. D
      【解析】
      【4题详解】
      2010-2020年,中国省际城乡流动人口中乡一城流动人口规模最大,城一城流动人口规模增长率最高,A错误。各类型省际城乡流动人口的占比,2010年和2020年未发生大的变动,从大到小均依次为乡一城、城一城、乡一乡、城一乡,B错误。从合计的数值看,中国省际城乡流动人口规模庞大且在增长,C正确。从材料和统计图可知,城一城流动成为当前中国城乡流动人口增速最快的类型,但流动人口数量最多的类型依然是乡一城流动, D错误。故选C。
      【5题详解】
      城镇化中后期,城镇化水平较高,城镇数量多,乡村人口占比较少,人们为了获得更多的就业机会和更好的生活条件向更合适的城市流动,导致中国人口流动的城乡结构出现重要转变,快速增长的类型从原来的乡一城转变为城一城,城镇发展差异大是主要原因,A正确;城镇分布不均衡、城镇化水平较高、城镇化速度较快不能直接影响城—城人口流动增长快速,BCD错误。故选A。
      【6题详解】
      控制大城市人口规模,大量迁出人口,不利于大城市的发展,应提供更好的服务和社会发展环境,满足流动人口个性化和自我发展需求,吸引人才,优化城镇体系空间布局,促进人口在不同规模、等级和功能城镇间的合理分布,引领其高效集约发展,而不是促进人口均衡分布。流出地需营造适合产业转移和人口回流的良好环境,推进本地的城镇化与经济发展。①②错误、③④正确,D正确。故选D。
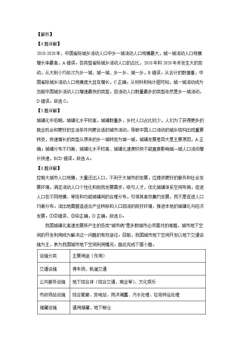
      我国城镇化高速发展所产生的各类“城市病”是多数城市必须面对的难题,城市地下空间的开发利用成为解决这一问题的有效途径。目前,我国城市地下空间开发以地下交通设施为主,表为我国城市地下空间利用情况。据此完成下面小题。
      7. 目前,城市地下空间的开发利用可以直接缓解的“城市病”是( )
      A. 住房紧张 B. 能源紧缺 C. 交通拥堵 D. 供水不足
      8. 城市地下公共服务设施主要位于城市的( )
      A. 商务区 B. 住宅区 C. 工业区 D. 行政区
      9. 城市地下空间开发利用的主要目的是( )
      ①优化功能分区②保护城市环境③拓展城市空间④提升用地效率
      A. ①③ B. ①② C. ②④ D. ③④
      【答案】7. C 8. A 9. D
      【解析】
      【7题详解】
      根据材料“目前我国城市地下空间开发以地下交通设施为主”,同时从我国城市地下空间的利用情况来看,城市地下空间的开发利用直接缓解的是城市的交通拥堵,C正确;城市住宅基本不采用地下空间,A错误;利用地下空间布局电网、燃气网和供水管网等,但并不能增加能源和水源的输入,地下空间的利用不能改善城市的能源和供水状况,BD错。故选C。
      【8题详解】
      城市地下公共服务设施主要包括地下综合体和地下文化娱乐设施。地下综合体是随着城巿立体化再开发建设沿三维空间发展的,地面地下连通的,综合交通、商业﹑贮存、娱乐、市政等多用途的大型公共地下建设工程。为此,地下公共服务设施只是在高地租、建筑高密度的城市中心区域,增加地面建筑向地下的延伸,以提高土地的利用效率,并降低地租成本。城市地租最高、建筑密度最大的功能区一般为商务区,而住宅区、工业区和行政区地价都较中心商务区便宜,故城市地下公共服务设施主要位于城市中心的商务区,A正确,BCD错误,故选A。
      【9题详解】
      现在城市用地日益紧张,二维平面的发展,会导致城市向周边扩展,侵占城郊耕地、水域和林地。城市地下空间的开发,使城市沿三维空间发展,拓展了城市空间,有效提升城市土地的利用效率,有利于控制城市发展对周边土地的侵占,③④正确;城市地下空间开发利用对优化功能分区和保护城市环境作用不大,①②错误。综上所述,D正确,ABC错误,故选D。
      福建莆田市拥有“三山六海一分田”的特征。Y村位于莆田市的兴化平原,多为同姓氏的家族群体聚居,保留了明清时期的空间结构和建筑风格。该村于2023年1月17日举行了一系列“开春”活动。下图为Y村某一区域空间结构图。完成下面小题。

      10. Y村落的街巷空间狭窄且蜿蜒曲折,其原因可能是( )
      A. 土地资源紧张 B. 地形起伏较大 C. 河网密度较小 D. 冬季气温很低
      11. 造成该村居民建筑围绕祠堂分布的主要影响因素是( )
      A. 人口数量 B. 光照条件 C. 宗族文化 D. 河流走向
      12. 该村举行的“开春”系列活动中,最适合的是( )
      A. 采春茶品香茗 B. 尝美食划龙舟 C. 赏园林采荔枝 D. 游古村迎春节
      【答案】10. A 11. C 12. D
      【解析】
      【10题详解】
      兴化平原是福建四大平原之一,而福建丘陵山地众多,人口稠密,土地资源短缺,因此该地区需要尽可能的使用有限的土地资源,村落的街巷空间狭窄且蜿蜒曲折,A正确;街巷空间狭窄主要是由于土地短缺所致,和地形起伏较小关系不大,B错误;福建位于沿海地区,降水充足,河流众多,河网密度大,C错误;福建纬度较低,处于我国亚热带地区,冬季气候相对温暖,D错误。故选A。
      【11题详解】
      结合材料“多为同姓氏的家族群体聚居,保留了明清时期的空间结构和建筑风格”可知,居民建筑围绕祠堂分布主要受宗族文化影响,C正确;人口数量、光照条件和河流走向和祠堂关系不大,不会使民居围绕祠堂分布,ABD错误。故选C。
      【12题详解】
      结合材料可知,该村于2023年1月17日举行开春活动,此时正值春节前,适合游古村迎春节,D正确;春节前春茶和荔枝未成熟,AC错误;划龙舟应在端午节进行,B错误。故选D。
      梅菜是岭南三大名菜之一,广东省惠州市横沥镇是中国梅菜之乡。从明朝开始横沥镇就开始生产制作梅菜,距今有400多年历史。近年来,当地梅菜产业蓬勃发展,产品辐射全国并远销北美和东南亚。下图示意横沥镇梅菜种植与加工制作流程,据此完成下面小题。
      13. 推测适合梅菜生长的气候条件是( )
      A. 喜湿热 B. 喜温凉 C. 喜冷干 D. 喜阴湿
      14. 近年来,横沥镇梅菜产业蓬勃发展最主要原因是( )
      A. 生产工艺悠久的历史 B. 消费市场的拓展
      C. 冷藏保鲜技术的使用 D. 加工制作效率高
      【答案】13. B 14. B
      【解析】
      【13题详解】
      据材料中梅菜种植与加工制作流程图,可知9月—11月栽培,12月—2月采收,是在秋冬气候较凉爽的季节,因此梅菜具有喜温凉的生长习性,B正确,A、C、D错误,故选B。
      【14题详解】
      该地梅菜生产工艺悠久,但梅菜业产业近几年才蓬勃发展,因此生产工艺悠久的历史不是梅菜产业蓬勃发展的最主要原因,A错误;消费市场的拓展促进了该地梅菜产业的发展,B正确;梅菜晒干并密封包装运往国内外市场,不需要使用冷藏保鲜技术,C错误;根据图中“人工撒盐逐一踏实腌制”、“手工分拣”等信息,说明梅菜加工制作主要靠人工,加工制作效率不高,D错误;故选B。
      濮阳市地处豫鲁冀三省交界,2011年被列为资源枯竭型城市,2022年当地市委提出“中原油城向中原氢城转变”。濮阳中原油田占地面积大,场地及生产设备已废弃多年,目前经改造成为中国石化首个兆瓦级可再生电力电解水制氢示范项目的基地。同时,中国石化将濮阳已枯竭的文23气田改建为我国中东部最大的地下天然气储气库。完成下面小题。
      15. 推动濮阳市由“中原油城向中原氢城转变”的主导因素是( )
      A. 政府政策 B. 产业基础 C. 制氢技术 D. 地理位置
      16. 中国石化制氢示范项目基地选址于中原油田,关键是可以( )
      A. 共用厂区已有的生产设备,减少投资成本
      B.利用地面空间开发新能源,满足用电需求
      C. 依托存储的石油能源发电,降低用电成本
      D. 借助中原油田已有知名度,扩大市场份额
      17. 文23气田被改建为我国中东部最大地下储气库,其主要优势为( )
      ①地理位置较为优越②可开采油气储量大③废弃地表面积较大④投资建设成本较低
      A. ①② B. ①③ C. ②④ D. ①④
      【答案】15. A 16. B 17. D
      【解析】
      【15题详解】
      材料信息提到“2022年当地市委提出“中原油城向中原氢城转变”,因此主导因素是政府政策,而不是产业基础、制氢技术和地理位置,A正确,BCD错误。故选A。
      【16题详解】
      据材料信息场地及生产设备已废弃多年可知,不会共用已有生产设备,A错误;濮阳中原油田占地面积大,可以利用较大的废弃土地进行发电,满足项目用电需求,B正确;“中国石化首个兆瓦级可再生电力电解水制氢示范项目的基地”可知该项目用电需求大,且利用的是可再生电力,即利用风力和太阳能产生的电力,C错误;中原油田知名度对制氢没有明显作用,D错误。故选B。
      【17题详解】
      濮阳市地处豫鲁冀三省交界,地理位置优越,利于更好地发挥对我国中东部天然气的季节调峰和应急储备功能,①正确;同时,该地曾是23气田的所在地,油气枯竭后具有较大的地下空间作为天然气的存储空间,可减少储气库的投资建设成本,②③错误,④正确。故选D。
      近年来,露营旅游成为广受大众喜欢的新兴旅游休闲方式,露营地成为重要的休闲游憩空间。调查研究表明,我国露营地分布多呈集聚特征,部分露营地选择布局在高等级旅游景区附近,呈现“傍景”分布特征。也有一些露营地因其自身的独特优势,塑造出具有品牌标识度的露营地,如内蒙古乌兰哈达火山露营地等。下图示意2022年我国不同省区露营地数量累积百分比。据此完成下面小题。
      18. 下列省级行政区中露营地数量最多的是( )
      A. 北京市 B. 天津市 C. 上海市 D. 四川省
      19. 部分露营地布局在高等级旅游景区附近,是因为“傍景”分布可以( )
      ①提高品牌影响②实现客源共享③共享政策优惠④减少配套投入
      A. ①② B. ①③ C. ②④ D. ③④
      20. 乌兰哈达火山露营地能塑造鲜明品牌标识度的独特优势条件是( )
      ①独特的地形地貌②优良的生态环境③深厚的文化积淀④便捷的交通运输
      A. ①② B. ②③ C. ①④ D. ③④
      【答案】18. D 19. C 20. A
      【解析】
      【18题详解】
      图为我国不同省区露营地数量累积百分比,因此线条越陡,对应的省区露营地数量越多。读图可知,四川对应的线段越陡,因此四川露营地数量最多,D正确,ABC错误,故选D。
      【19题详解】
      部分露营地布局在高等级旅游景区附近,高等级旅游景区往往基础设施比较完善,游客众多,因此“傍景”分布可以实现客源共享、减少配套投入,②④正确;“傍景”分布对提升露营地的品牌影响作用不大,①错误;高等级旅游景区的优惠政策不一定会与露营地共享,③错误。综上所述,C正确,ABD错误,故选C。
      【20题详解】
      内蒙古乌兰哈达火山露营地依托了富有特色的火山地貌和优良的生态环境,①②正确;乌兰哈达火山为自然景观,没有深厚的文化积淀,③错误;便捷的交通运输并不是该营地独特的自身优势,④错误。综上所述,A正确,BCD错误,故选A。
      第Ⅱ卷(非选择题)
      二、综合题(共2个小题,40分,在答题卡相应位置写出答案。)
      21. 阅读图文材料,完成下列问题。
      委内瑞拉地处南美洲北部。该国首都加拉加斯是全国最大城市,政治、经济、文化中心,早期石油工业发达,目前集中了全国工业的50%,以食品、纺织等轻工业为主,还有汽车装配、化工、建筑、制药等工业,金融业和商业繁荣,外贸兴盛,其外港拉瓜伊拉集中了全国对外贸易总额的一半。流经委内瑞拉中部的奥里诺科河是南美洲重要河流之一,流域内原始丛林、沼泽和草原广布,锰、镍、钒、铝土矿、石油、天然气等资源丰富,但长期以来3/5以上的地区被用作牧场,人烟稀少,1930年以后奥里诺科河下游才逐渐发展为南美洲工业化程度最高的地区之一。
      (1)分析委内瑞拉城市集中分布在北部地区的原因。
      (2)分析加拉加斯资源环境承载力高的原因。
      (3)推测1930年以后奥里诺科下游地区为发展工业所采取的措施。
      【答案】(1)和中南部地区相比,北部纬度较高,降水较少,更适合居住;北部距海近,海运便利。
      (2)石油等资源丰富;政治、经济、文化中心,经济发达;依托港口,对外贸易发达。
      (3)改造原始丛林、沼泽和草原;利用政策等优势,吸引劳动力迁入;加大资源开发力度;完善交通等基础设施。
      【解析】
      【小问1详解】
      根据图中信息可知,委内瑞拉城市集中分布于北部地区,北部地区所处纬度较高,降水较少,气候适宜,更加适合人们居住;同时,北部地区距离大西洋要近,岸边多优良港湾,海运较为便利,吸引人口来此布局。
      【小问2详解】
      结合材料信息可知,加拉加斯是该国首都,是全国最大城市,政治、经济、文化中心,经济发展水平高;加拉加斯早期石油工业发达,本地区石油等资源丰富;同时,依托港口,对外贸易较为发达。
      【小问3详解】
      结合材料信息可知,奥里诺科河,流域内原始森林、沼泽和草原广布,同时本地区矿产资源丰富,因此,奥里诺科和下游地区发展工业,首先,改造本地区原始森林,沼泽和草原,完善本地区基础设施,形成适宜发展工业的地区;利用本地区资源优势,加大资源开发力度,吸引人口和工业来此布局;同时,利用政策优惠扶持等,进一步吸引劳动力的迁入。
      22. 阅读图文材料,完成下列问题
      宁夏中卫市地处黄河上游,是我国苹果种植的传统产区。当地属半干旱气候,具有春暖迟、秋凉早、夏热短、冬寒长、风大沙多、干旱少雨的特点,造就了品质上乘的苹果。近年来,中卫市苹果种植方式得到优化,机械化水平逐步提高,并引进多家浓缩苹果汁厂家在市区集聚。以下左图为中卫市区位略图,右图为苹果宽行种植模式简图。
      (1)分析中卫苹果品质上乘的气候原因。
      (2)与乙区域相比,简述甲区域苹果种植的地形优势。
      (3)简要说明加大果树行距的作用。
      (4)分析中卫市布局浓缩苹果汁厂的优势条件。
      【答案】(1)夏季气温较高,光热充足;年均温较低,生长期长;昼夜温差大,有利于苹果糖分积累;冬季气温低,病虫害少。
      (2)地形较平坦,利于实现机械化生产;地势较低,利于引水灌溉;受地形阻挡少,光照充足。
      (3) 增加光照量;改善通风条件;适宜机械化作业。
      (4) 苹果生产规模大,原料充足;靠近铁路,交通便利;基础设施较完善;政策支持。
      【解析】
      【小问1详解】
      中卫市苹果品质上乘,可以从温差与光照等方面分析其气候的优势条件。结合材料及所学知识可知,中卫市地处黄河上游,为典型的温带大陆性气候,气候特征是夏季高温,因此夏季的光照充足,同时当地的昼夜温差大,非常有利于苹果养分积累。因为当地的纬度较高,因此气温的年均温较低,所以苹果的生长期长,其次当地冬季的气温较低,不利于害虫越冬,当地的病虫害少
      【小问2详解】
      结合上图可知,甲区域等高线稀疏,地势更平坦,并且甲区域海拔在1300米以下,地势较低,故可从地形地势等方面分析甲区域苹果生产的优势。甲区域地形平坦,有利于农业机械设备的使用;地势较低,坡度较小,利于灌溉;地表起伏小,交通便利,有利于农业生产以及农产品的销售;并且甲区域不受山地阻挡,光照更充足,有利于植物生长。
      【小问3详解】
      加大果树行距的积极意义,可以从光照、通风以及机械化作业方面进行思考。加大果树行距,可以增加光照量,提高植物光合作用效率;改善通风条件,有利于植物光合作用;还可以适应机械化作业,加强田间管理等。
      【小问4详解】
      中卫市布局浓缩苹果汁厂的优势条件可以从原料、交通、基础设施等方面进行分析。中卫市市区城区附近苹果产量较高,可以为浓缩苹果汁厂提供充足的原料,节约原材料运输成本;中卫市区有铁路经过,交通便利;市区的基础设施较完善,有利于投资建厂;当地政府的支持等等。
      设施分类
      主要用途(作用)
      交通设施
      停车场、轨道交通
      公共服务设施
      地下综合体(综合交通、商业等)、文化娱乐
      市政场站设施
      综合管廊、变电站、雨洪调蓄、污水处理、垃圾转运处理
      储藏设施
      通用储藏、地下粮仓

      相关试卷 更多

      资料下载及使用帮助
      版权申诉
      • 1.电子资料成功下载后不支持退换,如发现资料有内容错误问题请联系客服,如若属实,我们会补偿您的损失
      • 2.压缩包下载后请先用软件解压,再使用对应软件打开;软件版本较低时请及时更新
      • 3.资料下载成功后可在60天以内免费重复下载
      版权申诉
      若您为此资料的原创作者,认为该资料内容侵犯了您的知识产权,请扫码添加我们的相关工作人员,我们尽可能的保护您的合法权益。
      入驻教习网,可获得资源免费推广曝光,还可获得多重现金奖励,申请 精品资源制作, 工作室入驻。
      版权申诉二维码
      欢迎来到教习网
      • 900万优选资源,让备课更轻松
      • 600万优选试题,支持自由组卷
      • 高质量可编辑,日均更新2000+
      • 百万教师选择,专业更值得信赖
      微信扫码注册
      手机号注册
      手机号码

      手机号格式错误

      手机验证码 获取验证码 获取验证码

      手机验证码已经成功发送,5分钟内有效

      设置密码

      6-20个字符,数字、字母或符号

      注册即视为同意教习网「注册协议」「隐私条款」
      QQ注册
      手机号注册
      微信注册

      注册成功

      返回
      顶部
      学业水平 高考一轮 高考二轮 高考真题 精选专题 初中月考 教师福利
      添加客服微信 获取1对1服务
      微信扫描添加客服
      Baidu
      map