若您为此资料的原创作者,认为该资料内容侵犯了您的知识产权,请扫码添加我们的相关工作人员,我们尽可能的保护您的合法权益。
还剩2页未读,
继续阅读
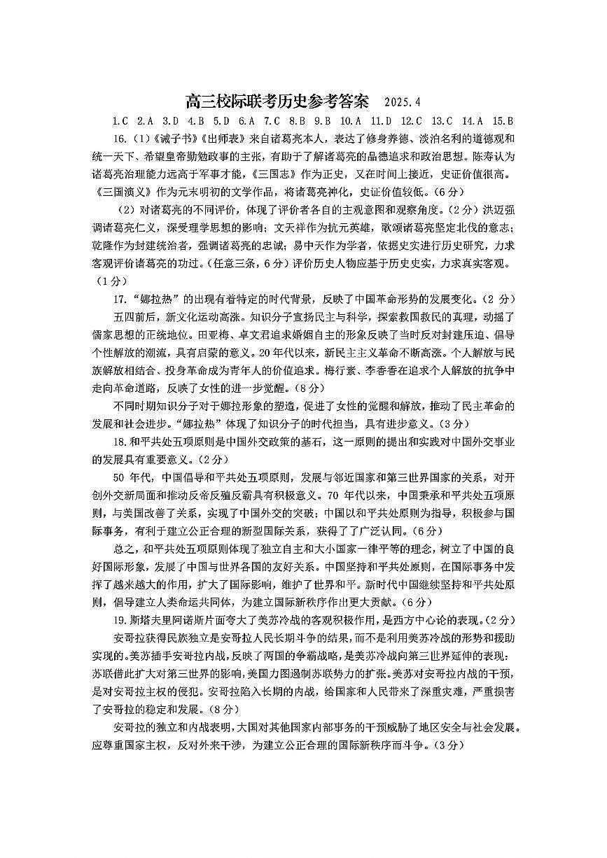
2025山东省日照市4月高三校际联合考试(日照二模)(历史含答案解析
展开
这是一份2025山东省日照市4月高三校际联合考试(日照二模)(历史含答案解析,文件包含历史试题pdf、历史答案pdf等2份试卷配套教学资源,其中试卷共5页, 欢迎下载使用。
相关试卷
2025届山东省日照市高三二模校际联合考试 历史试题及答案:
这是一份2025届山东省日照市高三二模校际联合考试 历史试题及答案,共10页。试卷主要包含了04,阅读材料,回答问题等内容,欢迎下载使用。
2025山东省日照市高三校际联合考试(高考二模)历史试题(含答案):
这是一份2025山东省日照市高三校际联合考试(高考二模)历史试题(含答案),文件包含历史试题pdf、历史答案pdf等2份试卷配套教学资源,其中试卷共5页, 欢迎下载使用。
2024届山东省日照市校际联合考试高三一模(2月)-历史试卷(含答案):
这是一份2024届山东省日照市校际联合考试高三一模(2月)-历史试卷(含答案),共9页。
相关试卷 更多
资料下载及使用帮助
版权申诉
- 1.电子资料成功下载后不支持退换,如发现资料有内容错误问题请联系客服,如若属实,我们会补偿您的损失
- 2.压缩包下载后请先用软件解压,再使用对应软件打开;软件版本较低时请及时更新
- 3.资料下载成功后可在60天以内免费重复下载
版权申诉
免费领取教师福利

