搜索
      上传资料 赚现金

      四川省成都市实验外国语学校2024-2025学年高一下学期第一次阶段性考试物理试卷(Word版附解析)

      • 7.47 MB
      • 2025-05-01 19:20:08
      • 119
      • 0
      • 教习网3275309
      加入资料篮
      立即下载
      查看完整配套(共2份)
      包含资料(2份) 收起列表
      原卷
      四川省成都市实验外国语学校2024-2025学年高一下学期第一次阶段性考试物理试卷(原卷版).docx
      预览
      解析
      四川省成都市实验外国语学校2024-2025学年高一下学期第一次阶段性考试物理试卷 Word版含解析.docx
      预览
      正在预览:四川省成都市实验外国语学校2024-2025学年高一下学期第一次阶段性考试物理试卷(原卷版).docx
      四川省成都市实验外国语学校2024-2025学年高一下学期第一次阶段性考试物理试卷(原卷版)第1页
      高清全屏预览
      1/8
      四川省成都市实验外国语学校2024-2025学年高一下学期第一次阶段性考试物理试卷(原卷版)第2页
      高清全屏预览
      2/8
      四川省成都市实验外国语学校2024-2025学年高一下学期第一次阶段性考试物理试卷(原卷版)第3页
      高清全屏预览
      3/8
      四川省成都市实验外国语学校2024-2025学年高一下学期第一次阶段性考试物理试卷 Word版含解析第1页
      高清全屏预览
      1/17
      四川省成都市实验外国语学校2024-2025学年高一下学期第一次阶段性考试物理试卷 Word版含解析第2页
      高清全屏预览
      2/17
      四川省成都市实验外国语学校2024-2025学年高一下学期第一次阶段性考试物理试卷 Word版含解析第3页
      高清全屏预览
      3/17
      还剩5页未读, 继续阅读

      四川省成都市实验外国语学校2024-2025学年高一下学期第一次阶段性考试物理试卷(Word版附解析)

      展开

      这是一份四川省成都市实验外国语学校2024-2025学年高一下学期第一次阶段性考试物理试卷(Word版附解析),文件包含四川省成都市实验外国语学校2024-2025学年高一下学期第一次阶段性考试物理试卷原卷版docx、四川省成都市实验外国语学校2024-2025学年高一下学期第一次阶段性考试物理试卷Word版含解析docx等2份试卷配套教学资源,其中试卷共25页, 欢迎下载使用。
      物理学科试题
      考试时间 75 分钟 满分 100 分
      一、单项选择题(共 7 小题,每小题 4 分,共 28 分,每小题只有一个选项符合题意。)
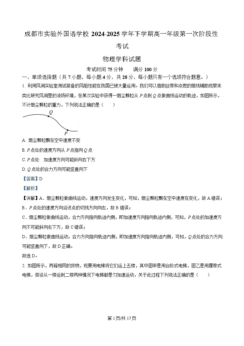
      1. 利用风洞实验室测试装备的风阻性能在我国已被大量运用。我们可以借助丝带和点燃的烟线辅助观察来
      类比研究风洞里的流场环境,在某次实验中获得一烟尘颗粒从 P 点到 Q 点做曲线运动的轨迹,如图所示,
      不计烟尘颗粒的重力,下列说法正确的是( )
      A. 烟尘颗粒飘在空中速度不变
      B. P 点处的速度方向从 P 点指向 Q 点
      C. P 点处的加速度方向可能斜向右下方
      D. Q 点处的合力方向可能竖直向下
      2. 如图所示,两箱相同的货物,现要用电梯将它们运上五楼,其中图甲是用台阶式电梯,图乙是用履带式
      电梯,假设从一楼运到二楼两种情况下电梯都是匀加速运动,关于此过程下列说法正确的是( )
      A. 电梯对货物的摩擦力都不对货物做功
      B. 电梯对货物的支持力都对货物做正功
      C. 图甲中货物所受的支持力不对货物做功
      D. 图乙中货物所受的摩擦力对货物做正功
      3. 中国志愿者王跃参与人类历史上第一次全过程模拟从地球往返火星的一次试验“火星—500”,王跃走出登
      陆舱,成功踏上模拟火星表面,在“火星”上首次留下中国人的足迹,目前正处于从“火星”返回地球途
      中。假设这艘飞船从火星返回地球时,经历如图所示的变轨过程,设轨道 I 的环绕速度为 ,加速度为 ,
      则下列说法正确的是( )
      第 1页/共 8页
      A. 飞船在轨道Ⅱ上运动时,经过 P 点的速度小于
      B. 飞船在轨道Ⅱ上运动时,经过 P 点的速度等于
      C. 飞船在Ⅱ上运动到 P 点时的加速度等于
      D. 飞船在轨道Ⅱ上运动经过 P、Q 两点的速度
      4. 水星轨道在地球轨道内侧,地球和水星的公转周期的比值为 k,通过位于贵州的中国天眼 FAST(目前世
      界上口径最大、最精密的单天线射电望远镜)观测水星与太阳的视角(观察者分别与水星、太阳的连线所
      夹的角)为θ,则 sinθ的最大值为( )
      A. B. C. D.
      5. 旋转餐桌的水平桌面上,一个质量为 m 的茶杯(视为质点)到转轴的距离为 r,茶杯与旋转桌面间的动
      摩擦因数为 ,重力加速度大小为 g,餐桌带着茶杯以相同转速一起匀速转动时,茶杯与餐桌没有发生相对
      滑动,假设最大静摩擦力等于滑动摩擦力,下列说法正确的是( )
      A. 若减小餐桌的转动转速,则茶杯与餐桌可能发生相对滑动
      B. 一起匀速转动时茶杯有沿切线方向滑出去的趋势
      第 2页/共 8页
      C. 让餐桌加速转动,茶杯与餐桌仍保持相对静止,则茶杯受到的摩擦力的方向指向餐桌的中心
      D. 将茶杯中的水倒出后仍放在原位置,以相同的转速匀速转动餐桌,茶杯与餐桌仍保持相对静止
      6. 如图所示,长度为 2m 的轻杆 AB 绕 A 点以角速度 顺时针匀速转动,轻绳的一端连接重物,
      另一端绕过定滑轮固定在轻杆的 B 点。当轻绳与轻杆间的夹角 时,重物上升的速度为(已知:
      )( )
      A. 6.25m/s B. 5m/s C. 4m/s D. 3m/s
      7. 两种卫星绕地球运行的轨道如图,设地球半径为 R,地球赤道上的物体随地球自转的速度大小为 ,加
      速度大小为 ;近地卫星的轨道半径近似为 R,运行速度大小为 ,加速度大小为 ;地球静止卫星的轨
      道半径为 r,运行速度大小为 ,加速度大小为 。下列选项正确的是( )
      A. B. C. D.
      二、多项选择题(共 3 小题,每小题 6 分,共 18 分。每小题给出的四个选项中,有多个选项
      符合题目要求,全部选对的得 6 分,选对但不全的得 3 分,有选错的得 0 分)
      8. 图甲为建造桥梁时使用 穿巷式架桥机,支腿架在桥墩上架桥施工,在走行系统的水平方向作用力下,
      将桥梁水平推进到预设位置后放下与主体相接。已知桥梁的质量为 m,在桥梁水平移动过程中,架桥机对
      桥梁的水平力 F 与桥梁的位移 x 之间的关系如图乙所示,桥梁所受阻力方向与运动方向相反,大小恒为 f,
      重力加速度为 g。则桥梁受架桥机水平力 F 作用过程中,下列说法正确的是( )
      第 3页/共 8页
      A. 桥梁向右做匀加速直线运动
      B. 力 F 做的功为
      C. 阻力做的功为
      D. 桥梁在 处速度最大
      9. 如图所示,一长为 l 的轻杆的一端固定在水平转轴上,另一端固定一质量为 m 的小球,轻杆随转轴在竖
      直平面内做角速度 的匀速圆周运动,重力加速度为 g。下列说法正确的是( )
      A. 小球运动到最高点 C 时与杆作用力为零
      B. 小球运动到最高点 C 时球对杆 作用力大小为 mg
      C. 小球运动到水平位置 A 时杆对球的作用力大小为 2mg
      D. 小球运动到水平位置 A 时杆对球的作用力大小为
      10. 2022 年,实外学子苏翊鸣夺得北京冬奥会男子单板滑雪大跳台冠军,实现了中国单板滑雪冬奥会金牌零
      的突破,并成为中国最年轻的冬奥会冠军。将苏翊鸣视为质点,图(a)是他从 3m 高跳台斜向上冲出的运
      动示意图,图(b)是他在空中运动时离跳台底部所在水平面的高度 y 随时间 t 变化的图线。已知 时,
      图线所对应的切线斜率为 4(单位: ),重力加速度 g 取 10 ,不计空气阻力,下列说法正确的是( )
      第 4页/共 8页
      A. 苏翊鸣冲出跳台的速度大小为 14
      B. 时,苏翊鸣到达最高点,离跳台底部所在水平面的高度为 12.8m
      C. 和 时,苏翊鸣的速度大小相等,方向相反
      D. 苏翊鸣落到跳台底部所在水平面的速度一定大于 16
      三、实验题(本题共 2 小题,每空 2 分,共 14 分)
      11. 小明做“探究向心力大小的表达式”的实验,装置如图所示,图中长槽上的挡板 B 到转轴的距离是挡板 A
      到转轴距离的 2 倍,长槽上的挡板 A 和短槽上的挡板 C 到各自转轴的距离相等。
      (1)本实验所采用的实验探究方法与下列哪些实验是相同的________。
      A. 探究两个互成角度 力的合成规律
      B. 探究加速度与物体受力、物体质量的关系
      C. 伽利略对自由落体的研究
      (2)探究向心力和角速度的关系时,若将传动皮带套在两半径之比等于 1:2 的轮盘上,将质量相同的小
      球分别放在挡板 A 和挡板________处(均选填“A”“B”或“C”),则标尺露出红白相间的等分格数的比值约
      为________。
      12. 某同学用如图甲所示的装置研究平抛运动及其特点。钢球在斜槽轨道某一高度处由静止释放,并从末端
      水平飞出。在装置中有一个水平放置的可上下调节的倾斜挡板,实验前,先将一张白纸和复写纸固定在装
      置的背板上。钢球落到挡板上挤压复写纸并在白纸上留下印迹。上下调节挡板,通过多次释放钢球,记录
      钢球所经过的多个位置。以钢球抛出时球心所在位置为坐标原点 O,以水平向右和竖直向下分别为 x 轴和 y
      轴的正方向,建立直角坐标系,用平滑曲线把这些印迹连接起来,就得到钢球做平抛运动的轨迹如图乙所
      示。
      第 5页/共 8页
      (1)对于本实验,下列说法正确的是 。
      A. 每次必须从同一高度由静止释放钢球
      B. 斜槽轨道必须光滑
      C. 挡板必须等间隔上下移动
      D. 装置的背板必须竖直放置
      (2)通过研究得出钢球在竖直方向为自由落体运动之后,为进一步研究钢球在水平方向的运动规律,该同
      学在轨迹上测出 A、B、C 三点的坐标分别为(x1,y1)、(x2,y2)和(x3,y3)。下列能够说明钢球在水平方
      向的运动可能为匀速直线运动的是 。
      A. 若 y1:y2:y3=1:3:5 时,满足 x1:x2:x3=1:2:3
      B 若 y1=y2-y1=y3-y2 时,满足 x1:x2:x3=1:2:3
      C. 在轨迹上取若干点获取数据,它们的坐标可以用一条二次函数曲线拟合(即满足 y=kx2)
      D. 在轨迹上取若干点获取数据,画出的 y-x2 图像是一条过原点的直线
      (3)另外一组同学在研究平抛运动时,用印有小方格的纸记录轨迹,小方格的边长为 L,若小球在平抛运
      动中的几个位置如图中的 a、b、c、d 所示,则小球通过相邻位置的时间间隔 T=___________,小球平抛的
      初速度 v0=___________。(重力加速度为 g)
      四、计算题(本题共 3 小题,共 40 分。解答应写出必要的文字说明、方程式和重要演算步骤,
      只写出最后答案的不得分,有数值运算的题,答案中必须明确写出数值和单位)
      13. 如图所示为风靡小朋友界的风火轮赛车竞速轨道的部分示意图。一质量为 的赛车(视为质点)
      从 A 处出发,以速率 驶过半径 的凸形桥 B 的顶端,经 CD 段直线加速后从 D 点进入
      第 6页/共 8页
      半径为 的竖直圆轨道,并以某速度 v2 驶过圆轨的最高点 E,此时赛车对轨道的作用力恰好为零。
      重力加速度 g 取 10m/s2,试计算:
      (1)赛车在 B 点受到轨道支持力的大小;
      (2)若赛车以 2v2 的速率经过 E 点,求轨道受到来自赛车的弹力。
      14. 火星探测器“天问一号”是由环绕器、着陆器和巡视器三部分组成,总重量达到 5 吨左右,其中环绕器的
      作用之一是为“祝融号”提供中继通信,是火星车与地球之间的“通信员”。目前,环绕器已在航天员的精确操
      控下,进入遥感使命轨道,已知遥感使命轨道离火星表面的距离为 h,环绕器在遥感使命轨道的运动可视为
      匀速圆周运动,绕行周期为 T,火星的半径为 R,火星的自转周期为 ,引力常量为 G。求:
      (1)火星 质量;
      (2)火星赤道处的重力加速度大小 ;
      (3)火星的第一宇宙速度 v。
      15. 如图所示,长为 的不可伸长的轻绳,穿过一长为 的竖直轻质细管,两端拴着质量分别为 m、 的
      小球 A 和小物块 B,开始时 B 先放在细管正下方的水平地面上。管的下端离水平地面的距离为 。拉起小
      球 A,使绳与竖直方向成一定夹角,给小球 A 适当的水平速度,使它在水平面内做匀速圆周运动,已知重
      力加速度为 g,不计一切摩擦阻力。
      (1)求拉小球 A 的绳与竖直方向夹角 时,水平地面对物块 B 的支持力 和小球 A 做圆周运动的
      角速度 ;
      (2)轻摇细管可使物块 B 离地,求物块 B 悬停在高度为 处时,小球 A 做匀速圆周运动的角速度 ;
      (3)轻摇细管可使 B 离地后在管口下的任意位置处于悬停,当 B 悬停在某一位置时,上端管口的触发装置
      使绳断开,求 A 做平抛运动的最大水平位移。
      第 7页/共 8页
      第 8页/共 8页

      相关试卷 更多

      资料下载及使用帮助
      版权申诉
      • 1.电子资料成功下载后不支持退换,如发现资料有内容错误问题请联系客服,如若属实,我们会补偿您的损失
      • 2.压缩包下载后请先用软件解压,再使用对应软件打开;软件版本较低时请及时更新
      • 3.资料下载成功后可在60天以内免费重复下载
      版权申诉
      若您为此资料的原创作者,认为该资料内容侵犯了您的知识产权,请扫码添加我们的相关工作人员,我们尽可能的保护您的合法权益。
      入驻教习网,可获得资源免费推广曝光,还可获得多重现金奖励,申请 精品资源制作, 工作室入驻。
      版权申诉二维码
      欢迎来到教习网
      • 900万优选资源,让备课更轻松
      • 600万优选试题,支持自由组卷
      • 高质量可编辑,日均更新2000+
      • 百万教师选择,专业更值得信赖
      微信扫码注册
      手机号注册
      手机号码

      手机号格式错误

      手机验证码 获取验证码 获取验证码

      手机验证码已经成功发送,5分钟内有效

      设置密码

      6-20个字符,数字、字母或符号

      注册即视为同意教习网「注册协议」「隐私条款」
      QQ注册
      手机号注册
      微信注册

      注册成功

      返回
      顶部
      学业水平 高考一轮 高考二轮 高考真题 精选专题 初中月考 教师福利
      添加客服微信 获取1对1服务
      微信扫描添加客服
      Baidu
      map