河北省邯郸市沧衡八县联考2025届高三一模[高考模拟]生物试卷(解析版)
展开
这是一份河北省邯郸市沧衡八县联考2025届高三一模[高考模拟]生物试卷(解析版),共24页。试卷主要包含了本试卷主要考试内容等内容,欢迎下载使用。
注意事项:
1.答题前,考生务必将自己的姓名、考生号、考场号、座位号填写在答题卡上。
2.回答选择题时,选出每小题答案后,用铅笔把答题卡上对应题目的答案标号涂黑。如需改动,用橡皮擦干净后,再选涂其他答案标号。回答非选择题时,将答案写在答题卡上。写在本试卷上无效。
3.考试结束后,将本试卷和答题卡一并交回。
4.本试卷主要考试内容:人教版必修1、2,选择性必修1、2、3。
一、单项选择题:本题共13小题,每小题2分,共26分。在每小题给出的四个选项中,只有一项是符合题目要求的。
1. 研究人员在小鼠耳部发现一种新型骨骼组织——脂肪软骨,该组织由脂肪软骨细胞构成。脂肪软骨细胞体积较大,内部含有巨大的脂质液泡,这些液泡充满脂肪。当研究人员去除这些细胞内的脂肪后,脂肪软骨变得僵硬且易碎。下列分析合理的是( )
A. 脂肪软骨细胞中的脂肪酸属于生物大分子
B. 脂肪是脂肪软骨细胞利用的主要能源物质
C. 脂肪软骨细胞和脂肪细胞功能不同是基因不同导致的
D. 脂肪使脂肪软骨细胞具有柔韧性和弹性
【答案】D
【分析】细胞分化是指在个体发育中,由一个或一种细胞增殖产生的后代,在形态、结构和生理功能上发生稳定性差异的过程,分化的根本原因是基因的选择性表达。
【详解】A、脂肪酸是小分子物质,A错误;
B、研究人员去除这些细胞内的脂肪后,脂肪软骨变得僵硬且易碎,说明脂肪主要是保护细胞结构的,不是脂肪软骨细胞利用的主要能源物质,B错误;
C、脂肪软骨细胞和脂肪细胞功能不同是基因选择性表达导致的,基因是相同的,C错误;
D、当研究人员去除这些细胞内的脂肪后,脂肪软骨变得僵硬且易碎,说明脂肪使脂肪软骨细胞具有柔韧性和弹性,D正确。
故选D。
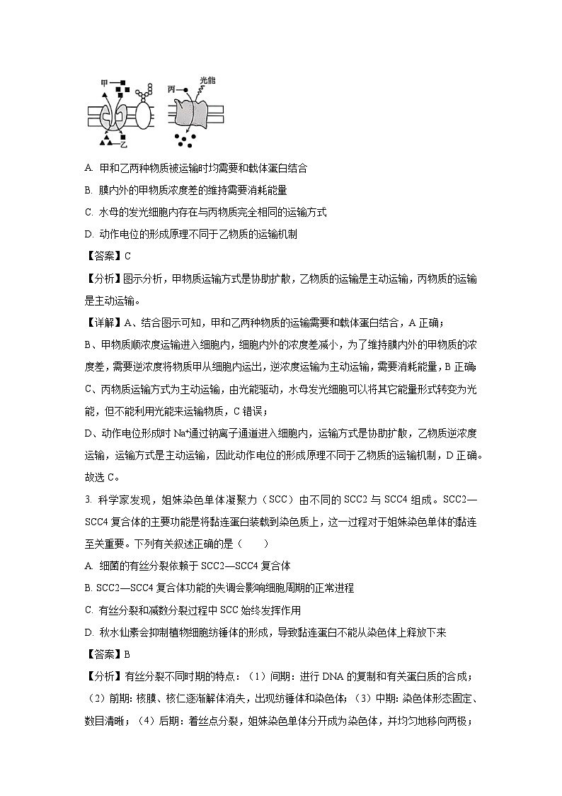
2. 甲、乙、丙三种物质出入细胞的跨膜运输方式如图所示,下列分析错误的是( )
A. 甲和乙两种物质被运输时均需要和载体蛋白结合
B. 膜内外的甲物质浓度差的维持需要消耗能量
C. 水母的发光细胞内存在与丙物质完全相同的运输方式
D. 动作电位的形成原理不同于乙物质的运输机制
【答案】C
【分析】图示分析,甲物质运输方式是协助扩散,乙物质的运输是主动运输,丙物质的运输是主动运输。
【详解】A、结合图示可知,甲和乙两种物质的运输需要和载体蛋白结合,A正确;
B、甲物质顺浓度运输进入细胞内,细胞内外的浓度差减小,为了维持膜内外的甲物质的浓度差,需要逆浓度将物质甲从细胞内运出,逆浓度运输为主动运输,需要消耗能量,B正确;
C、丙物质运输方式为主动运输,由光能驱动,水母发光细胞可以将其它能量形式转变为光能,但不能利用光能来运输物质,C错误;
D、动作电位形成时Na+通过钠离子通道进入细胞内,运输方式是协助扩散,乙物质逆浓度运输,运输方式是主动运输,因此动作电位的形成原理不同于乙物质的运输机制,D正确。
故选C。
3. 科学家发现,姐妹染色单体凝聚力(SCC)由不同的SCC2与SCC4组成。SCC2—SCC4复合体的主要功能是将黏连蛋白装载到染色质上,这一过程对于姐妹染色单体的黏连至关重要。下列有关叙述正确的是( )
A. 细菌的有丝分裂依赖于SCC2—SCC4复合体
B. SCC2—SCC4复合体功能的失调会影响细胞周期的正常进程
C. 有丝分裂和减数分裂过程中SCC始终发挥作用
D. 秋水仙素会抑制植物细胞纺锤体的形成,导致黏连蛋白不能从染色体上释放下来
【答案】B
【分析】有丝分裂不同时期的特点:(1)间期:进行DNA的复制和有关蛋白质的合成;(2)前期:核膜、核仁逐渐解体消失,出现纺锤体和染色体;(3)中期:染色体形态固定、数目清晰;(4)后期:着丝点分裂,姐妹染色单体分开成为染色体,并均匀地移向两极;(5)末期:核膜、核仁重建、纺锤体和染色体消失。
【详解】A、细菌是原核生物,进行二分裂,不进行有丝分裂,A错误;
B、根据题干SCC2—SCC4复合体的主要功能是将黏连蛋白装载到染色质上,这一过程对于姐妹染色单体的黏连至关重要,有丝分裂过程中前期、后期均有姐妹染色单体,所以SCC2—SCC4复合体功能的失调会影响细胞周期的正常进程,B正确;
C、SCC与姐妹染色单体有关,在有丝分裂和减数分裂过程中不存在姐妹染色单体的时期,SCC可能不发挥作用,C错误;
D、秋水仙素会抑制植物细胞纺锤体的形成,使得染色体不能移向细胞两极,导致染色体数目加倍,不影响黏连蛋白从染色体上释放下来的过程,D错误。
故选B。
4. 下列关于变异的叙述,正确的是( )
A. 细胞质基因突变不影响细胞核基因的表达
B. 减数分裂Ⅱ过程中可发生染色体变异
C. 9号染色体和22号染色体互换引发白血病,这属于基因重组
D. 表观遗传改变了DNA的碱基排列顺序,属于可遗传变异
【答案】B
【分析】可遗传的变异包括基因突变、基因重组和染色体变异:
(1)基因突变是指基因中碱基对的增添、缺失或替换,这会导致基因结构的改变,进而产生新基因;
(2)基因重组是指在生物体进行有性生殖的过程中,控制不同性状的非等位基因重新组合,包括两种类型:自由组合型和互换型。
(3)染色体变异包括染色体结构变异(重复、缺失、易位、倒位)和染色体数目变异。
【详解】A、细胞质中的线粒体和叶绿体含有少量DNA,其基因突变可能会影响细胞的能量供应等,进而影响细胞核基因的表达,A错误;
B、减数分裂Ⅱ过程中,姐妹染色单体分离后移向细胞两极时可能出现异常,从而发生染色体变异,比如染色体数目变异,B正确;
C、9号染色体和22号染色体互换属于非同源染色体之间的易位,这属于染色体结构变异,而不是基因重组,C错误;
D、表观遗传是指DNA序列不发生变化,但基因的表达却发生了可遗传的改变,并没有改变DNA的碱基排列顺序,D错误。
故选B。
5. 一万多年前,某地区的湖泊(A、B、C、D)通过小溪连通,湖中生活着鳉鱼。后来小溪渐渐消失、在各湖泊生活的鳉鱼之间的差异也逐渐变得明显。将4个湖泊的一些鳉鱼混合养殖,发现均能交配,其中A、B湖泊的鳉鱼交配产生的子代中的雄性个体不能产生精子,C、D湖泊的鳉鱼交配产生的子代具有正常的生殖能力;A、B两湖的鳉鱼繁殖期在5月,C、D两湖的鳉鱼繁殖期在7月。下列叙述正确的是( )
A. 繁殖期相同的鳉鱼间能进行基因交流,这体现了遗传多样性
B. 产生不育子代的鳉鱼间形成生殖隔离,这体现了物种多样性
C. 恢复小溪间的连通能短时间内消除各湖泊鳉鱼间的差异
D. 来自同一湖泊的鳉鱼未出现生殖隔离,因而没有进化
【答案】B
【分析】A、B湖泊的鳉鱼交配产生的子代中的雄性个体不能产生精子,两者存在生殖隔离;C、D湖泊的鳉鱼交配产生的子代具有正常的生殖能力,两者没有生殖隔离;A、B两湖的鳉鱼繁殖期在5月,C、D两湖的鳉鱼繁殖期在7月,AB和CD之间存在生殖隔离。
【详解】A、A、B两湖的鳉鱼繁殖期相同,但子代中的雄性个体不能产生精子即后代不育,无法进行基因交流,A错误;
B、A、B湖泊的鳉鱼交配产生的子代中的雄性个体不能产生精子,两者存在生殖隔离,标志着新物种的产生,这体现了物种多样性,B正确;
C、由于部分种群之间存在生殖隔离,恢复小溪间的连通,短时间内无法消除各湖泊鳉鱼间的差异,C错误;
D、进化的标志是基因频率的改变,没有出现生殖隔离的种群也可以进化,D错误。
故选B。
6. 甲状腺激素(TH)由甲状腺滤泡上皮细胞分泌,TH分泌过多时可引发甲状腺功能亢进症(简称甲亢),毒性弥漫性甲状腺肿是引起甲亢最常见的病因,其致病机理如图所示。下列分析错误的是( )
A. 甲状腺细胞膜上的蛋白质可作为抗原刺激B细胞增殖分化
B. 促甲状腺激素作用靶细胞是甲状腺细胞
C. 抗促甲状腺激素受体抗体与甲状腺激素受体结合,抑制了甲状腺分泌TH
D. TH分泌增多后不能通过负反馈调节来抑制浆细胞分泌抗体
【答案】C
【分析】甲状腺激素的分级调节过程:下丘脑→促甲状腺激素释放激素→垂体→促甲状腺激素→甲状腺→甲状腺激素,同时甲状腺激素还能对下丘脑和垂体进行负反馈调节。
【详解】A、结合图示可知,甲状腺细胞表面的膜蛋白可作为抗原刺激B细胞增殖分化形成浆细胞,浆细胞分泌抗促甲状腺激素受体抗体,A正确;
B、垂体释放的促甲状腺激素作用于甲状腺细胞,促进甲状腺细胞合成分泌甲状腺激素,B正确;
C、抗促甲状腺激素受体抗体与甲状腺激素受体结合,该抗体发挥了类似促甲状腺激素的作用,从而促进了甲状腺分泌TH,引起甲亢,C错误;
D、正常情况下,TH分泌增多可以抑制下丘脑和垂体分泌相应的激素,进而减少甲状腺激素的分泌,即通过负反馈调节维持甲状腺激素的含量,但结合图示分析,抗促甲状腺激素受体抗体的释放不受TH的影响,D正确。
故选C。
7. 肿瘤坏死因子(TNF)主要由单核细胞和巨噬细胞产生,是能特异性杀伤恶性肿瘤的免疫活性物质,且对正常细胞无明显毒害作用。下列叙述错误的是( )
A. 免疫活性物质是由淋巴细胞产生并发挥免疫作用的物质
B. TNF作用的特异性与肿瘤细胞膜上的特异性受体有关
C. 巨噬细胞分布较广泛,具有吞噬消化、抗原处理和呈递功能
D. 巨噬细胞在人体第二道防线和第三道防线中均可发挥作用
【答案】A
【分析】免疫系统包括①免疫器官:骨髓、胸腺等。②免疫细胞:树突状细胞、巨噬细胞、淋巴细胞。其中B细胞骨髓中成熟、T细胞在胸腺中成熟。③免疫活性物质:抗体、细胞因子、溶菌酶。
【详解】A、免疫活性物质包括细胞因子、抗体、溶菌酶、干扰素等,这些免疫活性物质有的是淋巴细胞产生的,有的不是,如溶菌酶可以由唾液腺细胞合成分泌,A错误;
B、肿瘤坏死因子(TNF)能特异性杀伤恶性肿瘤的免疫活性物质,且对正常细胞无明显毒害作用,说明TNF作用的特异性与肿瘤细胞膜上的特异性受体有关,B正确;
C、巨噬细胞可以分布在血浆、组织液、淋巴等处,分布较广泛,具有吞噬消化、抗原处理和呈递功能,C正确;
D、在第二道防线中巨噬细胞可以吞噬大量的病原体,并将病原体消化,在第三道防线中巨噬细胞参与消化、抗原处理和呈递功能,D正确。
故选A。
8. 生长素是植物中重要的激素之一,生长素和乙烯的相互作用关系如图所示。下列与生长素相关的说法正确的是( )
A. 生长素与乙烯对果实成熟起协同作用
B. 生长素影响基因的表达进而影响乙烯的合成
C. 色氨酸可在细胞的核糖体上转变为生长素
D. 重力信号可转换成合成生长素的信号,从而影响植物生长
【答案】B
【分析】植物体内一定部位产生,从产生部位运输到作用部位,对植物的生长发育有显著影响的微量有机物。生长素:促进细胞伸长;乙烯:促进果实成熟。植物生命活动中,各种植物激素并不是孤立地起作用,而是多种激素相互作用、共同调节。
【详解】A、生长素促进果实发育,A错误;
B、生长素通过影响基因的表达进而影响生命活动,B正确;
C、核糖体上合成蛋白质,生长素不是蛋白质,C错误;
D、当重力方向发生变化时,平衡石细胞中的“淀粉体”沿着重力方向沉降,引起植物体内一系列信号分子的改变,如通过影响生长素的运输导致生长素沿着重力刺激的方向不对称分布,D错误。
故选B。
9. 桫椤又称蛇木,是已知仅有的木本蕨类植物,非常珍贵,堪称国宝,并被众多国家列为一级保护的濒危植物。桫椤的周围生长着多种植物,它们与桫椤和谐共处。下列有关叙述合理的是( )
A. 可利用逐个计数法调查桫椤
B. 桫罗与其他植物的关系主要是共生和寄生
C. 植物主要依靠行为信息来调节种间关系
D. 桫椤和其周围生长的植物组成了生物群落
【答案】A
【分析】种群密度常用的调查方法有样方法、标记重捕法、逐个计数法等。
【详解】A、由于桫椤是一级保护的濒危植物,数量稀少且珍贵,可利用逐个计数法调查,A正确;
B、桫罗与其他植物的关系主要是竞争,B错误;
C、植物主要依靠行为化学和物理信息来调节种间关系,C错误;
D、桫椤和其周围的所有生物组成了生物群落,不仅仅包括周围的植物,D错误。
故选A。
10. 狼曾被认为是草原风向标,狼袭击兔、羊等家畜事件多说明野生动物少、生态系统差,狼灾少则说明狼的食物充沛,形成的“狼一兔一草”平衡如图所示,下列分析错误的是( )
A. “狼—兔—草”平衡是生态系统反馈调节的结果
B. 食物链中不同营养级的生物之间可能存在竞争关系
C. 天敌和被捕食者的相互关系是协同进化的结果
D. 狼和草的存在是兔环境容纳量下降的主要原因
【答案】D
【分析】生态系统的能量流动的渠道是食物链和食物网。生态系统能维持相对稳定性的原因是具有自我调节能力,而自我调节能力的基础是负反馈调节。
【详解】A、狼增多了导致捕食的兔子增多,兔子减少,狼由于缺少食物数量减少,对兔子而言,天敌狼减少了,兔子的数量又开始增多了。兔子增多,吃掉的草变多了,食物减少兔子就减少了,兔子减少,草又增多了,因此说“狼—兔—草”平衡是生态系统反馈调节的结果,A正确;
B、食物链中不同营养级的生物可以竞争生存空间、氧气等,存在竞争关系,B正确;
C、在长期的自然选择过程中,天敌和被捕食者之间发展成为相互依赖的关系,从而促进双方的进化,是协同进化的结果,C正确;
D、狼的数量增多,兔子的环境容纳量下降,在一定程度上草的数量增多,兔子的环境容纳量增大,D错误。
故选D。
11. 扬州运河三湾区域曾因工业发展和城市扩张,生态环境遭到严重破坏。近些年,扬州市按照“生态修复、城市修补”要求开始推进三湾区域整治,通过水系疏浚与驳岸改造、污水与垃圾处理、湿地修复与建设、植被恢复及生态文化公园建设等措施实现了从“生态洼地”到“城市绿肺”的华丽转身。下列有关说法正确的是( )
A. 根据生态位的差异选择绿植主要利用了生态工程的自生原理
B. 优先选用本地物种进行绿化主要是防止运河三湾区域的水体富营养化
C. 运河集污水净化和休闲为一体,实现了物质和能量的循环利用
D. 自驾和徒步游览运河三湾的美景,生态足迹的大小没有差别
【答案】A
【分析】生态足迹越大,代表人类所需的资源越多,对生态和环境的影响就越大。
【详解】A、根据生态位的差异以及它们的种间关系选择绿植进行合理的设计,主要利用了生态工程的自生原理,A正确;
B、防止运河三湾区域的水体富营养化应该选择污染净化能力较强的多种水生植物,B错误;
C、能量不能循环利用,C错误;
D、与徒步相比,自驾出行会增大生态足迹,D错误。
故选A。
12. 柠檬酸具有令人愉悦的酸味,入口爽快,安全无毒,被广泛用于食品和饮料中。利用发酵工程技术制备柠檬酸的流程如图所示,下列相关叙述正确的是( )
A. 柠檬酸属于次生代谢物,过程①②的目的均为扩大培养
B. 发酵罐内的发酵是工厂化生产柠檬酸的中心环节
C. 利用干热灭菌箱对培养基进行灭菌是发酵工程生产中一个很重要的环节
D. 发酵结束后,采取适当的过滤、沉淀措施可获得柠檬酸
【答案】B
【分析】发酵工程是指利用微生物的特定功能,通过现代工程技术,规模化生产对人类有用的产品。它涉及菌种的选育和培养、产物的分离和提纯等方面。具体包括:菌种的选育,扩大培养,培养基的配制、灭菌,接种,发酵,产品的分离、提纯等环节。
【详解】A、柠檬酸是微生物的初级代谢产物,不是次生代谢物,过程①是菌种的活化,过程②是扩大培养,A错误;
B、发酵罐内的发酵是工厂化生产柠檬酸的中心环节,在发酵罐中微生物进行代谢产生柠檬酸,B正确;
C、对培养基进行灭菌通常采用高压蒸汽灭菌法,而不是干热灭菌箱灭菌,干热灭菌箱常用于玻璃器皿等的灭菌,C错误;
D、发酵结束后,需要通过过滤、离心等方法除去菌体等杂质,然后通过萃取、蒸馏、离子交换等方法对柠檬酸进行分离和纯化才能获得柠檬酸,仅过滤、沉淀措施不能获得柠檬酸,D错误。
故选B。
13. 下列有关“DNA的粗提取与鉴定”“琼脂糖凝胶电泳”实验的相关说法,正确的是( )
A. 利用酒精初步分离DNA与蛋白质的原理是DNA溶于酒精
B. 过滤后的研磨液放置在4℃冰箱中可防止DNA被降解
C. 琼脂糖凝胶电泳时,DNA分子越大,迁移速率越快
D. 提取到的丝状物与二苯胺溶液充分混匀后即可变为蓝色
【答案】B
【分析】DNA不溶于酒精,而某些蛋白质溶于酒精;鉴定DNA时,需要先将DNA溶解在NaCl溶液中,再与二苯胺溶液混合,并在水浴加热条件下呈现蓝色;耐高温的DNA聚合酶在延伸环节时进行子链的合成。
【详解】A、DNA不溶于酒精溶液,但是细胞中的某些蛋白质则溶于酒精。利用这一原理,可以将DNA与蛋白质进一步的分离,A错误;
B、洋葱研磨液在4℃℃冰箱中放置几分钟,可降低DNA水解酶的活性,防止DNA降解,B正确;
C、待测样品中DNA分子的大小和构象、凝胶的浓度等都会影响DNA在电泳中的迁移速率,DNA分子越小,迁移的速率越快,DNA分子越大,迁移速率越慢,C错误;
D、将提取到的丝状物与二苯胺溶液充分混匀后,水浴加热条件下才会呈现蓝色,D错误。
故选B。
二、多项选择题:本题共5小题,每小题3分,共15分。在每小题给出的四个选项中,有两个或两个以上选项符合题目要求,全部选对得3分,选对但不全的得1分,有选错的得0分。
14. 过氧化物酶体是细胞内富含氧化酶的一种具膜细胞器,并以过氧化氢酶为标志酶,其产生过程如图所示。下列有关叙述合理的是( )
A. 过氧化物酶体的产生过程中需要线粒体的参与
B. 可用差速离心法分离过氧化物酶体
C. 基质蛋白通过主动运输的方式进入过氧化物酶体中
D. 过氧化物酶体中不含DNA和RNA分子
【答案】ABD
【分析】分泌蛋白的合成过程大致是:首先,在游离的核糖体中合成一段肽链后,与核糖体一起转移到粗面内质网上继续其合成过程,并且边合成边转移到内质网腔内, 再经过加工、折叠,形成具有一定空间结构的蛋白质。内质网膜鼓出形成囊泡,包裹着蛋白质离开内质网,到达高尔基体,与高尔基体膜融合,高尔基体还能对蛋白质做进一步的修饰加工,然后由高尔基体膜形成包裹着蛋白质的囊泡。囊泡转运到细胞膜,与细胞膜融合,将蛋白质分泌到细胞外。在分泌蛋白的合成、加工、运输的过程中,需要消耗能量,这些能量主要来自线粒体。
【详解】A、由图可知,过氧化物酶体的产生过程涉及蛋白质合成等耗能过程,所以需要线粒体参与供能,A正确;
B、差速离心法根据不同细胞器质量不同,在不同转速下离心从而将它们分离开来,过氧化物酶体是具膜细胞器,可以用差速离心法分离,B正确;
C、蛋白质是大分子,不能通过主动运输的方式进入过氧化物酶体(其方式类似于胞吞),C错误;
D、由图可知,过氧化物酶体的主要成分是蛋白质,不含DNA和RNA分子,D正确。
故选ABD。
15. 人偏肺病毒(hMPV)是引起严重急性下呼吸道感染的主要病原体之一。hMPV为单股负链RNA病毒,以负链RNA为模板合成互补的正链RNA,正链RNA用于翻译病毒蛋白。hMPV基因组如图所示,其中字母表示其编码的8种蛋白质,8种蛋白质中只有F能够诱导机体产生抗体。基因G或SH缺失的突变体均可在仓鼠和非人灵长类动物模型中高效增殖。下列相关说法正确的是( )
A. hMPV感染宿主会引起机体产生体液免疫和细胞免疫
B. 翻译时,核糖体移动的方向为从左往右
C. 基因F是疫苗和药物开发的重要靶点
D. 抑制基因G和SH的表达,可明显降低hMPV的感染率
【答案】ABC
【分析】病毒无细胞结构,需寄生在活细胞内才能完成生命活动。
【详解】A、体液免疫的对象是细胞外的病原体和毒素,细胞免疫的对象是被病原体感染的细胞,因此hMPV感染宿主会引起机体产生体液免疫和细胞免疫,A正确;
B、图示为hMPV基因组,即负链RNA,以负链RNA为模板合成互补的正链RNA,正链RNA用于翻译病毒蛋白,正链RNA和负链RNA互补配对,翻译时从正链RNA的5'开始,也就是从图中的左侧3'开始,B正确;
C、人偏肺病毒(hMPV)的8种蛋白质中只有F能够诱导机体产生抗体,因此基因F是疫苗和药物开发的重要靶点,C正确;
D、基因G或SH缺失的突变体均可在仓鼠和非人灵长类动物模型中高效增殖,说明基因G和SH具有抑制病毒增殖的作用,若抑制基因G和SH的表达,病毒增殖效率加快,可明显升高hMPV的感染率,D错误。
故选ABC。
16. 糖尿病肾病(DN)是糖尿病的常见并发症之一,临床表现为持续存在的蛋白尿和肾小球滤过能力持续性降低。DN患者的肾素—血管紧张素—醛固酮系统(RAAS)被过度激活,导致血压升高。肾素也称血管紧张素原酶。RAAS调节血压的过程如图所示。下列叙述正确的是( )
A. 患者可以通过注射抗利尿激素,促进肾小管和集合管重吸收蛋白质,缓解蛋白尿的发生
B. 肾素作为信息分子,可间接促进肾小管和集合管对Na⁺的重吸收
C. 醛固酮受体阻滞剂和血管紧张素转化酶抑制剂均可用于治疗DN
D. 血管紧张素Ⅱ和醛固酮均通过作用于靶器官或靶细胞来发挥作用
【答案】CD
【分析】(1)醛固酮的作用是促进肾小管和集合管对Na+的主动重吸收,同时促进钾的分泌,从而维持水盐平衡。
(2)抗利尿激素的作用是提高肾小管和集合管上皮细胞对水的通透性,增加水的重吸收量,使细胞外液渗透压下降,从而维持水平衡。
【详解】A、抗利尿激素的作用是促进肾小管和集合管重吸收水,不能重吸收蛋白质,A错误;
B、肾素也称血管紧张素原酶,不属于信息分子,B错误;
C、醛固酮受体阻滞剂可以抑制醛固酮发挥重吸收水和Na+的作用,血管紧张素转化酶抑制剂可以抑制血管紧张素Ⅱ的形成,进而抑制血管收缩和醛固酮的释放,从而抑制血压升高,因此说醛固酮受体阻滞剂和血管紧张素转化酶抑制剂均可用于治疗DN,C正确;
D、结合图示可知,血管紧张素Ⅱ作用于肾小动脉血管和肾上腺皮质发挥作用,醛固酮作用于肾小管和集合管发挥作用,D正确。
故选CD。
17. 某科研小组调查某自然保护区中江南油杉各龄级的种群数量,发现共有江南油杉334株,年龄结构如图所示。江南油杉为喜光树种,幼苗生长需要充足的光照和养分。下列分析正确的是( )
A. 江南油杉种群幼苗数量占优势,说明该种群一段时间内种群数量一定增长
B. Ⅶ龄级个体出现缺失和种群断层,江南油杉种群可能在发展过程中的稳定性较低
C. 随着群落的演替,江南油杉幼苗与灌木层间的生态位重叠程度不断增加,幼苗死亡率高
D. 江南油杉的种群数量受光照和其他植物等非生物因素的综合影响
【答案】BC
【分析】生态位是指一个种群在生态系统中,在时间空间上所占据的位置及其与相关种群之间的功能关系与作用。生态位又称生态龛。表示生态系统中每种生物生存所必需的生境最小阈值,两个拥有相似功能生态位,但分布干不同地理区域的生物,在一定程度上可称为生态等值生物。
【详解】A、据题图分析可知,江南油杉种群幼苗数量占优势,但种群数量的增长不仅取决于出生率(即幼苗数量),还受到死亡率、迁入率和迁出率等多种因素的影响。如果幼苗的死亡率很高,那么种群数量可能并不会增长。因此,仅凭幼苗数量占优势并不能断定种群数量一定会增长,A错误;
B、Ⅶ龄级个体出现缺失和种群断层,意味着在这一龄级的江南油杉种群中,个体数量突然减少,这可能是由于环境压力、疾病、竞争等因素导致的。这种断层现象通常反映了种群在发展过程中的稳定性较低,容易受到外界因素的干扰,B正确;
C、据题图分析可知,随着群落的演替,江南油杉幼苗与灌木层间的生态位重叠程度不断增加,幼苗可能会面临更多的竞争压力,导致死亡率升高,C正确;
D、江南油杉的种群数量确实受到光照等生物和非生物因素的影响。但在这里,“其他植物”应该被归类为生物因素,而不是非生物因素。非生物因素通常指的是自然环境中的物理和化学因素,如温度、湿度、土壤类型、光照强度等,D错误。
故选BC。
18. 为降低人类乳腺癌治疗药物的副作用,科研人员尝试在单克隆抗体技术的基础上,构建抗体—药物偶联物(ADC),ADC通常由抗体、接头和药物(如细胞毒素)三部分组成,其在患者体内的作用如图所示。下列有关叙述正确的是( )
A. ADC中的药物特异性识别乳腺癌细胞,从而实现对肿瘤细胞的选择性杀伤
B. ADC中的药物最终作用于细胞核,可能会促进细胞凋亡相关基因的表达
C. 设计ADC时,选择接头与药物连接处容易被溶酶体水解酶裂解的接头
D. 单克隆抗体的制备和ADC发挥作用的过程均利用了细胞膜的流动性的原理
【答案】BCD
【分析】单克隆抗体是由单一B细胞克隆产生的高度均一、仅针对某一特定抗原的抗体。通常采用杂交瘤技术来制备,单克隆抗体是在细胞融合技术的基础上,将具有分泌特异性抗体能力的浆细胞和具有无限繁殖能力的骨髓瘤细胞融合为杂交瘤细胞,杂交瘤细胞既能产生抗体,又能无限增殖。用具备这种特性的单个杂交瘤细胞培养成细胞群,可制备针对一种抗原的特异性抗体即单克隆抗体。
【详解】A、ADC中具有特异性识别乳腺癌细胞的是抗体,A错误;
B、由图可知,ADC中的药物最终作用于细胞核,而治疗肿瘤的药物可能是促进肿瘤细胞凋亡,即促进细胞凋亡相关基因的表达,B正确;
C、ADC在溶酶体中被水解,并释放出其中的药物,因此设计ADC时,选择接头与药物连接处容易被溶酶体水解酶裂解的接头,便于药物释放,C正确;
D、单克隆抗体的制备存在细胞融合的过程,ADC发挥作用的过程存在胞吞,两者均利用了细胞膜的流动性,D正确。
故选BCD。
三、非选择题:本题共5小题,共59分。
19. 盐胁迫是限制植物生长的重要环境因素之一,给农业带来了持续且严重的危害。褪黑素(MT)是一种吲哚胺类物质,植物中MT合成的主要部位在叶绿体和线粒体中。植物MT能调控植物种子萌发、根系发育、开花结果等生长发育过程。某科研团队研究了叶片喷施MT对盐胁迫下石榴光合生理特性的影响,部分结果如表所示。回答下列问题:
(1)MT是植物激素,理由是_______。研究表明低浓度MT可以促进种子萌发,与低浓度MT具有协同作用的植物激素是_______。
(2)与CK组相比,T1组盐胁迫条件下,植物气孔导度下降,从适应环境的角度分析,气孔导度下降的意义是_______。T2组的实验处理是_______。与T1组比,T2组石榴的水分状况得到改善,说明MT处理通过_______来改善盐胁迫下植株的水分状况。
(3)实验结果表明MT处理通过_______来缓解盐胁迫下净光合速率的降低。为进一步研究MT处理缓解盐胁迫的分子机制,请你提出1个研究课题:_______。
【答案】(1)①. MT是植物体内产生的对植物的生长发育有显著影响的有机物 ②. 赤霉素
(2)①. 降低蒸腾作用,从而减少水分的散失 ②. 营养液+200mml·L-1NaCl+叶片喷施MT ③. 提高根系吸水能力
(3)①. 提高叶绿素含量 ②. MT处理对合成叶绿素相关酶基因表达的影响(或MT处理对降解叶绿素相关酶基因表达的影响或MT处理对合成叶绿素相关酶活性的影响或MT处理对降解叶绿素相关酶活性的影响)
【分析】根据题干与表格数据分析,自变量MT、盐胁迫,因变量为净光合速率、气孔导度、胞间CO2浓度、叶绿素含量。
【解析】(1)植物激素是由植物体内产生,能从产生部位运送到作用部位,对植物的生长发育有显著影响的微量有机物。题目中提到植物中MT合成的主要部位在叶绿体和线粒体中(说明在植物体内产生),能调控植物种子萌发、根系发育、开花结果等生长发育过程(说明对植物生长发育有显著影响),所以MT是植物激素。赤霉素也能促进种子萌发,所以与低浓度MT具有协同作用的植物激素是赤霉素。
(2)在盐胁迫条件下,土壤溶液浓度高,植物容易失水,植物气孔导度下降,可以降低蒸腾作用,从而减少水分的散失,这是植物对盐胁迫环境的一种适应。该实验研究的是叶片喷施MT对盐胁迫下石榴光合生理特性的影响,T1是盐胁迫组(营养液+200mml·L-1NaCl),CK是对照(营养液+叶片喷施清水),那么T2组应该是盐胁迫+喷施MT的组,即营养液+200mml·L-1NaCl+叶片喷施MT。与T1组相比,T2组气孔导度增加(0.13>0.08),蒸腾速率增加(5.0>4.5),水分状况得到改善,说明MT处理通过增加气孔导度和蒸腾速率,提高根系吸水能力,来改善盐胁迫下植株的水分状况。
(3)从表格数据看,T2组与T1组相比,叶绿素含量增加(1.5>0.8),说明MT处理通过提高叶绿素含量来缓解盐胁迫下净光合速率的降低。为进一步研究MT处理缓解盐胁迫的分子机制,可以提出的研究课题如:MT处理对合成叶绿素相关酶基因表达的影响(或MT处理对降解叶绿素相关酶基因表达的影响或MT处理对合成叶绿素相关酶活性的影响或MT处理对降解叶绿素相关酶活性的影响)。
20. 语言功能是人脑特有的高级功能,它包括与语言、文字相关的全部智能活动,涉及人类的听、说、读、写。除此之外,人脑还具有学习和记忆等方面的高级功能。回答下列问题:
(1)朗读时,书本上的文字信息作用于视觉感受器使之兴奋,兴奋时膜内外电位的表现为_______,兴奋传入大脑皮层的视觉中枢进行初步处理,随后进一步传递到言语区的_______区进行处理,理解后的语言信息传递到言语区的S区转化为语言运动指令,通过_______神经传递到发声器官发出声音,该过程属于条件反射的原因是______。
(2)脑卒中后失语症(PSA)是由大脑损伤引起的获得性沟通交流障碍。为研究头皮针疗法对PSA患者语言功能的影响,某研究团队对PSA患者进行针灸康复治疗,结果如图1、2所示。据图1可知,头皮针疗法能促进PSA患者语言功能恢复,判断依据是_______。据图2可知,语言流畅性的改善可能与_______有关。
(3)研究表明,8周的跑台运动显著增加了海马神经元树突密度,从而提高了记忆能力,增加的树突可与其他神经元的_______形成新的突触,推测记忆可能与_______有关。
【答案】(1)①. 内正外负 ②. V ③. 传出 ④. 该反射经过了完整的反射弧且需要大脑皮层的参与
(2)①. 与常规言语康复治疗组相比,常规言语康复+头皮针治疗组治疗后语言流畅性评分提升幅度更大 ②. 下调右侧颞中回后部脑区和右侧额下回三角部脑区的激活
(3)①. 轴突 ②. 新突触的建立
【分析】人脑的高级功能 位于大脑表层的大脑皮层,是整个神经系统中最高级的部位。它除了对外部世界的感知以及控制机体的反射活动外,还具有语言、学习、记忆和思维等方面的高级功能。语言功能是人脑特有的高级功能:W区(书写性语言中枢):此区受损,不能写字(失写症)。S区(运动性语言中枢):此区受损,不能讲话(运动性失语症)。H区(听觉性语言中枢):此区受损,不能听懂话(听觉性失语症)。V区(视觉性语言中枢):此区受损,不能看懂文字(失读症)。
【解析】(1)视觉感受器接受刺激产生兴奋时,会引起钠离子内流,膜内外电位的表现为内正外负。兴奋传入大脑皮层的视觉中枢进行初步处理,随后进一步传递到言语区的V区(V区位视觉性语言中枢)进行处理,理解后的语言信息传递到言语区的S区转化为语言运动指令,通过传出神经传递到发声器官发出声音。由于该反射经过了完整的反射弧且需要大脑皮层的参与,因此属于条件反射。
(2)结合图1可知,与常规言语康复治疗组相比,常规言语康复+头皮针治疗组治疗后语言流畅性评分提升幅度更大,说明头皮针疗法能促进PSA患者语言功能恢复。
图2分析,治疗前后,左侧颞中回后部脑区激活差值没有变化,而下调右侧颞中回后部脑区和右侧额下回三角部脑区的激活差值发生了改变,说明语言流畅性的改善可能与下调右侧颞中回后部脑区和右侧额下回三角部脑区的激活有关。
(3)树突作为突触的后膜,会与其它神经元的轴突(突触前膜)形成突触。8周的跑台运动显著增加了海马神经元树突密度,从而产生了新突触,记忆能力也提高了,推测记忆可能与新突触的建立有关。
21. 中华穿山甲曾广泛分布于中国长江以南的多个省份,但受到栖息地破坏、非法捕猎等因素的影响,其种群数量在过去几十年中急剧下降。回答下列问题:
(1)非法捕猎是影响中华穿山甲的种群数量的_______(填“密度”或“非密度”)制约因素。从种群数量特征角度分析,栖息地破坏和碎片化使中华穿山甲种群数量减少的原因是_______。
(2)为研究中华穿山甲的食物组成及其季节性变化,研究人员采集湿季、干季的野外粪便样本,提取DNA,设计_______进行PCR扩增,通过测序及数据比对分析得出,中华穿山甲的主要食物包括白蚁和蚂蚁,夏季主要以地表活动的蚂蚁为食,冬季则主要以地下巢穴中的白蚁为食,从种间关系的角度分析中华穿山甲的饮食会随季节变化而调整的原因可能是_______。
(3)中华穿山甲的视力较差,但嗅觉非常灵敏,能够通过气味精确定位白蚁巢穴,对白蚁进行捕食,减少白蚁对森林的危害,体现了信息传递在生态系统中的作用是_______。中华穿山甲是研究哺乳动物起源、系统发生、适应演化的极珍贵和重要的模式动物,体现了生物多样性的_______价值。
【答案】(1)①. 密度 ②. 栖息地碎片化及栖息地面积减小,雌雄个体交配机会减少,种群繁殖能力减弱,出生率降低,同时种内竞争增强,死亡率增加
(2)①. 引物 ②. 猎物的活动规律会随季节变化而改变
(3)①. 信息传递能够调节种间关系,进而维持生态系统的平衡与稳定 ②. 直接
【分析】生物多样性的价值有直接价值、间接价值和潜在价值,直接价值——食用、药用、工业原料;旅游观赏、科学研究、文学艺术等相关价值;间接价值——调节生态系统的功能等方面的价值。
【解析】(1)影响种群密度的因素有密度制约因素和非密度制约因素,中华穿山甲的种群数量多容易被非法捕猎,因此非法捕猎是影响中华穿山甲的种群数量的密度制约因素。从种群数量特征角度分析,栖息地破坏和碎片化使中华穿山甲种群数量减少的原因是栖息地碎片化及栖息地面积减小,雌雄个体交配机会减少,种群繁殖能力减弱,出生率降低,同时种内竞争增强,死亡率增加。
(2)进行PCR扩增时需要已知目的基因的核苷酸序列,人工合成能和和DNA模板链复制起始端互补配对的单链DNA,即引物。中华穿山甲的主要食物包括白蚁和蚂蚁,夏季主要以地表活动的蚂蚁为食,冬季则主要以地下巢穴中的白蚁为食,由于猎物(蚂蚁和白蚁)的活动规律会随季节变化而改变,因此中华穿山甲的饮食也会随季节变化而调整。
(3)中华穿山甲的视力较差,但嗅觉非常灵敏,能够通过气味精确定位白蚁巢穴,对白蚁进行捕食,减少白蚁对森林的危害,体现了信息传递在生态系统中的作用是信息传递能够调节种间关系,进而维持生态系统的平衡与稳定。生物多样性的价值有直接价值、间接价值和潜在价值,其中穿山甲用于研究体现了生物多样性的直接价值。
22. 逆转录转座子是真核生物基因组中最丰富的一类可移动基因元件。逆转录转座子经过转录和逆转录后可整合进基因组中达到复制自身的目的,且插入基因组中时表现出精细的插入位点特异性。某研究团队为了研究4.5SRNA逆转录转座子的生物学作用,对4.5SRNA逆转录转座子DNA进行了克隆,部分过程如图1所示。回答下列问题:
(1)获取鼠肝细胞总RNA时,使用异硫氰酸胍法提取,从保护RNA完整性的角度推测,异硫氰酸胍的作用是_______。过程①和②中需要使用的酶分别是_______、_______。
(2)过程②获得的DNA补平且磷酸化后形成平末端,电泳鉴定结果如图2所示,优先使用_______酶将DNA与pGEM3Zf连接形成重组质粒pGEM3Zf—4.5S.将重组质粒导入大肠杆菌中进行克隆。从大肠杆菌中提取质粒,选择限制酶_______和_______进行双酶切,酶切产物经过电泳鉴定,出现大小为139bp的条带,说明克隆成功。
(3)将4.5SRNA逆转录转座子DNA接入表达载体的SV40启动子的上游后,脂质体转染法将表达载体导入小鼠骨髓瘤细胞NS—1、SP2/0和人乳腺癌细胞Bca61中,研究4.5SRNA逆转录转座子对荧光素酶基因表达的影响,结果如图3所示,说明______。
(4)请你提出逆转录转座子在基因工程中的应用前景,逆转录转座子可作为______(写出1点即可)。
【答案】(1)①. 抑制RNA酶的活性 ②. 逆转录酶 ③. 耐高温的DNA聚合酶
(2)①. T4DNA连接 ②. EcR I ③. Hind Ⅲ
(3)4.5SRNA逆转录转座子对荧光素酶基因表达的影响与正向接入或反向接入无关,但存在种属的特异性
(4)基因工程技术中的载体
【分析】基因工程技术的基本步骤:
(1)目的基因的获取:方法有从基因文库中获取、利用PCR技术扩增和人工合成;
(2)基因表达载体的构建:是基因工程的核心步骤,基因表达载体包括目的基因、启动子、终止子和标记基因等;
(3)将目的基因导入受体细胞:根据受体细胞不同,导入的方法也不一样。将目的基因导入植物细胞的方法有农杆菌转化法、基因枪法和花粉管通道法;将目的基因导入动物细胞最有效的方法是显微注射法;将目的基因导入微生物细胞的方法是感受态细胞法;
(4)目的基因的检测与鉴定
【解析】(1)从保护RNA完整性的角度推测,异硫氰酸胍的作用是抑制RNA酶的活性,因为RNA酶会降解RNA,抑制其活性可保护RNA不被分解。过程①是逆转录过程,需要逆转录酶,过程②是以单链DNA为模板合成双链DNA的过程,需要耐高温的DNA聚合酶。
(2)因为过程②获得的DNA补平且磷酸化后形成平末端,而T4DNA连接酶可连接平末端,所以优先使用T4DNA连接酶将DNA与pGEM3Zf连接形成重组质粒pGEM3Zf-4.5S。要鉴定克隆是否成功,需选择合适的限制酶进行双酶切。观察图1可知,质粒上EcR I和Hind Ⅲ限制酶切位点之间的片段大小为51bp,结合图2可知,4.5SDNA片段大小为81bp,结合图1中重组质粒可以发现,4.5SDNA插入到了质粒上EcR I和Sal Ⅰ限制酶切位点之间,若酶切产物经过电泳鉴定,出现大小为139bp的条带,说明选择的限制酶是EcR I和Hind Ⅲ,表明克隆成功。
(3)观察图3,可以发现将4.5SRNA逆转录转座子DNA接入表达载体后,不论正向接入还是反向接入,基因在NS-1和SP2/0细胞中的活性对荧光素酶基因的表达量没有影响,但不同细胞中荧光素酶基因的表达量不同,说明4.5SRNA逆转录转座子对荧光素酶基因表达的影响与正向接入或反向接入无关,但存在种属的特异性。
(4)逆转录转座子可作为基因工程技术中的载体,因为它可以整合进基因组中,能够携带目的基因进入受体细胞。
23. 某雌雄异株二倍体植物的性别决定方式和特点与人类非常相似,其叶形(圆形与心形)、花色(红花与黄花)和茎高度(高茎与矮茎)分别由基因A/a、B/b、C/c控制,其中基因A/a位于X染色体上,圆形对心形为显性。为研究三对等位基因在染色体上的位置关系,研究人员将甲、乙两纯合亲本进行了杂交实验,杂交结果如图1所示。不考虑X、Y染色体的同源区段,回答下列问题:
(1)杂交实验中,F2的叶形表型及比例是_______,若将F2雌雄个体随机传粉,不考虑性别,则F₃的叶形表型及比例为_______。
(2)B/b和C/c的遗传_______(填“遵循”或“不遵循”)基因的自由组合定律。F2的高茎黄花、矮茎黄花植株均只有雄性,请推测三对等位基因在染色体上的位置关系,并在图2中的染色体上标注出F1雄株的基因型_______。F2三对相对性状中都表现为显性的个体中纯合个体所占比例是_______。
(3)已知C/c位于1号或2号染色体上。SSR是染色体中简单重复的DNA序列,不同染色体的SSR差异很大,可利用电泳技术将其分开,从而对基因进行定位。将植株甲1号和2号染色体上特有的SSR分别记为甲1、甲2。将植株甲、乙进行杂交得到F1,以F1的单个花粉DNA为模板进行了PCR检测,检测部分结果如表(能反映理论值)所示。
注:“+”表示能检测到相关序列。
据表分析,基因C应位于_______号染色体上,判断的依据是_______。
【答案】(1)①. 圆形雌株:圆形雄株:心形雄株=2:1:1(或圆形:心形=3:1)②. 圆形:心形=13:3
(2)①. 遵循 ②. ③. 2/9
(3)①. 1 ②. 含甲1的花粉均不含基因C,不含甲1的花粉均含基因C
【分析】自由组合定律的实质是位于非同源染色体上非等位基因的分离和组合是互不干扰的;在减数分裂过程中,同源染色体上等位基因彼此分离的同时,非同源染色体上的非等位基因自由组合。
【解析】(1)由于基因A/a位于X染色体上,且圆形对心形为显性,亲本甲为圆形雌株(XᴬXᴬ),亲本乙为心形雄株(XᵃY),则F1代基因型为XᴬXᵃ和XᴬY。F1随机传粉,F2代的基因型及比例为:XᴬXᴬ : XᴬXᵃ :XᴬY : XᵃY = 1 : 1 :1 : 1 ,F2的叶形表型及比例是圆形雌株:圆形雄株:心形雄株=2:1:1(或圆形:心形=3:1)。若将F2雌雄个体随机传粉,F2产生的雌配子及比例为Xᴬ: Xᵃ=3:1,雄配子及比例为Xᴬ:Xᵃ:Y=1:1:2,不考虑性别,则F3的叶形表型及比例为圆形:心形=13:3。
(2)亲本矮茎红花与高茎黄花杂交,得F1,F1随机传粉得F2。F2中高茎红花:高茎黄花:矮茎红花:矮茎黄花=9:3:3:1,故B/b和C/c的遗传遵循基因的自由组合定律。F2的高茎黄花、矮茎黄花植株均只有雄性,说明控制花色的基因即B/b位于X染色体上,故三对等位基因在染色体上的位置关系如图所示:
或
亲本甲ccXABXAB与亲本乙CCXabY,F1的基因型为CcXABX ab和CcXABY,F1随机交配,F2中只考虑高茎与矮茎,显性的个体中纯合个体所占比例是1/3,XABX ab与XABY随机交配,后代显性个体中纯合个体占2/3,F2三对相对性状中都表现为显性的个体中纯合个体所占比例是1/3×2/3=2/9。
(3)由图可知,含甲1的花粉均不含基因C,不含甲1的花粉均含基因C,推测基因C与甲1标记位于同源染色体上,故C/c位于1号染色体上。指标
处理
净光合速率/(μml··s)
气孔导度/(ml··s)
蒸腾速率/(mml··s)
胞间浓度/(μml·ml)
叶绿素含量/(mg·g)
CK(营养液+叶片喷施清水)
12
0.20
6.5
280
2.5
T1(营养液+200mml·LNaCl)
6
0.08
4.5
400
08
T2
9
0.13
5.0
320
1.5
花粉编号
1
2
3
4
5
6
7
8
9
10
11
12
13
14
15
16
相关序列
甲1
+
+
+
+
+
+
+
甲2
+
+
+
+
+
+
+
+
基因C
+
+
+
+
+
+
+
+
相关试卷
这是一份河北省沧州市2025届沧衡八县联考高考一模生物试卷(解析版),共23页。
这是一份2025届河北省邯郸市沧衡八县联考一模生物试题(原卷版+解析版),共34页。试卷主要包含了本试卷主要考试内容等内容,欢迎下载使用。
这是一份2025届河北省沧州市沧衡八县联考一模生物试题(原卷版+解析版),共32页。
相关试卷 更多
- 1.电子资料成功下载后不支持退换,如发现资料有内容错误问题请联系客服,如若属实,我们会补偿您的损失
- 2.压缩包下载后请先用软件解压,再使用对应软件打开;软件版本较低时请及时更新
- 3.资料下载成功后可在60天以内免费重复下载
免费领取教师福利

