河南省部分学校2024-2025学年高二下学期开年摸底大联考生物试卷(解析版)
展开
这是一份河南省部分学校2024-2025学年高二下学期开年摸底大联考生物试卷(解析版),共21页。试卷主要包含了 赤霉素等内容,欢迎下载使用。
注意事项:
1.答卷前,考生务必将自己的姓名、考场号、座位号、准考证号填写在答题卡上。
2.回答选择题时,选出每小题答案后,用铅笔把答题卡上对应题目的答案标号涂黑,如需改动,用橡皮擦干净后,再选涂其他答案标号。回答非选择题时,将答案写在答题卡上,写在本试卷上无效。
3.考试结束后,将本试卷和答题卡一并交回。
一、单项选择题:本题共16小题,每小题3分,共48分。在每小题给出的四个选项中,只有一项是符合题目要求的。
1. 肌酐是肌肉在人体内代谢的产物,由磷酸肌酸代谢生成,主要通过肾脏排泄。血液中的肌酐分为外源性(每天进食的肉类在体内分解产生的肌酐)和内源性。在肉类食物摄入稳定以及自身肌肉代谢不变的情况下,人体内血肌酐和尿肌酐的含量相对稳定。下列相关叙述错误的是( )
A. 若某人的血肌酐含量偏高,则说明此人的肾脏发生了病变
B. 正常情况下,原尿流经肾小管和集合管后尿肌酐浓度升高
C. 血肌酐含量有参考范围,而不是恒定值,这与个体差异性有关
D. 人体内血肌酐的含量相对稳定不能说明内环境处于稳态中
【答案】A
【分析】肌酐是肌肉中含氮物质分解代谢的产物,主要由肌肉产生,经肾排出,是肾小球滤过功能的重要指标。
【详解】A、若某人的血肌酐含量偏高,可能是肉类食物摄入过多,不能说明此人的肾脏发生了病变,还需要进一步检查,A错误;
B、原尿经过肾脏的肾小管和肾小球后,大部分的水和无机盐被重吸收,而尿肌酐没有被重吸收,因此正常情况下,原尿流经肾小管和集合管后尿肌酐浓度升高,B正确;
C、血肌酐含量是一个参考范围,说明内环境成分不是恒定不变的,且存在着个体差异,C正确;
D、内环境稳态是指内环境的理化性质和化学成分保持相对稳定的状态,包括温度、pH、渗透压等。血肌酐虽然与肾脏功能密切相关,但其含量稳定主要反映肾脏的排泄功能,而不是内环境的理化性质,因此人体内血肌酐的含量相对稳定不能说明内环境处于稳态中,D正确。
故选A。
2. 下列有关神经系统的叙述,正确的是( )
A. 中枢神经系统内存在调控不同生理功能的神经中枢
B. 中枢神经系统内有可以支配内脏器官的脑神经
C. 支配躯体运动的神经属于外周神经系统的传入神经
D. 自主神经系统的交感神经和副交感神经的作用总是相反的
【答案】A
【分析】交感神经和副交感神经不受意识支配,是自主神经,调节的是内脏、腺体等器官的活动,脑神经和脊神经是神经系统的一部分,脑神经和脊神经中都有支配内脏器官的神经。
【详解】A、在中枢神经系统内,大量神经细胞聚集在一起,形成许多不同的神经中枢,分别负责调控某一特定的生理功能,如脊髓中的膝跳反射中枢、脑干中的呼吸中枢、下丘脑中的体温调节中枢等,中枢神经系统内存在调控不同生理功能的神经中枢,A正确;
B、脑神经属于外周神经系统,不能说中枢神经系统内有可以支配内脏器官的脑神经,B错误;
C、外周神经系统的传出神经又可分为支配躯体运动的神经(躯体运动神经)和支配内脏器官的神经(内脏运动神经),C错误;
D、自主神经系统由交感神经和副交感神经两部分组成,它们的作用通常是相反的,D错误。
故选A。
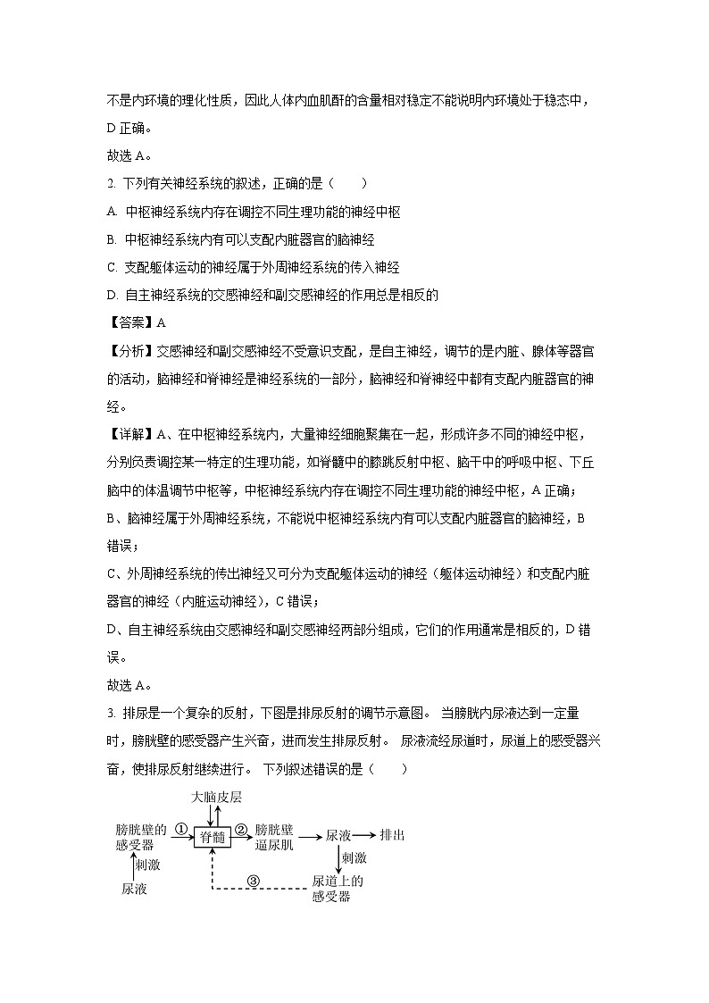
3. 排尿是一个复杂的反射,下图是排尿反射的调节示意图。 当膀胱内尿液达到一定量时,膀胱壁的感受器产生兴奋,进而发生排尿反射。 尿液流经尿道时,尿道上的感受器兴奋,使排尿反射继续进行。 下列叙述错误的是( )
A. 截瘫病人脊髓受损后,可能无法完成排尿反射
B. 排尿反射发生时,兴奋在①②③上是单向传导的
C. 膀胱充盈时,无大脑皮层的调控,依然可以排尿完全
D. 尿液刺激尿道感受器使尿液排空的过程属于反馈调节
【答案】C
【分析】一、神经系统存在分级调节,脊髓等低级中枢的反射活动会受到脑中相应高级中枢的调控。
二、成年人排尿是一种复杂的反射活动,当膀胱充盈时,膀胱内牵张感受器受到刺激产生兴奋,使人产生尿意,膀胱逼尿肌接受兴奋后收缩,产生排尿反射,逼尿肌收缩时,又刺激感受器,引起膀胱逼尿肌反射性收缩,直至膀胱内尿液被排空,该过程存在正反馈调节。
【详解】A、根据题意和图示可知,排尿反射的低级中枢在脊髓,因此截瘫病人脊髓受损后,可能无法完成排尿反射,A正确;
B、在反射弧中兴奋传递的方向是单向的,因此排尿反射发生时,兴奋在①②③上是单向传导的,B正确;
C、排尿反射存在分级调节,其高级中枢在大脑皮层,低级中枢在脊髓,脊髓等低级中枢的反射活动会受到脑中相应高级中枢的调控,膀胱充盈时,无大脑皮层的调控,依然可以排尿,但是往往排尿不完全,C错误;
D、当膀胱充盈时,膀胱内牵张感受器受到刺激产生兴奋,使人产生尿意,膀胱逼尿肌接受兴奋后收缩,产生排尿反射,逼尿肌收缩时,又刺激感受器,引起膀胱逼尿肌反射性收缩,直至膀胱内尿液被排空,该过程存在正反馈调节,D正确。
故选C。
4. 研究报道,儿童和成人在创伤性脑损伤后都经历了明显的神经损伤和认知障碍。下列关于生命活动过程的叙述,错误的是( )
A. 大脑皮层中央前回的顶部受损,可引起下肢运动受影响
B. 大脑某一区域受损,可能出现嗅觉丧失
C. 若神经元之间的突触受损,会影响长时记忆
D. 大脑皮层V区受损可引起运动性失语症
【答案】D
【分析】学习和记忆涉及脑内神经递质的作用以及某些种类蛋白质的合成。短时记忆可能与神经元之间即时的信息交流有关,尤其是与大脑皮层下一个形状像海马的脑区有关。长时记忆可能与突触形态及功能的改变以及新突触的建立有关。
【详解】A、大脑皮层中央前回的顶部受损,可引起下肢运动受影响,A正确;
B、感觉是在大脑皮层形成的,大脑某一区域受损,则可能会出现味觉丧失,B正确;
C、若神经元之间的突触受损,神经递质减少,会影响长时记忆,C正确;
D、大脑皮层V区受损不能看懂文字,D错误。
故选D。
5. 关于动物激素的研究实验或方法,下列叙述正确的是( )
A. 验证生长激素功能的实验组的处理是:先切除幼龄狗的下丘脑,再注射生长激素
B. 给患糖尿病的狗饲喂胰岛素会使其血糖浓度迅速降低
C. 用甲状腺激素饲喂小蝌蚪可观察到其提前完成变态发育
D. 使用适量保幼激素类似物,可提前蚕作茧时间,提高吐丝量
【答案】C
【分析】一、激素调节的特点:(1)微量和高效;(2)通过体液运输;(3)作用于靶器官、靶细胞。
二、激素的作用:激素种类多、含量极微,既不组成细胞结构,也不提供能量,只起到调节生命活动的作用。
【详解】A、生长激素是由垂体分泌,A错误;
B、胰岛素是蛋白质类激素,饲喂胰岛素会导致胰岛素被消化分解,蛋白质发生变性,从而失去其功效,B错误;
C、甲状腺激素能促进代谢,增加产热;能提高神经系统的兴奋性;能促进幼小动物的生长发育,C正确;
D、使用适量保幼激素类似物,可推迟蚕作茧时间,提高吐丝量,D错误。
故选C。
6. 为了研究褪黑素在生殖细胞发育与性腺功能调控中发挥的作用,科学家选择年龄接近的成年鼠兔进行实验,揭示了松果体分泌褪黑素的调控机制。下列有关描述错误的是( )
A. 当性激素和褪黑素分泌过多时,机体会启动负反馈调节机制
B. 对褪黑素分泌的调控属于神经调节,松果体相当于效应器
C. 鼠兔下丘脑在调控中既可作为神经中枢又可分泌动物激素
D. 性激素通过体液运输,与靶细胞膜上的特异性受体结合发挥调节作用
【答案】D
【分析】据图分析,光周期信号通过视网膜→松果体途径对雄性动物生殖的调控过程包括神经调节和体液调节。其中神经调节的反射弧为视网膜为感受器,经传入神经到达神经中枢,再经传出神经传导到效应器,松果体细胞作为效应器;图中松果体分泌的褪黑素能够作用于下丘脑、垂体、睾丸,并且雄性激素分泌的调节中存在负反馈调节。
【详解】A、当性激素分泌过多时,负反馈作用于下丘脑和垂体,当褪黑素分泌过多时,负反馈作用于SCN,进而使机体激素水平维持动态平衡,A正确;
B、由图可知,褪黑素分泌的调控属于神经调节,需要完整的反射弧,松果体是反射弧中的效应器,B正确;
C、鼠兔下丘脑在调控褪黑素分泌时作为反射弧的神经中枢,在调控性激素分泌时可以分泌促性腺激素释放激素,故鼠兔下丘脑在调控中既可作为神经中枢又可分泌动物激素,C正确;
D、由于性激素的化学本质是类固醇,属于小分子,通过体液运输到靶细胞后,自由扩散进入靶细胞,在细胞质中与受体结合发挥调节作用,D错误。
故选D。
7. 失温是指人体的核心温度低于35℃,失温者会出现颤抖、心率升高、协调性下降,重度失温(人体核心区温度30~33℃)时,人体对冷的感觉变得很迟钝,意识开始变得模糊,不能有效使用手脚,甚至不觉得寒冷。下列叙述错误的是( )
A. 失温的原因是散热速率明显大于产热速率,导致体温下降
B. 寒冷环境下,促甲状腺激素、甲状腺激素、糖皮质激素等分泌增加
C. 机体颤抖属于条件反射,是机体在寒冷环境下增加产热的表现
D. 注意保暖防护、及时补充体能,可以在一定程度上预防失温
【答案】C
【分析】人体的主要散热部位是皮肤,当无风时,在人体皮肤和周围空气之间,有一个比较稳定的空气层,由于空气是热的不良导体,可以起到保温作用;当刮风时,稳定的空气保温层不断被新来的冷空气所代替,并把热量带走,风速越大,人体散失的热量越快、越多,人也就感觉越寒冷。
【详解】A、失温的原因是人体长时间处于热量散失大于热量补给的状态,导致体温下降,A正确;
B、寒冷环境下,促甲状腺激素释放激素和促甲状腺激素分泌增加,甲状腺激素分泌增加促进机体产热,同时血糖消耗增多,因而糖皮质激素的含量也会上升,B正确;
C、机体颤抖属于非条件反射,通过该过程可增加产热从而达到抵御寒冷的目的,C错误;
D、注意保暖防护可以减少散热,及时补充体能可以保证产热,因此可以在一定程度上预防失温,D正确。
故选C。
8. 炎症反应是机体在受到外伤、感染等伤害时所作出的防御反应,如病原体侵入机体组织时,会激活局部的巨噬细胞和树突状细胞,这些细胞被激活后释放肿瘤坏死因子等,募集更多免疫细胞向感染部位迁移并活化,以吞噬病原体和清除损伤组织。下列相关叙述错误的是( )
A. 巨噬细胞和树突状细胞被病原体激活后释放的肿瘤坏死因子属于免疫活性物质
B. 炎症反应中巨噬细胞和树突状细胞直接吞噬消灭病原体属于第二道免疫防线起作用
C. 巨噬细胞和树突状细胞吞噬病原体后可将抗原呈递给辅助性T细胞引发特异性免疫
D. 炎症反应是机体一种防御反应,故自身正常的组织细胞和成分绝不会引起炎症反应
【答案】D
【分析】疫的三道防线包括体表屏障(皮肤、黏膜及其附属物)、非特异性免疫(体液中的吞噬细胞和杀菌物质)、特异性免疫。
【详解】A、巨噬细胞和树突状细胞被病原体激活后释放的肿瘤坏死因子募集更多免疫细胞向感染部位迁移并活化,以吞噬病原体和清除损伤组织属于免疫活性物质,属于免疫活性物质,A正确;
B、炎症反应中巨噬细胞和树突状细胞直接吞噬消灭病原体属于第二道免疫防线起作用,B正确;
C、巨噬细胞和树突状细胞属于抗原呈递细胞,吞噬病原体后可将抗原呈递给辅助性T细胞引发特异性免疫,C正确;
D、自身正常的组织细胞和成分出现在不合适的位置也会引起炎症反应,D错误。
故选D。
9. 过敏性鼻炎是一种常见病,其发生与鼻黏膜分泌的P物质有关,发病机制如图所示。下列有关叙述正确的是( )
A. 花粉和尘霾等抗原均能引起不同的人产生过敏反应
B. 机体产生IgE抗体的过程中,不需要T淋巴细胞的参与
C. P物质引起鼻黏膜毛细血管扩张会导致血浆量增多
D. 抑制P物质的释放是缓解过敏反应的途径之一
【答案】D
【分析】一、过敏反应是指已产生免疫的机体在再次接受相同抗原刺激时所发生的组织损伤或功能紊乱的反应。二、过敏反应的原理:机体第一次接触过敏原时,机体会产生抗体,吸附在某些细胞的表面;当机体再次接触过敏原时,被抗体吸附的细胞会释放组织胺等物质,导致毛细血管扩张血管通透增强、平滑肌收缩、腺体分泌增加等,进而引起过敏反应。三、过敏反应的特点是发作迅速、反应强烈、消退较快;一般不会破坏组织细胞,也不会引起组织损伤,有明显的遗传倾向和个体差异。
【详解】A、花粉和尘霾等抗原是常见的过敏原,不同个体对这些抗原的敏感性不同,因此只能引起敏感个体产生过敏反应,A错误;
B、B细胞活化需要辅助性T细胞的参与,因此机体产生IgE抗体的过程中需要T淋巴细胞的参与,B错误;
C、P物质引起毛细血管扩张会导致组织液增加,而非血浆量增加,C错误;
D、据图可知:抑制P物质的释放可以缓解过敏反应,D正确。
故选D。
10. 赤霉素(GA)和蓝光刺激都会影响植物下胚轴伸长。GA与赤霉素受体(GID1)结合后,GID1与细胞核内的D蛋白结合,促进D蛋白降解和下胚轴伸长。隐花色素1(CRY1)是植物感受蓝光的受体,介导蓝光抑制下胚轴伸长。相同强度蓝光刺激下,CRY1突变体植株中D蛋白的降解速率较野生型植株快。下列叙述合理的是( )
A. 赤霉素直接参与细胞代谢从而促进细胞伸长
B. D蛋白对下胚轴细胞伸长基因的表达有促进作用
C. 推测野生型植株在黑暗中的D蛋白降解速率比蓝光刺激下的慢
D. 相同强度蓝光刺激下,CRY1突变体植株下轴生长速率较野生型植株快
【答案】D
【分析】赤霉素:①合成部位:主要是未成熟的种子、幼根和幼芽;②作用:促进细胞伸长,从而引起植株增高;促进种子萌发和果实发育;③应用:促进矮生性植株茎秆伸长;接触种子休眠,提高用来播种。
【详解】A、激素是调节生命活动的信息分子,不直接参与细胞代谢,A错误;
B、根据题干信息,GA促进下胚轴伸长,而在GA的作用下,CID1可与D蛋白结合,促进D蛋白降解,说明D蛋白对下胚轴细胞伸长基因的表达有抑制作用,B错误;
C、根据题干信息,蓝光刺激下,CRY1突变体植株中 D蛋白的降解速率较野生型植株快,野生型植株含有CRY1,在蓝光刺激下,感受蓝光,D蛋白降解速率更慢,所以推测野生型植株在黑暗中的D蛋白降解速率比蓝光刺激下的快,C错误;
D、根据题干信息,相同强度蓝光刺激下,CRY1突变体植株中 D蛋白的降解速率较野生型植株快,而CRY1是植物感受蓝光的受体,CRY1突变体植株无CRY1,不能介导蓝光抑制下胚轴伸长,故生长速率相对野生型植株更快,D正确。
故选D。
11. 石蒜地下鳞茎的产量与鳞茎内淀粉的积累量呈正相关。为研究植物生长调节剂对石蒜鳞茎产量的影响,将适量赤霉素和植物生长调节剂多效唑的粉末分别溶于少量甲醇后用清水稀释,处理长势相同的石蒜幼苗,鳞茎中合成淀粉的关键酶AGPase的活性如下图所示。下列有关叙述正确的是( )
A. 对照组应使用等量清水处理与实验组长势相同的石蒜幼苗
B. 喷施赤霉素和多效唑均能促进石蒜植株的生长,提高鳞茎产量
C. 该实验设计遵循了实验变量控制中的“加法原理”
D. 植物生长调节剂的作用效果不受时间、施用部位及气候条件等影响
【答案】C
【分析】在对照实验中,控制自变量可以采用“加法原理”或“减法原理”。与常态比较,人为增加某种影响因素的称为“加法原理”。与常态比较,人为去除某种影响因素的称为“减法原理”。
【详解】A、由题意“将适量赤霉素和植物生长调节剂多效唑的粉末分别溶于少量甲醇后用清水稀释”可知:对照组应使用等量的甲醇—清水稀释液处理,A错误;
B、由题图分析可知,多效唑可以增强AGPase活性,促进鳞茎中淀粉的合成,而赤霉素会降低AGPase的活性,进而抑制鳞茎中淀粉的积累,因此喷施赤霉素不能提高鳞茎产量,B错误;
C、人为增加某种影响因素的称为“加法原理”。用外源激素赤霉素和植物生长调节剂多效唑处理遵循了实验变量控制中的“加法原理”,C正确;
D、对于某种植物生长调节剂来说,施用浓度、时间、部位、施用时植物的生理状态和气候条件等,都会影响施用效果,D错误。
故选C。
12. 生物研究小组在对某自然保护区内某物种的种群数量进行调查之后,又开展了连续四年的跟踪调查,计算其L值,L=(当年末种群个体数量-前一年末种群个体数量)/前一年末种群个体数量,结果如图所示。关于这四年前一年末种群个体数量调查期间种群数量变化的叙述,下列叙述正确的是( )
A. 该种群的数量先减少后增加
B. 第2年末种群的年龄结构为增长型
C. 该调查研究中需要使用标记重捕法调查该种群的数量
D. 该种群的数量增长方式是“S”形,第4年末种群数量达到K值
【答案】B
【分析】题图分析,L=(当年末种群个体数量-前一年末种群个体数量)/前一年末种群个体数量,即当L值大于0时,种群数量持续增长。
【详解】A、当年末种群个体数量等于前一年末种群个体数量,L值为0,说明种群个体数量没有变化,当年末种群个体数量多于前一年末种群个体数量时,L值大于0且差值越大L值越大,图示曲线表示L值始终大于0,说明种群个体数量始终增长, A错误;
B、由于该种群个体数量持续增长,所以该种群的年龄结构是增长型,B正确;
C、如果是植物或活动范围较小的动物,可以选择样方法,C错误;
D、该种群呈现持续数量增长的现象,第4年是否达到环境容纳量(K值)尚不可知,D错误。
故选B。
13. 《生物多样性公约》缔约方大会第十五次会议,是联合国首次以文明为主题召开的全球性会议,旨在倡导推进全球生态文明建设。下列相关叙述正确的是( )
A. 海葵和寄居蟹两种生物互利共生,相互依存
B. 一个湖泊中所有的鱼构成一个生物群落
C. 生产者是生态系统的基石
D. 生态位是区分不同群落的重要特征
【答案】C
【分析】原始合作:两种生物共同生活在一起时,双方都受益,但分开后,各自也能独立生活。例如,海葵固着于寄居蟹的螺壳上。寄居蟹的活动,可以使海葵更有效地捕食:海葵则用有毒的刺细胞为寄居蟹提供保护。
互利共生:两种生物长期共同生活在一起,相互依存,彼此有利。例如,豆科值物和根瘤菌之间,豆科植物向根瘤菌提供有机养料,根瘤菌则将空气中的氮气转变为含氮的养料,供植物利用。
捕食:一种生物以另一中生物为食的现象。
种间竞争:两种或更多种生物共同利用同样的有限资源和空间而产生的相互排斥的现象。例如,同一草原上生活的非洲狮和斑鬣狗。
寄生: 一种生物从另一种生物(宿主)的体液、组织或已消化的物质中获取营养并通常对宿主产生危害的现象。例如,马蛔虫与马。
【详解】A、海葵和寄居蟹两种生物的种间关系为原始合作,A错误;
B、一个湖泊中所有的生物共同构成一个生物群落,B错误;
C、生产者是生态系统的基石,C正确;
D、物种组成是区分不同群落的重要特征,D错误。
故选C。
14. 根据群落的外貌和物种组成等方面的差异,可将群落分为不同的类型。下列叙述正确的是( )
A. 荒漠中的一些爬行类动物以产生尿素的方式提高体内渗透压来适应缺水的环境
B. 草原上的优势种为耐寒的旱生多年生草本植物,有少量的灌木丛,几乎无乔木
C. 热带雨林中的阴生植物茎细长、细胞壁薄、机械组织发达、叶绿体大颜色深
D. 落叶阔叶林中乔木往往有板状根,且藤本植物交错攀缘,甚至直达树冠
【答案】B
【分析】群落是一定时空条件下不同物种的天然群聚,根据群落的外貌和物种组成等方面的差异,可以将陆地的群落分为不同类型。可将陆地的群落大致分为荒漠、草原、森林等类型。
【详解】A、荒漠中的某些爬行动物以固态尿酸盐的形式排泄含氮废物,而不是产生需要更多水才能溶解的尿素,以适应荒漠中缺水的环境,A错误;
B、草原主要分布在半干旱地区,由于缺水,生长在草原上的优势种通常为耐寒的旱生多年生草本植物,有少量的灌木丛,几乎无乔木,B正确;
C、热带雨林中的阴生植物茎细长、细胞壁薄、机械组织不发达、叶绿体大颜色深,C错误;
D、热带雨林中的乔木往往有板状根,且藤本植物交错攀援,甚至直达树冠,D错误。
故选B。
15. 某果园在果树长到一定高度后,会放养一定数量的鸡、鹅。果树开花时,蜜蜂被吸引前来传粉;秋冬季,利用增加营养、延长光照时间等方法可以提高母鸡的产卵量;鸡、鹅采食果园杂草、害虫等,它们的粪便为果园提供有机肥,减少了饲料摄入和化肥用量;果园林地资源为鸡、鹅提供充足的活动场所,使其肉质提高。下列相关叙述错误的是( )
A. 果树开花吸引蜜蜂前来,说明信息传递能够调节生物的种间关系
B. 长光照刺激下,母鸡分泌雌激素,该过程属于生态系统的行为信息
C. 果园中放养鸡、鹅,调整了能量流动关系,使流向对人类最有益的部分的能量更多
D. 鸡、鹅的粪便被分解后产生的无机养料被果树吸收,促进了果园内的物质循环
【答案】B
【分析】生态系统具有物质循环、能量流动和信息传递的作用,其中,信息传递具有重要的作用。生命活动的正常进行,离不开信息传递;生物种群的繁衍,也离不开信息的传递。信息还可以调节生物的种间关系,以维持生态系统的稳定。
【详解】A、蜜蜂采蜜为植物授粉、同时为蜜蜂酿蜜储备物质,说明该信息可调节种间关系,维持生态系统的平衡与稳定;同时有利于果树种群繁衍,A正确;
B、行为信息是指动物的特殊行为,主要是指各种动作,这些动作能够为同种或异种生物传递某种信息,而长光照刺激下,母鸡分泌雌激素,这属于在光照条件下引起动物内分泌活动的变化,不属于行为信息,光照是物理信息,B错误;
C、果园中放养鸡、鹅,调整了能量流动关系,使能量更少地流向害虫和杂草,更多地流向对人类有利的部分,C正确;
D、鸡、鹅的粪便主要是有机物,被分解者分解后产生的无机养料(CO2、无机盐)被果树吸收,促进了果园内的物质循环,有利于果树的生长和结实,D正确。
故选B。
16. 为探索治理河水污染的生态方法,研究人员在人工实验湿地中引入满江红、芦苇、水芹和凤眼莲等水生植物,然后将污染河水(主要污染物为有机物)引入人工实验湿地,如图所示。下列有关叙述正确的是( )
A. 水生植物等生产者同化的能量是流经该人工实验湿地的总能量
B. 水生植物可直接吸收污染河水中的有机物,出水口处的有机物大量减少
C. 利用人工湿地净化污染河水主要体现了生物多样性的直接价值
D. 在人工实验湿地中引入水生植物时,应遵循自生、协调等生态工程基本原理
【答案】D
【分析】生态系统的成分包括生产者、消费者、分解者和非生物物质和能量,生产者可以吸收无机盐。
【详解】A、流经该人工实验湿地的总能量包括生产者固定的太阳能和有机污染物中的化学能,A错误;
B、植物不能直接吸收有机物,污染河水中的有机物需被微生物分解为无机物后才能被植物吸收利用,B错误;
C、利用人工湿地净化污染河水主要体现了生物多样性的间接价值,C错误;
D、在人工实验湿地中引入水生植物时,应遵循自生、协调等生态工程基本原理,D正确。
故选D。
二、非选择题:共5小题,共52分。
17. 下图所示为下丘脑参与的人体体温、血糖、水盐平衡的调节过程,大写字母表示结构,小写字母表示物质,序号表示生理过程。请据图回答下列问题:
(1)当血糖浓度上升时,下丘脑促进_________细胞合成和分泌[ ]_________,该激素水平的上升,一方面促进血糖进入组织细胞进行_________,进入肝、肌肉并合成糖原,进入脂肪组织细胞和肝细胞转变为_________;另一方面又能抑制肝糖原的分解和非糖物质转化成葡萄糖。在血糖调节的过程中,胰岛素与胰高血糖素表现为_________(填“协同”或“拮抗”)作用。
(2)饮水不足、机体失水过多或吃的食物过咸,会导致细胞外液渗透压_________,渗透压感受器位于_________(填器官名称),f表示的激素是_________,⑨表示的生理作用是_________,从而使尿量_________,以维持血浆渗透压稳定。
(3)寒冷刺激时,下丘脑既可作为神经中枢又可释放激素[ ]_________,因此下丘脑是神经系统和内分泌系统的枢纽。当血液中的甲状腺激素含量增加到一定程度时,机体会通过_________调节,抑制物质d、e的释放,进而使甲状腺激素的含量不至于过高。
【答案】(1)①. 胰岛B##胰岛B细胞 ②. a胰岛素 ③. 氧化分解 ④. 甘油三酯等 ⑤. 拮抗
(2)①. 升高 ②. 下丘脑 ③. 抗利尿激素 ④. 促进肾小管和集合管对水的重吸收 ⑤. 减少
(3)①. d促甲状腺激素释放激素 ②. 负反馈
【分析】下丘脑既能传导神经冲动,又能分泌激素,是神经系统和内分泌系统的枢纽。饮水不足、机体失水过多或吃的食物过咸会导致细胞外液渗透压升高,进而刺激下丘脑渗透压感受器,促进下丘脑合成、分泌抗利尿激素,并由垂体释放,促进肾小管和集合管对水的重吸收,减少尿量,以维持血浆渗透压稳定。
【小问1详解】胰岛素是由胰岛B细胞分泌产生,起到降低血糖作用,当血糖浓度上升时,下丘脑促进胰岛B细胞合成和分泌a胰岛素,体内胰岛素水平的上升,一方面促进血糖进入组织细胞进行氧化分解,进入肝、肌肉并合成糖原,进入脂肪组织细胞转变为脂肪;另一方面又能抑制肝糖原的分解和非糖物质转化成葡萄糖,使血糖含量降低;胰高血糖素是升高血糖的激素,与胰岛素表现为拮抗作用;
【小问2详解】饮水不足、机体失水过多或吃的食物过咸,会导致细胞外液渗透压升高,渗透压感受器位于下丘脑;f由A合成分泌,由D释放,故f是抗利尿激素;⑨表示的生理作用是:抗利尿激素促进肾小管和集合管对水的重吸收,从而使尿量减少,以维持血浆渗透压稳定;
【小问3详解】甲状腺激素的分泌存在分级调节,寒冷条件下,d由下丘脑分泌,所以d是促甲状腺激素释放激素;当血液中的甲状腺激素含量增加到一定程度时,机体会通过负反馈调节,抑制物质d(促甲状腺激素释放激素)、e(促甲状腺激素)的释放,进而使甲状腺激素的含量不至于过高,负反馈调节是常见的调节机制,能维持内环境稳定。
18. 甲型流感病毒(IAV)为冬季流感的主要病原体。机体感染后主要表现为高热、咳嗽、流涕、肌痛等症状。下图是人体对病毒的部分免疫过程示意图,I~Ⅶ表示不同种类的细胞,Th细胞(辅助性T细胞)是T细胞的一种,a~g代表不同的物质。请据图回答下列问题。
(1)IAV侵入人体后,一部分能被吞噬细胞吞噬,另一部分病毒被I_____(填细胞名称)摄取处理后,将抗原呈递在细胞表面,然后传递给Th细胞,Th细胞表面的特定分子发生变化并与Ⅴ结合,这是激活Ⅴ细胞的一个信号;激活Ⅴ细胞的另一个信号是_____。再次感染甲型流感病毒时细胞Ⅶ的来源有_____(填细胞名称)。
(2)IAV感染人体时会发烧,发烧是一种增强人体免疫力的反应。体温高于38.5℃时,应适当服用退烧药,退烧过程中,机体散热量增加的主要方式有_____。(答出2点)
(3)为寻找防控IAV的新思路,科研人员以小鼠为实验对象,研究了高脂肪低糖类(KD)的饮食对抵御IAV感染的效果。科研人员用不同的饲料饲喂小鼠,7d后再用一定浓度的IAV感染小鼠,统计小鼠的生存率以及细胞毒性T细胞和γT细胞(一种新型T细胞)的相对数量,结果分别如图1和图2所示。
①实验组小鼠应用高脂肪低糖类饲料饲喂。
②分析图1结果显示IAV感染3天后,实验组的生存率显著高于对照组,说明实验组饮食方案可以增强小鼠抵御IAV感染的能力。
③科研人员推测,KD(高脂肪低糖类)饮食条件下,_____(填“γT细胞”或者“细胞毒性T细胞”)在增强小鼠抵御IAV感染能力方面发挥主要作用,依据是_____。
(4)研究发现,A基因是决定γT细胞分化成功的关键基因。为了验证上述推测,科研人员构建了A基因敲除小鼠继续进行实验,发现(3)中实验组小鼠肺部粘液生成细胞数目高于对照组,而KD饮食的A基因敲除小鼠的检测结果与(3)的对照组无显著差异。肺部粘液能捕获病毒,抵御感染,由此可以推测KD饮食增强小鼠抵御IAV感染的机理是_____。
【答案】(1)①. 抗原呈递细胞(或APC) ②. 甲流病毒与B细胞接触 ③. 记忆B细胞和B细胞
(2)皮肤血管舒张、皮肤血流量增多、汗腺分泌汗液增多等
(3)①. γT细胞 ②. 同对照组相比实验组的细胞毒性T细胞的数量无明显变化,而γT细胞的数量显著增加
(4)KD通过促进A基因的表达,促使γT细胞数量增多,从而诱导肺部粘液生成细胞的增殖,产生更多的粘液捕获病毒,以此增强小鼠抵御IAV感染的能力
【分析】体液免疫:病原体侵入机体后,一些病原体被树突状细胞、B细胞等抗原呈递细胞摄取,这为激活B细胞提供了第一个信号,抗原呈递细胞将抗原处理后呈递在细胞表面,然后传递给辅助性T细胞,辅助性T细胞表面的特定分子发生变化并与B细胞结合,这为激活B细胞提供了第二个信号,辅助性T细胞开始分裂、分化,并分泌细胞因子,B细胞受到两个信号的刺激后开始分裂、分化,大部分分化为浆细胞,小部分分化为记忆B细胞,细胞因子促进B细胞的分裂、分化过程,浆细胞产生和分泌大量抗体,抗体可以随体液在全身循环并与这种病原体结合,抗体与病原体结合可以抑制病原体增殖或对人体细胞的黏附。
【小问1详解】树突状细胞、B细胞等抗原呈递细胞可摄取病原体,而后对抗原进行处理,呈递在细胞表面,然后传递给辅助性T细胞。因此IAV侵入人体后,一部分能被吞噬细胞吞噬,另一部分病毒被抗原呈递细胞将抗原呈递在细胞表面,然后传递给Th细胞(辅助性T细胞),Th细胞表面的特定分子发生变化并与Ⅴ(B细胞)结合,这是激活Ⅴ细胞(B细胞)的一个信号;激活Ⅴ细胞(B细胞)的另一个信号是病原体即甲型流感病毒(IAV)与B细胞接触。再次感染甲型流感病毒时,生物体内可发生二次免疫,Ⅶ可分泌抗体,为浆细胞,二次免疫中,浆细胞的来源有B细胞核记忆B细胞。
【小问2详解】烧过程中,机体散热量增加的主要方式有皮肤血管舒张、皮肤血流量增多、汗腺分泌汗液增多等。
【小问3详解】由图2分析可知,与对照组相比,实验组的细胞毒性T细胞的数量无明显变化,而γT细胞的数量显著增加,据此推测γT细胞在KD饮食增强小鼠抵御IAV感染能力方面发挥主要作用。
【小问4详解】(3)中实验组小鼠肺部粘液生成细胞数目高于对照组,而KD饮食A基因敲除小鼠的检测结果与(3)的对照组无显著差异,说明是A基因促使γT细胞数量增多,使小鼠肺部粘液增多,存活率增大。故可推测KD饮食增强小鼠抵御IAV感染的机理是:KD通过促进A基因的表达,促使γT细胞数量增多,从而诱导肺部粘液生成细胞的增殖,产生更多的粘液捕获病毒,以此增强小鼠抵御IAV感染的能力。
19. 植物激素是一类对植物生长发育有显著影响的微量有机物,下图所示为某兴趣小组探究“生长素类的植物生长调节剂(NAA)促进扦插枝条生根的最适浓度”所进行的预实验结果。请据图回答下列问题:
(1)在用NAA处理插条生根时,如果NAA的浓度较低,适合采用_______法处理插条,最好是在遮阴和空气湿度较_______(填“高”或“低”)的地方进行。
(2)进行预实验的目的是为进一步实验摸索条件,也可以检测_______。正式实验应在_______μml/L浓度范围内设计更小的浓度梯度,进一步确定最适浓度。
(3)分别研究不同浓度的生长素类调节剂(A)和赤霉素类调节剂(B)对棉花蕾铃脱落的影响,实验结果(棉花平均蕾铃脱落率)记录如下表:
①表中数据_______(填“能”或“不能”)表明A的作用具有低浓度促进生长、高浓度抑制生长的特点,原因是_______。
②欲探究0.5μml/L的A和0.5μml/L的B复合使用对棉花蕾铃脱落的影响,除表中所给实验外,还需增设_______、_______、_______三组实验。
【答案】(1)①. 浸泡 ②. 高
(2)①. 实验设计的科学性和可行性 ②. 2~6
(3)①. 不能 ②. 从表中数据来看,与不加A(0μml/L)相比,加A的实验组都抑制棉花蕾铃脱落 ③. (单独使用)0.5μml/L的A ④. (单独使用)0.5μml/L的B ⑤. (复合使用)0.5μml/L的A+0.5μml/L的B
【分析】果实发育过程中,生长素主要来源于发育中的种子。生长素的作用表现出两重性:既能促进生长,也能抑制生长;既能促进发芽,也能抑制发芽;既能防止落花落果,也能疏花疏果。
【小问1详解】在用NAA处理插条生根时,如果NAA的浓度较低,则适合采用浸泡法处理插条,且最好是在遮阴和空气湿度较高的地方进行。
【小问2详解】进行预实验的目的是为进一步实验摸索条件,也可以检测实验设计的科学性和可行性。据图可知,生长素类调节剂浓度在4μml/L左右时对扦插枝条生根的促进效果最好,为了进一步确定最适浓度,正式实验应在2~6μml/L范围内设计更小的浓度梯度。
【小问3详解】①表中数据不能表明A的作用具有低浓度促进生长、高浓度抑制生长的特点,原因是从表中数据来看,与不加A(0μml/L)相比,加A的实验组都抑制棉花蕾铃脱落,所以不能看出A的作用具有低浓度促进生长,高浓度抑制生长的特点。
②欲探究0.5μml/L的A和0.5μml/L的B复合使用对棉花蕾铃脱落的影响,则复合使用为实验组,对照组设置应为A和B的单独使用,所以还需增设(单独使用)0.5μml/L的A、(单独使用)0.5μml/L的B、(复合使用)0.5μml/L的A+0.5μml/L的B三组实验。
20. 在崇明东滩鸟类国家自然保护区中,某研究团队以4种在此越冬数量占优势的候鸟为研究对象,调查了它们在不同觅食生境中的数量和主要的食物种类,结果如下表所示。回答下列问题:
注:生境1为低潮盐沼—光滩带,宽度为2000m左右;生境2为海三棱藤草带,宽度为400m左右;生境3为海堤内鱼塘—芦苇区,芦苇在植物群落中占优势。
(1)区别以上三个生境的生物群落的重要特征是____;从生境Ⅰ到生境2再到生境3依次分布着光滩带、海三棱藨草带和芦苇区,这体现了群落在水平结构上呈____分布;同一生境在垂直方向上也具有分层现象,如生境3中有挺水的芦苇、浮水的凤莲、沉水的黑藻等植物,这种分层现象的意义是____。
(2)研究团队调查鸟类数量和分布时采用“样线法”,在各生境中选取长2km的样线并沿样线行进,统计样线左右两侧各50m内所观察到的鸟类。采取最大值保留法,即从数次调查的统计数值中保留最大值的一次。这里所用的统计物种相对数量的方法是____。据表推算,青脚鹬出现在生境3的最大种群密度可达____只/km2。
(3)据表分析,鹤鹬和青脚鹬之间存在较为明显的____关系,理由是____。
(4)生态位是指一个物种在群落中的地位或作用,据表描述绿翅鸭的生态位:____(至少写出两方面)。
(5)崇明东滩鸟类国家自然保护区是上海首个“世界自然遗产”,在人类保护下使生态环境得到了巨大的改善,体现了人类活动对群落演替影响是____。
【答案】(1)①. 物种组成 ②. 镶嵌 ③. 垂直分布显著提高了群落利用阳光等环境资源的能力
(2)①. 记名计算法 ②. 215
(3)①. 竞争 ②. 鹤鹬和青脚鹬的胃中都含有草屑、螺类
(4)绿翅鸭的觅食生境主要是生境1光滩带,主要的食物是小坚果
(5)改变群落演替的方向和速度
【分析】水平结构是指生物群落在水平方向上,由于地形的起伏、光照的阴暗、湿度的大小等因素的影响,在不同地段有不同的分布。垂直分布是种群间相互作用过程后,不同物种其生态功能分化后的结果,体现了种群间的互相适应。
【小问1详解】区分不同生物群落的重要特征是物种的组成。从生境Ⅰ到生境2再到生境3依次分布着光滩带、海三棱藨草带和芦苇区,这体现了群落在水平结构上呈镶嵌分布。同一生境在垂直方向上也具有分层现象,分层的意义是显著提高了群落利用阳光等环境资源的能力。
【小问2详解】常用的统计物种相对数量的方法有记名计算法和目测估计法,该实验统计各种鸟的种类和数量,采用的是记名计算法。由题意“各生境中选取长2km的样线并沿样线行进,统计样线左右两侧各50m内所观察到的鸟类”可知,本实验的取样长度为2km,宽度为100米=0.1km,每个生境中的取样面积为2×0.1=0.2km2,青脚鹬出现在生境3的最大密度可达43÷0.2=215只/km2。
【小问3详解】据表分析,鹤鹬和青脚鹬的胃中都含有草屑、螺类,说明它们之间存在较为明显的竞争关系。
【小问4详解】生态位是指一个物种在群落中的地位或作用,根据表格数据可知,绿翅鸭的觅食生境主要是生境1光滩带,主要的食物是小坚果。
【小问5详解】崇明东滩鸟类国家自然保护区是上海首个“世界自然遗产”,在人类的保护下使生态环境得到了巨大的改善,体现了人类活动对群落演替影响是改变群落演替的方向和速度。
21. 为建设美丽河北,该省高度重视淡水湖的水体污染治理。浮游藻类个体小,寿命短,繁殖快,易导致水体富营养化。相关部门通过引种挺水植物,投放鲢、鳙等滤食性鱼类和螺等底栖植食动物对其进行综合治理。经调查,某湖泊部分能量流动数据如表(假设不存在未利用能量,能量单位:J·m-2·a-1)所示。表中部分数据不存在或未知,用“一”表示。回答下列问题:
(1)通过栽种挺水植物控制藻类繁殖,主要原因是挺水植物可以与浮游藻类竞争____________等,从而对浮游藻类产生抑制作用。
(2)通过所给数据计算可知,第一营养级与第二营养级之间的能量传递效率为____________(用百分数表示,保留一位小数)。据表可知次级消费者同化的能量中不经三级消费者而直接流向分解者的能量是____________J·m-2·a-1。综合治理一段时间后,浮游藻类与其捕食者的生物量金字塔呈上宽下窄的倒金字塔形,原因可能是____________。
(3)鲢、鳙等滤食性鱼类可以通过捕食来降低浮游藻类密度,但其粪便中存在大量未消化且仍可继续增殖藻类,容易造成二次污染。研究人员提出“鱼粪沉底控藻”技术,通过风力以及底栖鱼类运动使水体浑浊,泥沙增多,鲢、鳙在摄入泥沙后会排泄可沉底的鱼粪,这样做能降低滤食性鱼类粪便的二次污染,原因是____________(答出2点)。
【答案】(1)阳光(和水体中的无机盐)
(2)①. 9.6% ②. 155.0 ③. 浮游藻类寿命短,且通过与挺水植物的种间竞争和被多种捕食者摄食,导致其生物量较少
(3)沉底鱼粪中未消化的藻类由于水底光照不足而自然死亡并被分解、底栖动物的摄食可以达到控藻的目的
【分析】生态系统中的能量流动:(1)概念:生态系统中能量的输入、传递、转化和散失的过程。(2)过程:某一营养级的同化量=呼吸作用中以热能形式散失的能量+用于自身生长、发育、繁殖的能量=摄入量-粪便量。(3)特点:单向流动、逐级递减。
【小问1详解】通过栽种挺水植物控制藻类繁殖的主要原因是挺水植物可以与浮游藻类竞争光照、无机盐等资源。由于这些资源是有限的,挺水植物的生长会占据一部分资源,从而使得浮游藻类能够获取的资源减少,从而对浮游藻类产生抑制作用。
【小问2详解】据表格数据分析可知,表中不存在未利用能量,故第二营养级(初级消费者)同化量=摄入量-粪便量=6057.0-2019.0=4038.0J·m-2·a-1,第一营养级(生产者)同化量=呼吸消耗量+流向分解者量+流到下一级的量=17844.5+20480.0+4038.0=42062.5J·m-2·a-1,所以第一营养级与第二营养级之间的能量传递效率=第二营养级(初级消费者)同化量/第一营养级(生产者)同化量×100%=4038.0/42062.5×100%=9.6%。据表可知,次级消费者同化的能量中流向分解者的能量是158.0J⋅m−2⋅a−1,其中有3.0J⋅m−2⋅a−1是经过三级消费者摄食后未同化而流向分解者,故次级消费者同化的能量中不经三级消费者而直接流向分解者的能量是158.0-3.0=155.0J⋅m−2⋅a−1。综合治理一段时间后,浮游藻类与其捕食者的生物量金字塔呈上宽下窄的倒金字塔形,这可能是因为浮游藻类寿命短,且通过与挺水植物的种间竞争和被多种捕食者摄食,导致其生物量较少。
【小问3详解】“鱼粪沉底控藻”技术能克服滤食性鱼类粪便二次污染的原因是沉底鱼粪中未消化的藻类由于水底光照不足而自然死亡并被分解;底栖动物的摄食可以达到控藻的目的。
种类
浓度/(μml/L)
0
1
5
10
50
100
A
23%
21%
20.5%
18%
16.3%
20.7%
B
23%
24.5%
27.2%
29.3%
33%
34.5%
物种
观察数量/只
觅食生境出现率/%
鸟胃中主要的食物种类/%
生境1
生境2
生境3
小坚果
茎类
草屑
螺类
贝壳沙砾
甲壳类
其他
绿翅鸭
2120
67
0
33
52.8
16.7
0
12.0
13.0
0
5.5
绿头鸭
1513
98
1
1
78.3
0.8
0
7.1
5.6
1.1
7.1
鹤鹬
1678
64
0
36
0
0
50.0
25.0
25.0
0
0
青脚鹬
1500
29
28
43
0
0
33.3
33.3
0
33.3
0.1
项目
摄入量
粪便量
呼吸量
流向分解者量
三级消费者
57.0
3.0
23.5
24.5
次级消费者
-
-
218.0
158.0
初级消费者
6057.0
2019.0
2615.0
993.0
生产者
17844.5
20180.0
相关试卷
这是一份河南省周口市部分学校2024-2025学年高二下学期摸底考试生物试卷(解析版),共22页。试卷主要包含了 矽肺的形成过程等内容,欢迎下载使用。
这是一份河南省天一大联考2024-2025学年高二下学期摸底考试生物试卷(解析版),共22页。试卷主要包含了选择题,非选择题等内容,欢迎下载使用。
这是一份江西省吉安市2024-2025学年高一下学期开年摸底大联考生物试卷(解析版),共20页。试卷主要包含了单项选择题,非选择题等内容,欢迎下载使用。
相关试卷 更多
- 1.电子资料成功下载后不支持退换,如发现资料有内容错误问题请联系客服,如若属实,我们会补偿您的损失
- 2.压缩包下载后请先用软件解压,再使用对应软件打开;软件版本较低时请及时更新
- 3.资料下载成功后可在60天以内免费重复下载
免费领取教师福利

