若您为此资料的原创作者,认为该资料内容侵犯了您的知识产权,请扫码添加我们的相关工作人员,我们尽可能的保护您的合法权益。
1/9
2/9
3/9
还剩6页未读,
继续阅读
2025届江西省新余市高三下学期第二次模拟考试历史试题(含答案)
展开
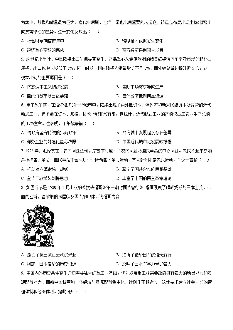
这是一份2025届江西省新余市高三下学期第二次模拟考试历史试题(含答案),共9页。
相关试卷
2025届江西省新余市高三下第二次模拟考试历史试卷(解析版):
这是一份2025届江西省新余市高三下第二次模拟考试历史试卷(解析版),共14页。
2025届江西省新余市实验中学高三下学期高考模拟冲刺历史试题(含答案):
这是一份2025届江西省新余市实验中学高三下学期高考模拟冲刺历史试题(含答案),共7页。试卷主要包含了选择题,非选择题等内容,欢迎下载使用。
江西省新余市2025届高三下学期第二次模拟考试(新余二模)历史试卷及参考答案:
这是一份江西省新余市2025届高三下学期第二次模拟考试(新余二模)历史试卷及参考答案,文件包含2025年江西省新余市第二次模拟考试历史试卷pdf、历史参考答案pdf等2份试卷配套教学资源,其中试卷共12页, 欢迎下载使用。
相关试卷 更多
资料下载及使用帮助
版权申诉
- 1.电子资料成功下载后不支持退换,如发现资料有内容错误问题请联系客服,如若属实,我们会补偿您的损失
- 2.压缩包下载后请先用软件解压,再使用对应软件打开;软件版本较低时请及时更新
- 3.资料下载成功后可在60天以内免费重复下载
版权申诉
免费领取教师福利

