若您为此资料的原创作者,认为该资料内容侵犯了您的知识产权,请扫码添加我们的相关工作人员,我们尽可能的保护您的合法权益。
1/9
2/9
3/9
还剩6页未读,
继续阅读
所属成套资源:2024—2025学年度高一下学期期中考试历史试题(含答案)
成套系列资料,整套一键下载
2024—2025学年度湖南省长沙市湘军高级中学高一第二学期期中考试历史试题(含答案)
展开
这是一份2024—2025学年度湖南省长沙市湘军高级中学高一第二学期期中考试历史试题(含答案),共9页。试卷主要包含了有西方学者指出,阅读材料,完成下列要求等内容,欢迎下载使用。
相关试卷
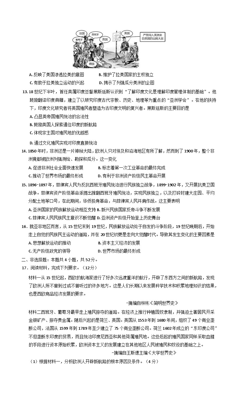
2024—2025学年度湖南省株洲长鸿高级中学高一下学期期中考试历史试题(含答案):
这是一份2024—2025学年度湖南省株洲长鸿高级中学高一下学期期中考试历史试题(含答案),共15页。试卷主要包含了单选题,非选择题等内容,欢迎下载使用。
2024—2025学年度河南省周口市扶沟县第二高级中学2024—2025学年度高一第二学期期中考试历史试题(含答案):
这是一份2024—2025学年度河南省周口市扶沟县第二高级中学2024—2025学年度高一第二学期期中考试历史试题(含答案),共12页。
2024—2025学年度四川省南充高级中学高一第二学期期中考试历史试题(含答案):
这是一份2024—2025学年度四川省南充高级中学高一第二学期期中考试历史试题(含答案),共13页。试卷主要包含了本试卷分第Ⅰ卷两部分,考试结束后,只将答题卡交回等内容,欢迎下载使用。
相关试卷 更多
资料下载及使用帮助
版权申诉
- 1.电子资料成功下载后不支持退换,如发现资料有内容错误问题请联系客服,如若属实,我们会补偿您的损失
- 2.压缩包下载后请先用软件解压,再使用对应软件打开;软件版本较低时请及时更新
- 3.资料下载成功后可在60天以内免费重复下载
版权申诉
免费领取教师福利

