搜索
      上传资料 赚现金

      广东省三校(铁一、广外、广附)2023-2024学年高一下学期期末联考生物试卷(解析版)

      • 292.03 KB
      • 2025-04-29 10:19:23
      • 107
      • 0
      •  
      加入资料篮
      立即下载
      广东省三校(铁一、广外、广附)2023-2024学年高一下学期期末联考生物试卷(解析版)第1页
      高清全屏预览
      1/19
      广东省三校(铁一、广外、广附)2023-2024学年高一下学期期末联考生物试卷(解析版)第2页
      高清全屏预览
      2/19
      广东省三校(铁一、广外、广附)2023-2024学年高一下学期期末联考生物试卷(解析版)第3页
      高清全屏预览
      3/19
      还剩16页未读, 继续阅读

      广东省三校(铁一、广外、广附)2023-2024学年高一下学期期末联考生物试卷(解析版)

      展开

      这是一份广东省三校(铁一、广外、广附)2023-2024学年高一下学期期末联考生物试卷(解析版),共19页。
      1. 在进行有丝分裂的动物细胞的一个细胞周期中,在同一时期发生的变化是( )
      A. 染色单体出现和纺锤体的形成
      B. 核膜、核仁的消失和着丝粒排列在赤道板位置上
      C. DNA数目加倍和染色体数目加倍
      D. 中心粒倍增和DNA的复制
      【答案】D
      【分析】一个细胞周期不同时期的特点:
      (1)间期:进行DNA的复制和有关蛋白质的合成;
      (2)前期:核膜、核仁逐渐解体消失,出现纺锤体和染色体;
      (3)中期:染色体形态固定、数目清晰;
      (4)后期:着丝粒分裂,姐妹染色单体分开成为染色体,并均匀地移向两极;
      (5)末期:核膜、核仁重建、纺锤体和染色体消失。
      【详解】A、染色单体形成于分裂间期,而纺锤体的形成在前期,A错误;
      B、核膜和核仁消失于有丝分裂前期,赤道板是一个假想平面,中期着丝粒排列在赤道板上,B错误;
      C、DNA数目加倍发生在分裂间期,而染色体数目加倍发生在分裂后期,C错误;
      D、DNA的复制和中心粒的复制都发生在分裂间期,D正确。
      故选D。
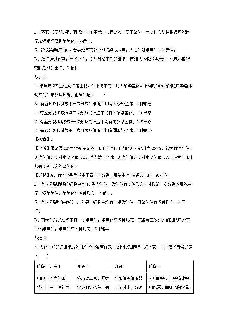
      2. 下图是某生物体细胞有丝分裂不同分裂时期的图像,下列对图像的叙述正确的是( )
      A. 甲、乙、丙三细胞分别处于有丝分裂的前期、后期和中期
      B. 该生物可能是植物
      C. 甲细胞中正在发生染色体的复制
      D. 甲、乙、丙三个细胞内染色体、染色单体、核DNA分子数的比例都为1∶2∶2
      【答案】A
      【分析】有丝分裂分裂期的主要变化:
      (1)前期:①出现染色体:染色质螺旋变粗变短的结果;②核仁逐渐解体,核膜逐渐消失;③纺锤体形成。
      (2)中期:染色体的着丝点排列在细胞中央的赤道板上。染色体形态、数目清晰,便于观察。
      (3)后期:着丝点分裂,两条姐妹染色单体分开成为两条子染色体,纺锤丝牵引分别移向两极。
      (4)末期:①纺锤体解体消失;②核膜、核仁重新形成;③染色体解旋成染色质形态;④细胞质分裂,形成两个子细胞(植物形成细胞壁,动物直接从中部凹陷)。
      【详解】A、甲细胞染色体散乱分布为前期,乙细胞染色体着丝粒分裂为后期,丙细胞着丝粒整齐地排列在赤道面中央为中期,A正确;
      B、由于该生物体细胞不含细胞壁,因此该生物不可能是植物,B错误;
      C、甲细胞位于有丝分裂前期,染色体在间期已复制完成,C错误;
      D、甲、丙两细胞中,细胞核中均含有4条染色体,每条染色体含两条姐妹染色单体,含两个DNA,故染色体:染色单体:DNA分子数比例为1:2:2,乙细胞核中染色体:染色单体:DNA分子数比例为1:0:1,D错误。
      故选A。
      3. 下列关于“观察洋葱根尖分生区细胞有丝分裂实验”的操作与效果的叙述,正确的是( )
      A. 遗漏了解离过程,可能无法清晰观察到分生区细胞
      B. 遗漏了漂洗过程,可能无法清晰观察到纺锤体
      C. 延长染色的时间,可以更好地观察染色体的形态
      D. 发现分裂中期的细胞,适当等待可观察到后期的出现
      【答案】A
      【详解】A、遗漏了解离过程,这样细胞不能彼此分离,即相互重叠,因此实验结果很可能是无法清晰观察到分生区细胞,A正确;
      B、遗漏了漂洗过程,而漂洗的作用是洗去解离液,便于染色,因此其实验结果很可能是无法清晰观察到染色体,B错误;
      C、延长染色的时间,会导致其它部位也被染成深色,无法分辨染色体,C错误;
      D、细胞通过解离,已经死亡,发现分裂中期的细胞,该细胞不能继续分裂,也就不能观察到后期的出现,D错误。
      故选A。
      4. 果蝇属XY型性别决定生物,体细胞中有4对8条染色体。下列对雄果蝇细胞中染色体观察的结果及其分析,正确的是( )
      A. 有丝分裂和减数第一次分裂的细胞中均有8条染色体,5种形态
      B. 有丝分裂和减数第二次分裂的细胞中均有8条染色体,4种形态
      C. 有丝分裂和减数第一次分裂的细胞中均有同源染色体,5种形态
      D. 有丝分裂和减数第二次分裂的细胞中均有同源染色体,4种形态
      【答案】C
      【分析】果蝇属XY型性别决定的二倍体生物,体细胞中染色体为2N=8。若为雌性个体,则染色体为3对常染色体+XX;若为雄性个体,则染色体为3对常染色体+XY,正常细胞中共有5种形态的染色体。
      【详解】A、有丝分裂后期由于着丝点分裂,细胞中有16条染色体,A错误;
      B、有丝分裂后期的细胞中有16条染色体,染色体有5种形态;减数第二次分裂的细胞中无同源染色体,染色体有4种形态,B错误;
      C、有丝分裂和减数第一次分裂的细胞中均有同源染色体,且染色体有5种形态,C正确;
      D、有丝分裂的细胞中有同源染色体,染色体有5种形态;减数第二次分裂的细胞中没有同源染色体,染色体有4种形态,D错误。
      故选C。
      5. 人体成熟的红细胞经过几个阶段发育而来,各阶段细胞特征如下表。下列叙述错误的是( )
      A. 阶段1至阶段4是红细胞分化的过程
      B. 细胞特征发生变化的根本原因是基因选择性表达
      C. 阶段4失去分裂能力与红细胞的功能无关
      D. 核糖体增多有利于红细胞合成较多的血红蛋白
      【答案】C
      【详解】A、由表格可知,每个阶段细胞的形态结构是不同的,说明阶段1至阶段4是红细胞分化的过程,A正确;
      B、细胞特征发生变化的原因是细胞分化,而细胞分化的实质是基因的选择性表达,B正确;
      C、红细胞在发育过程中随着血红蛋白的合成逐渐增多,分裂能力逐渐减弱、消失,血红蛋白的功能主要是运输氧气和二氧化碳,因此分裂能力减弱、消失与其执行特定功能有关,C错误;
      D、核糖体是合成蛋白质的场所,故核糖体增多有利于红细胞合成较多的血红蛋白,D正确;
      故选C。
      6. 细胞焦亡是近年来人们发现的一种新的细胞程序性死亡方式,由机体受到病理性刺激而产生,表现为细胞不断涨大直至破裂,其内容物溢出后可促进白细胞介素的释放,加重炎症反应。下列说法错误的是( )
      A. 人类胚胎发育过程中尾部的消失属于细胞凋亡
      B. 细胞焦亡过程中,细胞膜的通透性会发生变化
      C. 细胞凋亡和细胞焦亡都与细胞内基因的表达调控有关
      D. 细胞焦亡过程中,细胞的核遗传物质发生了改变
      【答案】D
      【分析】细胞凋亡是由基因决定的细胞编程序死亡的过程。细胞凋亡是生物体正常的生命历程,对生物体是有利的,而且细胞凋亡贯穿于整个生命历程。细胞凋亡是生物体正常发育的基础,能维持组织细胞数目的相对稳定,是机体的一种自我保护机制。在成熟的生物体内,细胞的自然更新、被病原体感染的细胞的清除,是通过细胞凋亡完成的。
      【详解】A、细胞凋亡是由基因决定的细胞编程序死亡的过程,人类胚胎发育过程中尾部的消失属于细胞凋亡,A正确;
      B、细胞焦亡过程中细胞不断涨大直至破裂,细胞膜的通透性会发生变化,B正确;
      C、细胞凋亡和细胞焦亡都是一种细胞程序性死亡方式,都与细胞内基因的表达调控有关,C正确;
      D、细胞焦亡属于细胞程序性死亡,细胞的核遗传物质没有发生改变,D错误。
      故选D。
      7. 番茄的红果色(R)对黄果色(r)为显性。以下关于一株结红果的番茄是纯合子还是杂合子的叙述,正确的是( )
      A. 可通过与红果纯合子杂交来鉴定
      B. 不能通过该红果自交来鉴定
      C. 可通过与黄果纯合子杂交来鉴定
      D. 不能通过与红果杂合子杂交来鉴定
      【答案】C
      【分析】常用的鉴别方法:
      (1)鉴别一只动物是否为纯合子,可用测交法;
      (2)鉴别一棵植物是否为纯合子,可用测交法和自交法,其中自交法最简便;
      (3)鉴别一对相对性状的显性和隐性,可用杂交法和自交法(只能用于植物);
      (4)提高优良品种的纯度,常用自交法;
      (5)检验杂种F1的基因型采用测交法。
      【详解】A、该红果植株与红果纯合子(RR)杂交后代都是红果(R_),所以不能通过与红果纯合子杂交来鉴定该红果植株是否是纯合子,A错误;
      B、能通过该红果植株自交来鉴定,如果后代都是红果,则其是纯合子;如果后代有红果也有黄果,则其是杂合子,B错误;
      C、能通过与黄果纯合子(rr)杂交来鉴定该红果植株是否是纯合子,如果后代都是红果,则其是纯合子;如果后代有红果也有黄果,则其是杂合子,C正确;
      D、能通过与红果杂合子杂交来鉴定,如果后代都是红果,则是纯合子;如果后代有红果也有黄果,则是杂合子,D错误,D错误。
      故选C。
      8. 某高速公路将一盆地分隔成南北两区域,高速公路两侧间存在有限的通道,原为同一种群的羚羊分隔成南北两个种群;陆地蜗牛因不能通过“通道”,被分隔成两个独立的种群。下列分析不合理的是( )
      A. 分布在高速公路两侧的羚羊种群可能出现不同的突变和基因重组
      B. 高速公路的间隔将使两个羚羊种群基因库的差异将逐渐增大
      C. 高速公路两侧的陆地蜗牛因不能进行基因交流,而产生生殖隔离
      D. 能轻易飞越高速公路的鸟类物种一般不会在两侧形成为两个物种
      【答案】C
      【分析】同种生物由于地理障碍而分成不同的种群,使得种群间不能发生基因交流的现象,叫做地理隔离。隔离包括地理隔离和生殖隔离。隔离是新物种形成的必要条件。
      【详解】A、分布在高速公路两侧的羚羊种群发生的可遗传变异是随机的,可能相同也可能不同,A正确;
      B、两侧间存在有限的“通道”,基因交流受阻,由于南北两侧的食物和气候条件互不相同,自然选择对不同种群基因频率的改变所起作用就有差别,久而久之,这些种群的基因库就会逐渐加大,B正确;
      C、高速公路两侧的陆地蜗牛因不能通过“通道”而产生地理隔离,但不一定会形成生殖隔离,C错误;
      D、能轻易飞越大峡谷的鸟类物种没有产生地理隔离,一般不会高速公路的间隔在两侧形成为两个物种,D正确。
      故选C。
      9. 下列实验中运用了假说—演绎法且相关描述正确的是( )
      A. 科学家用大肠杆菌繁殖过程中DNA离心后的位置探究DNA复制方式假说的正确性
      B. 萨顿根据蝗虫减数分裂过程中基因和染色体的行为推断基因与染色体存在平行关系
      C. 摩尔根实施测交实验对控制果蝇眼色基因的位置进行演绎推理并得出实验结论
      D. 孟德尔根据高茎与矮茎豌豆杂交的后代中只有高茎这一现象提出假说
      【答案】A
      【分析】孟德尔发现遗传定律用了假说演绎法,其基本步骤:提出问题→作出假说→演绎推理→实验验证→得出结论。①提出问题(在纯合亲本杂交和F1自交两组豌豆遗传实验基础上提出问题);②做出假设(生物的性状是由细胞中的遗传因子决定的;体细胞中的遗传因子成对存在;配子中的遗传因子成单存在;受精时雌雄配子随机结合);③演绎推理(如果这个假说是正确的,这样F1会产生两种数量相等的配子,这样测交后代应该会产生两种数量相等的类型);④实验验证(测交实验验证,结果确实产生了两种数量相等的类型);⑤得出结论(就是分离定律)。
      【详解】A、科学家用大肠杆菌繁殖过程中DNA离心后的位置探究DNA复制方式假说的正确性,运用了假说—演绎法,A正确;
      B、萨顿根据蝗虫减数分裂过程中基因和染色体的行为推断基因就在染色体上,因为基因和染色体的行为存在着明显的平行关系,并未运用假说—演绎法,B错误;
      C、摩尔根实施测交实验对控制果蝇眼色基因的位置进行实验验证并得出实验结论,C错误;
      D、孟德尔根据高茎与矮茎豌豆杂交的后代中既有高茎又有矮茎这一现象提出假说,D错误。
      故选A。
      10. 通过遗传咨询和产前诊断等手段对遗传病进行检测和预防,在一定程度上能够有效地预防遗传病的产生和发展。下列相关说法正确的是( )
      A. 通过遗传咨询可以分析某种遗传病的传递方式和发病率
      B. 细胞内遗传物质改变导致的疾病称为遗传病
      C. 羊水检查、B超检查和基因诊断都是常用的产前诊断的手段
      D. 经遗传咨询和B超检查即可确定胎儿是否为21三体综合征患者
      【答案】C
      【分析】人类遗传病是由于遗传物质的改变而引起的人类疾病,包括单基因遗传病、多基因遗传病和染色体异常遗传病。遗传病的检测和预防手段主要是遗传咨询和产前诊断。
      【详解】A、通过遗传咨询可以分析某种遗传病的传递方式,但不能分析其发病率,A错误;
      B、遗传病是指由遗传物质改变而引起的人类疾病,细胞内遗传物质改变导致的疾病不一定为遗传病,B错误;
      C、羊水检查、B超检查和基因诊断都是常用的产前诊断的手段,C正确;
      D、遗传咨询和B超检查不能确定胎儿是否为21三体综合征患者,D错误。
      故选C。
      11. 实验1:将S型细菌的DNA与R型细菌混合培养;实验2:将S型细菌的DNA用DNA酶处理后所得物质与R型细菌混合培养。相关叙述正确的是( )
      A. 实验1的培养基上仅有S型细菌生长
      B. 实验2的培养基上有R型和S型细菌生长
      C. 实验1、2可以证明DNA是主要的遗传物质
      D. 实验1与实验2形成对照
      【答案】D
      【分析】艾弗里的肺炎链球菌体外转化实验中,每个实验都通过添加特定的酶,特异性的去除了一种物质,利用减法原理设置对照实验证明了DNA是转化因子。
      【详解】A、实验1将S型菌的DNA与R型菌混合培养,S型菌的DNA能进入R型活菌转化出S型活菌,但由于转化率低,在其培养基上即有S型菌也有R型细菌生长,A错误;
      B、实验2中将S型菌的DNA用DNA酶处理后,S型菌的DNA被水解成其基本单位脱氧核苷酸,不能进行转化,故实验2的培养基上只有R型菌生长,B错误;
      C、实验1、2可以证明DNA是S型菌的遗传物质,不能说是主要的遗传物质,C错误;
      D、实验1和实验2的区别在于,实验2加入了DNA酶,可以除去DNA,所以两组实验形成对照,D正确。
      故选D。
      12. 如图为某原核细胞DNA分子的复制方式模式图,图中“→”表示复制方向。下列叙述错误的是( )
      A. 由图可知,该DNA分子复制方式为多起点双向复制
      B. 除图示酶外,DNA分子复制还需DNA聚合酶等
      C. DNA分子复制时,子链的延伸方向是相同的
      D. 解旋经过含G—C碱基对较多的区域时,消耗的能量相对较多
      【答案】A
      【分析】根据题意和图示分析可知:DNA分子复制的方式是半保留复制,且合成两条子链的方向是相反的;DNA解旋酶能使双链DNA解开,且需要消耗ATP;DNA在复制过程中,边解旋边进行半保留复制。
      【详解】A、图中DNA只有一个复制起点,不能说明该DNA分子复制方式为多起点双向复制,A错误;
      B、图示解旋酶能打开双链间的氢键,使双链DNA解旋,DNA分子复制还需要DNA聚合酶等,B正确;
      C、DNA分子两条链是反向平行的,而复制的时候只能从5′端向3′端延伸,所以两条子链合成方向相反,但子链的延伸方向是相同的,C正确;
      D、G—C碱基对含有三个氢键,A—T碱基对含有两个氢键,故解旋经过含G—C碱基对较多的区域时,消耗的能量相对较多,D正确。
      故选A。
      13. 蜜蜂的雌蜂(蜂王和工蜂)为二倍体,由受精卵发育而来;雄蜂是单倍体,由未受精卵发育而来。由此不能得出( )
      A. 雄蜂体细胞中无同源染色体
      B. 雄蜂精子中染色体数目是其体细胞的一半
      C. 蜂王减数分裂时非同源染色体自由组合
      D. 蜜蜂的性别决定方式与果蝇不同
      【答案】B
      【分析】题意分析,蜜蜂的雄蜂是由未受精的卵细胞发育而成的,因而细胞中没有同源染色体,雌蜂是由受精卵发育而成的,其细胞中含有同源染色体,蜜蜂的性别是由染色体sum决定的。
      【详解】A、雄蜂是由未受精的卵细胞直接发育成的,是单倍体,因此雄蜂体细胞中无同源染色体,A正确;
      B、雄蜂精子中染色体数目与其体细胞的中染色体数目相同,B错误;
      C、蜂王是由受精卵经过分裂、分化产生的,其体细胞中存在同源染色体,在减数分裂过程中会发生非同源染色体自由组合,C正确;
      D、蜜蜂的性别决定方式与果蝇不同,蜜蜂的性别与染色体数目有关,而果蝇的性别决定与性染色体有关,D正确。
      故选B。
      14. 下图表示基因突变与结肠癌形成的关系。APC、SMAD4、CDC4和TP53属于抑癌基因,KRAS属于原癌基因。下列说法正确的是( )
      A. 结肠癌是原癌基因突变后的结果
      B. 正常细胞中也含有APC、SMAD4和KRAS基因
      C. 结肠癌细胞能够无限增殖,细胞的结构并不发生明显的变化
      D. KRAS基因表达的蛋白质能抑制细胞生长和增殖,或者促进凋亡
      【答案】B
      【详解】A、根据题意可知,APC、SMAD4、CDC4和TP53属于抑癌基因,KRAS属于原癌基因,识图分析可知,结肠癌是原癌基因和抑癌基因多个基因共同突变后的结果,A错误;
      B、原癌基因表达的蛋白质是细胞正常的生长和增殖所必需的,这类基因一旦突变或过量表达而导致相应蛋白质活性过强,就可能引起细胞癌变。相反,抑癌基因表达的蛋白质能抑制细胞的生长和增殖,或者促进细胞凋亡,这类基因一旦突变而导致相应蛋白质活性减弱或失去活性,也可能引起细胞癌变,人和动物细胞中的DNA上本来就存在与癌变相关的基因:原癌基因和抑癌基因,B正确;
      C、结肠癌细胞与正常细胞相比,能够无限增殖,形态结构发生显著变化,细胞膜上的糖蛋白等物质减少,细胞之间的黏着性显著降低,容易在体内分散和转移,C错误;
      D、KRAS基因是原癌基因,其表达的蛋白质是细胞正常的生长和增殖所必需的,抑癌基因表达的蛋白质能抑制细胞的生长和增殖,或者促进细胞凋亡,D错误。
      故选B。
      15. 基因重组是生物体在进行有性生殖过程中,控制不同性状的基因重新组合。下列有关基因重组的叙述正确的是( )
      A. 基因重组一定不会使DNA结构发生改变
      B. 减数分裂前的间期DNA复制时可能发生基因重组
      C. 异卵双生的两个子代遗传物质差异主要是由基因重组导致的
      D. 基因型为Aa的生物自交产生的子代中出现三种基因型是基因重组的结果
      【答案】C
      【分析】基因重组就是指在生物体进行有性生殖的过程中,控制不同性状的基因的重新组合。
      【详解】A、基因重组中同源染色体非姐妹染色单体间片段交换可以使DNA的结构发生改变,A错误;
      B、基因重组可发生在减数第一次分裂前期(同源染色体非姐妹染色单体间片段交换)和减数第一次分裂后期(非同源染色体自由组合),间期不发生基因重组,B错误;
      C、异卵双生指的是不同的精子和不同的卵细胞结合,产生两个受精卵而形成的两个个体,而精子或卵细胞的差异是由基因重组导致的,C正确;
      D、基因重组的实质是非等位基因的重新组合,Aa中不存在非等位基因,因此不发生基因重组,D错误。
      故选C。
      二、单项选择题Ⅱ,共5题,每题4分,共20分。
      16. 用鸡卵清蛋白成熟的mRNA与转录该mRNA的模板DNA单链杂交,结果如图所示。对于造成此结果的原因,下列分析最合理的是( )

      A. 图中的DNA单链内部存在碱基互补配对
      B. DNA单链转录后发生了变异
      C. 鸡卵清蛋白基因的转录过程是不连续、跳跃式的
      D. 鸡卵清蛋白mRNA成熟前经剪切加工后变短
      【答案】D
      【分析】转录是以DNA的一条链为模板合成RNA的过程。(转录以基因为单位进行)转录的场所主要在细胞核,部分线粒体和叶绿体。
      【详解】A、图中表示的是mRNA与DNA单链进行的碱基互补配对,A错误;
      B、DNA单链转录后没有发生变异,B错误;
      C、鸡卵清蛋白基因的转录过程不是跳跃式的,转录是连续的,只是因为转录完成后进行了剪切,才出现了如图的结果,错误;
      D、由于成熟的mRNA经过了剪切,所以mRNA比模板链短,且DNA链中有未配对的片段,D正确。
      故选D。
      17. 一个基因型为AaXbY的精原细胞,在减数分裂过程中,由于染色体分配紊乱,产生了一个AaXb的精细胞,则另外三个精细胞的基因型分别是( )
      A. AaXb、aY、aYB. Xb、aY、Y
      C. aXb、Y、YD. AaXb、Y、Y
      【答案】D
      【分析】减数第一次分裂后期同源染色体分离,其上的等位基因随着同源染色体的分离而分离,减数第二次分裂类似于有丝分裂,因此产生的四个精细胞两两相同。
      【详解】一个基因型为AaXbY的精原细胞,产生了一个AaXb的精子,说明减数第一次分裂后期A、a所在的同源染色体未正常分离,移向了同一极,而减数第二次分裂正常,因此与其同时产生的另一精子的类型是AaXb;另一个次级精母细胞不含Aa,因此其它两个精细胞Y、Y,故另外三个精细胞的基因型分别是AaXb、Y、Y,即D符合题意。
      故选D。
      18. 已知三对基因在染色体上的位置情况如图所示,且三对基因分别单独控制三对相对性状,则下列说法正确的是( )
      A. 三对基因的遗传遵循基因的自由组合定律
      B. 如果基因型为AaBb的个体在产生配子时没有发生交换,则它能产生4种配子
      C. 基因型为AaDd的个体与基因型为aaDd的个体杂交的后代会出现4种表型,比例为3∶3∶1∶1
      D. 基因型为AaBb的个体自交后代会出现4种表型,比例为9∶3∶3∶1
      【答案】C
      【详解】A、A和B、a和b基因位于一对同源染色体上,不遵循基因的自由组合定律,A错误;
      B、如果基因型为AaBb的个体在产生配子时没有发生交叉互换,则只产生AB和ab两种配子,B错误;
      C、A/a和D/d位于非同源染色体,遵循自由组合定律,可利用分离定律思维解决自由组合定律的问题,基因型为AaDd的个体与基因型为aaDd的个体杂交,Aa×aa→1Aa:1aa两种表现型,Dd×Dd→1DD:2Dd:1dd,两种表现型比值3D-:1dd,因此AaDd×aaDd后代会出现四种表现型且比例为(1:1)×(3:1)=3:3:1:1,C正确;
      D、A和B、a和b基因位于一对同源染色体上,不遵循基因的自由组合定律,因此自交后代不会出现9:3:3:1的分离比, D错误。
      故选C。
      19. 母鸡性反转为公鸡,细胞中染色体组成不变。鸡的芦花性状由位于Z染色体上的B基因决定,当其等位基因b纯合时,表现为非芦花。如果一只芦花母鸡性反转成公鸡,该公鸡与非芦花母鸡交配(WW的胚胎不能存活),有关其子代的分析错误的是( )
      A. 芦花鸡均为公鸡
      B. 非芦花鸡均为母鸡
      C. 母鸡与公鸡数量比为2:1
      D. 芦花鸡与非芦花鸡数量比为2:1
      【答案】A
      【分析】已知鸡的性别决定方式是ZW型,母鸡的染色体组成是ZW,公鸡的性染色体组成是ZZ,性反转其实变的只是外观,其基因其实是不变的。所以这只性反转的公鸡的染色体组成仍然是ZW。
      【详解】由芦花母鸡(ZBW)性反转后的芦花公鸡基因型仍为ZBW,与非芦花母鸡ZbW交配,后代基因型为ZBZb(芦花公鸡)、ZBW(芦花母鸡)、ZbW(非芦花母鸡),WW胚胎不能存活。由此可知,子代芦花鸡中既有公鸡又有母鸡,非芦花鸡均为母鸡,子代母鸡与公鸡数量比为2:1,子代芦花鸡与非芦花鸡数量比为2:1,A错误,BCD正确。
      故选A。
      20. 雄性蓝孔雀尾屏很大,使其逃避天敌的能力下降。但这一特性对雌孔雀具有吸引力,使大尾屏雄性个体的交配机会增加,并使该特性代代保留。下列相关叙述正确的是( )
      A. 雌孔雀与雄孔雀彼此相互影响,两者协同进化
      B. 雌孔雀的选择使雄性蓝孔雀产生了相应的变异
      C. 某地区全部孔雀个体所含有的全部基因叫做这个种群的基因库
      D. 生物进化过程的实质在于保存对环境更适应的性状
      【答案】C
      【分析】现代生物进化理论认为:生物进化的单位是种群,生物进化的实质是种群基因频率改变,突变和基因重组为生物进化提供原材料,自然选择通过定向改变种群基因频率而使生物朝着一定的方向进化,隔离是新物种形成的必要条件。协同进化是不同物种之间、生物与无机环境之间的协同进化,通过漫长的协同进化形成生物多样性。
      【详解】A、协同进化是不同物种之间,生物与无机环境之间,在相互影响中不断进化和发展,雌孔雀与雄孔雀属于同一个物种,彼此相互影响,相互选择,不属于协同进化,A错误;
      B、雌孔雀对雄孔雀的选择影响种群基因频率的变化,但并不能诱导雄性蓝孔雀产生了相应的变异,因为变异是不定向的,B错误;
      C、一个种群所有个体含有的全部基因叫做这个种群的基因库,故某地区全部孔雀个体所含有的全部基因叫做这个种群的基因库,C正确;
      D、生物进化过程的实质是种群基因频率的改变,D错误。
      故选C。
      非选择题
      21. 如图表示细胞生物某DNA片段遗传信息的传递过程,①―⑤表示物质或结构。a、b表示生理过程。请据图回答下列问题。(可能用到的密码子:AUG—甲硫氨酸、GCU—丙氨酸、AAG—赖氨酸、UUC—苯丙氨酸、UCU—丝氨酸、UAC—酪氨酸)
      (1)生理过程b是__________,完成该过程需要_______酶的参与。
      (2)图中所示②的片段是以DNA的____为模板形成的,该过程发生的主要场所是_____。
      (3)在物质或结构①―⑤中,含有核糖的是________;由图中所示②的片段指导合成的多肽链中氨基酸的序列是________(填氨基酸名称)。
      【答案】(1)①. 转录 ②. RNA聚合
      (2)①. 一条链 ②. 细胞核
      (3)①. ②③⑤ ②. 甲硫氨酸—丙氨酸—丝氨酸—苯丙氨酸
      【分析】图中①是DNA分子,②是mRNA分子,③是核糖体,④是多肽链,⑤是tRNA,a是DNA的复制过程,b是转录过程。
      【小问1详解】
      图中b以双链的DNA分子为模板合成单链的RNA,是转录过程,该过程需要RNA聚合酶的参与。
      【小问2详解】
      图中所示②的片段是单链RNA,合成过程中以DNA的一条链为模板即为转录;转录在真核细胞中,主要场所是细胞核。
      【小问3详解】
      核糖是组成RNA的物质,所以图中的②mRNA、⑤tRNA和③核糖体(组成成分是RNA和蛋白质)都含有核糖;由图可知,②中含有12个核苷酸,共4个密码子,根据tRNA的移动方向可以判断核糖体的移动方向为从左向右,即mRNA上密码子识别方向为从左向右,所以密码子依次是AUG、GCU、UCU、UUC,所以对应的氨基酸是甲硫氨酸一丙氨酸—丝氨酸一苯丙氨酸。
      22. 甲、乙两图代表某二倍体生物某器官中细胞分裂示意图,丙图表示细胞分裂过程中染色体与核DNA的比值关系。回答下列问题:
      (1)据细胞分裂图,可判断该二倍体生物为______(填“雌性”或“雄性”),依据是_______。
      (2)甲图可对应丙图的________段。 乙图所示细胞分裂产生的子细胞染色体组成____(填“相同”或“不相同”),
      (3)在同种细胞组成的细胞群体中,不同的细胞可能处于细胞周期的不同时期(G1-DNA合成前期、S-DNA合成期、G2-DNA合成后期、M-分裂期)。胸腺嘧啶脱氧核苷(TdR)只抑制S期DNA的合成,对其他时期不起作用,故用TdR处理可将整个细胞群体同步到同一时期。将TdR添加到培养液中,在培养时间为________(用细胞周期中的时期表示)后,所有细胞都被抑制在S期。
      【答案】(1)①. 雄性 ②. 甲图处于减数分裂Ⅰ后期,细胞质均等分裂
      (2)①. bc ②. 相同
      (3)G2+M+G1
      【小问1详解】
      根据分析可知,甲图的特点为有同源染色体,并发生同源染色体分离,故处于减数分裂Ⅰ的后期,且细胞质均等分裂,可以判断该二倍体生物为雄性;
      【小问2详解】
      ①据分析可知,甲图处于减数分裂Ⅰ的后期,每条染色体上含有2个DNA,染色体与核DNA的比值为1/2,因此甲图对应丙图的bc段。
      ②乙图是着丝粒分裂,是染色体上间期复制形成的染色单体的分离,因此分裂形成的子细胞中染色体是相同的。
      【小问3详解】
      胸腺嘧啶脱氧核苷(TdR)只抑制S期DNA的合成,对其他时期不起作用,如果一个细胞正处于G2期,经过G2期、M期、G1期后进入S期,TdR抑制S期DNA的合成,从而使其停留在S期,因此要使所有细胞都被抑制在S期,培养时间至少为G2+M+G1的时间。
      23. 人类遗传性皮肤病有近500多种,有的受1对等位基因控制,有的受多对等位基因控制。
      (1)若要调查人类遗传性皮肤病的遗传方式,应选择___________(填“数量足够大的人群随机”或“患者家族”)进行调查。
      (2)甲类遗传性皮肤病由一对等位基因TD、TH控制,某家族的遗传系谱图如图1,利用基因测序技术对家族中的部分个体的相关基因进行检测,检测结果以条带表示如图2,据此可判断该病的遗传方式是___________,Ⅲ−8的基因型是___________。推测I−2个体会出现_____种条带,理由是______________________________。
      (3)乙类遗传性皮肤病由常染色体上的两对独立遗传的等位基因(A和a,B和b)控制,两对基因中至少含有2个显性基因时才表现为患者,而且随显性基因的增多,分别表现为轻症、中症和重症三种病症。轻症患者的基因型为____________________,若两个基因型均为AaBb的个体婚配,后代的表现型及比例为_________________________。
      【答案】(1)患者家族伴
      (2)①. 伴X染色体隐性遗传病 ②. XTDY ③. 2##两 ④. Ⅱ−5号个体是杂合子,其致病基因一定来自于I−2,则I−2号个体一定是杂合子,同时含有显性基因和隐性基因,显性基因和隐性基因含有不同的条带
      (3)①. AaBb或AAbb或aaBB ②. 重症:中症:轻症:无症状=1:4:6:5
      【小问1详解】
      若调查的是遗传病的遗传方式,应以患者家族为单位进行调查,然后画出系谱图,再判断遗传方式。
      【小问2详解】
      据家系图分析,Ⅱ−3和Ⅱ−4(或Ⅱ−5和Ⅱ−6)婚配生下了有病的男孩,该病可能的遗传方式是伴X染色体隐性遗传病或常染色体隐性遗传病。利用基因测序技术对家系中相关基因TD/TH基因进行检测,由图可知,Ⅱ−5具有TD/TH基因,Ⅱ−6只有TH基因,Ⅲ−8只有TD基因,由此可确定该病的遗传方式为伴X隐性遗传病,则Ⅱ−5的基因型为XTHXTD,Ⅱ−6的基因型为XTHY,Ⅲ−8的基因型为XTDY(TD为隐性致病基因)。Ⅱ−5号个体是杂合子,其致病基因一定来自于I−2,则I−2号个体一定是杂合子,同时含有显性基因和隐性基因,其基因型为XTHXTD,显性基因和隐性基因含有不同的碱基序列,推测I−2个体会出现2种条带。
      【小问3详解】
      两对基因中至少含有2个显性基因时才表现为患者,而且随显性基因的增多,个体含有显性基因的个数为2-4个,轻症、中症和重症三种病症含有的显性基因个数分为2、3、4个。轻症基因型为:AaBb、AAbb、aaBB。两个基因型均为AaBb的个体婚配,对应的后代表现型的比例可能为重症(1AABB):中症(2AABb和2AaBB):轻症(4AaBb、1AAbb、1aaBB):无症状(2Aabb、2aaBb和1aabb)=1:4:6:5。
      24. 在育种工作中,一般品系都以纯合体形式保存下来,但部分致死基因的品系保存因为有纯合致死效应,所以只能以杂合子保存。果蝇(2N=8)卷翅基因A是2号染色体上的一个显性突变基因,具有纯合致死效应,其等位基因a控制正常翅型。
      (1)现在有卷翅果蝇雌雄若干,把它们放入培养瓶中分别让其逐代自由交配和表现型相同的个体交配,则F2代中卷翅个体的比例分别为_________________和________________。自由交配多代后,A基因的基因频率将会________________(填升高、降低或不变)。
      (2)已知果蝇的灰身对黑身呈显性,由常染色体上一对等位基因D和d控制,请用卷翅黑身果蝇和纯合正常翅灰身果蝇为材料,检测基因D和d是否位于2号染色体上。按下列杂交实验(不考虑交叉互换和基因突变):
      实验步骤如下:
      ①让卷翅黑身果蝇与纯合正常翅灰身果蝇杂交,得F1
      ②从F1中选出卷翅灰身果蝇随机交配得F2
      预期实验结果并得出结论:
      若F2的表现型及比例为__________,说明果蝇的基因D和d位于2号染色体上;
      若F2的表现型及比例为_________,说明果蝇的基因D和d没有位于2号染色体上。
      【答案】(1)1/2 2/5 降低
      (2)卷翅灰身:野生型(或正常翅)灰身=2:1 卷翅灰身:卷翅黑身:野生型(或正常翅)灰身:野生型(或正常翅)黑身=6:2:3:1
      【分析】卷翅基因A纯合子致死,则亲代卷翅雌雄果蝇为Aa。基因分离定律和自由组合定律的实质:进行有性生殖的生物在进行减数分裂产生配子的过程中,位于同源染色体上的等位基因随同源染色体分离而分离,同时位于非同源染色体上的非等位基因进行自由组合。
      【详解】(1)卷翅果蝇Aa使其自由交配,则子一代中Aa:aa=2:1 ( AA致死),此时雌雄配子中A:a=1:2,则子二代中由雌雄 配子结合棋盘法可知Aa=2×1/3×2/3=4/9,aa= 2/3×2/3=4/9。 即Aa:aa=1:l (AA致死),所以卷翅比例为1/2。使表现型相同个体交配,子一代中Aa:aa=2:1,1/3 aa相互交配子二代全为正常翅,2/3Aa相互交配子二代Aa:aa=2:1(AA致死),即表现型相同个体相互交配,子二代卷翅比例为2/5。由于AA纯合子致死,自由交配多代后,A的基因频率将会降低。
      (2)亲本杂交组合为Aadd与aaDD,杂交子一代基因型为AaDd:aaDd=1:l,子一代卷翅灰身果蝇为AaDd,随机交配得到子二代。若Dd位于2号染色体上,则交配过程中A与d连锁,a与D连锁,Aa杂交,子二代 Aa:aa=2:1 ( AA致死),根据连锁A(d)a(D) :a(D)a(D) =2:1, 即AaDd:aaDD=2:1, 卷翅灰身:正常翅灰身=2:1。若Dd没有位于2号染色体上:则AaDd自由交配时满足自由组合定律,子二代基因型及比例为AaD_ :Aadd:aaD_:aadd=6:2:3:1,表现型及比例为卷翅灰身:卷翅黑身:正常翅灰身:正常翅黑身=6:2:3:1。
      阶段
      阶段1
      阶段2
      阶段3
      阶段4
      细胞特征
      无血红蛋白,有较强分裂能力
      核糖体丰富,开始合成血红蛋白,有分裂能力
      核糖体等细胞器逐渐减少,分裂能力减弱
      无细胞核,无核糖体等细胞器,血红蛋白含量高,无分裂能力

      相关试卷 更多

      资料下载及使用帮助
      版权申诉
      • 1.电子资料成功下载后不支持退换,如发现资料有内容错误问题请联系客服,如若属实,我们会补偿您的损失
      • 2.压缩包下载后请先用软件解压,再使用对应软件打开;软件版本较低时请及时更新
      • 3.资料下载成功后可在60天以内免费重复下载
      版权申诉
      若您为此资料的原创作者,认为该资料内容侵犯了您的知识产权,请扫码添加我们的相关工作人员,我们尽可能的保护您的合法权益。
      入驻教习网,可获得资源免费推广曝光,还可获得多重现金奖励,申请 精品资源制作, 工作室入驻。
      版权申诉二维码
      欢迎来到教习网
      • 900万优选资源,让备课更轻松
      • 600万优选试题,支持自由组卷
      • 高质量可编辑,日均更新2000+
      • 百万教师选择,专业更值得信赖
      微信扫码注册
      手机号注册
      手机号码

      手机号格式错误

      手机验证码 获取验证码 获取验证码

      手机验证码已经成功发送,5分钟内有效

      设置密码

      6-20个字符,数字、字母或符号

      注册即视为同意教习网「注册协议」「隐私条款」
      QQ注册
      手机号注册
      微信注册

      注册成功

      返回
      顶部
      学业水平 高考一轮 高考二轮 高考真题 精选专题 初中月考 教师福利
      添加客服微信 获取1对1服务
      微信扫描添加客服
      Baidu
      map