搜索
      上传资料 赚现金

      天津市四校联考2024-2025学年高一上学期期末生物试卷(解析版)

      • 3.25 MB
      • 2025-04-29 09:58:26
      • 87
      • 0
      •  
      加入资料篮
      立即下载
      天津市四校联考2024-2025学年高一上学期期末生物试卷(解析版)第1页
      1/25
      天津市四校联考2024-2025学年高一上学期期末生物试卷(解析版)第2页
      2/25
      天津市四校联考2024-2025学年高一上学期期末生物试卷(解析版)第3页
      3/25
      还剩22页未读, 继续阅读

      天津市四校联考2024-2025学年高一上学期期末生物试卷(解析版)

      展开

      这是一份天津市四校联考2024-2025学年高一上学期期末生物试卷(解析版),共25页。试卷主要包含了选择题,填空题等内容,欢迎下载使用。
      1. 下列关于有机分子中的单体和多聚体的叙述,正确的是( )
      A. 磷脂分子是以碳链为骨架形成的多聚体
      B. 葡萄糖形成淀粉时会脱去水分子
      C. DNA和RNA两种大分子的单体分别为脱氧核糖核酸和核糖核酸
      D. 相同氨基酸组成的蛋白质结构、功能相同
      【答案】B
      【分析】组成细胞的化合物中核酸是由核苷酸聚合形成的多聚体,蛋白质是由氨基酸聚合形成的多聚体,多糖是由葡萄糖聚合形成的多聚体,核苷酸、氨基酸、葡萄糖都是以碳原子为核心元素,因此说,生物大分子以碳链为骨架。
      【详解】A、磷脂是小分子物质,不是由单体构成的多聚体,A错误;
      B、单糖形成多糖时会脱去水分子,类似于氨基酸脱水缩合,B正确;
      C、RNA的单体是核糖核苷酸,DNA的单体是脱氧核糖核苷酸,C错误;
      D、相同氨基酸组成的蛋白质,氨基酸的排列顺序不一定相同,蛋白质的空间结构也存在区别,因此蛋白质的结构、功能未必相同,D错误。
      故选B。
      2. 下列关于生物大分子的叙述,不正确的是( )
      A. 生物大分子的主要功能是为细胞提供能量
      B. 核酸是储存遗传信息、控制蛋白质合成的生物大分子
      C. 多糖、蛋白质等生物大分子体现了“碳是生命的核心元素”
      D. 组成生物大分子淀粉、糖原、纤维素的基本单位均是葡萄糖
      【答案】A
      【分析】常见的生物大分子包括:蛋白质、核酸、多糖(淀粉、糖原和纤维素)。生物大分子都是由许多单体连接而成,因而被称为多聚体,它们都是以碳链为基本骨架。
      【详解】A、 生物大分子的功能主要是构成细胞生命大厦的基本框架,并非都为细胞提供能量,如纤维素是构成植物细胞壁的主要成分,A错误;
      B、 核酸属于生物大分子,是生物的遗传物质,不仅储存遗传信息,还能控制蛋白质的合成,B正确;
      C、多糖、蛋白质等生物大分子都是以碳链为基本骨架,体现了“碳是生命的核心元素”,C正确;
      D、淀粉、糖原、纤维素都是由葡萄糖聚合形成的生物大分,D正确。
      故选A。
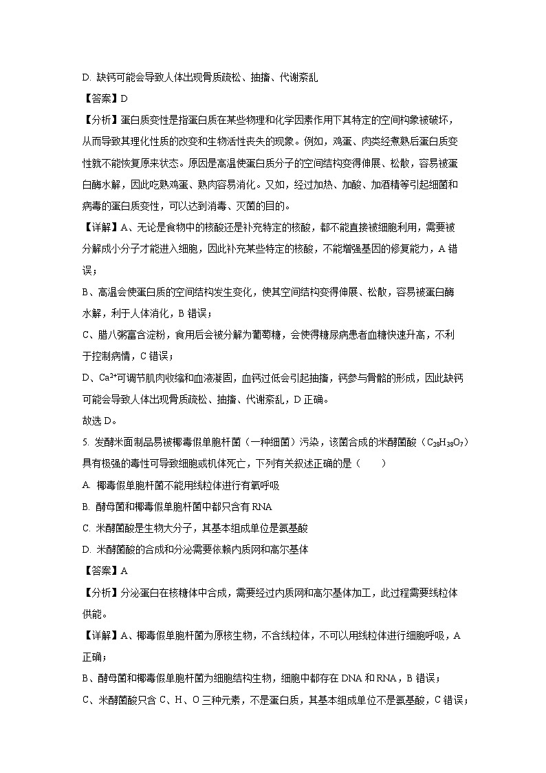
      3. 如图为与糖类有关的概念图,下列说法正确的是( )
      A. 若某种单糖A与磷酸和胸腺嘧啶结合形成物质④,则④是核糖核苷酸
      B. 若某种单糖A与磷酸和尿嘧啶结合形成物质②,则②是脱氧核苷酸
      C. 若某种单糖A为果糖,则它与葡萄糖缩合失去1分子水后形成的物质①是麦芽糖
      D. 若某种单糖A为葡萄糖,则在动物细胞中物质③是糖原
      【答案】D
      【分析】糖类可分为单糖、二糖和多糖等几类。单糖是不能再水解的糖,常见的有葡萄糖、果糖、半乳糖、核糖、脱氧核糖,其中葡萄糖是细胞的重要能源物质,核糖和脱氧核糖一般不作为能源物质,它们是核酸的组成成分;二糖中蔗糖和麦芽糖是植物糖,乳糖是动物糖;多糖中糖原是动物糖,淀粉和纤维素是植物糖,糖原和淀粉是细胞中重要的储能物质。
      【详解】A、胸腺嘧啶是组成DNA的碱基,组成DNA的糖是脱氧核糖,脱氧核糖+磷酸+含氮碱基胸腺嘧啶组成DNA的基本单位即胸腺嘧啶脱氧核苷酸,A错误;
      B、尿嘧啶是组成RNA的碱基,组成RNA的糖是核糖,核糖+磷酸+含氮碱基尿嘧啶组成的物质为RNA的基本单位即尿嘧啶核糖核苷酸,B错误;
      C、若某种单糖A为果糖,果糖与葡萄糖缩合形成的物质①是蔗糖,C错误;
      D、若某种单糖A为葡萄糖,动物特有的多糖是糖原,D正确。
      故选D。
      4. 随着经济社会的发展,人们对健康生活方式日益关注。下列有关叙述正确的是( )
      A. 补充特定的核酸,可增强基因的修复能力
      B. 肉类经煮熟后蛋白质变性,不容易被人体消化
      C. 无糖腊八粥不含糖类,糖尿病患者可以放心食用
      D. 缺钙可能会导致人体出现骨质疏松、抽搐、代谢紊乱
      【答案】D
      【分析】蛋白质变性是指蛋白质在某些物理和化学因素作用下其特定的空间构象被破坏,从而导致其理化性质的改变和生物活性丧失的现象。例如,鸡蛋、肉类经煮熟后蛋白质变性就不能恢复原来状态。原因是高温使蛋白质分子的空间结构变得伸展、松散,容易被蛋白酶水解,因此吃熟鸡蛋、熟肉容易消化。又如,经过加热、加酸、加酒精等引起细菌和病毒的蛋白质变性,可以达到消毒、灭菌的目的。
      【详解】A、无论是食物中的核酸还是补充特定的核酸,都不能直接被细胞利用,需要被分解成小分子才能进入细胞,因此补充某些特定的核酸,不能增强基因的修复能力,A错误;
      B、高温会使蛋白质的空间结构发生变化,使其空间结构变得伸展、松散,容易被蛋白酶水解,利于人体消化,B错误;
      C、腊八粥富含淀粉,食用后会被分解为葡萄糖,会使得糖尿病患者血糖快速升高,不利于控制病情,C错误;
      D、Ca2+可调节肌肉收缩和血液凝固,血钙过低会引起抽搐,钙参与骨骼的形成,因此缺钙可能会导致人体出现骨质疏松、抽搐、代谢紊乱,D正确。
      故选D。
      5. 发酵米面制品易被椰毒假单胞杆菌(一种细菌)污染,该菌合成的米酵菌酸(C28H38O7)具有极强的毒性可导致细胞或机体死亡,下列有关叙述正确的是( )
      A. 椰毒假单胞杆菌不能用线粒体进行有氧呼吸
      B. 酵母菌和椰毒假单胞杆菌中都只含有RNA
      C. 米酵菌酸是生物大分子,其基本组成单位是氨基酸
      D. 米酵菌酸的合成和分泌需要依赖内质网和高尔基体
      【答案】A
      【分析】分泌蛋白在核糖体中合成,需要经过内质网和高尔基体加工,此过程需要线粒体供能。
      【详解】A、椰毒假单胞杆菌为原核生物,不含线粒体,不可以用线粒体进行细胞呼吸,A正确;
      B、酵母菌和椰毒假单胞杆菌为细胞结构生物,细胞中都存在DNA和RNA,B错误;
      C、米酵菌酸只含C、H、O三种元素,不是蛋白质,其基本组成单位不是氨基酸,C错误;
      D、米酵菌酸是椰毒假单胞杆菌合成的,椰毒假单胞杆菌为原核生物,不具有内质网和高尔基体,且米酵菌酸为有机酸,其合成和分泌不需要依赖内质网和高尔基体,D错误。
      故选A。
      6. 如图为电镜下某细胞的局部。下列有关该细胞的叙述,错误的是( )

      A. 此细胞不可能是原核细胞,只能是动物细胞
      B. 结构③是细胞中“生产蛋白质的机器”
      C. 结构①、④均具有膜结构
      D. 进行有氧呼吸的主要场所是结构①
      【答案】A
      【分析】题图分析,①为线粒体,②为中心体,③核糖体,④为高尔基体,⑤为内质网,⑥为细胞膜。
      【详解】A、①为线粒体,②为中心体,所以不可能为原核细胞,但是有可能是动物细胞或低等植物细胞,A错误;
      B、③为核糖体,由rRNA和蛋白质构成,是细胞中“生产蛋白质的机器”,B正确;
      C、①为线粒体,有双层膜结构,④为高尔基体,有单层膜结构,两者均具有膜结构,C正确;
      D、①为线粒体,进行有氧呼吸的主要场所是结构①,D正确。
      故选A。
      7. 关于技术进步与科学发现之间的促进关系,下列叙述正确的是( )
      A. 电子显微镜的发明促进细胞学说的提出
      B. 探究酵母菌细胞呼吸的方式实验属于对比实验
      C. 荧光标记技术促进对细胞器协调配合的理解
      D. 科学家运用完全归纳法建立细胞学说阐明生物界的统一性
      【答案】B
      【分析】归纳法是指由一系列具体事实推出一般结论的思维方法,分为完全归纳法和不完全归纳法。
      【详解】A、电子显微镜的发明是在细胞学说提出之后,细胞学说的提出主要基于光学显微镜的观察和研究,A错误;
      B、探究酵母菌细胞呼吸的方式实验中,设置了有氧和无氧两种条件,通过对比在有氧和无氧条件下酵母菌的呼吸产物等,来探究酵母菌细胞呼吸的方式,属于对比实验,B正确;
      C、同位素标记技术促进了对细胞器协调配合的理解,如用3H标记的氨基酸可以研究分泌蛋白的合成和分泌过程中涉及的细胞器协调配合,C错误;
      D、科学家运用不完全归纳法建立细胞学说,因为细胞学说的建立并不是对所有生物细胞都进行了研究,而是通过对大量动植物细胞的观察和研究,归纳总结得出的结论,从而阐明了生物界的统一性,D错误。
      故选B。
      8. 下图表示某真核细胞内三种具有双层膜的结构(部分示意图),有关分析正确的是( )
      A. 图甲表示线粒体,内膜上蛋白质的含量较多
      B. 图乙表示叶绿体,是光合作用的主要场所
      C. 图丙中的孔道是大分子进出该结构的通道,不具有选择性
      D. 图甲、乙、丙中内、外膜化学成分差异最大的是图乙
      【答案】A
      【分析】依3种双层膜结构的差异可判断,图甲、乙、丙依次是线粒体、叶绿体和细胞核。核孔是大分子物质进出细胞的通道。
      【详解】A、图甲表示线粒体,线粒体内膜的不同部位向内腔折叠形成嵴,上面分布着大量酶,A正确;
      B、图乙表示叶绿体,内含许多类囊体薄膜形成的基粒,是真核细胞光合作用的场所,B错误;
      C、图丙是细胞核的核膜,图丙中的孔道是核孔,是大分子进出该结构的通道,具有选择性,C错误;
      D、线粒体内膜上含有多种与有氧呼吸有关的酶,因此与叶绿体和细胞核相比,线粒体(甲)内、外膜化学成分差异最大,D错误。
      故选A。
      9. 如图为细胞结构的概念图,下列相关叙述错误的是( )
      A. g是进行光合作用的场所,h是进行有氧呼吸的主要场所
      B. b能作为细胞代谢和遗传的控制中心,是因染色质的存在
      C. 细胞必有结构a、b、c、d,以保持细胞的完整性,才能进行生命活动
      D. 细胞的物质运输、生长分裂、运动以及质壁分离现象均能体现生物膜的流动性
      【答案】C
      【分析】由图分析,d具有全透性特点,则d为细胞壁;c能参与细胞间的信息交流,c是细胞膜;a中包括胶质状态的e和含有g、h的f,a是细胞质,胶质状态的e是细胞质基质,f是细胞器,产生O2的g是叶绿体,产生CO2的h是线粒体;b为细胞核。
      【详解】A、g产生O2,g为叶绿体,是进行光合作用的场所,h产生CO2,h为线粒体,线粒体是有氧呼吸的主要场所,A正确;
      B、b为细胞核,细胞核中有DNA和蛋白质组成的染色质,DNA分子含有控制生物性状的遗传信息,所以细胞核能够成为控制细胞代谢和遗传的控制中心,B正确;
      C、图中显示,d具有全透性特点,则d为细胞壁,动物细胞没有细胞壁,但仍能进行正常生命活动,b为细胞核,原核细胞无成形的细胞核,也能进行正常生命活动,C错误;
      D、由于构成生物膜结构的磷脂分子和大多数的蛋白质分子都是运动的,所以生物膜具有流动性,细胞的物质运输、生长分裂、运动以及质壁分离现象均能体现生物膜的流动性,D正确。
      故选C。
      10. 真核细胞的质膜、细胞器膜和核膜等共同构成生物膜系统。下列叙述正确的是( )
      A. 载体蛋白和通道蛋白在转运分子和离子时,其作用机制是一样的
      B. 水分子主要通过自由扩散进出肾小管上皮细胞
      C. 根尖分生区细胞的核膜在分裂前期解体,在分裂末期重建
      D. [H]与氧结合生成水并形成ATP的过程发生在线粒体基质和内膜上
      【答案】C
      【分析】转运蛋白可以分为载体蛋白和通道蛋白两种类型。载体蛋白只容许与自身结合部位相适应的分子或离子通过而且每次转运时都会发生自身构象的改变;通道蛋白只容许与自身通道的直径和形状相适配、大小和电荷相适宜的分子或离子通过。分子或离子通过通道蛋白时,不需要与通道蛋白结合。
      【详解】A、载体蛋白只容许与自身结合部位相适应的分子或离子通过而且每次转运时都会发生自身构象的改变;通道蛋白只容许与自身通道的直径和形状相适配、大小和电荷相适宜的分子或离子通过,分子或离子通过通道蛋白时,不需要与通道蛋白结合,两者作用机制不同,A错误;
      B、水分子主要通过质膜上的水通道蛋白进出肾小管上皮细胞,该运输方式为协助扩散,B错误;
      C、根尖分生区细胞的核膜在分裂前期解体,在分裂末期重建,C正确;
      D、[H]与氧结合生成水并形成ATP的过程发生在线粒体内膜上,D错误。
      故选C。
      11. 如图为细胞膜及物质跨膜运输方式示意图,据图分析正确的是( )
      A. B代表磷脂双分子层,构成细胞膜的基本支架
      B. 图中a代表某物质进入细胞的方式是自由扩散
      C. 细胞膜的选择透过性主要取决于物质B的种类
      D. 在a~e五种方式中,代表被动运输的是b、d
      【答案】A
      【分析】据图分析,A表示蛋白质,B表示磷脂双分子层,具有糖蛋白的一侧为细胞膜外侧,a、e代表主动运输,其中a表示运进细胞,e表示运出细胞;b运输方向是高浓度一侧运输到低浓度一侧,不需要载体和能量,表示自由扩散;c、d运输方向是高浓度一侧运输到低浓度一侧,需要载体,不需要能量,表示协助扩散。
      【详解】A、据图可知,B表示磷脂双分子层,构成细胞膜的基本支架,A正确;
      B、据图可知,a、e运输方式消耗能量代表主动运输,其中a表示运进细胞,e表示运出细胞,B错误;
      C、细胞膜的功能特点是选择透过性,主要取决于转运蛋白的种类,A表示转运蛋白,C错误;
      D、被动运输包括自由扩散和协助扩散,在a~e的五种过程中,代表被动运输的是b、c、d,D错误。
      故选A。
      12. 图甲中曲线a、b表示物质跨膜运输的两种方式,图乙表示细胞对大分子物质胞吞和胞吐的过程。下列相关叙述不正确的是( )
      A. 图甲中a表示自由扩散,b可以表示协助扩散
      B. 图甲中b曲线达到最大转运速率后的限制因素是转运蛋白的数量
      C. 图乙中的胞吐和胞吞过程说明细胞膜具有选择透过性
      D. 图乙中的胞吐和胞吞过程都需要消耗ATP
      【答案】C
      【详解】A、分析曲线甲图:方式a只与浓度有关,且与浓度呈正相关,属于自由扩散,方式b除了与浓度相关外,还与载体数量有关,属于协助扩散或主动运输,A正确;
      B、甲图中方式b除了与浓度相关外,还与载体数量有关,其最大转运速率与载体蛋白数量有关,B正确;
      C、乙图中的胞吐和胞吞过程说明细胞膜具有一定的流动性,C错误;
      D、胞吞和胞吐是耗能过程,都需要消耗ATP,D正确。
      故选C。
      13. 人体中某生命活动过程如图所示。下列说法错误的是( )
      A. 酶1和酶2的种类不同,但作用原理相同
      B. 过程②所需的能量可来自光合色素吸收的光能
      C. 过程①伴随着能量的释放,与某些吸能反应相关联
      D. ADP水解产物可作为合成某些酶的原料
      【答案】B
      【分析】ATP是细胞中主要的直接能源物质,中文名称叫腺苷三磷酸,结构简式A-P~P~P,其中A代表腺苷,P代表磷酸基团,~代表特殊化学键。由于两个相邻的磷酸基团都带负电荷而相互排斥等原因,这种化学键不稳定,ATP水解时末端磷酸基团有一种离开ATP而与其他分子结合的趋势,具有较高的转移是能,当在ATP水解酶作用下水解时,脱离下来的末端磷酸基团挟能量与其他分子结合,从而使后者发生变化。
      【详解】A、酶1是ATP水解酶,酶2是ATP合成酶,它们的种类不同,但是作用原理都是降低化学反应的活化能,A正确;
      B、过程②是ATP的合成过程,对于人体来说,所需能量可来自细胞呼吸,而不是光合色素吸收的光能,因为人体不能进行光合作用,B错误;
      C、过程①是ATP的水解过程,伴随着能量的释放,释放的能量可用于某些吸能反应,C正确;
      D、ADP水解产物为腺嘌呤核糖核苷酸,可作为合成RNA的原料,而某些酶是RNA,所以可作为合成某些酶的原料,D正确。
      故选B。
      14. 下列关于细胞中H2O和O2的说法错误的是( )
      A. 细胞内的自由水是良好的溶剂,能参与物质的运输
      B. 植物细胞产生的O2可以来自光合作用
      C. 有氧呼吸第二阶段在线粒体基质生成H2O
      D. 植物细胞中核糖体、线粒体、叶绿体和高尔基体能产生H2O
      【答案】C
      【分析】有氧呼吸可以分为三个阶段:第一阶段:在细胞质的基质中:1分子葡萄糖被分解为2分子丙酮酸和少量的还原型氢,释放少量能量;第二阶段:在线粒体基质中进行,丙酮酸和水在线粒体基质中被彻底分解成二氧化碳和还原型氢;释放少量能量;第三阶段:在线粒体的内膜上,前两个阶段产生的还原型氢和氧气发生反应生成水并释放大量的能量。
      【详解】A、自由水是细胞内良好的溶剂,许多物质能溶解在其中,并且自由水在生物体内的流动可以把营养物质运送到各个细胞,同时也把细胞代谢产生的废物运送到排泄器官或直接排出体外,A正确;
      B、植物细胞通过光合作用的光反应阶段,在叶绿体的类囊体薄膜上,利用光能将水分解产生氧气,B正确;
      C、有氧呼吸第二阶段在线粒体基质消耗H2O,有氧呼吸第三阶段在线粒体内膜上,[H] 与氧气结合生成H2O,C错误;
      D、植物细胞中核糖体上进行氨基酸的脱水缩合反应会产生H2O,线粒体中进行有氧呼吸的第三阶段会产生H2O,叶绿体中进行光合作用的暗反应阶段的C3还原等过程会产生H2O,高尔基体在合成纤维素等多糖时会产生H2O,D正确。
      故选C。
      15. 下列有关酶的实验设计思路正确的是( )
      A. 利用淀粉、蔗糖、淀粉酶和碘液验证酶的专一性
      B. 利用淀粉、淀粉酶和斐林试剂探究温度对酶活性的影响
      C. 利用过氧化氢溶液、新鲜的肝脏研磨液和FeCl3溶液研究酶的高效性
      D. 利用胃蛋白酶、蛋清和pH分别为5、7、9的缓冲液验证pH对酶活性的影响
      【答案】C
      【分析】用淀粉、蔗糖、蔗糖酶来验证酶的专一性时应该选用斐林试剂鉴定实验结果;酶相对于无机催化剂具有高效性;胃蛋白酶的适宜pH是1.5。
      【详解】A、碘液只能验证淀粉是否被分解,不能验证蔗糖是否被分解,A错误;
      B、斐林试剂需要水浴加热才能显色,这会改变实验的温度条件,从而干扰对温度对酶活性影响的探究,不能使用斐林试剂探究温度对酶活性的影响,B错误;
      C、新鲜的肝脏研磨液含过氧化氢酶可催化过氧化氢分解,FeCl3溶液作为无机催化剂也能催化过氧化氢分解,但过氧化氢酶具有高效性,因此可利用过氧化氢、新鲜的肝脏研磨液和FeCl3溶液研究酶的高效性,C正确;
      D、胃蛋白酶的适宜pH值为1.5,不能利用胃蛋白酶、蛋清和pH分别为5、7、9的缓冲液(可能会导致胃蛋白酶失活)验证pH对酶活性的影响,D错误。
      故选C。
      16. 电子传递链是一系列电子载体按照对电子的亲和力逐渐升高的顺序组成的电子传递系统,其所有组成成分都嵌合于生物膜中。如图是细胞呼吸过程中电子传递链的部分示意图。下列说法不正确的是( )
      A. 图示生物膜可能是线粒体内膜
      B. 图示过程发生于有氧呼吸第三阶段
      C. 图中膜蛋白参与了物质运输和能量转换
      D. 图示中产物水中的[H]均来自丙酮酸的分解和参与反应的水
      【答案】D
      【分析】细胞的有氧呼吸是指需氧代谢类型的细胞在有氧条件下,将细胞内的有机物氧化分解产生CO2和H2O,并将葡萄糖中的化学能转化为其他形式的能量的过程。有氧呼吸有三个阶段:第一阶段是葡萄糖生成丙酮酸的过程;第二阶段称丙酮酸经过一系列的氧化反应,最终生成CO2和[H];第三阶段为电子传递链过程,前两个阶段产生的[H]最终与O2反应生成水,并产生大量能量的过程。
      【详解】A、图示生物膜进行电子传递链过程,且[H]与O2反应生成水,属于有氧呼吸第三阶段,真核生物发生在线粒体内膜上,A正确;
      B、图示过程发生电子传递链过程,属于有氧呼吸第三阶段,B正确;
      C、由图可知,图中膜蛋白参与了物质运输([H]的运输)和能量转换(ATP的形成),C正确;
      D、图示中的[H]来自葡萄糖的分解、丙酮酸的分解和参与反应的水,D错误。
      故选D。
      17. 如图是绿色植物体内能量供应及利用的示意图,下列说法不正确的是( )
      A. A过程中合成ATP的部位是在叶绿体类囊体薄膜上
      B. B过程中的ATP用于还原三碳化合物(C3)
      C. A、C过程中合成ATP所需的能量来源相同
      D. D过程中能量的去向是用于耗能的生命活动
      【答案】C
      【分析】图中A表示光反应,B是暗反应,C是细胞有氧呼吸,D是ATP的利用。
      【详解】A、图中A表示光反应,能产生ATP,该过程发生在叶绿体基粒的类囊体薄膜,A正确;
      B、B是暗反应,该过程中ATP为三碳化合物的还原提供能量,B正确;
      C、A光反应中产生ATP所需能量来自光能,C细胞呼吸中产生ATP所需能量来自有机物的氧化分解,C错误;
      D、D是ATP的利用,ATP是生物体生命活动的直接能源物质,D正确。
      故选C。
      18. 龙血树在《本草纲目》中被誉为“活血圣药”,有消肿止痛、收敛止血的功效。下图为龙血树在不同温度下相关指标的变化曲线(其余条件均相同),下列说法正确的是( )
      A. 在光照条件下,30℃环境中龙血树的实际光合速率比25℃环境中小
      B. 昼夜时间相同且温度不变,P点时龙血树无法正常生长发育
      C. 30℃时,光照条件下叶肉细胞吸收CO2的速率等于3.5mg/h
      D. 该实验的自变量是温度,因变量是CO2的吸收速率或释放速率
      【答案】B
      【分析】据图分析,实线表示吸收二氧化碳速率,代表净光合作用速率,虚线表示呼吸速率。总光合速率=净光合速率+呼吸速率,有机物的积累量即为净光合作用量。
      【详解】A、实际光合速率=净光合速率+呼吸速率。在光照条件下,由图可知,30℃时净光合速率(吸收速率)为3.5mg/h,呼吸速率为3.0mg/h,实际光合作用速率为6.5mg/h,25℃时净光合速率为3.75mg/h,呼吸速率为2.25mg/h,实际光合作用速率为6.0mg/h,所以在光照条件下,30℃环境中龙血树的实际光合速率比25℃环境中大,A错误;
      B、P点时净光合速率等于呼吸作用速率 ,昼夜时间相同且温度不变,意味着白天净光合作用制造的有机物等于夜晚呼吸作用消耗的有机物,没有有机物的积累,所以龙血树无法正常生长发育,B正确;
      C、30℃时,光照条件下叶肉细胞吸收CO2的速率为净光合速率,由图可知是3.5mg/h,但植物中还有其他细胞进行呼吸作用会释放CO2,所以叶肉细胞真正从外界吸收CO2的速率要大于3.5mg/h,C错误;
      D、由图可知,该实验的自变量是温度和光照条件,因变量是CO2的吸收速率或释放速率,D错误。
      故选B。
      19. 在“制作并观察植物细胞有丝分裂的临时装片”活动中,某同学观察到了不同分裂时期的细胞,并进行了显微摄影(如图)。下列叙述错误的是( )
      A. 该实验的解离时间不要过长,防止根尖细胞过分酥软
      B. 细胞②中的着丝粒排列在细胞中央的赤道板上,染色体形态稳定、数目清晰,是观察的最佳时期
      C. 分裂后期,染色体由纺锤丝牵引着分别移向细胞两极
      D. 根据各时期细胞所占比例可以大体推算该细胞一个完整的细胞周期时长
      【答案】D
      【分析】观察根尖分生区组织细胞的有丝分裂:实验室培养洋葱根尖直到根长约5cm,接着进行装片制作:解离(使组织中的细胞相互分离开来)→漂洗(防止解离过度)→染色(用甲紫或醋酸洋红使染色体染色)→制片(使细胞分散,有利于观察),最后进行观察:先在低倍镜找到分生区细胞再换到高倍镜下观察。
      【详解】A、操作时要严格控制解离时间,时间过长,导致根尖过分酥软,且染色体易被破坏,A正确;
      B、据图可知,细胞②为有丝分裂中期,此时,着丝粒排列在细胞中央的赤道板上,染色体形态固定,数目清晰,是观察的最佳时期,B正确;
      C、有丝分裂后期,染色体由纺锤丝牵引着分别移向细胞两极,C正确;
      D、实验中可以统计各个分裂时期的细胞数占全部细胞的比例来比较细胞周期各时期的时间长短,但因不知道各个时期具体的时长,因此不能估算该细胞一个完整的细胞周期时长,D错误。
      故选D。
      20. 图1表示细胞分裂的不同时期与每条染色体上DNA含量变化的关系,图2表示处于细胞有丝分裂某个时期的细胞图像。下列叙述错误的是( )
      A. 图1中AB段形成的原因是DNA分子的复制
      B. 图1中DE段可表示有丝分裂后期和末期
      C. 图2中细胞处于图1中的DE段
      D. 图2中细胞含8条染色体、8个DNA分子、8条染色单体
      【答案】D
      【分析】图1:AB段表示细胞分裂间期,染色体复制时每条染色体上由一个DNA分子变成两个DNA分子。BC表示每条染色体有姐妹染色单体,CD表示细胞分裂后期,着丝点分裂,染色体数目加倍,每条染色体上再变成一个DNA分子。 图2:细胞含中有同源染色体,且姐妹染色单体分离,处于有丝分裂后期。
      【详解】A、图1中AB段一条染色体的DNA分子由1个变成2个,这是由于DNA分子的复制,A正确;
      B、图1中DE段表示每条染色体含有1个DNA分子,可表示有丝分裂后期和末期,B正确;
      C、图2中细胞一条染色体上只有一个DNA分子,并且处于有丝分裂后期,处于图1中的DE段,C正确;
      D、图2细胞中没有染色单体,D错误。
      故选D。
      21. 下列关于细胞生命历程的说法,正确的是( )
      A. 细胞分裂过程中都会出现纺锤体
      B. 细胞内水分增加、代谢速率减慢是衰老细胞的主要特征之一
      C. 细胞凋亡是一个由基因决定的细胞自动结束生命的过程
      D. 细胞的分裂、分化、坏死对生物均有积极的意义
      【答案】C
      【分析】衰老细胞的特征:
      (1)细胞内水分减少,细胞萎缩,体积变小,但细胞核体积增大,染色质固缩,染色加深;
      (2)细胞膜通透性功能改变,物质运输功能降低;
      (3)细胞色素随着细胞衰老逐渐累积;
      (4)有些酶的活性降低;
      (5)呼吸速度减慢,新陈代谢减慢
      【详解】A、无丝分裂和原核细胞的分裂不会出现纺缍体,A错误;
      B、衰老细胞内水分减少,细胞萎缩,体积减小;细胞内多种酶的活性降低,呼吸速率减慢,新陈代谢速率减慢,B错误;
      C、细胞凋亡是由基因决定的细胞自动结束生命的过程,由于细胞凋亡受到严格的由遗传机制决定的程序性调控,所以它是一种程序性死亡,C正确;
      D、细胞的分裂、分化、衰老和凋亡对生物均有积极的意义;细胞坏死是在种种不利因素影响下,由细胞代谢活动受损或中断引起的细胞损伤和死亡,对机体是不利的,D错误。
      故选C。
      22. 如图1和图2表示细胞周期中不同时期染色体和核DNA的数量关系,下列有关叙述错误的是( )
      A. 观察染色体形态和数目的最佳时期对应图1的CD段
      B. 图1中BC段细胞中染色体数目加倍,但核DNA含量不变
      C. 图2中a对应图1中的EF段,c对应图1中的AB段
      D. 有丝分裂过程不会出现图2中d所示的情况
      【答案】B
      【分析】分析图1:图1表示细胞增殖过程中染色体与核DNA之比,其中BC段表示每条染色体上DNA含量由1个变为2个,是由于间期DNA的复制;CD段表示每条染色体含有2个DNA分子,处于G2期、前期和中期;DE表示每条染色体上的DNA由2个变为1个,是由于着丝粒的分裂;EF段表示后期和末期。分析图2:a、c表示染色体∶核DNA=1∶1;b表示染色体∶核DNA=1∶2;d表示染色体∶核DNA=2∶1。
      【详解】A、有丝分裂中期,染色体形态稳定、数目清晰,是观察染色体形态和数目的最佳时期,对应图1的CD段,A正确;
      B、图1中BC段形成的原因是DNA复制,此时细胞中染色体数目不变,但核DNA含量加倍,B错误;
      C、图2中a表示有丝分裂后期和末期,对应图1中的EF段,c表示G1期,对应图1中的AB段,C正确;
      D、图2中d表示染色体∶核DNA=2∶1,这种情况不存在,D正确。
      故选B。
      23. 下列叙述符合“结构与功能相适应”的生物学观点的是( )
      A. 小肠内的皱襞和绒毛大大增加了表面积,有利于对营养物质的吸收
      B. 植物细胞最外层细胞壁是系统的边界,能够控制物质进出
      C. 根尖分生区表皮细胞具有中央大液泡,有利于水分的吸收
      D. 内质网膜可与高尔基体膜、细胞膜直接相连,有利于细胞内物质的运输
      【答案】A
      【详解】A、小肠是消化食物和吸收营养物质的主要场所,小肠内壁有环形皱襞,皱襞上有小肠绒毛,增大了消化和吸收营养物质的面积,A正确;
      B、植物细胞最外层细胞壁具有全透性,不是系统的边界,系统的边界是细胞膜,其能够控制物质进出,B错误;
      C、根尖成熟区表皮细胞具有中央大液泡,有利于水分的吸收,调节细胞内的环境,保持一定渗透压,体现了结构与功能相适应的生物学观点,C错误;
      D、内质网膜可与细胞膜直接相连,但不能与高尔基体膜直接相连,D错误。
      故选A。
      24. 如图表示细胞分裂过程中染色体的形态变化,下列分析错误的是( )
      A. 甲→丙中存在细胞内核DNA数目加倍的过程
      B. 观察染色体形态和数目通常在丁时期
      C. 丙→戊的过程中染色体数目不发生变化
      D. 戊时期细胞中染色体数目与核DNA分子数目相等
      【答案】C
      【分析】图示表示细胞分裂过程中染色体的形态变化,其中甲→乙表示分裂间期,染色体的复制;丙表示有丝分裂前期,染色质高度螺旋化形成染色体;丁表示有丝分裂中期,此时染色体形态稳定、数目清晰;戊表示有丝分裂后期,此时着丝点分裂,姐妹染色单体分开成为子染色体。
      【详解】A、甲→丙的过程中发生了染色体的复制,核DNA数目加倍,A正确;
      B、丁可表示有丝分裂中期,该时期染色体的形态和数目最清晰,常在此时期进行染色体的观察,B正确;
      C、丙→戊包含了有丝分裂后期,在有丝分裂后期,着丝粒分裂,姐妹染色单体分开成为两条子染色体,染色体数目加倍。所以丙→戊的过程中染色体数目会发生变化,C错误;
      D、戊中着丝点分裂,姐妹染色单体分开,此时细胞中染色体数与核DNA分子数相等,D正确。
      故选C。
      25. 图示铁死亡是一种新型程序性细胞死亡的形式,下列相关叙述不正确的有( )
      A. 胱氨酸通过细胞膜时需要p53提供能量
      B. 多不饱和脂肪酸和Fe2+进入细胞的方式不同
      C. 谷胱甘肽过氧化物酶可降低细胞中脂质和过氧化氢的含量
      D. 补充多不饱和脂肪酸或使用p53为治疗癌症提供了新思路
      【答案】A
      【分析】细胞凋亡是指由基因所决定的细胞自动结束生命的过程,由于细胞凋亡受到严格的由遗传机制决定的程序性调控,所以它是一种程序性死亡。
      【详解】A、胱氨酸通过通道蛋白进入细胞,则不需要能量,p53也不能提供能量,A错误;
      B、多不饱和脂肪酸通过自由扩散的方式进入细胞,而Fe2+进入细胞需要转铁蛋白的协助,则多不饱和脂肪酸和Fe2+进入细胞的方式不同,B正确;
      C、谷胱甘肽过氧化物酶对脂质和过氧化氢产生起到抑制作用,说明可降低细胞中脂质和过氧化氢的含量,C正确;
      D、多不饱和脂肪酸能促进脂质和过氧化氢的含量增加从而促进了铁死亡,p53抑制了胱氨酸进入细胞,则谷胱甘肽含量减少,对脂质和过氧化氢含量的抑制作用减弱,则促进铁死亡,所以补充多不饱和脂肪酸或使用p53为治疗癌症提供了新思路,D正确。
      故选A。
      二、填空题(本题共3小题,共50分。)
      26. 肿瘤细胞的无限增殖与其核DNA有关,某种新型的抗肿瘤药物可通过作用于核DNA抑制肿瘤细胞的恶性增殖。该药物分子进入细胞核的过程如下图1。请分析回答:

      (1)图中细胞膜含有的脂质为______。图中药物分子是通过细胞膜的____(方式)进入肿瘤细胞。
      (2)药物分子可在溶酶体中被降解,这是因为溶酶体是细胞的“_____车间”,内部含有多种____。在一定条件下,细胞会将受损或功能退化的细胞结构等通过溶酶体降解后再利用,这一过程叫细胞自噬,但如果细胞自噬过于激烈,也可能诱导细胞_____。
      (3)除了图中的部分药物分子,细胞质中合成的某些蛋白也能通过核孔进入细胞核,你觉得核孔对物质的进出____(填“有“或“无”)选择性。为增强细胞核对药物的吸收效率及药效,需_____(填“缩短”或“延长”)药物分子在细胞质中的停留时间。
      (4)端粒学说认为,随着正常细胞不断地分裂,染色体的末端不断地缩短,当缩短至染色体的临界长度时,细胞将失去活性而衰老死亡。根据图2信息可推测,肿瘤细胞可以无限增殖的原因可能为_____。
      (5)若端粒酶被彻底水解,则产物有____。
      【答案】(1)①. 磷脂和胆固醇 ②. 胞吞
      (2)①. 消化 ②. 水解酶 ③. 凋亡
      (3)①. 有 ②. 缩短
      (4)肿瘤细胞中存在端粒酶, 能够将变短的DNA末端重新加长
      (5)氨基酸、磷酸、核糖和含氮碱基
      【分析】细胞核包括核膜(将细胞核内物质与细胞质分开)、染色质(DNA和蛋白质)、核仁(与某种RNA的合成以及核糖体的形成有关)、核孔(核膜上的核孔的功能是实现核质之间频繁的物质交换和信息交流)。细胞核是遗传物质贮存和复制的场所,是细胞遗传和代谢的控制中心。
      【小问1详解】
      图中细胞为动物细胞,细胞膜含有的脂质为磷脂和胆固醇。图示可知药物分子通过胞吞进入细胞。
      【小问2详解】
      溶酶体是“消化车间”,内部含有多种水解酶。细胞自噬过于激烈,也可能诱导细胞凋亡。
      【小问3详解】
      核孔对物质的进出有选择性。为避免细胞质中溶酶体会降价药物,为增强细胞核对药物的吸收效率及药效,需缩短药物分子在细胞质中的停留时间。
      【小问4详解】
      肿瘤细胞中存在端粒酶, 能够将变短的DNA末端重新加长,所以肿瘤细胞可以无限增殖。
      【小问5详解】
      端粒酶是RNA和蛋白质的组合体,故端粒酶彻底水解的产物有氨基酸、磷酸、核糖和含氮碱基。
      27. 胰岛素是由胰腺内的胰岛B细胞分泌的一种可以降低血糖的蛋白质类激素,下图1是胰岛B细胞合成并分泌胰岛素的过程示意图,①②③④⑤代表不同的结构;胰岛素的合成和加工依次经历前胰岛素原、胰岛素原、胰岛素三个阶段,图2为此过程某部分的细节示意图。请据图回答以下问题:

      (1)在胰岛素的合成和分泌过程中,图1所示细胞结构______(填序号)的膜面积基本不变,_____(填序号)的膜面积变大。
      (2)由图1可知,细胞器③可以附着在______上。胰岛素的合成过程首先是在_____(填“游离”或“附着”)的③中以_____为原料开始多肽链合成的。若要分离出③,可采用_____法。
      (3)将前胰岛素原的信号肽序列和C肽依次切除并加工后,所得三种产物(如图3)的分子质量与前胰岛素原相比,增加了____。

      (4)内质网膜上的酶催化______键断裂切除前胰岛素原的信号肽,产生胰岛素原。胰岛素原随内质网出芽产生的_____进入到高尔基体,最终生成胰岛素。
      (5)图中高尔基体受体蛋白与信号蛋白功能不同的直接原因有组成蛋白质的氨基酸_____,肽链条数以及_____。
      【答案】(1)①. ④ ②. ⑤
      (2)①. 内质网和核膜外膜 ②. 游离 ③. 氨基酸 ④. 差速离心法
      (3)48 (4)①. 肽 ②. 囊泡
      (5)①. 种类、数量和排列顺序不同 ②. 肽链盘曲折叠的空间结构不同
      【分析】分泌蛋白合成与分泌过程:核糖体合成蛋白质→内质网进行粗加工→内质网“出芽”形成囊泡→高尔基体进行再加工形成成熟的蛋白质→高尔基体“出芽“形成囊泡→细胞膜,整体过程需要线粒体提供能量。
      【小问1详解】
      胰岛素是分泌蛋白,在分泌蛋白合成与分泌过程中,内质网粗加工后“出芽”形成囊泡,囊泡与高尔基体膜融合,这样内质网膜转化为高尔基体膜;高尔基体再加工后,也“出芽”形成囊泡,囊泡与细胞膜融合,这样高尔基体膜就转化为细胞膜。所以分泌蛋白合成与分泌过程中,内质网膜面积减少,⑤细胞膜面积增多,④高尔基体膜面积几乎不变。
      【小问2详解】
      由图1可知,细胞器③核糖体可以附着在内质网和核膜外膜上。胰岛素的合成过程首先是在游离的③核糖体中以氨基酸为原料开始多肽链合成的。分离细胞器可用差速离心法。
      【小问3详解】
      分析图,切除并加工后共断裂3个肽键,需要消耗3分子水,形成3个二硫键失去了6个氢原子,所得三种产物的分子质量与前胰岛素原相比,增加了18×3-6=48。
      【小问4详解】
      内质网对蛋白质加工,内质网膜上的酶催化前胰岛素原肽键断裂切除前胰岛素原的信号肽,产生胰岛素原。胰岛素原随内质网出芽产生的囊泡进入到高尔基体,最终生成胰岛素。
      【小问5详解】
      不同蛋白质功能不同的直接原因有组成蛋白质的氨基酸种类、数量和排列顺序不同,肽链条数和肽链盘曲折叠的空间结构不同。
      28. 光合作用机理是作物高产的重要理论基础。植物叶肉细胞中光合作用和有氧呼吸的部分过程如图1所示,其中C3和C5在不同代谢过程中表示不同的化合物;大田常规栽培时,水稻野生型(WT)的产量和黄绿叶突变体(ygI)的产量差异不明显,但在高密度栽培条件下ygl产量更高,其相关生理特征见下图2和表。回答下列问题:(光饱和点:光合速率不再随光照强度增加时的光照强度;光补偿点:光合过程中吸收的CO2与呼吸过程中释放的CO2等量时的光照强度。
      (1)图1中过程①至⑤表示的反应中,可以产生ATP的过程是_____。过程①发生的场所是_____。若突然停止CO2的供应,图中C3的含量将_____(填“上升”或“下降”)。光反应阶段产生的物质ATP和NADPH为碳(暗)反应阶段提供______。
      (2)ygl叶色黄绿的原因包括叶绿素含量较低和______,叶片主要吸收可见光中的_____光。与WT相比,ygI叶绿素含量低,高密度栽培条件下,更多的光可到达下层叶片,且ygl群体的净光合速率较高,表明该群体_____,是其高产的原因之一。
      (3)试分析在0~50μmlm-2·s-1范围的低光照强度下,WT和ygl净光合速率的变化,在给出的坐标系中绘制净光合速率趋势曲线_____。
      【答案】(1)①. ①③ ②. 细胞质基质 ③. 下降 ④. 还原剂和能量##氢和能量
      (2)①. 类胡萝卜素/叶绿素比例上升 ②. 蓝紫光和红光 ③. 光能利用率较高
      (3)
      【分析】分析题表和题图:与WT相比,ygl植株的叶绿素和类胡萝卜素含量都较低,但类胡萝卜素/叶绿素较高,光饱和点较高,呼吸速率较高。
      【小问1详解】
      由图1可知,①为有氧呼吸第一阶段,③为有氧呼吸第二阶段,④过程为CO2的固定,②⑤过程为C3的还原,因此可以产生ATP的过程是①③。过程①的场所为细胞质基质。若突然停止CO2的供应,CO2的固定速率降低,图中C3的含量将下降。光反应阶段产生的物质ATP和NADPH为碳(暗)反应阶段提供还原剂和能量。
      小问2详解】
      根据表格信息可知,ygl植株叶绿素含量较低且类胡萝卜素/叶绿素比值比较高,故叶片呈现出黄绿色。叶绿素主要吸收红光和蓝紫光,类胡萝卜素主要吸收蓝紫光,由ygl叶色呈黄绿可推测,主要吸收红光和蓝紫光。 与WT相比,ygl叶绿素含量低,高密度栽培条件下,更多的光可到达下层叶片,且ygl群体的净光合速率较高,表明该群体光能利用率高,是其高产的原因之一。
      【小问3详解】
      由于ygl呼吸速率较高,且有较高的光补偿点,因此在0~50μml m-2 s-1范围的低光照强度下,WT和ygl的净光合速率如下图:
      水稻材料
      叶绿素(mg/g)
      类胡萝卜素(mg/g)
      类胡萝卜素/叶绿素
      WT
      408
      0.63
      0.15
      Yg I
      1.73
      0.47
      0.27

      相关试卷 更多

      资料下载及使用帮助
      版权申诉
      • 1.电子资料成功下载后不支持退换,如发现资料有内容错误问题请联系客服,如若属实,我们会补偿您的损失
      • 2.压缩包下载后请先用软件解压,再使用对应软件打开;软件版本较低时请及时更新
      • 3.资料下载成功后可在60天以内免费重复下载
      版权申诉
      若您为此资料的原创作者,认为该资料内容侵犯了您的知识产权,请扫码添加我们的相关工作人员,我们尽可能的保护您的合法权益。
      入驻教习网,可获得资源免费推广曝光,还可获得多重现金奖励,申请 精品资源制作, 工作室入驻。
      版权申诉二维码
      欢迎来到教习网
      • 900万优选资源,让备课更轻松
      • 600万优选试题,支持自由组卷
      • 高质量可编辑,日均更新2000+
      • 百万教师选择,专业更值得信赖
      微信扫码注册
      手机号注册
      手机号码

      手机号格式错误

      手机验证码 获取验证码 获取验证码

      手机验证码已经成功发送,5分钟内有效

      设置密码

      6-20个字符,数字、字母或符号

      注册即视为同意教习网「注册协议」「隐私条款」
      QQ注册
      手机号注册
      微信注册

      注册成功

      返回
      顶部
      学业水平 高考一轮 高考二轮 高考真题 精选专题 初中月考 教师福利
      添加客服微信 获取1对1服务
      微信扫描添加客服
      Baidu
      map