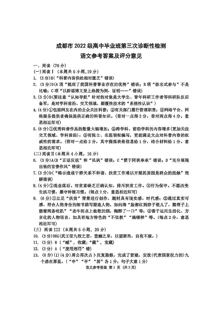
四川省成都市2025届高三下学期4月三诊语文试题(PDF版附答案)
展开
这是一份四川省成都市2025届高三下学期4月三诊语文试题(PDF版附答案),文件包含语文试卷pdf、语文试卷答案pdf等2份试卷配套教学资源,其中试卷共7页, 欢迎下载使用。
相关试卷
这是一份四川省成都市2025届高三下学期4月三诊语文试卷(PDF版附答案),文件包含四川省成都市2022级高中毕业班第三次诊断性检测语文pdf、四川省成都市2022级高中毕业班第三次诊断性检测语文答案pdf、四川省成都市2022级高中毕业班第三次诊断性检测语文答题卡pdf等3份试卷配套教学资源,其中试卷共13页, 欢迎下载使用。
这是一份四川省成都市石室中学2025届高三下学期二诊模拟考试语文试题(PDF版附解析),文件包含成都石室中学2024-2025学年度下期高2025届二诊模拟考试语文pdf、成都石室中学2024-2025学年度下期高2025届二诊模拟考试语文双向细目表pdf、成都石室中学2024-2025学年度下期高2025届二诊模拟考试语文答案pdf、成都石室中学2024-2025学年度下期高2025届二诊模拟考试语文答题卡pdf等4份试卷配套教学资源,其中试卷共14页, 欢迎下载使用。
这是一份四川省成都市2024届高三下学期三诊考试语文PDF版含答案,文件包含成都市2021级高中毕业班第三次诊断性检测语文试卷pdf、成都市2021级高中毕业班第三次诊断性检测语文试卷pdf、成都市2021级高中毕业班第三次诊断性检测语文答案pdf、成都市2021级高中毕业班第三次诊断性检测语文答案pdf等4份试卷配套教学资源,其中试卷共20页, 欢迎下载使用。
相关试卷 更多
- 1.电子资料成功下载后不支持退换,如发现资料有内容错误问题请联系客服,如若属实,我们会补偿您的损失
- 2.压缩包下载后请先用软件解压,再使用对应软件打开;软件版本较低时请及时更新
- 3.资料下载成功后可在60天以内免费重复下载
免费领取教师福利

