若您为此资料的原创作者,认为该资料内容侵犯了您的知识产权,请扫码添加我们的相关工作人员,我们尽可能的保护您的合法权益。
还剩7页未读,
继续阅读
湖北省2025届高三(4月)调研模拟考试语文含答案解析
展开
这是一份湖北省2025届高三(4月)调研模拟考试语文含答案解析,文件包含湖北省2025届高三4月调研模拟考试语文pdf、湖北省2025届高三4月调研模拟考试语文答案docx、湖北省2025届高三4月调研模拟考试语文答题卡pdf等3份试卷配套教学资源,其中试卷共16页, 欢迎下载使用。
相关试卷
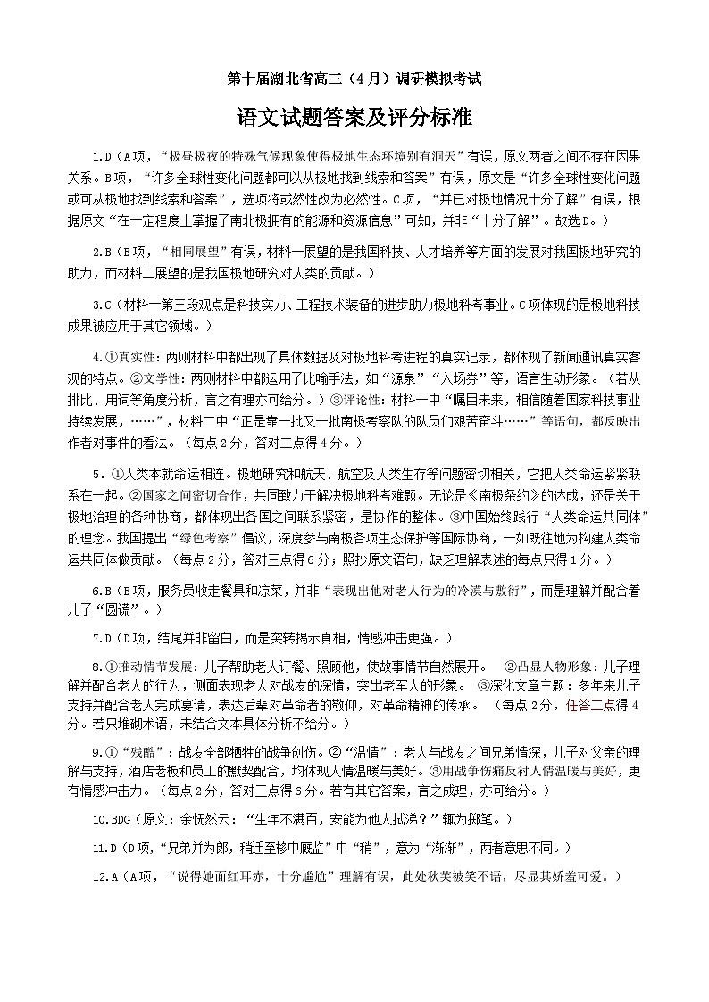
第十届湖北省高三(4月)调研模拟考试语文试卷【含答案】:
这是一份第十届湖北省高三(4月)调研模拟考试语文试卷【含答案】,共14页。
湖北省第八届高三(4月)调研模拟考试 语文:
这是一份湖北省第八届高三(4月)调研模拟考试 语文,共10页。
湖北省第八届高三(4月)调研模拟考试 语文答案:
这是一份湖北省第八届高三(4月)调研模拟考试 语文答案,共4页。
相关试卷 更多
资料下载及使用帮助
版权申诉
- 1.电子资料成功下载后不支持退换,如发现资料有内容错误问题请联系客服,如若属实,我们会补偿您的损失
- 2.压缩包下载后请先用软件解压,再使用对应软件打开;软件版本较低时请及时更新
- 3.资料下载成功后可在60天以内免费重复下载
版权申诉
免费领取教师福利

