若您为此资料的原创作者,认为该资料内容侵犯了您的知识产权,请扫码添加我们的相关工作人员,我们尽可能的保护您的合法权益。
还剩5页未读,
继续阅读
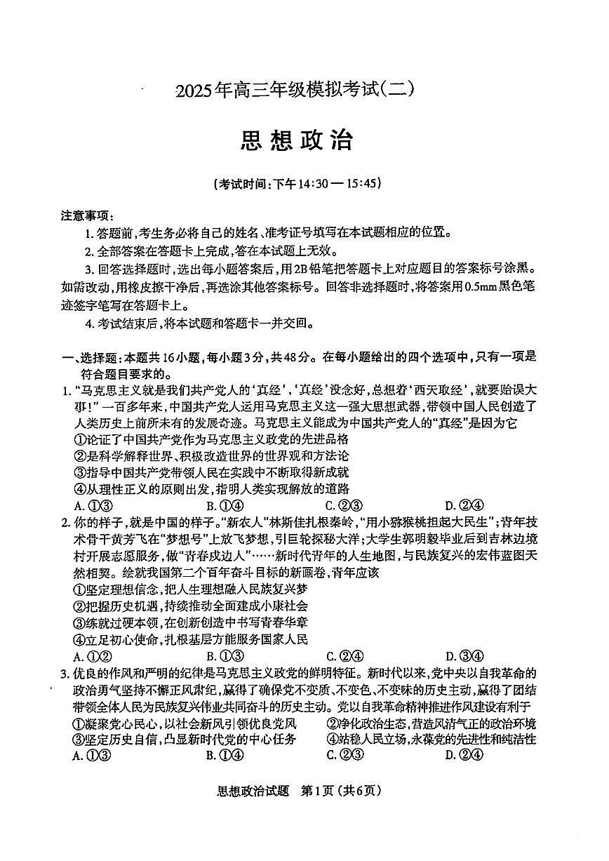
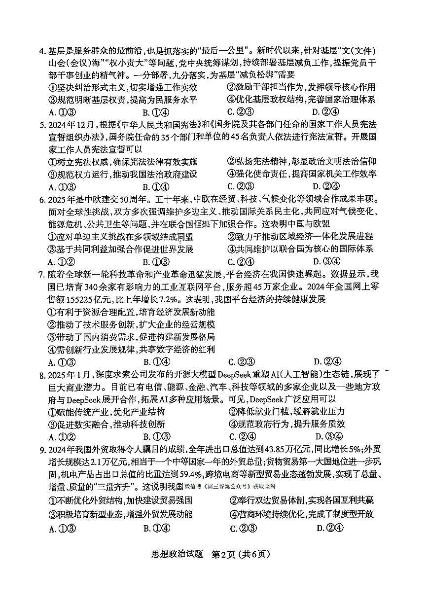
2025年太原高考二模政治试题及答案
展开
这是一份2025年太原高考二模政治试题及答案,文件包含政治pdf、政治答案pdf等2份试卷配套教学资源,其中试卷共9页, 欢迎下载使用。
相关试卷
2025届山西省太原市高三二模考试 政治试题+答案:
这是一份2025届山西省太原市高三二模考试 政治试题+答案,共7页。
2025年宁波高考二模政治试题及答案:
这是一份2025年宁波高考二模政治试题及答案,文件包含2025届浙江省宁波市高三下学期三模政治试题pdf、答案pdf等2份试卷配套教学资源,其中试卷共8页, 欢迎下载使用。
2025年山西高考二模政治试题及答案:
这是一份2025年山西高考二模政治试题及答案,文件包含政治pdf、政治答案pdf等2份试卷配套教学资源,其中试卷共12页, 欢迎下载使用。
资料下载及使用帮助
版权申诉
- 1.电子资料成功下载后不支持退换,如发现资料有内容错误问题请联系客服,如若属实,我们会补偿您的损失
- 2.压缩包下载后请先用软件解压,再使用对应软件打开;软件版本较低时请及时更新
- 3.资料下载成功后可在60天以内免费重复下载
版权申诉
免费领取教师福利

